Fórum témák
» Több friss téma |
Ennyit találtam... Mivel a 74HC sorozat tagjainak ára igen alacsony (74HC00 ~ 30Ft), érdemes biztos forrásból származó, dokumentált elemeket használni. A Normál és LS TTL áramkörök ára a felhasználásuk beszűkülése miatt lassan az egekbe szökik...
A hozzászólás módosítva: Nov 8, 2013
Ha arra szeretnéd használni, amire ezt eredetileg kitalálták, akkor nem helyettesítheted diszkrét elemekkel, mert sehol nem kapsz olyan tulajdonságú diszkrét elemeket, amik tudnák ugyanazt, mint ami az IC-ben van, a kapható rosszabb tulajdonságú elemekkel pedig nem fog rendesen működni a kapcsolás.
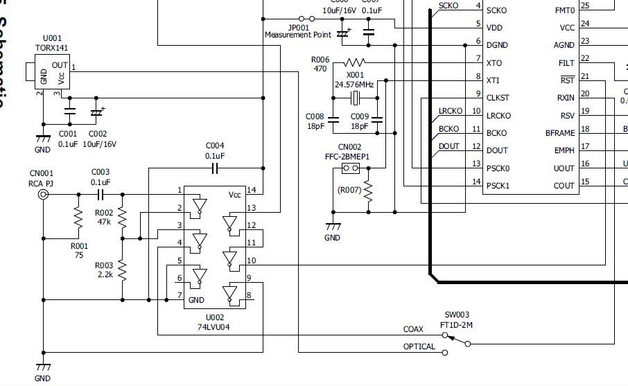
Ezt a kapcsolást szeretném megépíteni.
Ha politikailag korrekt akarok lenni, akkor annyit mondok: sok sikert. Ez még akkor is egy durván nehéz küldetés, ha nem nehezíted a melódat további lehetetlen alfeladatokkal (az IC helyettesítése diszkrét elemekkel).
Sziasztok!
STK404-100 IC mivel helyettesíthető? Nem kapni itthon, ebayen sok a hamis cucc. Ellenben SSTK404-120 kapható. Köszi!
Üdv! Szükségem lenne egy LM61CIZ hőmérséklet szenzorra vagy ötletre, hogy mivel helyettesíthető?
Szia!
Adatlap szerint a 062 egy "Very Low Power Consumption" tulajdonságú erősítő. Ha nem fontos a kis teljesítményfelvétel, mint követelmény, akkor cserélheted.
Sziasztok, az érdekelne, hogy a MA1458 típusú dupla műveleti erősítőt le-e cserélhetem két darab 741-es ic-re. Jelgenerátorba kellene. A generátor felső határfrekvenciája 22kHz. Jó lesz helyette?
+ egy kérdés, a 741-nek szimetrikus tápra van szüksége? A hozzászólás módosítva: Jan 21, 2014
HEF4049-el?
Ha TTL is jó, akkor 7406, lévén hex inverter. Miért kell helyettesíteni? Egy teljesen kommersz, kapható, olcsó CMOS IC.
Szia. Köszi. A válasz roppant egyszerű. A környékemen nem lehet kapni. Szia.
Nem tudja valaki, hogy mivel tudnám helyettesíteni a 74LVU04-et, vagy 74HCU04-et? Egyiket sem lehet már kapni és DAC bemenetére kellene. Próbáltam a 74HCT04-et, de nem minden bemenetről működik, így nem az igazi.
Milyen kapcsolásba kell: Az U a buffer nélküli kivitels jelöli, oszcillátorokban szokott lenni.
Mellékeltem képet a bemenetről. Itt a HCT-vel megy a creative kimenetéről, de az alaplapiról már nem, kivéve, ha rárakom a szkóp mérőfejét az összekötött 2-3 bementre. Mondjuk ebből kettő bementet van csak használva, ami a koaxal foglalkozik, szóval valami két inverteres is jó lenne.
A hozzászólás módosítva: Jan 25, 2014
Köszi, itt még SMD fóliakondik is vannak a DAC kimenetére!
És ha lenne helyettesítője, azt lehetne?
![]() Esetleg közelítsük meg másfelől. Mit építenél belőle? Hátha azt meg lehet oldani másképp...
Sziasztok
sg3644 ic-t szeretném helyettesíteni valami itthon fellelhető típussal,ha a lábkiosztás nem stimmelne az se zavarna.
Helló mindenkinek!
Tud valaki segíteni abban hogy Siemens TCA2465A OPA-t honnan tudok beszerezni, vagy esetlegesen helyettesíteni? A válaszokat előre is köszi.
Üdv mindenkinek.
CS6219C ic helyettesítőjét keresném, ami nálunk is kapható. Remélem tud valaki segíteni. |
Bejelentkezés
Hirdetés |







Ha TTL is jó, akkor 7406, lévén hex inverter. Miért kell helyettesíteni? Egy teljesen kommersz, kapható, olcsó CMOS IC. 







