Fórum témák
» Több friss téma |
eBay-en van: Bővebben: Link
A hozzászólás módosítva: Márc 29, 2014
Sziasztok!
HCPL-V454 optocsatolót szeretnék valamivel helyettesíteni. Frekvenciaváltóban van, az IGBT modulok előtt. Valakinek van valami ötlete esetleg?
Mit kell szimetrizálni, lényeges különbség. hogy a TLV272 rail to rail, tehát 0 táptól + tápig megy a kimenete. A TLC 272 nem ilyen, kimenete majdnem 0V ra lemegy, kb. 40mV -ig. De pozitív táptól elmarad kb 1.5-2V-al. Ez alapján kell átgondolni.
Helló. Köszi a segítséget, találtam e-bay hoz képest fele áron nagynehezen, pesten az incompnál tudtak rendelni valahonnan kanadából...
Sziasztok nem tudjátok hol lehet kapi rx és tx icéket vagy helyettesítőt?
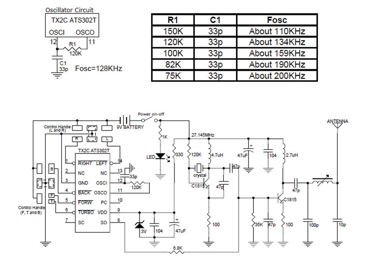
Az a lényeg hogy egy modellhez szeretnék építeni egy rádió adó vevőt ahhoz kéne eza két ic az egyik tx2c ats302t a másik pedig rx2c ats302r. Az a baj hogy sehol nem találok és ezt kéne helyettesíteni vagy egy kapcsolást csinálni.
Melyik volt hamarabb a tojás , vagy a tyúk ?
Ugyanis ha van ez a két ic , akkor rajz is van hozzá , vagy éppen már egy kész dologban van , ha jól értem. Ha meg nincs ic ,és rajz sem ,akkor hogy akarod helyettesíteni.? A hozzászólás módosítva: Ápr 23, 2014
Nos ez egy 5 funkciójú vevő kontroller ic.Parancsol a rajz hozzá.
A hozzászólás módosítva: Ápr 23, 2014
Ide tök mindegy milyen műveleti erősítőt használsz, még a 741 is jó.
köszön a kapcsolási rajzot igen azt szeretném meg csinálni. az a bajom hogy azt az ic-t nem tudom meg venni mert sehol nem találok boltban. ezért kérdezem azt hogy magának az ic-nek meg van-e a kapcsolási rajza mert akkor úgy már meg tudnám csinálni.
Az a vezérlő IC meglehetősen bonyolult, nem valószínű, hogy bárki diszkrét elemekből meg tudná csinálni. Megoldható a kiváltása egy mikrovezérlővel, akkor viszont programmozni kell tudni. Egyébként az internetes boltokban megrendelheted, a posta meg házhoz szállítja.
Például itt is találsz enkóder dekóder párokat. Bővebben: Link
Szia! Nekem nem sikerült a netről adatlapot letöltenem hozzá. Ha neked sem, akkor vissza kellene rajzolni, hogy a led melyik lábaira hogyan van kötve, és a kimenetén hogyan helyezkednek el a táp bekötés és a kimenet(ek). Az optó és au igbt között lévő ellenállás értékéből pedig vissza lehet számolni, hogy nagyjából mekkora áramot kell tudnia.
Sziasztok, egy olyan kérdésem, kérésem lenne, hogy az SK-831 IC mivel helyettesíthető, vagy tudtok e olyan weboldalt, ahonnan egy ilyen beszerezhető, sajnos csak datasheet-et találtam. Előre köszönöm válaszotok!
Szia!
Nem lehet helyettesíteni. Vedd meg!
Tiszteletem minden kollegának! Azért kérném a tisztelt fórumozók segitségét, mert egy Sharp erősitőben tönkrement a végfok IC, ami STK043 tipsú! Elég ritka egy példány és nem nagyon tudom beszerezni egy helyen van de elég drága! Egy olyan STK IC re lenne szükségem amivel ezt ki tudom váltani! Bármi féle ötlet megoldás érdekelne!
Sajnos nem kompatibilis emlékezetem szerint csak visszafelé vagy két tetvérével az ic (040-041/ talán 042).
http://shop.euras.com/default.php?g7=3114768N Elméletileg nekik van belőle. Írd be a keresőbe és kidobja. A hozzászólás módosítva: Júl 28, 2014
Köszönöm szépen az infot! Már meg is rendeltem !
A hozzászólás módosítva: Júl 28, 2014
Sziasztok!
sak215 ic-t mivel lehetne helyettesíteni? Előre köszönöm a segítséget.
Sziasztok!
Egy kamera tápjában van ez az alkatrész: 5M0165R felirattal. Minden lába zárlatot mutat mindennel. Ezt mivel tudnám helyettesíteni, mert ezzel a felirattal sehol nem találok ilyet. Előre is köszönöm.
Köszi. De úgy látom hazai forgalomban ez sem kapható
Köszönöm. A másikat itt is kerestem, de azt nem ismerte, ezt meg én balga nem is néztem
Üdv mindenkinek . Napok óta keresem a megoldást ,egy orosz keverő egyik csatornája elhallgatott ,és szeretném újra munkára bírni . Hangszínszabályzó /parametrikus/ 2 db bc556 ,és 3db УД708 -Íc ,ezeket az alkatrészeket száműzném , de mivel tudnám helyettesíteni-kiváltani ? Ehhez kérnék segítséget.
Előre is köszönök minden jó szándékú javaslatot , most hajnali -5:40- már aludni sem tudok miatta. |
Bejelentkezés
Hirdetés |












