Fórum témák
» Több friss téma |
Fórum » Időzítő
Témaindító: Mekkmester, idő: Dec 25, 2005
Témakörök:
Mint a diagram is szemlélteti, a tápfeszültség ráadása után, a relé a potméterrel szabályozható 0-10 másodperces késleltetési idő múlva kapcsol be, egészen addig az állapotig amíg a tápszültség fennáll.
Kedves Fórumozók!
Előre bocsátom, hogy lelkes amatőr vagyok, türelemmel legyetek velem. Egy időzítő kapcsolást kéne megvalósítanom: Van egy vezérlőjelem, mely az idő 50%-ában magas feszültségen van (5V), 50%-ban alacsony feszültségen (0V). Nagyjából 5 másodperc a ciklusidő. Van két digitális jelem (talán nem fontos, de ezek mindketten szervó motor vezérlő jelek). Szükségem lenne egy kimeneti jelre, mely: - amikor a vezérlő jel felfutó ágában van, akkor a kimeneten megjelenik az egyik digitális jel 1 másodperc időtartamra., - a fenti egy másodperc leteltével automatikus a másik digitális jel jelenik meg a kimeneten és marad rajta egészen addig, amíg a vezérlő jel újra nem kerül felfutó élre. Mellékelek egy hevenyészett rajzot. A megvalósítandó kapcsolás tulajdonképpen egy szervót két állás között kapcsolgatna egy vezérlő jel hatására, azonban csak egy rövid (egy másodperces időtartamra tartaná ki a szervót az egyik állapotban, a másik állapotban pedig a maradék időben). Külön jó lenne, ha az egy másodperces idő potméterrel változtatható lenne. Nagyon köszönöm a segítséget.
Egy monostabil kapcsolás épp ezt tudja, pl. 74123 IC-vel.
Van még sok más IC is, amivel meg lehet csinálni. Azt kell választani, ami az egyéb paramétereknek megfelel, pl. hogy milyen tápfesz van már a rendszerben.
Próbáltam megépíteni az 555-ös IC-vel, azonban sajnos nem sikerült.
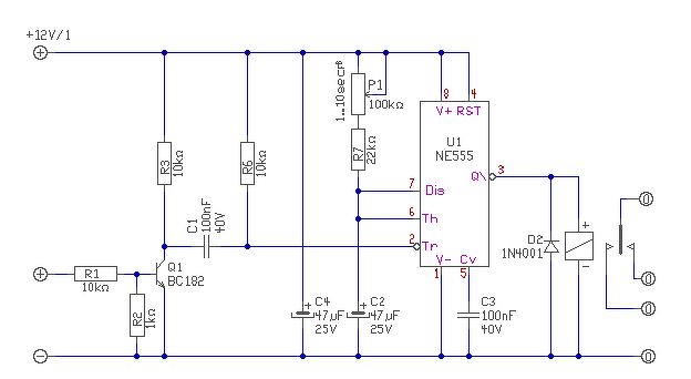
Ez alapján a cikkel dolgoztam: https://www.hobbielektronika.hu/cikkek/idozitok_epitese_555-el.html?pg=3 RA=10kohm C1=C2=100 µF (az van ráírva a kondira, hogy u1k63 1U9) A Triggert egy 10kohm-os ellenállással a Vcc-re kötöttem. A kimenetre kötöttem egy led-et sorosan egy 240 ohm-os ellenállással. Eredmény: Ha az Out lábat Vcc-re kötöm, akkor nem ég a led, ha földre kötöm, akkor folyamatosan ég a led. A számításaim szerint egy másodpercig kéne csak égnie a LED-nek, ehelyett folyton én. Mi lehet a hiba? Csatolok néhány fotót, bár gyanítom, hogy nem könnyű ebből a kapcsolást ellenőrizni. Nagyon köszönöm, ha valaki megteszi és kideríti, hogy mi a baj. Ami nem látszik a fotón: felfelé esik az 1-es és 8-as láb, tehát elvileg a föld és táp helyesen van kötve.
Valamit nagyon félreértettél. A monostabil kapcsolásban az időzítést a 2. lábbal ( trigger ) indítjuk. Ha a 2. lábat rövid időre a "-"pontra kapcsolod akkor indul az időzítés. A 3. lábat ( out ) az IC kapcsolja. A C2 értéke 100 nF szokott lenni, de ez a cikkben is írva van. A C1 értékének 100 µF értéket választva 1 Hz lenne az időzítés. A µ1k63 kondenzátor 100 nF, ezzel 1 millisec a kimenő jel hossza, ezt nem érzékeled, a LED csak rövidet villan.
A hozzászólás módosítva: Feb 27, 2018
Elírtam a kondenzátorokat:
C1=C2=100 nF Én a 2-es lábat úgy kötöttem, hogy egy ellenálláson keresztül a Vcc-re, hogy biztos magas jelem legyen. Ezen kívül közvetlenül a földre vagy sehova, ezzel pedig a nyomógombot szimulálom. Szerintem ekkor ha a földre van kötve, akkor a 2-es lábon föld van, ha nincsen sehova kötve, akkor a 2-es lábon Vcc van. Ez így jó, nem? A 3-as lábra egy LED-et kötöttem egy ellenálláson. Ez jelezné, hogy milyen értékű kimenet van a 3-as lábon. azt gondolnám, hogy 1 másodpercig világít, de ez világít folyamatosan.
Írtam, hogy a C1 értéke 1 másodperchez 100 µF! Amit írtam nem is értelmezted, a hibákat nem javítottad ki! Ha segítséget kérsz akkor fogadd meg a tanácsot! Rosszul megépített kapcsolás és hibás alkatrészérték csak rossz működést hozhat. Ez a jó kapcsolás:
555 monostabil kapcsolás
Próbálkozom, de nagyon kezdő vagyok ám...
Egyrészt köszönöm, valóban rossz volt a kondenzátor. Másrészt pedig nem szabad a 2-es lábat alacsony szinten tartani, mert akkor folyamatosan megy az időzítő, nem áll le. Ezt is írtad, de nem gondoltam, hogy fontos a pillanatnyi jel, azt hittem, lehet akármilyen hosszú. Ha csak egy pillanatra a földre kötöm a 2-es lábat, majd el is engedem (ujra vissza Vcc-e), akkor működik az 1 mp-es időzítés. Sajnos nekem egy olyan jelem van, ami sokkal hosszabb, mint az elvárt 1 másodperc, azaz ki fogja tartani a 2-es lábat alacsony szinten. Mit tehetek ezzel? Azaz hogy csak a felfutó élre induljon az időzítő, de rögtön meg is szűnjön az alacsony jel a 2-es lábon. A hozzászólás módosítva: Feb 27, 2018
Idézet: „Ha a 2. lábat rövid időre a "-"pontra kapcsolod” Én ezt írtam.
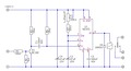
Alakítsd át az indító bemenetet a csatolt rajz szerint!
A második rajzom hibás, a tranyó emittere van a testen! Javítottam!
Nagyon köszönöm. Eddig próbáltam kitalálni, hogy hogy is működik, bevallom, hogy csak halvány fogalmam van róla.
A jobb oldali 10k-s ellenállás magasan tartja a trigger jelet. Amíg a bemeneten alacsony jel van, addig a tranzisztoron nem folyik áram, tehát mintha ott se lenne a többi kiegészítés. Ha felfutó él van a bemeneten, akkor nyit a tranzisztor és a kondenzátort alacsony jelszintre hozza egészen addig, amíg fel nem tölt, akkor meg szakadás lesz és újra a jobb oldali ellenállás húzza fel a magas szintre. Jól értelmeztem a kapcsolást? Éppen raktáron BC182 van. gondolom az is jó erre a feladatra. A másik kérdésem az lenne, hogy ha már sikerült az egy másodperces jelet előállítani a kimeneten, akkor hogyan lehet ezzel két digitális jel között kapcsolni? gyanítom, hogy ide is egy BD337-es jó. De hogyan kell azt megcsinálni, hogy a két jelet kapcsolgassa? Nagyon köszönöm a segítséget. A hozzászólás módosítva: Feb 27, 2018
Valami ilyesmire kell megépíteni.
A hozzászólás módosítva: Feb 27, 2018
Tehát relével érdemes megoldani. Köszönöm!
Feltételezem, hogy nem baj, ha 5V-os az egész kapcsolás, nem 12V-os.
Nem biztos, hogy a relét direkt meg tudja hajtani az 555-ös.
Vagyis akkor oda is egy BC182-est kell tenni, ugye? Bázist a 3-as kimenetre kötni, az emittert a földre, a kollektort a Vcc-re a relé tekercsén keresztül. Ugye?
Igen, csatoltam egy részletet, hogy hogyan. A diódát nem hagy ki a relével párhuzamosan! A tranyó mindegy, a képen BD139 van, de jó bármilyen, csak elbírja a relét. A relé tápja lehet nagyobb, mint az IC tápja, ezért töröltem a rajzon a vonalat fenn, de egy tápról is mehet. ( pl 12V relé, 5v az IC-nek)
Illetve a 3-as kimenet és a bázis közé még egy 1kohm-os ellenállás, ugye?
Hűha, nagyon köszönöm a sok segítséget! Holnap megyek vásárolni
Ma megépítettem a kapcsolást, sajnos gond van a működéssel. A C4-es kondit nem építettem be, bevallom nem tudom, hogy mire való...
Az R1 ellenállást Vcc-re kötöttem úgy, hogy közbeiktattam egy nyomógombot. A relének nem kellett tranzisztor, mert csak 26 mA-t vesz fel 5V-on. Amikor a kapcsolót zárom (azaz Vcc kerül az R1 ellenállás bal oldalára), akkor elindul az időzítő, átkapcsol a relé. Ha rögtön el is engedem, akkor szépen letelik az 1 mp és utána visszakapcsol a relé. Ehhez képest ha nem engedem el a kapcsolót, akkor ugyanígy gond nélkül letelik az egy másodperc, azonban utána elkezd össze-vissza kapcsolgatni a relé. Elképzelhető a kapcsolón lévő pergés az oka? Ezen kívül még egy érdekes jelenség, hogy a nyomógomb nem minden megnyomásakor indul el az 1 mp-es időzítés, megbízhatatlan. Ehhez képest ha egy csipesszel rövidre zárom a nyomógomb csatlakozóit, akkor mindig elindul, de aztán 1 mp után jön a kapcsolgatás. Sajnos attól tartok, hogy eredetileg rosszul fogalmaztam meg a bemenő jelet. Tehát nem a felmenő élre kéne kéne indulnia az 1 mp-es időzítésnek, hanem egy kapcsoló kapcsolásakor. Tudnátok segíteni így átalakítani a BC182-es tranzisztoros kapcsolást? A hozzászólás módosítva: Feb 28, 2018
Helyesbítenem kell magamat: a próbapanelen minden jól működik, teljesen hibátlan, azonban az összeforrasztott kapcsolás már a fenti hibákat produkálja. Vajon mi lehet a baj? hogyan kezdjek bele a hibakeresésbe?
Nyomoztam, nyomoztam és rájöttem, hogy a próbapanelen (ahol jól működött minden) kapcsolástól eltérően az R2 ellenállást 10kohm-osra vettem. A forrasztott kapcsoláson (ami nem működött, a fenti hibákat produkálta) 1 kohm-os ellenállás volt. Kicseréltem 10 kohm-osra és máris minden helyesen működik.
Valaki tudna segíteni, hogy miért nem volt jó illetve miért működik 10 kohm-ossal?
Azért mert az R1-R2 feszültségosztót alkot , ha egyformák az ellenállások akkor féltápra tudod felhúzni a tranzisztor bázisát ha 10/1 az arány akkor ?
Hát elvileg a 10k-val is működni kellene. A tranyó bázisát úgyis csak 0,7V-ra lehet felhúzni. 1kohmmal biztosabban lezár. A C4 kondit én betenném, szerepe a táp szűrése(még nagyobb értékű is lehet. Amit még nem tudunk: mi a táp? Stabil? Nem rángatja a relé, bár elég kis áramúnak írod?
Végre eljutottunk odáig, hogy beépítettük a kész rendszerbe ezt a kapcsolást és sajnos nem működik megfelelően. A mellékelt kapcsoláson található kapcsolóra ha egy-egy rövid (kb. 30 cm) kábelt teszek és úgy kapcsolom őket, hogy a két kábelt összeérintem, akkor minden megy rendesen. Ha A kapcsolóra egy-egy 20 m-es kábelt teszek, akkor azonnal kiszámíthatatlanná válik a működés: teljesen véletlenszerűen kapcsol be.
A kapcsolás környékén (kb. 5 m-re) működik egy csomagológép. Ha a gép ki van kapcsolva, akkor kevésbé jelenik meg a hiba. Ha be van kapcsolva, akkor azonnal jelentkezik a hiba. Plusz érdekesség: akkor is kapcsol néha, ha egy földelt csavarhúzóval hozzáérek a kapcsolónak a tranzisztor bázisán lévő oldalához. Arra gyanakszom, hogy a hosszú kábelen összeszed a vezeték olyan zajt, ami elegendő a tranzisztor kapcsolásához. Kérdésem az, hogy ez így van-e és hogy hogyan tudnám kiküszöbölni a kapcsolás módosításával?
Hello! Ez a kapcsolás ebben a formában nem működhet egy hosszú kábel végén. Oka, hogy a tranzisztor nem tud zavarvédelmet nyújtani tranziens impulzusok ellen, viszont az ezt követő C1/R6 differenciáló tagnak viszont szüksége van a gyors jelváltozásra. Tehát a tranyó bemenetén nem lehet integráló szűrőtagot alkalmazni.
Javítani lehet a zavarvédettségen, ha a bemeneti impedancia kisebb, és a tranzisztor kapcsoló szintje magasabb. Pld. a kapcsoló után a GND felé teszel egy 470ohm ellenállást, és az R1 ellenállást. 33kohm-ra cseréled. Ekkor a kapcsolási szint 1,2V-ról 2,6V-ra nő, és ehhez a 470ohm-on már 5,4mA zavaráram szükséges. De korrektebb megoldást a bementi jel szűrése (integrátor), majd ezt követő jelformálása (komparátor) adhat. Vagy is célszerűbb lenne a tranzisztor helyett még egy NE555-öt alkalmazni (esetleg a kettő helyett egy NE556-ot). Ha kívánod megrajzolom.
Sikerült megoldani a problémát, mellékelem a módosított kapcsolási rajzot.
|
Bejelentkezés
Hirdetés |




















