Fórum témák
» Több friss téma |
Fórum » Intelligens napraforgó AVR-rel
Témaindító: dexter1000, idő: Júl 21, 2008
Témakörök:
Később még részletesebb lesz a leírás, de sajnos nincs túl sok szabadidőm.
A jeladótárcsát úgy kell elképzelni, hogy egy kört felosztunk 720 részre (azaz fél fokonként), és így 0,25 fokos lesz a pontossága, mivel az áramkör nem a sötét/világos vonalakat számolja, hanem az állapotváltozásokat. Mivel ez túl sok vonal, nagynak kell lennie az átmérőnek (nálam a4-es átlátszó fóliára lett kinyomtatva, ami kb.20cm-es átmérőt jelent). Ebből az is következik, hogy ezek az apró beosztások a kör külső részén vannak csak jelen, mert beljebb összeérnének. Ha valakinek nem kell ekkora felbontás, akkor csinálhat kisebb tárcsát is, de ekkor a menüben be kell állítani a helyes értéket. Belül viszont egy olyan sáv van, ami 0-180 fokig fekete, 180-360 fokig átlátszó. Ez a Home helyzet érzékelőhöz kell. Amikor állapotváltozás van (pl. fekete sávot elhagyja), akkor az adott tengely koordinátáját lenullázza. Az érzékelő pedig egyszerű opto-kapu. (persze lehet házilag is csinálni pl. Ledből és fotoellenállásból). A mozgás irányát a motorra kiadott jelből tudja a program.
Már alig várom az oldalad frissitését.
Viszont még azt szeretném megkérdezni,hogy a jeledó tárcsát melyik programmal készítetted,vagy erre melyiket tudnád javasolni? Mert én még eddig nem találtam rá megfelelő progit.
Majd megpróbálom kép formátumra hozni, hogy könnyen nyomtatható legyen. :yes:
Sikerült PDF-be konvertálni
Két különböző vonalvastagságban van, így a nyomtató esetleges hibáját is ki lehet küszöbölni.
Szia. Ma megjött a sos- tól a rendelt alkatrészem , és két parányi atmegát vettem.
Én még nagyítóval sem látom őket , ajánlok egy cserét .Postát állom a két IC menne válaszborítékkal, te küldenél egy DIP tokost felprogramozva. Mit szólsz?
Én nem használok DIP tokosat, de ha elküldöd a cuccot egy nyáklap kíséretében (cellux-al ráragasztva az AVR-t, hogy ne sérüljön és sztatikusan se töltődhessen fel), akkor csinálok neked egy panelt, beforrasztom az atmegát, és felprogramozom, így a kivezetések már nem okozhatnak problémát.
(A panel legalább 60x45mm-es legyen.) Remélem, hogy TQFP-tokosak, mert ehhez terveztem a panelt. -Ja és köszönöm a házipálinkát
Megpróbálom megcsinálni. A nyák elkészítése nem okoz gondot, a beforrasztáshoz csinálok egy szuper hegyet.
Egy kicsit várhatnál, mert kibővítem a kapcsolást
(A PA0 és PA1 bemenetek lesznek használva hőmérőként és az egyik kimenet fogja vezérelni a keringtető szivattyút). Nemsokára felteszem a honlapomra ![]() Persze utólag is be lehet forrasztani 3 szál vezetéket, de nem egyszerű a negyed raszteres lábtávolság miatt.
Szia. Ma van egy sikerélményem és úgy örülök neki, hogy lefényképeztem. Elkészült a napkövető panelem, és egy kicsi aggályom támadt be tudom e forrasztani. És sikerült ,egyből átfolyás nélkül . Először be akartam folyatni az összes lábat és utána zsinórral felitatni az ónt, de végül a lábankénti beforrasztást választottam.Ha jól láttam megvan a hőfok mérés is ?
Gratulálok! szép munka
Gondolom foto-eljárással csináltad; elég jók a kontrasztok. Most frissítettem a honlapot, így össze tudod hasonlítani a panelt a szivattyú vezérléses típussal. Mivel a tied az előző verzió, csupán 2 szál vezetéket kell beforrasztani (a PA0 és PA1-re), ide kell kötni egy-egy ellenálláshőmérőt, illetve az Aref lábra kell egy 10-47k-s poti, vagy csak egyszerűen 2db ellenállás, (de ha úgy tetszik, akkor 5V-ra is kötheted, bár javasolt 2,5V-ra feszültségosztást csinálni 2 egyforma pl.10k-s ellenállással). Az én panelemen is ezek utólag lettek beforrasztva, és ragasztópisztollyal rögzítettem a vezetékeket, hogy ne szakadjanak és ne csinálhassanak a lábak között zárlatot. A Relés motorvezérlő panel már kész van, de a saját tranzisztoros "H-híd" nem jött össze (Füstbe ment) 1-el kevesebb tranzisztor volt benne a vezérlésnél, ezért összezártak a tranzisztorok (8db BD138-9)... Fűteni még jók lehetnek :gumicsirke: Van itt egy pár kép:
A vezérlésre van bontott IC -s megoldásom amik már működnek. Bár ha belendül a dolog (ahogy magamat ismerem új áramköröket fogok készíteni.)A H- hidakkal én is hadilábon állok, volt néhány kudarcom.Viszont amint irtam a napkövető le fog állni egyelőre, ugyanis a pic -es riasztót kell először megcsinálni . Nálunk itt borsodban egyre több az új honfoglaló, egyre több rémség történik a környékünkön.
Nálam is betörtek tavaly. Elloptak egy Einhell benzines fűkaszát, egy flex-et, meg egy dekopír fűrészt,
befeszítették a bukóra nyitva hagyott ablakot, de az általam készített ajtót még belülről sem tudták kinyitni, pedig láthatóan próbálkoztak vele . Ezért érdemes egyedi dolgokat csinálni. Mivel nincs az ajtón kulcslyuk nem tudtak vele mit kezdeni. Valószínűleg nem is sejthették, hogy csak érintőkulccsal nyitható az ajtó, (azért áll ki belőle egy rézcső közepén egy csavarral, mivel ez a foglalat) .Az eset óta már felszereltem a riasztót (szintén saját "tákolmány" PIC-el), de még nincs kiírva az ajtóra. Így ha valaki belép, vagy babrálja az ajtót, néhány másodperc múlva erős zajban lesz része (kb.110dB). Amúgy az ajtót is én csináltam, kívül 2mm-es acéllemez, a többi 60x40-es zártprofil stb..... Ha feszegetik az ajtót, akkor a külső keretnél fogja elengedni a hegesztés, és nem lesz mihez feszíteni...
Nekem a bejárati ajtómon egy Me...rós széf Elektromos részei vannak megspékelve egy kis mechanikával.Idáig nagyon hatásos, és van a lakás hátsó részén a zárnál és a ház két szélén 12 V akkuról táplált sima villogó piros led.semmi funkció , csak úgy villognak maguknak.Estétől azért jól látszik.Azért akarom beüzemelni a 2 DB 12 W os napelememet, hogy a riasztó akku , és még amit fog bírni ne csak hálózatról menjen. Egyszer a buszmegállóban kihalgattam a brumengók azt beszélték ,hogy " a zöld kerítésnél lézerrel van a ház védve"!!!!!!Alig tudtam a röhögést visszafojtani .Nagyon primitívek szerencsére.A másik jó védelem a garázs és a lakás bejárat közötti kb 30 m járdavilágító fényfüzér ami alol - felül mozgásérzékelős. Ez jól bevilágítja a teret ,és nemkell sötétben lépcsőzni.
Amúgy kezdhetem a beültetést elölről, mert 90 fokkal elfordítva tettem be az AVR .t.
-Jó forrasztást.
Programozás előtt ne felejtsd el a JTAG-et kikapcsolni, mert nem fog működni a kijelző (sajnos alapból be van kapcsolva).
Szia. Bárcsak annyi lenne a gondom. ( egyébként azt se tudom mi az a JTAG)
Szia!
A kapcsolásod egy része már megvan,most térnék rá a relé panel kapcsolásra.Viszont ennek érdekelne a kapcsolási és a beültetési rajza.Ha megtudnád osztani velünk nagyon megköszönném.
Most terveztem át az általam rendelt reléhez (sajnos hibásan kötöttem be az érintkezőket).
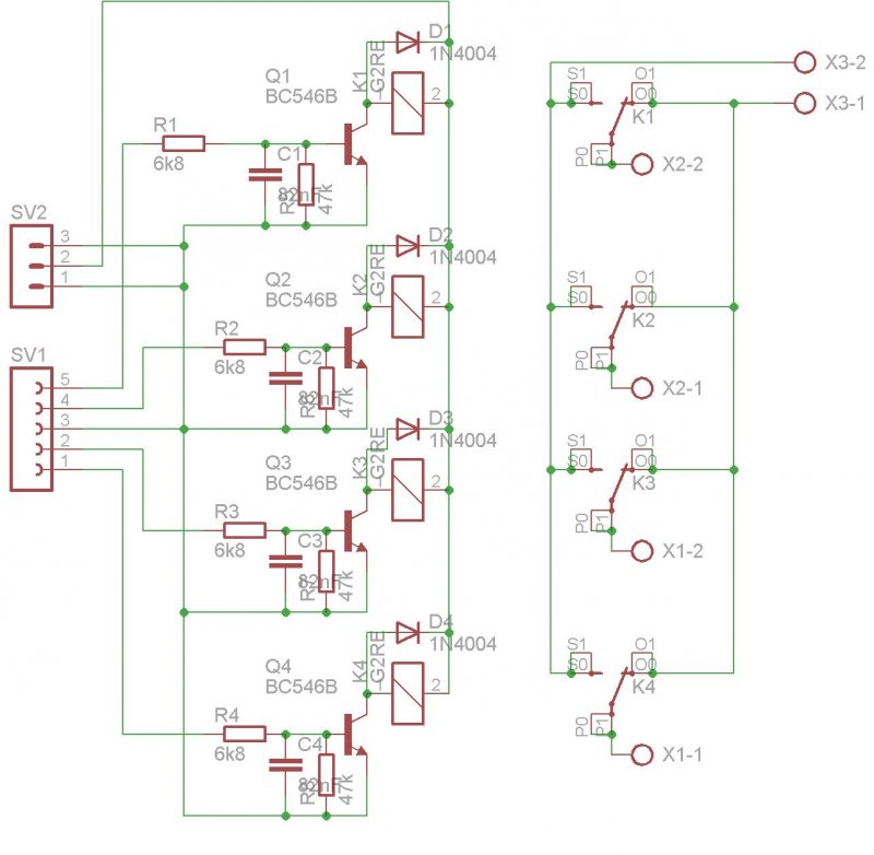
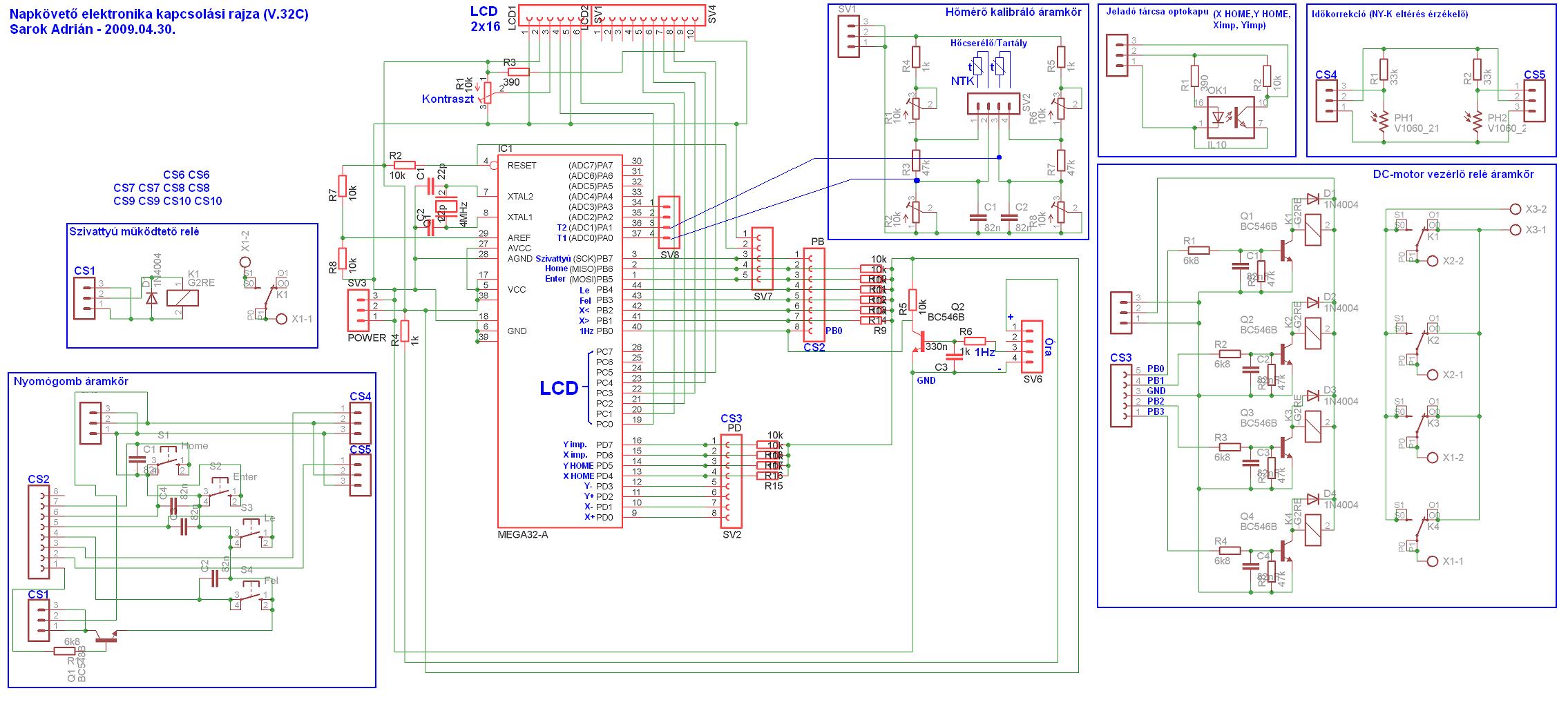
Az érzékelő panelek is tegnap készültek el, egy kis türelmet kérek, nemsokára felrakom. A relé panel kapcsolása: Az egész kapcsolási rajz össze lesz vágva egyetlen képfájlba,de még az opto-kapus áramkört nem tudtam megrajzolni, mert az Eagle-ben nem találtam megfelelő szimbólumot.
Köszönöm!
Már ez is nagy segítség! Alig várom a többi infót ill. az optikai érzékelő illesztése(PB1,PB2) is nagyon érdekel.
Egyenlőre így néz ki az egész kapcsolás:
A csatlakozó számozást nem kell figyelembe venni!
Értelemszerűen polaritáshelyesen kell mindent összekötni. (Mondjuk a 3 érintkezős csatlakozóknál szándékosan középre került a +5V, így nehéz rövidre zárni bármit is). Sajnos elég sok huzalozást kell elkövetni. Ez is már a 3.verzió, de még tovább lesz optimalizálva. Elsődleges szempont volt a részegységek jó elkülöníthetősége, és ezáltal hiba esetén a cseréje. (Ha pl. meghal a szivattyú relé, akkor csak egy csatlakozót kell lehúzni és már cserélhetjük/javíthatjuk is az áramkört).Az alapáramkör felől mindenképpen javasolt tüskesort használni, a többi tüskesor helyére direktbe lehet forrasztani a vezetéket (ezt mindenki maga döntse el). -Az optikai időkorrekciós panelen természetesen a fotoellenállásokat kiválthatjuk fototranzisztorral is minden további átalakítás nélkül. (A 0V-ra megy az emitter, a 10k-s ellenállás felé a kollektor). A hobbielektronikás webáruházban csupán 80ft darabja, így olcsóbb, mint a legtöbb fotoellenállás (máshol horror áron is láttam 3-500Ft-ért). Ezt az áramkört egy sötét(fekete) dobozba kell beépíteni, amin egy függőleges rés van.Elé üveget, vagy plexit kell tenni a bogarak és a kosz ellen. Ha késik, vagy siet a "tányér", akkor rásüt valamelyik fotoellenállásra/fototranzisztorra, így az elektronika korrigálni tudja. (percenként 1 másodpercet korrigál, így az esetleg véletlenül beszűrődő fények nem térítik el a tányért).
Ez már így komplett
Itt vannak az áramköri tervek is.
Egy Word dokumentumba beszúrva elvileg méretarányos lesz a nyomtatás.
Sikerült valakinek megépíteni a napkövetőt?
Én most jutottam el oda, hogy egy ATTiny45-el egy L298-al és egy Videoból kiszedett nagyobb motorral megpróbálom megépíteni. A szenzor már megvan két fotoellenállás mivel nincs itthon napelemem. (Lehet, hogy váltok led-re később). A szoftver szerintem nem lesz bonyolult, megjegyzem csak egy irányba fog mozogni bár az L298 elvileg két H hidat tartalmaz így megoldható az XY mozgás is.
Meg tudná nekem mondani valaki, hogy ebben mi kerül 243.000 Ft-ba?
Napközvető (két irányú) Akárhogy is számolgatom nem tudok olyan tételt ami ennyire megdobja az árat. Mit hagytam ki a számításból?
Talán a tisztességtelen kereskedelmi hasznot.
A fene nem értem miért hagyom ezt mindig ki
![]() De akkor valóban komolytalan, nem hagytam ki a számításból semmit? Mert akkor mindjárt neki is állok megcsinálni itthon.
Ha elég nagy lenne az érdeklődés, akkor én is szívesen legyártanám a saját napkövetőmet sorozatban, de EMBERBARÁT áron!
Csak hát kb.100db a minimum ahhoz, hogy megérje akár egységcsomagban is árulni. Hogy hová jutott ez az ország...
Lehet a napelem is benne van??? Meg pénzvisszafizetési garancia ,ha nem süt eleget a nap.
Én is arra gondolok, megvallom őszintén, hogy ebben az árban a napelemek is benne vannak.
Ki kell, hogy ábrándítsalak titeket
![]() Most beszéltem velük és a következőt mondták: 1. csak a napkövető rendszer vagyis nincs benne a napelem. 2. ha van egy fa ami mondjuk 10 és 11 óra között árnyékolja akkor már nem lehet használni mert nem tudja követni a napot. 3. csak X tengely mentén követi a napot Néztem hozzá 3m2 napelemet így kb 800.000 (azaz nyolcszázezer) Ft-ra jön ki. Na akkor most nekiállok és megcsinálom a saját napkövetőmet. Ami "kikerüli" a fát. Vagyis amikor árnyékban van, de van fény feltételezi, hogy valami fa van előtte sőt mivel a fák nem nőnek hipp-hopp úgy meg is tanulhatja, hogy ott fa van és, hogy mennyi ideig kell várnia amíg a nap eléri azt a részt ahol már ismét lesz napsütés. Na most ez jól felidegesített, mi kerül ennyibe rajta??? |
Bejelentkezés
Hirdetés |




Én még nagyítóval sem látom őket , ajánlok egy cserét .Postát állom a két IC menne válaszborítékkal, te küldenél egy DIP tokost felprogramozva.
Mit szólsz? 







.








