Fórum témák
» Több friss téma |
Le lesz valasztva, most még manualisan , de kesobb elektronika fogja levalasztani.
34400µF 380V-ra töltve az ~2500J
Ezt az energiamennyiséget 16V-ról 5sec alatt betölteni...
5 másodpercig ~31 A. A hatásfok még szóba se került.
20% kitöltési tényezővel ~155 A-es impulzusok.De miért 16 V-tal számoltál? A hozzászólás módosítva: Máj 27, 2025
Ennyit írtam kezdésnek. 2db 7.4V 6000mAh lipo akksi sorba kötve és maxra töltve.
Csak a méretek szemléltetésére: a munkahelyemen csináltak a srácok egy komolyabb egyenirányító+ puffert. A kimenet 260V 1000A volt. ( Inverterek élesztésére használtuk forgógépek helyett.) A kondik kb. 900 db 3300µF 350V-os NSF kondik voltak. ( mint egy hosszúkás uborkásüveg ) Külön szekrényben voltak, a mérete kb 800 x 800 x2200 mm volt. Manapság biztosan meg lehet csinálni sokkal kisebb méretben, de nem 260 V kell, hanem 380, tehát a 350V-os kondi nem lesz elég és nem 3F kell, hanem 34F. Mit akarsz ekkora energiával lelőni?
Üdv!
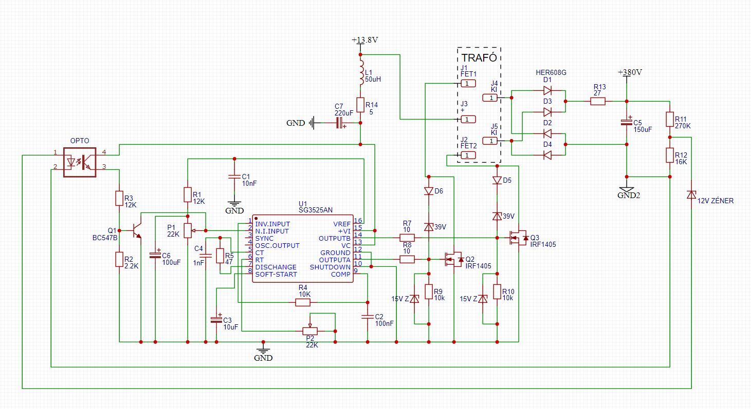
Sikerült működésre bírnom az invertert. Vasmagnak egy "újabb" sortrafó magot használtam. A csévetestet 3D nyomtatóval nyomtattam. Primer: 6+6 menet - 6x0.5mm huzal sodorva Szekunder: 160 menet - 0.5mm huzal Freki: 30Khz Duty: 47% Áramfelvétel: 330mA Kimenő fesz: 390V A 34400µF-et 5perc alatt tölti fel teljesen (az utolsó 60V-on belassúl a töltés). Indulsi áram: 15A vagy több. (a műszerem ennyit írt) Mellékelem a kapcsolást. Rajzoltam hozzá egy nyáktervet is (persze azért is teszem fel hogy ha láttok rajta hibát akkor átrajzolom).
Elnézést,ha rossz helyen teszem fel a kérdést.
ZTECH 12V-os Pb. akkuhoz (6-DZM-12), invertert keresek, amely 230V-os váltakozó feszültséget adna. Áramszünet esetén használnám laptophoz,vagy okos tel. töltéshez. Létezik-e esetleg gyári is? Köszönöm.
Időközben kaptam választ a Kapcsoló üzemű tápegység oldalon.
Rossz az elképzelés! Ugyanis léteznek szivargyújtóról működő notebook töltők/tápegységek. Ezek típusspecifikusak. Pl. nekem HP-hez van "gyári" (12/24V-os)...
Felesleges többszörösen veszteséggel átalakítgatni az energiát.. A hozzászólás módosítva: Jún 4, 2025
InverterSziasztok!Egy inverteren gondolkodom. Mikrosütő szekunderét tekercselném át, 2x12V-ra. IRF3205 lenne, hozzá. 2x2 db-ra gondoltam. TL494-est, talán tudok bontani. Nézegettem a rajzokat. A TL494-es közvetlenül, nem tud FET-et maghajtani? Mindenképpen kellenek tranzisztorok, vagy valamilyen meghajtó? Illetve az LCD TV és a számítógép mit szólna hozzá? A számítógép tápom, passzív PFC-s, egy nagy tekercs van benne. A monitorom LG, egy kis adapterszerű táppal. A hozzászólás módosítva: Júl 10, 2025
Nem tudja közvetlenül meghajtani, mert be még csak bekapcsolja, de kisütni a gate kapacitását a fetnek már nem tudja. Ez az egész egy picivel bonyolultabb annál, mint amit rajzoltál. Nem mindegy, hogy hogyan tekered meg a trafót (mikrosütőé az pont nem lesz jó, mert annál egymás mellett van a primer és a szekunder itt meg minimum egymásra kell őket tenni), kellenek snubber tagok stb. De teljesen felesleges ezen agyalni, fillérekért szoktak hirdetni hibás szünetmentest, ahhoz csak 2db akku kell és már kész is vagy.
De nem sokkal drágábban van már nagyfrekis is, amiben nem 50Hz-es trafó van hanem kapcsolóüzemű, a 300V DC van aztán 4db FET-tel megszaggatva 50Hz-cel ami sokkal kisebb, könnyebb, jobb a hatásfoka. Volt itt fent régebben egy ilyen cikkem amiben egy ilyen gyárit rajzoltam vissza, csak már leszedtem. Itt a képe és a rajza.
Ugyan nem ide tartozik, de érdekelne hogy a lecsiszolt ic-ket honnan tudod hogy mik? Más kapcsolásokhoz való hasonlatosság árulkodik, vagy van valami trükkje?
Áramköri környezet és tapasztalat szokott segíteni...
Iskolában azzal szoktuk kezdeni, hogy nesze, rajzold vissza. Ledizzó 8V-rólSziasztok!Egy 230V/kb.10W-os ledizzót szeretnék meghajtani 7-8Vról. A csatolt trafó meghajtó áramkört kipróbáltam, rendben múködik. Egy 2x9V szekunderű hálózati trafót használtam. Meghajtásról egy arduinó gondoskodott. Hogyan kellene egy ferrit trafót méretezni ehhez? A meghajtó frekvencia kb.20kHz lenne, a trafó egy 3C94 anyagú ETD29 ferritmag..
Szia!
Részlet egy Skori-számolóból. Az áttétel már egyszerű.
Előttem leírták, az áramköri környezetből nem volt nehéz kitalálni.
Egyébként 20 kHz-en ezzel a meghajtással melegebbek lesznek a fetek, arra számíts.
Nem négyszögek lesznek a gateken, hanem valami lapos trapéz félék. Némi snubber sem ártana a draineken, de ezen a feszültségen talán kibírják a tüskéket az 540-ek. Példákat kereshetsz a topik rajzai között.
Szia!
AZ IR2153 IC-ből szoktam építkezni, általában rezonáns tápot készítek, (már többször segítettél benne! Köszi!)de itt a Vin az kb 8V lenne.. két líthium cella... ez már az IR minimum tápfeszültsége alatt van. Esetleg valami kapcsolás ami működhet itt? Kicsi méretben? 5-10W teljesítmény elég lehet....
Kell egy pici step-up, párszáz Ft és stabil is. Utána jöhet a többi apró.
Mire gondolsz? Step up, és utána az IR-es kapcsitáp? Gondoltam rá én is, de nem megy ez egyben?
A step-up után pl. egy SG3526 kell rendszerileg ( ennek is kevés direktben a 2 cella ).
Aztán a 2 fetes ellenütemű végfokod, hozzá a már leírtak.
Nagyon sok kapcsolásban látom, hogy elhagyják a push-pull konverter kimeneti induktivitását, így se DCM se CCM módban nem tud üzemelni a konverter. Sajnos így a kimenetet nem lehet szabályozni, vagyis a visszacsatolásnak nem sok értelme van. A kimeneti feszültséget így lényegében csak a transzformátor áttétele határozza meg. Mérted a kimeneti feszültséget különböző bemeneti feszültség mellett?
A hozzászólás módosítva: Aug 2, 2025
Miért ne tudna szabályozni? Igazából, itt nincs is szükség korrekt szabályozásra, amire szükség van azt meg tudja, mert a trimmerrel lehet állítani a 300V DC-t, azaz szabályoz. Hogy az áramhullámosság mekkora az sem számít, mert ott az elkó a kimeneten, vagyis az áramjel minden átmenetnél nulla közelében van, majd (talán exponenciálisan?) emelkedik a következő kikapcsolásig. Én csináltam ugyanilyen működéssel teljes hidas konvertert 2kW-ra és az is ment gond nélkül. Nyilván nagyobb zavart termel de az nem mindig számít.
Nem kötekedésnek szántam ne értsd félre!
Minden SMPS-ben az induktor áramát szabályozzák, ebben pedig nincs, csak a kondenzátor mint tároló elem, ami hatalmas kapacitív terhelést jelent így. A push-pull konverter egy buck topológiára épülő kapcsolás, így kötelező bele az induktivitás. Ha nem így használod, akkor felesleges a visszacsatolás. Viszont a tápegység kimeneti feszültsége a bemeneti feszültség függvénye lesz. Ez egy bizonyos szintig nem jelenthet problémát, ha ezzel tisztában vagy. Olvasd el ezt erről.Ha teszel bele induktivitást akkor egyből teljesen máshogy függ működni a cucc. Viszont a szabályozás már így értelmét nyeri. A kimeneti feszültség már konstans marad a bemeneti feszültség változásra, csupán a kitöltési tényező fog változni. Viszont meg kell választanod milyen üzemmódban akarod használni a konvertert, CCM-ben vagy DCM-ben vagy esetleg mindkettő? Talán a vegyes üzem a leggyakoribb invertereknél.Ha ilyet terveznél, akkor még azt is el kell dönteni, hogy feszültségmódban vagy árammódban akarod e üzemeltetni a konvertert és a kompenzátort is e szerint kell megválasztani (type II vagy type III). A hozzászólás módosítva: Aug 2, 2025
Én inkább úgy mondanám, hogy ha nincs a betáp és a kimenet között valami, ami magára vesz feszültség-idő területet, akkor a kimeneten a betáp jelenik meg, a trafó áttételének megfelelően módosítva. Vagyis a kimeneti kondi a szekunder feszültség csúcsértékére fog feltöltődni. Ha van a szekunder oldalon, az egyenirányítás és a pufferkondi között induktivitás ( vagy akár ellenállás ), akkor a kimeneti feszültség a szekunder feszültség középértékére fog feltöltődni. vagyis, a kimeneti LC-kör egy aluláteresztő szűrőt alkot. Mivel a kimeneten egy aluláteresztő szűrő van, ami középértéket fog képezni, így mód van ennek változtatására a primer oldali impulzusszélesség változtatásával. Ehhez semmi köze nincs annak, hogy feszültség-, vagy árammódban van a szabályozás.
Természetesen ennek a működésnek az a feltétele, hogy folyamatos legyen a fojtótekercsen az áramvezetés és ne telítsen be, különben a kimeneti feszültség a szekunder fesz csúcsértékére fog feltöltődni. Ha a primer oldalba tesszük a fojtót ( pl. a trafóban van szórási induktivitás ), akkor is működik, de a fojtón alapharmónikus áram feszültséget ejt, ez azt jelenti, hogy ez feszültség-idő terület elvész, vagyis ennyivel kisebb jut a kimenetre. Ettől még működik a szabályozás, de nem jön ki belőle az a feszültség, ami a trafó áttételéből adódik.
Na erre szoktuk írni, hogy terhelés nélkül nem mérünk tápegységet, mert az hamis eredményt adhat.
A szekunder oldalon az induktivitás helyett nem használhatsz ellenállást, mivel az nem tud energiát tárolni. Az induktivitás igaz egy LC aluláteresztő szűrőt képez, de ez csak az egyik tulajdonsága. A másik tulajdonsága hogy a dT periódusban az induktivitás energiát tárol mágneses tér formájában az (1-d)T időben pedig leadja. Ezt nem tudod ellenállással helyettesíteni.
A szórási induktivitás alatt szerintem a mágnesező induktivitásra gondolsz, ami valóban tárol energiát, viszont az inverterekben használt push pull konvertereknél a primer menetszám nagyon alacsony, így az induktivitás is. A flyback konverternél használják a mágnesezési induktivitást energia tárolására. Push-pullnál ez nem tervezési paraméter. Ajánlom a Simplis szimulátort, amit kifejezetten kapcsolóüzemű tápegységek szimulálására terveztek. Vizsgáljátok meg a kapcsolásotokat. Itt az átviteli függvényt is nagyon szépen meglehet vizsgálni, amit pl az LTspice-ban szinte lehetetlen.
Leírtam, hogy miért nem jó az ellenállás. Ne akard túlragozni.
A konverterekben, meg akármilyen tekercsekben a rájutó feszültség-idő terület határozza meg a fluxust, ha úgy tetszik az indukciót és ennek kapcsán a menetszámot is. Tehát az, hogy kicsi a menetszám push-pull konvertereknél, semmit nem jelent, nem a trafó keresztági ( mágnesezési induktivitása, vagy inkább impedanciája ) határozza meg a tárolt energiát, aminek szinte semmi köze nincs a kimenethez. Nézz utána, hogy mi a különbség a mágnesező induktivitás és a szórási induktivitás között. Két különböző dolog. Ajánlom, hogy tanulmányozd át a transzformátor helyettesítő képét. Nem ismerem a Simplis-t, Multisimet használok. Mindent lehet vele szimulálni, csak érteni kell egyrészt a programhoz, másrészt az adott áramkör működéséhez. Nem értek az LTSpice-hoz, de nagyon csodálkoznék, ha nem tudna nagyjából mindent. Ezek egy kaptafára készültek, Spice alapúak. A hozzászólás módosítva: Aug 2, 2025
|
Bejelentkezés
Hirdetés |





20% kitöltési tényezővel ~155 A-es impulzusok.





Minden SMPS-ben az induktor áramát szabályozzák, ebben pedig nincs, csak a kondenzátor mint tároló elem, ami hatalmas kapacitív terhelést jelent így. A push-pull konverter egy buck topológiára épülő kapcsolás, így kötelező bele az induktivitás. Ha nem így használod, akkor felesleges a visszacsatolás. Viszont a tápegység kimeneti feszültsége a bemeneti feszültség függvénye lesz. Ez egy bizonyos szintig nem jelenthet problémát, ha ezzel tisztában vagy. 




