Fórum témák
» Több friss téma |
Fórum » Inverteres hegesztőtrafó
Üdv!
A Gábor féle kapcsolásban ha az IGBT-ket FET-el helyettesítem az így a csatolt képen látható formában működőképes lenne e ? Persze 5-5 FET párhuzamba kapcsolva és mindegyiknek Zener + Gate ellenállás. Vagy ez a megoldás a gate trafóval nem fog müködni? Szerintetek?
Az erősebb gépben (hosszú idejű állandó folyamatos használat,túlmelegedés nélkül) nagyobb főtrafó,nagyobb keresztmetszetű vezetékek és több félvezető lehet szükséges.Ezeknek egyszerűen a teljesítmény a magyarázata.Nem részletezem,gondolkodj el rajt.A jelenlegi meghajtó trafó 3-3 IGBT-t ki tud hajtani,de ahogy pimi9 is említi,vannak jobb és erősebb meghajtók,lehet válogatni.Hogy hogyan számolom ki,mit? A főtrafó menetszáma kéttranyós nyittó üzemre:
n=Umax/(2xAxBxf) n=menetszám Umax= A tekercs feszültsége abszolút középértékben A= A mag keresztmetszete cm2 B= Max. indukció f= Frekvencia Hz-ben Az áramsűrűséget gondolom,tudod magad is. A meghajtó trafóra is van számítás,orosz oldalakon fellelhető.
Minden tiszteletem a tiéd,mert fejlesztesz és építesz,nincs okom kételkedni abban amit mondasz és nem vonok kétségbe semmit,de .........
Ha már felkeltetted a Tisztelt publikum érdeklődését,talán jó lenne konkrét dolgokat prezentálni,részleteket leírni,kielégíteni a "kíváncsiakat" ,ne csak a mézes madzagot tessék elhúzni az orruk előtt vagy írd ide,hogy bocs uraim,de nem adok ki semmilyen infót és ezt magyarázni sem kell! Ugye emlékszel,mi már vitáztunk egy más fórumon. Nem megharagudni ezen sorokért,de ez a gondolatom! Ezektől függetlenül én továbbra is elhiszem amit mondasz a gépedről! Az írásod jó részével egyet értek,egy dolgot kivéve,a vezeték keresztmetszete az áramtól függ és nem a frekvenciától,legalábbis nem abban az értelemben ahogy leírtad.Ajánlatos az 5-10A/mm2 értéket betartani,folyamatos üzemben még hegesztőnél sem ajánlott az 5-6A/mm2 értéket túllépni,de szakaszos (barkácsolás) üzemben a 10A/mm2 is megengedhető kellő hűtés mellett és ezen a 100kHz sem változtat.Abba most ne menjünk bele,hogy sokkal magasabb frekin hogyan alakul és milyen lesz,ha egyáltalán lesz,vezeték.
Hali!
Passzívan, de olvasom az oldalt... (anyagi és időbeni hiány) Felvetnék egy ötletet. Sajna kipróbálni nincs időm, de mit szóltok hozzá: Annyi lenne, hogy egy ellenütemű vezérlő, amely két, egymástól független, egyforma trafót kapcsolgatna felváltva. Hasonlóképp kivitelezve a kimenetet, mint az orosz 240A készüléknél. Amennyire figyeltem, még nem láttam ilyen kapcsolást, de ha tévedek szóljatok.
Még annyit az ötlethez, hogy teljesen érthető legyek. Valahogy úgy gondoltam, mintha két nyitóüzemű (UC2845-tel) menne szinkron-ellenütemben.
...nna ezt jó megaszontam...
Kinéztem az ablakon és látom,hogy jövök haza,gondoltam,megvárom magamat!
Bocs,de nem tudtam kihagyni!
Hát csináltál egy jó indulást a hét végére korán reggel!
Ilyet......majdnem be pisiltem úgy kellett nevenem!
Sziasztok ! A hegesztő géphez /5 - 130A/ az IRG4PC50U -IGBT belsődiódás vagy sem ?
Most kezdem a főpanelokat csinálni.(Tubi56 és Ergab által közzétett rajz -panel terv)Szeretném ha valaki válaszolna hamar :csak 34A-es fetjeim vannak és abból is elég három darab vagy tehetek rá négyet is kis átalakítással. ?Most még oda húzom a filc tollat ahova akarom.A vezérlő panel már kész csak elátkoztam azt is aki azokat a kis karikákat kitalálta--és ez még semmi! Fúráskor az 1,3 fúróm meg szinte mind lefúrta a drága munkámat.
Szerintem,tegyél 4 db. oldalanként,bár ezt Tubi jobban tudná. 1,3mm fúró (?) ,én 0,8mm szoktam fúrni és csak a nagyobb alkatrész lábaknál használok 1-1,5mm fúrót.A fetes megoldást választottad?
nagyobb forr. szemeket csinálj és elég a 0.8mm-es fúró, ahol meg nagyobb kell ott alkalmazz hozzá való for szemet! Én is azt mondom tegyél 4-4db-ot! Egyébként mi a száma anak a fetnek?
Na most ha konkrétan kicseréli IGBT-ket úgy jó lesz FET-el? Azért kell módosítás nem a fet gatehez a dióda meg a gate ellenállások?
Először próbához még kisebbeket akarok tenni de terhelés nélkül működtetve és persze ha működne majd a vezérlő mert még arról is hiányzik egy pár alkatrész.Ezekből a nagyobb fetekből van 24 darab és szeretném ha nem menne tönkre a nagy áram ill. hő miatt.A fetes megoldást tulajdonképpen nem választottam hanem ez jött bizniszben így hát marad ez .Fúróm a legvékonyabb 1,3 volt és mivel türelmetlen voltam már neki is álltam egy akkus csavar behajtóval kifúrkálni.Azért kérdeztem mivel nem tudom ,hogy négyet is elvisz-e a meghajtás.
Ne félj tanultam belőle .A szemem sem a régi már most jöttem rá.
Amikor forrasztottam a vezérlőbe a cuccot kész "röhely " voltam--szemüveg rajtam,kezembe nagyító és minden forrasztás után kimentem a napfényre mert csak így láttam ennyi eszközzel is.Most már amekkora elfér akkorát karikázok(kézzel festegetem).Most megyek még ki megnézem a fet típusát mert elfelejtettem.
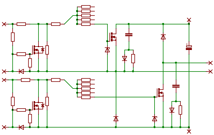
Itt van egy példa Mosfetes változathoz! Aki ilyen változtatásokat akar az módositsa a vezérléséhez!
Ha ez vigasztal én is ilyen cipőben járok!
Nem azért írtam --csak azért szoktam megjegyzéseket tenni, hogy ne tiszta ,"száraz" szakmai hozzászólások legyenek.Elvagyok én a saját "hülyeségemmel"--szeretek számomra új dolgokkal kísérletezni.Tériszonyom is van de járok néha ablakozni is--na itt már nagy előny a gyenge szemem mert nem látok le a tizedikről és nem is szédülök az ablakba kiállva.
Visszatérve a inverteres témára :a fetek típusa Y34NB50. Én kis naív arra gondoltam kevés változtatással fetet is lehet alkalmazni ebben a kapcsolásban.
Én ennél a rajznál azt hittem a fetek nagy száma (8db) és az opto csatoló miatt kell a négy meghajtó -na meg gondoltam ez egy másik variáció.
Sajnos fettel épített és bevált kapcsolást a Tubi által is említetten kívül én sem tudok mutatni,de mellékelek egy linket,Tessék Megnézni ( !! ) ,egyébként mindenkinek ajánlom tanulmányozni a kapcsolásokat és a panel terveket is! Csak mellékesen,én is hevikukkerrel a fejemen (szemüveg) és nagyító állítható állványon,szoktam építeni,már nem vagyok puha szemű,nem megy a fókuszálás.
http://www.emil.matei.ro/img/weld05.png
Sajna ,csak annyi a mi a linken van,már kerestem,de nem találtam,kár!
Ezt a linket próbáld,van ott más is. http://www.emil.matei.ro/weldinv3.php
Kár-kár nagy kár! Egész értelmesnek tűnik!
Szervusztok ,én is figyelem a fejleményeket és GRATULA mind kettőtöknek Erdgab és Tubi !(És mindenkinek)Nagyon szép amit csináltok, és főként az ahogy megosztjátok az infót .
(Én is gyűjtögetem az alkatrészeket csak én AWI - val szeretném folytatni .) Ezen a linken http://www.emil.matei.ro/img/ a felsorolás végén a weld .....nél találhatóak a többi kapcsolási rajzok ill nyákok csak ezek kétoldalasra vannak rajzolva . üdv zombre
Most így egy kicsit "megzakkantam"-nem tudom miben gondolkodjam mert ilyen IGBT-s optocsatolóm nincs csak tranzisztoros meg logikai kapus HCPL2200 és nem tudom merre induljak el.Fetem is csak n csatornás van.Akkor egyenlőre nézelődöm na meg próbálom fojtatni a vezérlő panelt ha találok ellenállásokat hozzá.
Üdvözlet!
Köszönöm,köszönjük a jó szót és a segítséget a linkkel kapcsolatban!
Kicsit belesasoltam a linkbe,nem lehet az,hogy az összes variációnak (tranyó,fet,IGBT) egyazon táp stb. része van,ott mindjárt az elején,az első variációnál lévőre gondolok.Még nem volt időm érdemben végignézni.
Én gondoltam erre! Szerintem is csak a végfok változik több féle variációban!
A vezérlést meglehet oldani a trafós változattal ez nem lehet gond! Itt csak trafó kiváltás történt nem más!
![]() Az IGBT-s modult fel lehet váltani Mosfetesre! A link erre mutat egy példát! Mivel ezt a Mosfetes kapcsolást én már megépítettem és jól működik ami tapasztalat volt vele az a snubber köri ellenállás ami bizony melegedett! A megszünése 10nF-100 OHm 17W -al történt! |
Bejelentkezés
Hirdetés |







