Fórum témák
» Több friss téma |
Fórum » JLT-02 analóg forrasztóállomás
[OFF]Holnap írok, most 5 db nyomtatót, és 17db monitort kell szétbontsak! Bocsi!
Amit én elöszőr csinálnék kivenném a ic3-at, (feltéve, hogy foglalatban van!) mert akkor biztos a mért értéket és nem a beállítottat mutatja! Vagy ha ez nem megy (mert nincs foglalat) mérnék a C15-ön, feszültséget. Ezen nem kellene lenni, mert ha van akkor a beállított értéket mutatja a DVM. Képet még mindig nem tettél fel! Panel makróval! Értékelhtő minőségben!
szia
Persze foglalatban van Holnap reggel csinálok róla képeket természetes fény mellett és felrakom. Addig is köszönöm a segítséget
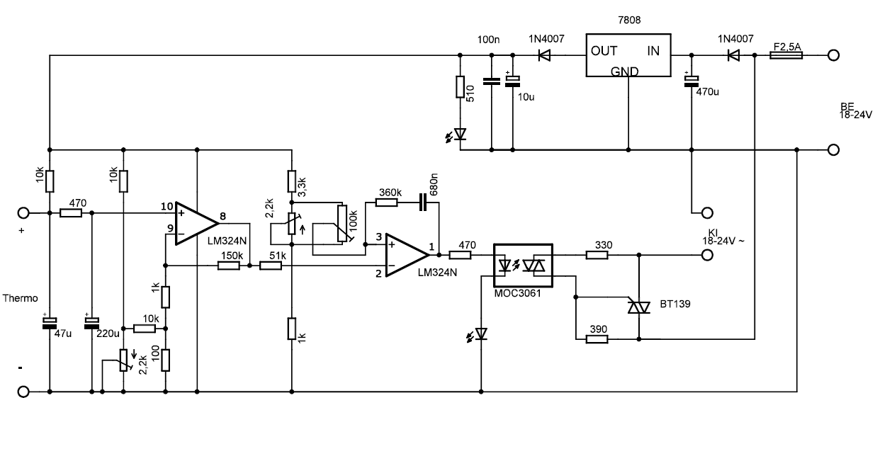
Na egy kis adalék. Próbáld meg megérteni mi miért van, és akkor a hibát is megtalálod!
Beszúrom a Vzoole féle kapcsolást, és a működési elvet! Az Attila86 verzió ugyanaz optikai tunniggal. "Lényege hogy a forrasztópáka thermoelem feszültségét felerősíti, majd következő fokozaton összehasonlítja a potméterrel beállított referenciafeszültséggel. Ha alacsonyabb a bemeneti jel a referenciafeszültségnél akkor kimenet magas és az optotriak feszültséget kap, tehát fűt. Ha magasabb a bemeneti jel a referenciafeszültségnél akkor kimenet alacsony, tehát nem fűt. " Ezt a rajzot könnyebb megérteni, a plusz dolgok nélkül! Az Attila86 verziónál Ic3-m csak azt csinálja, hogy ha forgatod a gombot átvált és a beállított értéket mutatja. A 4066 csak analóg kapcsolóként szolgál, aminek a feladata a két jel ( a hőelem által szolgáltatott - erősítve) és az általad beállított érték kapcsolása a DVM-re (7107). Ezt a két módot vagy a nyomógombal, vagy a poti forgatásával tudod kiváltani! Ezért vedd ki az Ic3-at, mert akkor csak a nyomógomb megnyomása váltja ki a váltás. Egyébbként a hőelem által szolgáltatott és erősített jelet látod. Nekem mondjuk könyebb, mert én folyamatosan olvastam a topikot itt és más fórumokon, és olvastam a buktatókat és láttam, hogy lett az egész project. De végülis te is végig tudnád olvasni! Mert jó dolog valamit megépíteni, és megmutatni másoknak, hogy ezt én csináltam. De mégnagyobb dolog, ha érted is, hogy mit csináltál! Vannak itt nálam sokkal profibbak is, csak már elfáradtak, mert mindenki ugyanazokat kérdezi, és belefásulltak, és az új fiúk nem veszik a fáradtságot, hogy utána olvassanak.
szia
köszönöm a segítséged! Sikerült megoldani a problémákat,(magamtól ) egyébként vettem a fáradtságot és elolvastam ezt az egész topicot Mondjuk ilyen hibáról pont nem volt szó... A gond az volt hogy az optocsatoló nem kapott elég delejt hogy begyujtsa a triacot A 470ohm-os ellenállást kicsréltem 220ohm-osra és működik, fűt a páka Beállítottam multimáterrel a hőmérsékletet is és tökéletesen működik 3-4 fok ingadozása van fűtés közben tehát pl 250 a beállított érték, felmegy 253-254-ig majd visszahül 250-ig majd megint kezd fűteni ekkor felmegy 253-254-ig és így tovább... Már 3 órája járatom és semmi gond vele Mondjuk, remélem nem lessz gond hogy kicseréltem az ellenállást. Holnap elkezdem bedobozolni. Ha kész vagyok vele rakok róla fel képet Egy dologban kérném a segítséged, hogy melyik biztosítékot melyik foglalatba kell eredetileg tenni? Előre is köszönöm: Krisztián
Na ismét egy idézet Attila86 cikkéből:
"A Forrasztóállomás II nyomtatott áramkörét helyezzük a távtartókra és a transzformátor szekunder-kivezetéseit csatlakoztassuk a sorkapcsokhoz. Forrasszunk 4db vezetéket az 5 pólusú tuchel csatlakozóra, a másik végüket pedig csatlakoztassuk a nyákhoz ("FUTOSZAL" sorkapocshoz és a "HOELEM" csatlakozóhoz). A hálózati csatlakozóba ne felejtsük el a 250mA-es olvadóbiztosítót betenni. Ez után csatlakoztassuk a készüléket a hálózathoz és kapcsoljuk be, de a forrasztópákát egyenlőre ne csatlakoztassuk az állomáshoz!" Na akkor a 250mA-es a trafóé, ami a primert biztosítja. Bár szerintem ez elég sovány, mert az 50W 230V-on 0,22A ami így elég necces. A többi mivel a páka 50W-os 24V-on az 2,1A tehát a 2,5A-es a pákáé (F2) és a 315mA-es a vezérlésé (F1). Tehát ahogy mondtam olvasni, olvasni! Lenin gavarit: Ucsitszja, Ucsitszja, Ucsitszja!
A 250mA-ost én is láttam, a máásik kettőre voltam kiváncsi
köszi
Ohm törvénye 2009-ben igaz, csak számolni és gondolkodni kell!
Ja és számológép a Windows-ban is van! Én is azt használtam! Idézet: „Na ismét egy idézet Attila86 cikkéből:” Basszus, mennyi szóismétlés. Majd átfogalmazom.
sziasztok
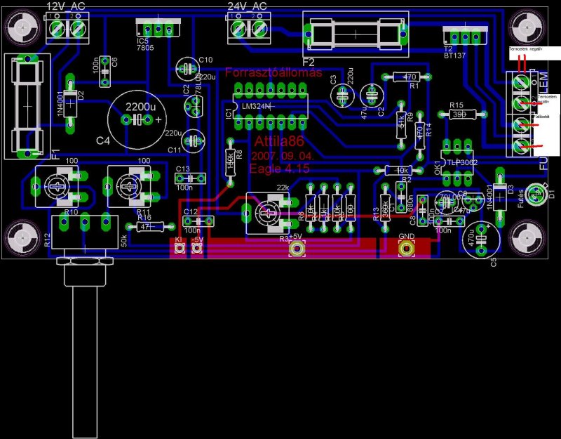
kész lettem a forrasztóállomással, gondoltam megosztom veletek a róla készűlt képeket
Szia!
Szép lett a kicsike! És látom nem sajnáltad az anyagot! A többi projekt is így sikerüljön!
köszönöm
Tényleg nem sajnáltam belőle ki az anyagot
helo aszt szeretnem megkerdezni hogy muszaj valtoaramot hasznali a foraszto pakahoz vagy lehet egynarammal taplalni a pakat?
Többen (én is) etetjük DC-vel a pákát. Baja biztosan nem lesz, egyirányú mágneses hatás jelentkezhet, de ez nem sok vizet zavar. (a hegy valamennyire mágnesezhető..)
Sziasztok.Egy kérdés van egy dvd lejátszó amibe ugye van egy kis kijelző azt fel lehetne használni egy forrasztóállomás pákahőmérséklet kijelzésére és ha igen hogyan?köszönöm
Üdv ! Valaki megtudná mondani milyen csatlakozó van a Fahrenheit Digitális forrasztóállomás pákáin ?
Előre is kösz !!
Szia.Ha forrasztóállomást akarsz akkor szerintem ilyet tegyél bele.5 pines DIN-a neve.Ha tévedek bocsi.
Kösz ! Itt emlitve az xls csatlakozó Fahrenheit-en alapból szerelhető fém csatlakozó van . JLT-02 ezt kihagynám . IRON-N a hegyeket nézve 1-el jobb .
F1 F2 F3 Ha most rendelnék akkor 2- cégtől jönne össze amire szügségem lenne . Igy szempont lehet a szimpatikusabb termék , tartalékalkatrész kinálat , ünnepi nyitvatartás és a hóhejzet .
http://www.freeweb.hu/pa-elektronika/forrasztoallmas.htm
Sziasztok.Ehez kellene segítség,mert megépítettem de nem fűti a pákát?
Az LM324N 1es lábán 4V ot mérek,ez kevés igaz?
Nos.Nos beindult de hiába tekergetem a potit 300 max 320 Celsius.Mire nézzek rá?
Segítség:
Bővebben: Link1 Elég jól le van írva a beállítás menete. Haladj lépésről lépésre: - szenzor és betét nincs felcserélve? - a szenzor ad ki feszt melegítésre? - az op dolgozik a bemenő jel változásra? - tápfeszek rendben? - a led bekapcsol? - a triac jól van bekötve? (A1 és A2 csere?)
1et kapásból tudok.A led nem kapcsol be soha.De kipróbáltam más áram forrásról megy.Szenzoron mit értesz?
Az optot hogy tudom ellenőrizni?Köszi.
A hőmérő (jeladó) szenzorról beszélek, izé... én fogalmaztam pongyolán. A hőelemről beszélek. Az optóban lévő ledet kösd polaritáshelyesen egy előtét ellenálláson keresztül tápra, hogy nyisson.
Egyébként ott lesz a gond, hogy az optó nem nyitott. A hőelem kimenetét mérd először.
...és ha melegíted? Egyébként leválasztottad a pákát és úgy is mértél rajta?
Páka nélkül,12.40V ot mutatott.Melegítés közbe semmi nem változik.
Nekem gyári JLT-02 forrasztóállomásom van, ami már sok éve jól működik. Most viszont a fűtőszál szakadt, így cserélni kell a pákáját.
Olyat mint a mostani, cirka 2000-ért több helyen is lehet venni, de érdekel, van-e esetleg jobb megoldás.
Sziasztok.Megépítettem újra a forrasztóállomást,új alkatrészekből sajnos ez sem működik.És ez is ugyanazt csinálja,ha megfogom a képen bekarikázott két pontot a trafó elkezd működni és a páka melegszik.Nem tudom mitől lehet ez?Az optonál a PONT az 1es láb igaz?Az LM324-nek meg a kis bevágás az 1.
A pákát úgy kötöttem be mint ahogy a beültetés nevű képen van.
Ha neked megér egy gyulai utat, én segítek elindítani! Jól felszerelt műhelyem van minden földi jóval! És már egy-két forrasztóállomáson túl vagyok!
Üdv Lhanzi Békés Boldog Karácsonyt! |
Bejelentkezés
Hirdetés |






Beállítottam multimáterrel a hőmérsékletet is és tökéletesen működik












