Fórum témák
» Több friss téma |
Fórum » JLT-02 analóg forrasztóállomás
hát lehet megér.Egyébként lenne valami ötleted,mit kellene mérni.A fűtés jelző led nem világít.
Most jól értem ha mondjuk melegítem a páka hegyét pl gáztűzhelynél annak adni kellene ki feszültséget és ha igen kb mennyit?
Úgy kell mérni hogy a negatív kivezetésre fekete mérő zsinor a pozitívra meg a piros?Ha itt nincs feszültség akkor mi lehet ill ez mit eredményez az áramkörbe(pl nem működik,nem világít a led)?A választ előre is köszönöm.
Szia!
A pákából jön ki pár mV, ezzel ki lehet deríteni hogy melyik a fűtőszál, és milyen a polaritása. Idézet: Ha egyébként jól van bekötve a páka akkpor fűt, de nem kapcsol ki ha nem jön a hőelemből fesz, illetve ha fordított polaritással kötöd rá „Ha itt nincs feszültség akkor mi lehet ill ez mit eredményez az áramkörbe(pl nem működik,nem világít a led)?”
Ha véletlen fordított a polaritás az károsítja a pákát?
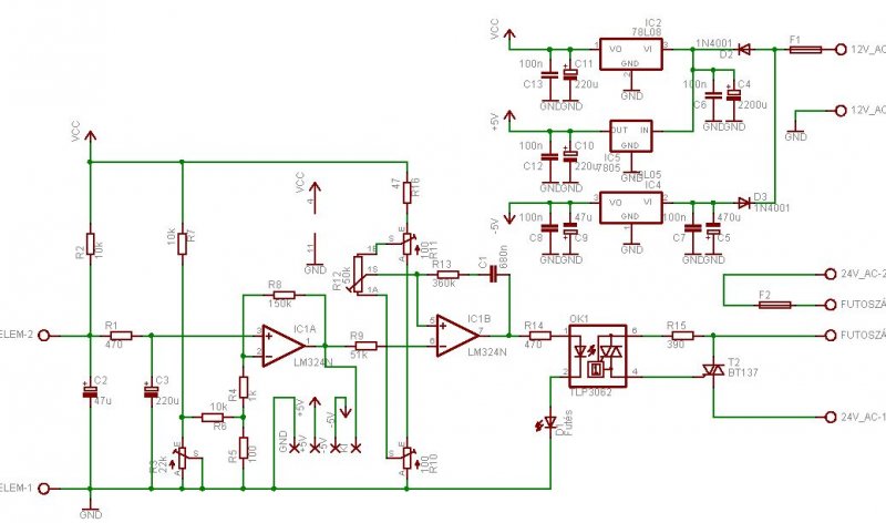
Az általam épített kapcsoláson a hőelem negatív a felső sorkapocsra van kötve.Előző oldalon megnéznéd jól kötöttem e be?Az enyém fűt ha a bekarikázott helyen kézzel meg fogom,de nem kapcsol ki.Köszi.
Nem károsítja, csak nem működik a szabályzó. Akkor károsodik, ha véletlen a hőelemre kapcsolod rá a fűtőfeszültséget....
Nincs megszakadva a hőelem? Ha rámérsz ellenállásméréssel akkor pár ohmot kell mérned, gyakorlatilag rövödzárat. A fűtőszál olyan 10-12ohm...
Fűtőbetét 12Ohm,termoelemnél pedig 200ohmos állásba ezt írta ki 01,3Ohm.Ezeket mértem.Ezek jók igaz?
Szia!
Köss be mindent... Állítsd a hőfokszabályzó potit kb félállásba... Mérj feszültséget az IC 5-ös, 6-os lábán, majd írd le.
Megcsinálom,holnap ez lesz az első dolgom.Annyit kérdeznék így előre hogy a testet honnan vegyem mert méregettem én de mindig más érték jött ki.
Ebbe most nincs 7805,mert a kijelző nélküli verziót építettem meg.De akkor gondolom megfelelő lesz a 7805 helyéről mégpedig a középső lábról is?
Jó reggelt.Mivel már mindenre gondolok miért nem működik a forrasztóállomásom így megkérdezem hogy azt jól csináltam hogy a "forrasztóállomás fóliaoldal" nevű képet tükrözve világítottam rá a nyákra?Köszönöm a segítséget.
Kövesd vissza a panelrajzot a kapcsolási rajznak megfelelően az IC lábait nézve!
Ha az IC pl 1-es lába és a 14-es a helyén van akkor jó lesz! Ha az 1-14 felcserélődik akkor a tükrözés nem jó.
Nos hőfokszabályzó poti kb középállásba,pákát rátettem.
Két mérést végeztem el: -Úgy hogy a rajzon bekarikázott pontot megfogtam csak így fűti a pákát: 5ÖS LÁB 2V os méréshatárba kaptam csak eredményt mindenhol,120 -140mV között ingadozott 6os-018V Elengedtem a két pontot így megállt a fűtés: 5ös-007-013V 6os-032V Testnek az LM324N 11es lábát használtam. Köszi a segítséget.
Azt még elfelejtettem hogy még az előző panelen próbáltam ki hogy egy darab alufóliát raktam a 2.5A es bizti helyére és ekkor bekapcsoláskor egyből fűtötte a pákát nem kellett megfogni a bekarikázott helyen.
Szia!
Szúrd már be mi alapján csináltad ezt! nyákterv, kapcsolási rajz! Az ajánlatom fent tartom bármikor jöhetsz! Üdv Lhanzi
Nagyon Köszönöm a felajánlásod csak most sehogy nem tudok elmenni.
Ezt csináltam csak kijelzés nélkül: http://www.freeweb.hu/pa-elektronika/forrasztoallmas.htm
Valami nagyon nem oké a 4-esen tápfeszültségnek kellene lenni (kb.7,5V!)
Még egyszer mértem teljesen 0,ránéztem a 78L05 re is azon nincs bemenő feszültség csak pár mV.
A C4 két lábán mérj feszültséget!
Jaj bocsánat igazad van 78L08on mértem azon nincs semmi.Bocsi elnéztem.
Pill észrevettem hogy ahogy a test elindul egyszer megszakad a vezetősáv kijavítom.
Na kezdj mesélni, hogy milyen trafód van, és , hogy próbálod elindítani! Fényképezd le! Ezek a műveleti erősitők "kicsit" kicsinylik a nulla volt tápfeszt!
Mit fényképezzek le,melyik oldalt?
A trafót és a kilogó 4 vezetéket amin méred a 12V váltót és a 24V váltót! A C4-en mennyi van? Vagy a három kanócot amin 2x12V van! Tegyél fel minnél több képet egy hozzászólás 3kép! Amit leírtál az alapján csoda lenne ha működne!
Látod ezért írtam, hogy gyere, lett volna egy kis műhelygyakorlat, elmagyaráztam volna, hogy működik! Mert te csak a sötétben tapogatózol! Mint az itt lévő fiatal titánok nagy része! És az, hogy az adott áramkör működik, vagy sem csak a vak szerencse kérdése!
Ebbe csak 24V váltó megy,nincs kijelző rajta azt később szerettem volna.A C4en 0V.
Ez nem nyert keress egy kicsi trafót egy adapter is jó 9v-os azt kötsd a a 12V váltóhoz!
Hidd el én örülnék a legjobban ha eltudnék menni,de sajnos most nem megy.Igazat is adok neked abban amit írtál valóban a sötétben tapogatózom de bízom benne hogy kivilágosodik a segítségeddel
.Nagyon Köszönöm egyébként.
Olyanom van csak ami a 15V ot ad .De elmondod miért kell a 12V os részt is bekötni ha nincs kijelző és van egy 9V os adapterem de az egyenáramot ad ez nem gond?
|
Bejelentkezés
Hirdetés |










.Nagyon Köszönöm egyébként. 



