Fórum témák
» Több friss téma |
Fórum » JLT-02 analóg forrasztóállomás
Azért ohm törvény megismerését ajánlanám.
Olyan nincs, hogy egy fűtőbetéten 18V-on 2A folyon, míg 24V-on 1,25A. "Az a tapasztalatom, hogy az áramra érzékenyebb mint a feszültségre." Ilyen sincs. Itt megint jól fog jönni ohm törvénye. ![]() "De ez logikus is!" Hidd el, a fejtegetésed nem az.
Miért nem raksz a toroid trafó elé egy dimmert? Akkor nem kellene attól tartani, hogy szétég a fűtőszál...
Hát ezt a hozzászólást azonnal töröltesd, mert még valaki elhiszi!!!
Nagyon becsülendő, hogy kísérletezel, és azt meg is osztod, de legközelebb használj műszereket is, amivel "igazolni" tudod ezt az anti-Ohm törvényt.
Akár milyen hihetetlen, ismerem az ohm törvényt!
![]() Másod sorban én nem azt mondtam, hogy: 18V-on 2A folyik, és 24V-on 1,25A. Én a transzformátorok terhelhetőségét írtam le! Tehát, ha kisebb feszültségen fel tudja venni "kényelmesen a 2A akkor azon a feszültségen is optimálisan használható. Nem használtam műszert, a forrasztási érzetre hagyatkoztam, hogy mennyire fűt fel. Próbáltam 12V 1A-es trafón, azon is felfűt, és lehet is vele jól forrasztani, csak elég soká fűt fel. Próbáltam 18V 11A -es trafón, azon elég hamar felmelegszik, és kissé fel is izzik a hegy, és próbáltam 2V 1,25A-es trafón. Nagyon hamar felfűt, és a hegy is felizzik, de a fűtő betét nem. A nagyoknak lehet baromságnak tűnő dolog ez, de a tapasztalat igazolja. Másnem nekem és nem kötelezően követendő példa. helektro: Miért ne folyhatna 18V-on 2A? 18*2=36 E tekintetben akkor 36W mint olyan nem létezik, vagy a főtő szál csak is statikusan 50W-on üzemelhet? Azt meg tudom, hogy a fűtőszálon 2A-folyik, és a trafóból is annyit vesz ki, akár mekkora a feszültség. Max a teljesítmény nem lesz annyi, hogy kellően felmelegedjen. De nekem mind három esetben kellően felmelegedett... vzoole: Nem töröltetem, aki akarja kipróbálja, aki nem, az nem. Kovidivi: Köszönöm a segítő válaszod! De ha lesz kellő kedvem, áttekerem a trafót, mert egyébkén egy dupla szekunderes torroid, csak a terhelhetősége nem épp optimális számomra most, mert 8V 2A és 24V 1,25A terhelhetőségű. De van több ilyen trafóm, majd a 24V-os tekercset visszafejtem, a 8V-osra meg rátekerek a másikokból. Csak rém utálok torroidot tekergetni...Szeresztve! Kéretik a felesleges kiemeléseket mellőzni, mert olybá tűnik, hogy nem tudunk olvasni! A hozzászólás módosítva: Máj 2, 2013
Sajnos igaza van a kritikusaidnak, de nem is ez a lényeg.
Jelen esetben szinte semmi jelentősége nincs a trafó névleges terhelhetőségének. Ezt az értéket sokszorosával is túl lehet lépni, csak ezt rövidebb ideig viseli el a trafó. Itt sokkal inkább azt kellett volna vizsgálni, hogy az adott trafó feszültsége, az adott fűtőbetét mellett milyen mértékben változott. Pontosabban nem is a változás a lényeg, hanem a tényleges feszültség érték a fűtés ideje alatt. A feszültség csökkentése teljesen értelmetlen. A 24V-os pákának azért célszerű 24V-ot adni, mert erről optimális a felfűtési sebessége, valamint ami sokkal fontosabb, az újrafűtés is viszonylag gyors. A vezérléshez egyébként nem a csak 24V-os trafó az ideális, hanem a 2x12V-os, amit óriási választékban el lehet érni sokféle kialakításban. Ez azért jó, mert a fűtés mehet a 24V-ról a vezérlés viszont a feléről, így csökken a veszteség. Egy óvatos tanácsot fogadj el tőlem. Hibázni mind szoktunk, ezzel nincs semmi baj. De ragaszkodni tévedéseinkhez nem bölcs dolog.
Olvasd el még egyszer amit írtam.
Majd ha neked, vagy másnak (mert elhiszi amit írsz) leég a 24V, 1,25A-es tápja mert jelentősen túlterheled és esetleg fel is gyújt vmit, akkor kíváncsi vagyok mit fogsz írni.
Figyelembe vettem a melegedést, és nem melegedett jelentősen a trafó. Azért annyi felelősség érzetem van, hogy ha érzem, hogy nagyon meleg a trafó, nem terhelem az adott fogyasztóval tovább.
Tűzveszélyről szó nem volt nállam. Még 1A-es trafó sem égett le, igaz az nagyon melegrdett, és épp ezért raktam le, és nem említettem. De nem latolgatom tovább, töröltesük akkor ezt a téma rész a topikból.
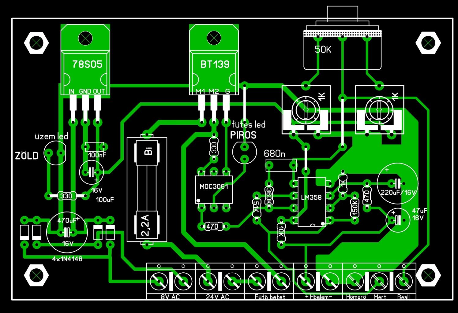
Sajnos az előző rajzom hibásnak bizonyult. Állandóan bekapcsolt állapotban van az opto, de a páka mégsem fűt.
A rajz több sebből vérzett, ezért a hiba keresgetése helyett újra rajzoltam. Szeretném ha ezúttal ténylegesen figyelmeztetnétek a vétett hibáimra. Előre is köszönök minden segítő szándékot! Tudom jópár megkérdőjelezhető rajzot felraktam már, ez most igyekezne egy komoly és átgondolt terv lenni, amiben szeretném a tapasztaltabbak véleményét és segítségét kérni. A hozzászólás módosítva: Máj 4, 2013
szia!
Gondoltam ujjgyakorlatkent elgondolkodom a muven. Mar az elejen kusza dologba futottam a 4x1n4148 kornyeken -baloldalt lent- Hogy is valosul meg a 8VAC egyeniranyitasa?
Valóban, ott kimarad a diódák összekötése. Javítottam. Azon felül észlelhető-e más hiba?
Idézet: „Gondoltam ujjgyakorlatkent elgondolkodom a muven.” Csak ennyinek vagyok méltatható?
Idézet: Felre ertettel!„...Csak ennyinek vagyok méltatható?...” Mivel EN nem ertek hozza, gondoltam ezen kapcsolason....
Akkor ezerel kérek bocsánatot!!!!!!
![]() Végül az egész dióda sort kicseréltem egy híd egyenirányítóra, ott nagy gond már nem lehet...
Ott mar nem.
![]() Viszont nem tudom, hogy jo-e, ha a valtofeszultsegu reszt osszekotod az egyeniranyitottal. A BT139 hazat osszekototted a 78S05 hazaval.
Azt a részt is kijavítottam, hűtőbordára mennek a félvezetők. Nem a nyákon keredztül lesz hűtve.
Mester! Próbáld meg az Eagle programot! Felrajzolod a kapcsolási rajzot, utána abból készítesz nyáktervet. Nagyon egyszerű a használata, gyorsan bele fogsz jönni! Azért ajánlom, mert Eagle-ben nem tudsz rossz pontokat összekötni, mert a kapcsolás alapján berajzolja neked a "gumivonalakat". A 7805 alá rakj nagy rézfelületet! Most olvasom, hogy hűtőbordára megy a 7805 meg a BT139, Eagle-ben van álló alkatrész is, és akkor pontosan tudni fogod, mennyi hely van még mögötte.
A hozzászólás módosítva: Máj 5, 2013
Sprint layoutban is van álló stab ic, meg triac...
Van Eagle-m, de már elszoktam tőle, már egy éve Sprintet használok. Meg hol marad a tanulás, az odafigyelés akkor?
A tegnapi rajz elveszett, valószínű nem mentettem el. Ma a tegnapi jarz alapján újra rajzoltam, és álló félvezetőkkel.
Én inkább azt az időt másra fordítom, esetleg szépítem a nyákot, megpróbálom igényesen elrendezni az alkatrészeket, stb. Persze ez nem azt jelenti, hogy Te igénytelenül készíted a nyákot, félre ne érts! Én szeretem megkönnyíteni a dolgomat. Csak tippnek szántam az Eagle-t. Én már nagyon sokat köszönhetek az Eagle-nek. Pl. tegnap SMD és normál alkatrészekkel vegyített nyákon dolgoztam, és míg én azt gondoltam, hogy pont fordítva van bekötve egy tranzisztor, addig én gondoltam rosszul, mert rossz oldalról képzeltem el a nyákot. Így megfordítottam amit meg kellett, és kész. Legrosszabb esetben vissza kellett volna hajlítani az 555 lábát, és háttal lefelé kellett volna beültetni
Persze akinek ez kapásból megy, az szerencsés. Neki mindegy, milyen programot használ. A hozzászólás módosítva: Máj 6, 2013
Nem értelek félre, bár tény sokan már dacból sem mondanak semmit, a kísérletezgetéseim miatt... De sebaj, egy ilyen koplexitású áramkört könnyen át tud nézni az ember, csak gondoltam több szem többet lát...
Sziasztok!
Megépítettem a vzoole féle páka állomást és olyat tapasztaltam hogy ha a fűtés bekapcsol a hőmérő 0-át mutat és fűt ész nélkül viszont ha a fűtő szálat lekötöm akkor megint a rendes hőfokot mutatja.Ezt sikerült ki küszöbölnöm azzal hogy a fűtőszál bekötését a panelen át kötöttem közvetlen a trafó csatlakozáshoz. Így már jól mér viszont még egy olyan is van hogy a kapcsolási hőmérséklet előtt elkezd villogni a fűtés led majd elalszik ezt be és kikapcsolásnál is csinálja ez miért lehet? Tibor
Üdv!
Építeni szeretnék egy egyszerűbb forrasztóállomást! Igényeim szerint csak annyi a hőfokot potival lehessen állítani de nem kell digt.. kijelző !Valaki tudna működő kapcsolást ajánlani?Mert csak ezután tudom megkezdeni a trafó áttekerését!Válaszokat előre is köszönöm! További szép napot!
Szia!
A legjobb helyen jarsz. ![]() Az oldal tetejen levo keresot hasznalva, megtalalod peldaul Vzoole altal kozetett alapkapcsolast. Aztan ezen mar annyi valtoztatast eszkozoltek/tunk, hogy a vezerles 12V-rol, mig a futes 24VAC-rol megy.
Köszönöm a választ!Véleményed kérném...szerinted melyiket érdemes megépiteni?segitenél a kapcsolás kiválasztásában?Ami később utánépithető akár kijelzővel is? Pl .. kapcsirajz és nyákterv.. köszi!!
Köszönöm a segítséget! Összeírom az alkatrészeket és a napokban neki is fogok az építésnek
Sziasztok!
"fekete nyelű-rövid hegyű" pákával van valakinek tapasztalata? Mert én ilyet kaptam a HQ-ba és a hőelemen mért -vörös izzásos- feszültség 2,4mv... Ez valós probléma volt-e eddig valakinél? Most áttervezem LM393-ra az egészet, erre a feszültségre. Hátha használható. Ha volt valakinek ilyen gondja, megköszönném, ha leírná a javíthatóságát. A hozzászólás módosítva: Máj 18, 2013
Sziasztok!
Egy kis segítséget szeretnék kérni ezzel a forrasztóállomással kapcsolatban. A bejövő feszültség rendben van, és a feszstab után is "megvan" a 8V. Bekapcsoláskor nem világít egyik led sem, és nem is fűt a páka. A termoelem bekötése jó, 2x ellenőriztem. Tudom, hogy ez így kevés kiindulási info, de ha legalább abban tudna valaki segíteni, hogy merrefelé keresgéljek, azt megköszönném.
a LED2 bekotese jo?
Mert ha forditva kototted be akkor az Opto nem tudja kapcolni a tiakot. Idézet: A bekapcsoalst jelzo sem?Ha meg van a 8VDC akkor LED1-nek vilagitani akell!„...nem világít egyik led sem...” Akkor ott is a bekotes iranyat ellenorizd. Illetve az ellanallasok erteket se artana, hatha nagyobbat tettel be a kivanatosnal. A hozzászólás módosítva: Máj 20, 2013
Köszi a tippet, jó irányba volt beforrasztva. De nem közvetlenül a panelra, hanem egy kábelen keresztül volt bekötve, mert a dobozoláshoz így lesz jó. Most beforrasztottam a panelra, és egyből jó lett. Fűt, és ki is kapcsol, amikor kell. Valami a kábellel nem volt jó, pedig kimértem, és vezetett a multiméter szerint. Ezek szerint már nem volt elég keresztmetszet, vagy valami folytonossági hiba lehet. Mindegy, köszi a tippet
Nagyon szivessen, s örülök, hogy tudtam segiteni. Használd egeszseggel!
|
Bejelentkezés
Hirdetés |






De ha lesz kellő kedvem, áttekerem a trafót, mert egyébkén egy dupla szekunderes torroid, csak a terhelhetősége nem épp optimális számomra most, mert 8V 2A és 24V 1,25A terhelhetőségű. De van több ilyen trafóm, majd a 24V-os tekercset visszafejtem, a 8V-osra meg rátekerek a másikokból. Csak rém utálok torroidot tekergetni...






