Fórum témák
» Több friss téma |
Fórum » JLT-02 analóg forrasztóállomás
Szeretnék érdeklődni, hogy van-e olyan állomásod, ami működik már, és kijelzi a hőmérsékleteket? Mert szeretném már használni a pákámat, de sajnos nem működik az állomás amit építettem...
Sziasztok.
Szeretném megcsinálni a forrasztóállomás II -öt forrasztóállomás. De a hozzávaló PT-046 pákatrafót nem biztos, hogy be tudom szerezni. Tudja valaki hogy az SMA 050-es állomásba milyen trafó van?? Vajon tudnám vele helyettesíteni ??
Bármilyen trafó jó hozzá, amin van AC12V és AC24V. Persze a 24Vos rész bírja el a pákát.
A helyzet az hogy tök amatőr vagyok, olcsón tudnék venni egy sma 050-est és felhasználnám a trafóját. De nem tudom milyen van benne. Reméltem, hogy valaki már látott belűről SMA 50-et.
Az a helyzet, hogy működő képes az SMA 050-n. Csak elhatároztam hogy megépítem azt a forrasztóállomást ( ha törik-ha szakad) és kicsit drágállom a belevaló trafót trafó Azt meg olcsóbban kapnám.
Hát a 24V az szerintem megvan benne, a 12Vba nem vagyok biztos.
Sziasztok.
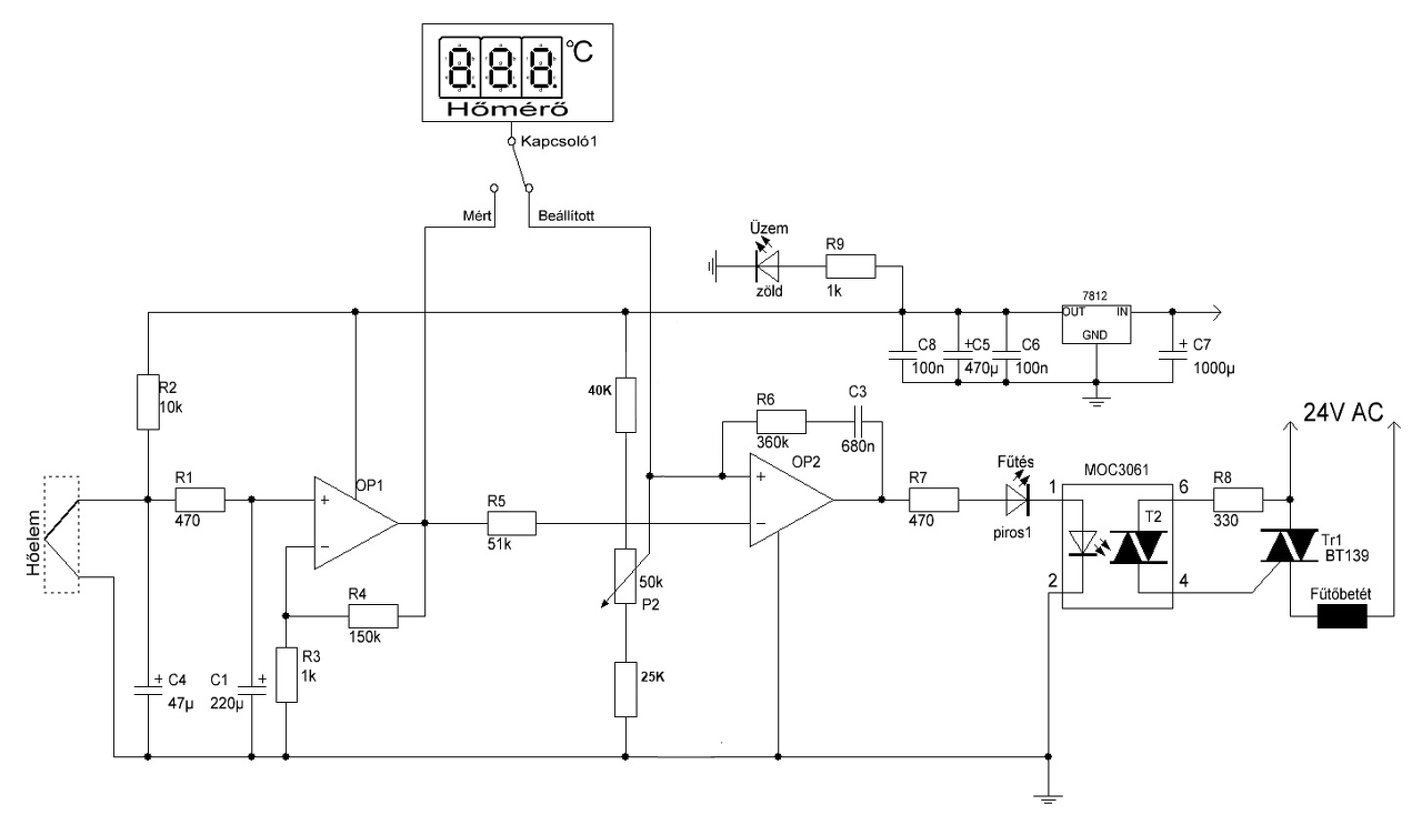
Segítséget szeretnék kérni,teljesen amatőr létemre szeretném megcsinálni ezt a forrasztóállomást A kapcsolási rajzon sehol sem találtam a 120 ohmos ellenállás helyét, viszont 470 ohmost 4db-ot találtam annak ellenére hogy az alkatrészlistán csak 3db-ot ír. Mivel totál amatőr vagyok nem tudom hogy a kapcsolási rajz lett elírva,vagy az alkatrészlista. Ha esetleg valaki hozzáértő átnézné és segítene, azt megköszönném. Még valami, ha valakinek van egy hozzáillő trafója eladó sorban, vevő lennék rá.
Azt hiszem meg van a hiba. Elnéztem valamit.
Sziasztok!
Segítségre lenne szükségem. Az huzalozási rajz alapján elkészítettem a forrasztó állomást, de sajna nem működik. A kapcsolási rajz ami alapján építettem a csatoltól annyiban tér el, hogy a led az opto OV-os ágában van, és nem a műveleti erősítő 2. kimenete és az opto 1. bemenete között van, valamint a trimmerek nálam 1k-sak, a főpoti 50k nekem is. Az opa kimenetein mérek feszt. Amit nam értek, hogy a 24V-os csatlakozó két szélső pólusa között is, ami olyan mintha a triak átvezetne. Az outon az a magányosa tekercs a forrasztó páka fűtű betétje lenne, de gondolom ez kikövetkeztethető. A hozzászólás módosítva: Júl 13, 2013
Készíts kérlek egy rendes kapcsolási rajzot arról a nyáktervről, amit felraktál! Amit az előbb linkeltél, azt lehet etalonként nézni? Ha igen, akkor a 2db 1K-s potit nem értem. Kapcsolási rajz szerint azok csak sima ellenállások a "főpoti" alatt, felett. De ha szeretted volna az alsó, és felső határértéket beállítani velük, akkor vagy 50-100k-s potit kellett volna beraknod, sima állítható ellenállás módjára, vagy pedig a főpotit kellett volna arányaiban kisebb értékűre venned, hogy a feszültség osztása megfelelő legyen. Jól látom, hogy mindkét 1k-s poti egyik lába pozitívon van? Tényleg rakj fel egy kapcs. rajzot, ami konzisztens a nyák tervvel! A BT139 lábánál a vezető sávok túl közel vannak egymáshoz.
A hozzászólás módosítva: Júl 13, 2013
[sub][/sub]Rerndben van, töltök fel rendes kapcsolási rajzot!
Bocsánat, elnéztem a rajzot feltöltéskor! Annyira se seri, se száma az átdolgozásoknak... Az alap kapcsolás a Vzolee féle megoldás, de ezzel az osztó megoldással, ahol a trimmerek 1k-sak, a főpoti 50k. A hozzászólás módosítva: Júl 13, 2013
Miért nem építsz egy bevált, működő változatot, amihez van rajz is, meg terv is? Jelentősen csökkenne a sikertelenség kockázata.
Akkor már a potik sincsenek jól bekötve. Hallgass inkább Alkotóra, hamarabb lesz forrasztóállomásod! Egyébként ha szeretnéd erőltetni ezt az alsó- felső potis megoldást, ami magában jó, akkor legalább akkora potit rakj be, mint amekkora ellenállás ott volt eredetileg. Ugyanis egy poti ellenállása kisebb lehet, de nagyobb nem
! És feszültség osztás szempontjából nagyon fontos az értékük! Ezzel a két 1K-s potival alig tudtál volna valamit beállítani, tehát értelmetlen, hogy bent vannak. A hozzászólás módosítva: Júl 13, 2013
Nos az a helyzet, hogy Alkotó fórumtárs művével nagyon szemezek, de addig is jó volna életet lehelni ebbe a vacakba...
Mivel itt már sok érdekesség megtalálható, hát itt egy BALKEZES-eknek való kapcsolás, mivel én is közéjük tartozom így esetleg mást is érdekelhet. (nem balról-jobbra, hanem jobbról-balra nő a hőfok)
Amennyiben a pdf-re is igény van, kérlek írj egy üzenetet és elküldöm neked. A panel Copyright-os kéretik e szerint, szigorúan magán célra után építeni.[/i] A hozzászólás módosítva: Júl 16, 2013
Sziasztok.
Segítséget szeretnék kérni, Megépítettem a forrasztóállomás 2 és az a gondom, ha a hőelem bemenetét rövidre zárom nem 000 mutat hanem 026-ot. Mivel teljesen amatőr vagyok nem tudom hol keressem a hibát. Mivel a végleges trafó még nincs kész, ezért most csak 12V van rákötve, ez okozhatja ? Egyébként látszólag minden jónak tűnik. Valaki segítene, de amolyan szájbarágosan ??
Szia!
Ha rövidre zárod a hőelem bemenetet, akkor akár 1000V-ról is táplálhatod a pákát , -ami teljességgel nonszensz- a mérő egység nem érzékeli a hőmérséklet adatot. Tehát az hogy most hány voltról megy a páka, nem fontos. Javaslom nézz át a hőmérő IC-jének topikjába, ICL7107 ott lesz a Neked szükséges megoldás. Valószínű kalibrácós probléma lehet. A hozzászólás módosítva: Júl 20, 2013
Ezt Kipróbáltad? Működött rendesen?
A rajzi méretek alapján, ez a trafó csak másodpercekig tudna fűteni egy pákát, majd leégne. A balkezesség nem azt jelenti, hogy fordítva kell bármit is szabályozni, hanem, hogy balra kell tenni a pákát, elkerülve ezzel a vezetékébe történő beleakadást. Teniszütőből sincs balkezes, és a" kressz-szabályok"-ból se.
Szia!
A 24V-nak van külön kapocs, ahhoz gondolom külön trafó jár. A kicsi trafó csak a vezérlést táplálja.
Ha nincs "mérő szonda" akkor hogy tud mérni az áramkör? Mert léghőmérséklet méréshez diódát szoktak használni, -ha jól értelmezem a rajzokat- amennyiben nincs valamely hőelemes szonda.
Ezek szerint egy darab drót a bemeneten ami gyakorlatilag agy rövidzár, képes mérni, csak ahhoz kell kalibrálni az áramkört? Bár ez itt nagyon off, mert van saját topikja az áramkörnek.
Igen, igazad lehet. De miért kell egy külön trafó a vezérlésnek?
Közben rájöttem, hogy hülyeség amit írtam, mert a hőmérő áramkör össze van kötve a forrasztóállomással. és nem a hőmérő bemenet, hanem a forrasztó állomás hőelem bemenete van rövidre zárva.
Avagy valahonnan a hőmérő árakör kap pár mV-ot, amit 26mV-nak mér és ezt jelzi ki.
Ennyire nem bonyolódtam bele, nem tudom kapásból a választ a kérdésedre. Csupán arra gondoltam, hogy a kijelzett érték, az nagyjából azonos egy meleg nyári nap szobahőmérsékletével, és ha a páka valami miatt nem fűt, attól még a hőmérséklete mérhető.
Szia
Anno én is ugyanígy voltam, és az LM324 cseréjével megoldódott a probléma.
Ebben lehet igazság, de rövidre van zárva a hőelem bemet, tehát ki van söntölve. Avag az állomás a "saját hőmérsékeltét méri".
Amúgy a külön trafós megoldást én sem értem... Másnem egy utas egynirányítással nagyjából olyan 16V körül lesz, amit stabbal már simán lehúz 12V-ra és nem is fűti nagyon. De ez már az Ő dolga...
Eleve nem is érem minek bele 4x-es műveleti erősíítő?
Ahogy nézem a kapcsolási rajzot, "aktív" feszültség osztó van benne. De ennek sem látom értelmét, mert ha már mérni akarok, akkor mérem a komparátor bemeneteit, amiből az egyik egy előre beállított állandó érték a fesz osztón keresztűl, a másik meg a hőelem jel erősítő kimenete. És e két állás között egy analóg kapcsolóval váltok. Ha már mindenképp ennyire koplex áramkört akarok épíeni, akkor már a PIC-es változatát építeném meg... De ez megint csak egy szubjektív véléemény... Ott vaan a Vzolee és az Alkotó féle állomás is, mindbe csak duál opa van. Én is azzal terveztem. A hozzászólás módosítva: Júl 20, 2013
Szia.
Azt figyeltem meg, hogy kb. 26 fokot csal ez miatt a kijelző. A 24 Voltos bemenet üresen van, fűteni nem tud, csak az áramkört próbáltam ellenőrizni. Ha berakok egy másik LM324-et azzal ha rövidre zárom 043-mat mutat. Nem tudnátok segíteni, hogy merre mit mérjek ?? Sokat olvasva utána látom hogy másoknál is volt ez a hiba, de a megoldást nem találtam meg semelyik hozzászólásba. Mint mondtam tök amatőr vagyok. |
Bejelentkezés
Hirdetés |












