Fórum témák
» Több friss téma |
Fórum » Kapcsolási rajzot keresek
Témaindító: Kallai Csaba, idő: Márc 11, 2006
Témakörök:
sziasztok lenne egy kérdésem nincs valakinek leirása atív sub készítésére?? köszy
Segítséget kérek egy kapcsolási rajz, vagy service manuál keresésben. a Típus: samsung le46m87bdx.
Köszönöm
Sziasztok !
Ide rakom fel a kérdésem, hátha tudtok válaszolni ! Wttp égetőre, Watt félére, kéne nekem NYÁK rajz. Kapcsolási meg van, de ő úgy tudom , nem tervezett.
Mi az a Wttp égető? Netán ERRE gondolsz? Ehhez miért kell nyák terv? Alul van egy huzalozási terv, vagy tervezz sprinttel, igazán nem nagy munka.
Igen. USB-ről kapná a tápot. Tervezek én nagy szívvel, csak mindig elrontom az ilyen bonyolultat. Ezért kéne más kész rajza, aki már megépítette.
Ez bonyolult Janikám? Na ne már! Az USB kevés lesz, kell neki egy külső 14-20v táp is, mivel az égetéskor meg kell lenni a 12v-nak.
Akkor most, hogyan próbáljam tervezni??
Ne tervezz semmit ! A rajz alapján forraszd össze az alkatrészeket (lejjebb kép is van róla) Ha ezt nem tudod
összerakni hogyan fogsz egy pices áramkört megtervezni ,kivitelezni ?? Ez az érdekes a mai fiatalokban : nem tudok még forrasztani sem de adjatok egy leírást hogyan kell robotot repülőgépet építeni ! Hidd el mindanyian nagyon szívesen segítünk fejlődni a fiataloknak (és egymásnak is de amint látom te egyszerre szeretnél mindent és azonnal ! Egy dolgot kezdj el , ha segítséggel is de fejezd be ! Ha már egy valamit megépítettél és beindítottál már sokkal több rálátásod lesz a dolgokra . Így sokkal lényegretörőbb kérdéseket tudsz majd feltenni ,amikre sokkal szívesebben válaszol bárki ! Nem ilyen kérdések jönnek ki a kezed alól "akkor hogyan tovább ?" És még valami : ha kapsz egy kész nyáktervet , el tudod készíteni ? Ha erre igen a válasz , én szívesen megtervezem neked a nyákot , de képet várunk a kész áramkörről !! Üdv
Hát, akkor kérem szépen a rajzod ! Gyűlölök légszerelni!
Már készítettem tápot LM317-el, működik, meg két Alkotós digitális A és V métert. Képek a Ki Mit-ben. Akkor várom a rajzod !
Eagle -vel terveztem . Mielőtt nyomtatnád klikk a ratnestre (teliföldes )
és itt van pdf-ben is a panel rajz
helló!
Kopasztógépet szeretnék építeni, tudja valaki, hogy milyen méretű gumi szükséges hozzá? Előre is köszönöm.
Scart 2-be 1-kimenet valakinek van ilyen rajza? Sajna en nem talaltam!
Üdv mindenkinek
!Segítségeteket szeretném kérni ,keresek egy Harman/Kardon AVR 2500-as erősítőnek a kapcsolási rajzát ,találtam már csak azok mind fizetősek ezért hozzátok fordulok hátha valaki javított már ilyet és megosztaná velem is. Köszönöm előre is További szép napot!
Sziasztok! Én egy rövid egyszerű kéréssel élnék. Szeretnék kérni egy olyan kapcsolási rajzot ami egy 1.5v-os kék led-et nagyon lassan villogtat, lassan felvilágít majd lassan elalszik. Ha valaki ismeri a doctor who című filmet, a tardis lámpáját akarom leutánozni maketthez.
Tápnak 3v elmet szánék. Rajzokat, tippeket előre is nagyon köszönöm.
Hello!
Felesleges egy kérdést több helyen is feltenni.. üdv! proli007
15colos 185/75 és ne felejts el dísztárcsát venni rá !
Hova kell elhelyezni azt a dísztárcsát?
Tisztelt címzett!
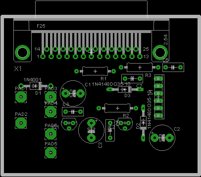
Érdeklődnék sikerült e találnod a hobbi elektronikás mk7 hez rajzot?? nekem is van egy hobbi elektronikás mk7 nyáklapom és én is keresek hozzá rajzot! alkatrész és beültetési rajzot! Ha tudnál esetleg segiteni akkor elöre is köszönöm! ***
Sikerült találin hobbi elektronikás mk7 ajzot?
Nekem is kellene egy Hobbi elektronikás action reaply mk7 rajz!
Vagy ha esetleg van valakinek ilyen kártya akkor egy kép a panel alktrészekröl! Segitségeteket előre is köszönöm!
Üdv!
Hídkapcsolású riasztó áramkör alapkapcsolását keresem nem rég találkoztam vele de most nem lelem.
Az itt található két kapcsolás egészét keresem illetve ha valaki tudja hogy melyik lapszámban volt?
Az előző hozzászólásomat már nem tudtam módosítani, így elnézést kérek. |
Bejelentkezés
Hirdetés |




de amint látom te egyszerre szeretnél mindent és azonnal ! Egy dolgot kezdj el , ha segítséggel is de fejezd be ! Ha már egy valamit megépítettél és beindítottál









