Fórum témák
» Több friss téma |
Fórum » Kapcsolási rajzot keresek
Témaindító: Kallai Csaba, idő: Márc 11, 2006
Témakörök:
Sziasztok!
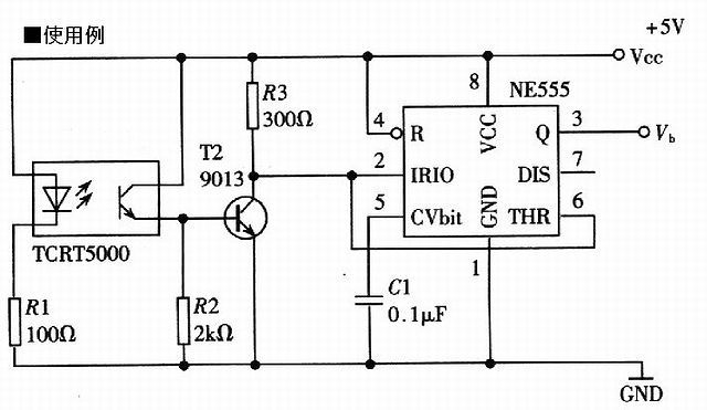
Ezt szerettem volna venni: Bővebben: Link, többet is, de egy kisebb vagyon lenne. Ez egy reflexiós tárgy érzékelő lenne, ami úgy működik, hogy a fény a tárgyról visszaverődik. Azt mondta valaki, hogy egy TCRT5000 -el lehetne ilyet építeni, de nem találok az interneten sehol kapcsolási rajzot. Ha tud valaki, kérem segítsen! Köszönöm!!
Hello! Nekem sosem volt ilyen dolgom, és nem tudom mire használnád, de szerintem ott van az adatlapon, minden amit tudni kell erről. A karakterisztikák azt mutatják, hogy 20mA-el hajtva a diódát, a CTR tényező 10% (8-as ábra). Vagy is a kollektoráram ekkor 2mA körüli értékű lesz.
A relatív kollektoráram csökkenését, pedig a 9. ábra mutatja. Az is látható, hogy a legnagyobb érzékenysége 2-3mm hatótávolságnál van és kb. 15mm-ig használható az eszköz. 14mm-nél, mondjuk 0,2 a relatív kollektoráram, vagy is a 2mA, itt már 0,4mA-ra csökken. Tehát mondjuk 5V tápfesz mellett használva, 20mA nyitóáram mellett a dióda nyitófeszültsége 1,1V körül van, így a dióda soros ellenállása Re=(5V-1,1V)/20mA=195ohm. Avagy egy 180ohm megfelelő. A tranyó maximális kollektorárama 0,4mA. A kollektor ellenállás így pld. Rc=5V/0,4mA=12,5kohm. Tehát ha egy 10..12kohm-os ellenállást használsz hozzá, akkor közelítőleg 0/5V feszültségszintet kapsz, ha a tükör közeledik. Nyilván a dolgot ki kell próbálni, hogy milyen fényvisszaverő felületet lehet/kell alkalmazni hozzá. Ha arra gondoltál, hogy modulációval növeled a hatótávolságot, nem biztos hogy nyerő, mert az adó és a vevő látható módon szöget zár be, vagy is 2mm távolságnál van az az adó-vevő optimális egymásra látása. Ha jelentősen növeled az adó áramát, akkor sem biztos hogy nyerő, mert egyéb reflexiókból visszaverődő jelek működtetni fogják a kaput. Kb. ennyi olvasható ki az adatlapból számomra.. üdv!
Az 555 kimenetét egy kapcsoló fokozatrakötve relét is vezérelhetsz
Szóval itt egy kis videó, arról hogy mit csinál a kormány. Emellett melegszik sajnos. Aki tud bármiféle okosságot ezzel kapcsolatban, szívesen fogadnám. Itt a videó a kormányról.
A videó végén is látható, hogy sem USB, sem táp nem volt a kormányhoz csatlakoztatva. A hozzászólás módosítva: Okt 22, 2013
Szia!
Nem ismerem a kormány kapcsolási rajzát, de a látottak alapján nekem az a sejtésem, hogy a DC motor ebben az esetben generátorként működik. Tehát ha nem csatlakoztatod a panelhoz, akkor nincsen terhelés rajta, így könnyebben forog. Ha viszont a panelon van a csatlakozó, ezesetben a nyákon található motorvezérlő terhelésként jelentkezik. Ha próbaképp rövidre zárod a motor pólusait és így forgatod meg, akkor igazolhatod ezt a feltevést. A hozzászólás módosítva: Okt 23, 2013
Az, amit a videón mutatsz teljesen normális dolog, ez így működik, fogadd el!
A melegedés is lehet sajnos "normális", tekintve, hogy ma már mindent alul méreteznek, hogy vegyél hamar másikat. Az a pici motor komoly áramokkal dolgozik, ami jelentős hőt termel. Ha nem szeded szét, nem tudod tapogatni sem, és nem is tudsz róla.
Köszönöm a választ! Ez még rendben van, hisz így kap visszajelzést a vezérlés (amikor generátorként dolgozik a motor), de az mitől lehet, hogy míg jobbra könnyebben, balra kevésbé könnyen fordul, és ez sajnos játék közben is van. (Driftre használom, és terhelésváltásoknál érzékelem, hogy nehezebb egyik irányból átpördíteni másik irányba a kormányt.) Beszéltem ismerőssel, akinek szintén ilyen kormánya van, neki sokkal könnyedebben forog.
Akkor azthiszem, ezek is mennek a bontásba.
A hozzászólás módosítva: Okt 23, 2013
Sziasztok! Valaki tud ilyenről Bővebben: Link kapcsolási rajzot? Keresem de nem találok. Üdv!
Ez az áramkör saccperkb. ebből álhat a kapcsolás:Bővebben: Link és Bővebben: Link Üdv!
Köszönöm! Közben sikerült egyet vennem. Egyébként nem tudom hogy hoztam volna össze a kettőt. Üdv!
Köszönöm a mellékelt kapcsolási rajzokat. Megpróbálom megcsinálni,Sajnos a leírt NPN fotó tranzisztort nem tudom hol tudnám megvásárolni?
Hello! Egy kivénhedt régi görgős egérben kettő is van.. üdv!
Sziasztok!
Kapcsolasi rajzot keresek egy 900W-os izzohoz, regi nyomtato kemencejebol. Egy 1KW-os szabalyozo kapcsolasi rajza erdekelne 230V-ra triakkal. Ha valaki tud ilyent, azt megkerem ossza meg velem! Elore is koszi! Udv!
Sziasztok!
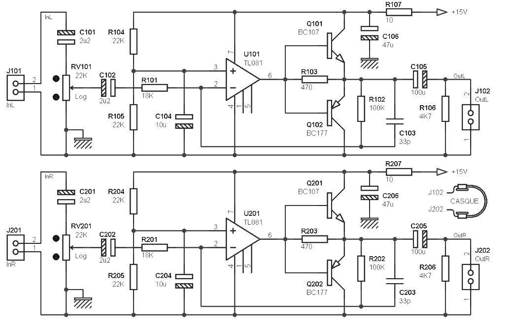
Kapcsolási rajzot keresnék egy fejhallgató erősítőhöz ami szépen szól , esetleg aránylag egyszerűbb . Köszönöm szépen
Egy kapcsolás könnyen beszerezhető alkatrészekből
Sziasztok!
A kapcsolást megépítettem, működik, de a hatótávolsága kb. 2 cm. Hogyan lehetne a hatótávolságot megnövelni?
Köszönömöm szépen
Ezek szerint nem olvastad el, amit írtam..
Sziasztok! A konyhában van a gázkazán, és a páraelszívó is. Emiatt jó lenne egyszerre csak az egyiket használni. Az se lenne baj, ha mondjuk egy gombbal lehetne váltani, hogy melyik készülék kapcsolja ki a másikat. A páraelszívón egy 4 állású tolókapcsoló van, amire a motor 3 tekercse csatlakozik, a kazán pedig 3 vezetékes.
Szóval vagy álljon le a páraelszívó, amíg bekapcsol a kazán, akármelyik fokozaton van, vagy kapcsoljon le a kazán, ha megy a páraelszívó! Tud valaki ilyet?
De elolvastam. Bízok a csodákban...
![]() Véletlenül az íróasztalom lámpája felé nézett a TCRT5000 "szeme" s ekkor a hatótávolsága kb. 10 cm volt!! Varta elemlámával adott fényt irányítva rá, a hatótávolsága csak kb 2 cm. volt. Ezért kérdeztem meg volna, hogy hogyan lehetne a hatótávolságot valamilyen okossággal megnövelni. A hozzászólás módosítva: Okt 26, 2013
A páraelszívónál (bármelyik állásban) megoldható a leállítás ha a hálózat 0 ját(a nem kapcsolt szál) szakítod meg egy relével , a kazánnál a leállítás a termosztát kimenetének a megszakítása hozhat eredményt . A két dolog logikai összekapuzása akár logikai ic-k segítségével is megoldható.
Azt tudom, hogy meg kell szakítani ahhoz, hogy ki legyen kapcsolva.
A páraelszívónál 4 állás van, és az 1. a kikapcsolás, és csak 2-3-4 állásba kéne kikapcsolnia a kazánt, 1-be nem. Egy kapcsoló lenne jó, ami váltja, hogy melyik a fontosabb. Pl. 1.Ha nagyon hideg van, akkor a kazán kapcsolja ki a páraelszívót, 2. ha odaégett valami, akkor a páraelszívó akadályozza meg, hogy bekapcsoljon a kazán, és egy plusz 3. funkció kapcsoló gomb, ha mondjuk el van zárva a páraelszívó kimeneti csöve, akkor mehet a kazánnal együtt. De gondolom, ez a legegyszerűbb része, mert kell táp az áramkörnek, és elég azt megszakítani. De a többi megoldásáról fogalmam sincs.
Sziasztok! Szeretnék építeni egy digitális kondenzátor tasztert. Találtam egy ilyet: Bővebben: Link ;Bővebben: Link ha jól értelmezem ez csak 1 nF to 99 μF-ig mér. Tudtok valami hasonló egyszerű kapcsolást ami tovább mérne? Válaszokat előre is köszönöm!
Szia!
Köszönöm! Átolvasom.Ezt mennyiből lehetne kihozni? Üdv!
Itt lesz a kapcsolófokozat rajza
|
Bejelentkezés
Hirdetés |













