Fórum témák

» Több friss téma
Fórum » Kapcsolóüzemű táp 230V-ról
 
Témaindító: cimopata, idő: Szept 13, 2006
Témakörök:
Lapozás: OK   18 / 788
(#) potyo válasza Tom025 hozzászólására (») Júl 18, 2007 /
 
A második rajzodon a frekvencia csak 50Hz, és a feszültség csak 12V. Ott megfelel az ellenállásos meghajtás, de 320V körüli táp és 100kHz környékén már nem megfelelő. A Miller-hatás miatt a fet G-S kapacitása jelentősen nagyobbnak látszik, mint amennyit kikötött Drain esetén mérünk. 320/12=27-szeres (!) G-S kapacitással kell számolni. Na ezt a kapacitást kell 12V-ra töltögetni és kisütna 100kHz frekvenciával. Hogy a fet ki és bekapcsolása ne húzódjon el (és ne melegedjen nagyon), a lehető legnagyobb áramot kell ki és betolni a gate-be.

Az első rajzból mutass már meg egy kicsit nagyobb darabot, mert nekem az nem kapcsolóüzemnek tűnik.

A segédtáp a vezérléshez előállítható az indulás előtt egy áteresztőstabilizátorral, ami a 320V-ból előállít kb. 12V-ot, és egy nagyobb kondenzátort (470uF) feltölt erre a feszültségre. A trafóra kell tenni plusz tekercset a segédtáp számára, és a táp beindulása után már ellátja energiával a saját vezérlését. A tekercset úgy kell méretezni, hogy a feszültség 15V körül legyen, akkor lezár az áteresztőstabilizátor, és nem melegszik tovább.

Az optokkal nem a feszültség a problémájuk, hanem a sebességük. Az egyszerű, fototranzisztorosak nagyon lassúak. A fotodiódásak már gyorsabbak, de még mindig nem elég gyorsak. Egyedül a 6N137 az, ami elég gyors egy ilyen feladathoz.
(#) mex válasza Tom025 hozzászólására (») Júl 18, 2007 /
 
Ezen a linken hasznos információkat lehet találni a kapcsitápokról : .http://schmidt-walter.fbe.fh-darmstadt.de/smps_e/smps_e.html
(#) Tom025 válasza potyo hozzászólására (») Júl 18, 2007 /
 
Sziasztok!

Az a kapcsolás tényleg nem kapcsolóüzemű, az a VF2 erősítő egy részlete, csak a fet meghajtás miatt raktam be.

Viszont az optó használatának kikerülésére a következőt ötöltem ki: A TL494 egy külön kis 50Hz-es trafóról kapná a sgédtápot, aminek a földjét közösíteném a 320V DC földjével. A 494 egy tranyón keresztül maga kapcsolgatná a feteket, és akkor a kimeneti feszültség visszacsatolását oldanám meg optóval, amire már sok példát láttam. Egyet csatolok. Ez nagyon színpatikus nekem, csak az IR IC kicsit drága, és meg lehetne oldani a feladatát 2 tranyóval. (ugye?)

Szerk: Ez hülyeség, inkább nem is mondtam. Gondolkozok még róla egy kicsit. Viszont érdekelne hogyan lehet kiváltani az IR-t.

Üdv, Tom
(#) Tom025 hozzászólása Júl 18, 2007 /
 
Tettem egy érdekes megfigyelést. PC -tápot szkópoltam, és a tranyók bázisán a jelalak minden volt, csak négyszög nem. Inkább nagyon torz szinuszra hasonlított. Ez különböző terhelésre változott. És, melegedett is a táp még terheletlen állapotban is. Csak a vizsgált tápok (2db) voltak ilyen szarok, vagy mind ilyen, illetve tranyóknál jó ez így?

Üdv, Tom
(#) Prinner válasza Tom025 hozzászólására (») Júl 18, 2007 /
 
Hát, ez tényleg nem normális dolog....
Az nem gond, ha van valamekkora színuszszerűség az átbillenést követően, ha az nem okoz káros tranzisztor nyitást, zárást.

Lehet a mérőkábellel is probléma, főleg ha nincs rendesen frekvenciafüggetlenítve. Ugyanis a szkóp bemenete, és a kábel kapacitása is okozhat káros oszcillálást. tegyél néhány k-s ellenállást a mérőfej bemenete és a tranyó bázisa közé, és próbáld meg úgy mérni. Elvileg leintegráltabb jelet mérhetsz ilyenkor.

A szkóp GND-je ugye az alsó tranzisztor emitterén van, és az alsó tranyó bázisát mérted?
(#) potyo válasza Tom025 hozzászólására (») Júl 18, 2007 /
 
Ne keverd a kapcsolóüzemet az analóg üzemmel!


Hamár belinkelted a rajzomat, akkor azon láthatod, hogy a segédtápnak nem kell trafó. Kell egy fet, zener, három ellenállás és megvan a segédtáp az induláshoz. Mondjuk van egy olyan hátránya, hogyha nem indul be a táp, akkor a tranzisztor túlmelegedhet, de rá kell fogatni szigetelten a primer oldali hűtőbordára, és akkor nem lesz gond.


Az IR-t ki lehet váltani, csak kérdés, hogy érdemes-e vacakolni vele. Két 6N137 és két sima fetmeghajtó már drágább, mint egy IR2110, és kétféle (5V és 12-15V) segédtápra is szükség van, plusz kétszerannyi bootstrap dióda és kondenzátor kell. Ki lehet váltani trafós megoldással is, de én nem szívnék a megtervezésével. Igaz, hogy nagyobb eséllyel éli túl a katasztrófákat, de akkor sem szimpatikus.


Ja és előre szólok, hogy ne minket szidj minket, ha lesz egy marék tönkrement feted.
(#) (Felhasználó 3343) hozzászólása Júl 19, 2007 /
 
Császtok!Nah kicseréltem a kondit 4700µF/25v-osra remélem az jó lesz a kimenetre, a tirisztor (BT151)az zárlatos lett K-G között a FET-eknek semmi bajuk, kicseréltem a 47nF-os kondit egy 100nF-osra és más lett a sípolás hangja változott..., de úgy semmi
áram nem ment a kimenetre.Visszaraktam a 47nF-osat aztán a tápot csak két leddel tudom terhelni a kimeneten.Már mindent néztem de nem jövök rá mi lehet a baja.Amúgy az EE16-om az nem légréses, de majd egy 1,5cm-es ferritgyűrűre megtekerem a
meghajtó tekercseket kicserélem remélem úgy jó lesz, mert így csak pár mA-errel lehet terhelni...
(#) (Felhasználó 3343) hozzászólása Júl 21, 2007 /
 
Császtok!Én hülye a fetet a tranzisztorhoz hasonlóan akartam mérni G-aztán S és D ha van vmi 500 körül mondom akkor jó lesz... errre hát akkor átütött a Gate szal kihaltak a fetjeim majd holnap kipróbálom 730-al és lehet jó is lesz a táp
(#) (Felhasználó 3343) hozzászólása Júl 21, 2007 /
 
Császtok!Na mondom inkább kiveszem a FET-eket és úgyis rámérek és hát úgy jóknak tűnnek nincs átütés a G-D, G-S között szal télleg hülye vok mert a panelon belemértem valamit ennyi eszem lehetett volna na mind most leülok és átnézem h minden okés helyen van e!
(#) (Felhasználó 3343) hozzászólása Júl 22, 2007 /
 
Helló!Na mi van kihalt a fórum ??Én továbbra is csak próbálom elindítani a tápomat,de sikertelenül sajnos már a fejem verem a falba lassan Most kicseréltem a vezérlőtrafót egy hálózati zavarszűrű vasmagjára tekertem a meghajtótrafót és így terheletlenül a kimeneten 8-9V-ot mérek, de ha leterhelem 40W-os izzóval és bekapcsolom akkor meg a hálózatra kiszökik vmi zavar mert recseg az erősítőm és a tvnek a képe is ugrál Szerintetek mi lehet a baja?Már végleg nem tom mindent próbáltam már kérlek helpeljetek, előre is köszi!!!
(#) cimopata válasza (Felhasználó 3343) hozzászólására (») Júl 22, 2007 /
 
Nemhisem hogy kihalt a fórum.

Talán csak mindenki fóraszt a hüss műhelyben
Énis onnét jövök. Tranyós kapcsitáppal erőlködöm.
Ot is van egy kis problemó. Fetes verzió keész csak kell még egy IRF730 mer elfogyott. (Elszált mer nem volt benne lányindítás) érdemes belerakni.
2 erősítővel még naggyából bírta a bekapcsolást de a hamrmadikat mnikor rátetem (amógyis nagyokat szokott bekapcsolásnál koppanni) egyszerűen a táp elszált.

Amíg nincs fet addig az olcsóbb PC tápból bontott cuccokból próbálok összehozni egy gazdaságos frankó tápot.
Most meguntam a szerelést azt kicsit
(#) (Felhasználó 5837) hozzászólása Júl 25, 2007 /
 
Hy!

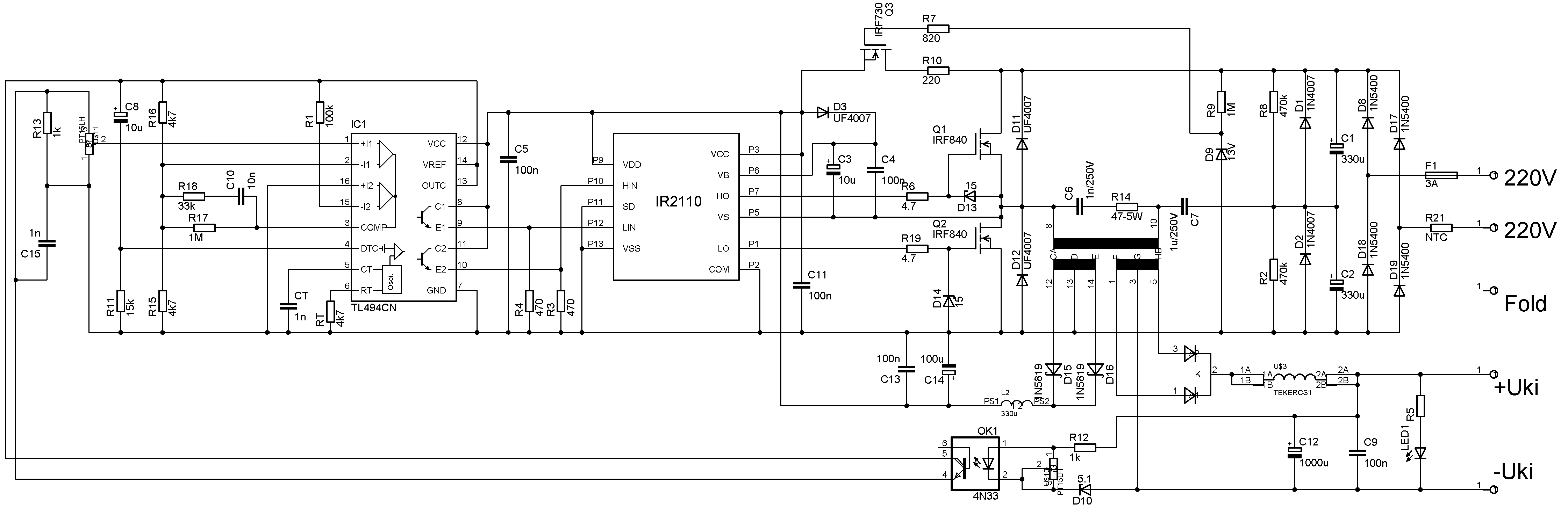
Erről mi a véleményetek?

Üdv: D.Márk
Bővebben: Link
(#) proksa1 hozzászólása Júl 25, 2007 /
 
Nekem nagyon tetszik. Bár nemtudom nem e illene az SG kimenetére tranyót tenni. mert nemtudom mennyire képes így 4 FETet meghajtani (ugyanis az IRFPk elég nagy gate-töltésű fetek, rendes meghajtásához jó nagy áramtüske kell)
(#) NBalage hozzászólása Júl 26, 2007 /
 
Nekem van egy öltletem 230ról menő kapcsi tápra.
Nos mi lenne ha egy STEP-DOWN cuccmóval oldanánk meg?? mint amikor a 60voltból csinálnak pl20at vagy haonló..... Csak sajna 2 állati gondja van....
-Ha elszáll a fet vagy átüt akk kikerül a nagyfesz a másik oldalra is.
-nem leválasztott tehát a föld is közös lesz...

Ezért nem tudom merjek e rá vállalkozni.... mert azért az a 310 volt nem játék.... főleg ha a 10 voltos iimenetre kerül.... Bár nem tudom lehet egy szilárdtest relével meg lehetne oldani a bemenetnél ha gáz van akor leoldjon.....
Erről mi a vélemyénetek??
(#) potyo válasza NBalage hozzászólására (») Júl 26, 2007 /
 
Az a baj, hogy nem csak a föld lesz a közös, hanem félperiódusonként a fázis is kikerül a kimenetre.

A szilárdtest relé szerintem nem tekinthető galvanikus leválasztásnak. Én biztos nem bíznám rá az életem. Egy mágneskapcsoló az már tekinthető annak.

Amúgy az elv nem hülyeség, csak nem step-down, hanem flyback rendszerben kell gondolkodni. Ezt használják a TopSwitch sorozatú szabályzók, és egyes drágább számítógéptápokban is előfordul már ez a megoldás.
(#) cimopata válasza potyo hozzászólására (») Júl 26, 2007 /
 
Lehet flí backot használni de azzal nagy teljesítményt nem lehet kinyerni.
Valahol azt olvastam hogy 100W máshol pedig 250 az elméleti max. kijövő teljesítmény.
Ha ennek a kettőnek a számtani közepét vesszük ugyebár akkor azis csak cirka 150-200W.
Ez meg egy erősítőnek nemvalami sok.
(#) potyo válasza cimopata hozzászólására (») Júl 26, 2007 /
 
Mint az összes tápnál, a flyback-nél is a kimenő teljesítményt a vasmag mérete, a frekvencia, feszülség/áram, melegedés és az, hogy mennyire vagy ügyes a tekercseléssel határozza meg. Az egyetlen különbség, hogy csak egy irányba történik a vas mágnesezése, ezért az indukció két szélső értéke közötti különbség fele akkora, mint a félhidas, teljes hidas tápoknál. Tehát ugyanabból a vasmagból fele akkora teljesítményt lehet kicsalogatni. Mondjuk az hátrányt jelent, hogy légréses vasmag kell hozzá, hogy ne telítődjön be a mag. Cserébe nem érzékeny a primer-szekunder közötti csatolásra, illetve nagyon jól együtt futnak a kimenetei az ilyen rendszerű tápnak (elég csak egyet visszacsatolni, a többi is stabil lesz).

Lehet forward redszerű tápot is építeni, ehhez nem kell légrés, viszont sokkal érzékenyebb a primer-szekunder közötti csatolásra. Aki tud jól tekercselni, annak érdemes lehet foglalkozni vele.
(#) Gory hozzászólása Júl 26, 2007 /
 
Ha egy 1:1 arányú leválasztó trafót tesz az ember az egész cucc elé, akkor is kikerülhet a fázis a kimenetre?
(#) potyo válasza Gory hozzászólására (») Júl 26, 2007 /
 
Akkor nem, viszont akkor felmerül a kérdés, hogy minek építünk kapcsolóüzemű tápot?
(#) Benzol hozzászólása Aug 1, 2007 /
 
Jó napot.
A push pull , vagyis ellenütemű kapcsolásról mi a véleményetek ?
A vezérlés trafó nélkül megoldható ezért ez szimpatikusabb. Szerintem a "kis" trafó okozta az eddigi problémákat. :wink:
(#) potyo válasza Benzol hozzászólására (») Aug 1, 2007 /
 
A félhidas is megoldható vezérlőtrafó nélkül. Létezik az IR2110 félhídmeghajtó, de senki sem akar tudomást venni róla, ahogy elnézem, mindenki csak a trafóig lát.

push-pull kapcsolásban a félvezetőket a primer oldali feszültség több mint kétszerese veszi igénybe. Legalább 700, de inkább 800V-ot elviselni képes félvezetőkre van szüksét. MOSFET ekkora feszültségre nincs. Bipoláris tranzisztor van, de a meghajtása macerás, és a veszteség is nagyobb rajta, mint a feten. Marad az IGBT, ami viszont lassúbb-->kisebb lesz a kapcsolófreki-->nagyobb vasmag kell a trafónak, nagyobb induktivitás és kapacitás kell a kimenetre. Áramfigyelést muszály csinálni, nem lehet egy soros kondenzátorral elhárítani a vezérlés aszimmetriáját. Az IGBT-t ugyanúgy nagy áramtüskékkel kell ki-bekapcsolni, tehát egy rendes meghajtás ehhez is kell. Hálózati tápnak csak nagy teljesítményeknél éri meg, inkább a kisebb primer feszültségű tápok épülnek ezzel az elrendezéssel (pl. autóba erősítőnek táp).
(#) Benzol válasza potyo hozzászólására (») Aug 1, 2007 /
 
Köszönöm.
Az ir2110 ic jól hangzana, csak félek füstölős lesz.
Esetleg, valami olcsóbb tranzisztoros meghajtás érdekelne ha ez megoldható. Vagy gyors optocsatoló kiegészító áramkörrel (álítólag megahertzig is átvisz jeleket).
(#) potyo válasza Benzol hozzászólására (») Aug 2, 2007 /
 
Nem csak az IR2110 lesz füstölős, hanem lesz egy marék rakás tönkrement félvezetőd, mire a táp stabilan fog üzemelni. Az optocsatoló átvisz MHz-ig digitális kommunikációs jeleket! Kapcsolóüzemű tápnál a vezérlés jelét ne úgy képzelje senki, hogy az csak egy négyszög. Nagyonis fontosak a négyszög paraméterei. Ha nem elég meredek, akkor a kapcsolóelem melegedni fog. Ha a lefutó él késése nagyobb, mint a felfutóél késése, akkor a két kapcsolóelem egymásranyit, és máris van néhány újabb szobadíszünk. Már említettem lejjebb, hogyan lehet 6N137 felhasználásával építeni meghajtót, de azt is írtam, hogy azzal sem jön ki az ember jobban, mint az IR2110-el.

Amúgy meg tessék szépen végigolvasni a topikot az elejétől kezdve. Nincs új a nap alatt.
(#) Benzol hozzászólása Aug 2, 2007 /
 
Már olvasgatom egy ideje.
Úgytűnik a kezdeti lelkesedést idővel beárnyékolja a tranzisztor füstfelhő.
Talán az a probléma hogy meghaladja átlagos barkácsoló tudását a feladat. Végülis ez egy nagyon kihegyezett készülék ahol a legapróbb hiba is végetes lehet. Gondolkodni kell hogyan lehet csökkenteni a hiba lehetőséget és tisztázni a teljes működését.
A trafós meghajtás nem hiszem hogy tökéletesen működhet. És mindenképpen kell segéd tápegység.
Az "önrezgéses" rendszer instabilitást okozhat.
Valamint tökéletes négyszögjeleket kell adni a fetekre, vagy tranzisztorokra.

Remélem majd sikerül idővel valami értelmeset összehoznom , de nem fogom elkapkodni . Ez nagyon érdekes témakör csak kicsit drága a sok füstölgő alkatrész. :csodalk:
(#) pimi9 válasza Benzol hozzászólására (») Aug 2, 2007 /
 
Sziasztok! (Eddig nyaraltam, most jöttem meg nemrég...)

Nemtudom, nektek hogy ment, de az én első tápom pöcc-re indult, és csak az áramvédelmen kellet kicsit állítani. (200W 50V 4A) (pc táp átépítve)
És az eldurranott alkatrészeim száma: 3 (2db IRFP460 meg egy IR2110)
A trafós meghajtás pedig működhet jól, csak oda kell figyelni. A topic elején is, sokan próbálkoztak pc-táp átalakítással, és botor módon lehagyták a pár menetes segédtekercset a meghajtótrafóról, csodálkoztak miért durrantak el a tranyák. (így mégis mi biztosítja majd a bázisáramot a tranyáknak? a 2 meghajtótranyó az 1,5k-s ellenáláson keresztül?)
Az opto-s átvisz több MHz-t? milyen optóval? 6N137-el biztos nem. Talán egy pártízezer forintos opto-val, ami ha valami rosz, szintén eldurran.

IR2110: ezt ajánlom a leginkább, most kb 400Ft-ba kerül, és sokkal jobb, GYORSABB, ERŐSEBB mint egy trafós, vagy optós meghajtás. Egy hátránya van talán, ha annak nevezhető, az hogy így a vezérlés a primer oldalra kerül miatta.

Push-Pull: találkoztam már ilyennel is, asszem 120A-es hegesztőben volt ilyen, 6-6db igbt-vel, de vmi erősítőben is találkoztam ilyennel (230AC-ról ment)

Kurtyka: a tápod hogy áll? kiváncsi lennék mi a helyzet vele.
(#) potyo válasza pimi9 hozzászólására (») Aug 2, 2007 /
 
Hát a 6N137 az konkrétan alkalmas lenne a jel átvitelére. Digitális jelett 10MHz-ig tud átvinni. Nézd meg a belső felépítését. Más, mint a 6N sorozat többi tagja.
(#) cimopata hozzászólása Aug 2, 2007 /
 
Üdv!

Elkészítettem egy ugyanolyan tápot mint ami a PC tápban van.
Mindent kiszedtem és egy uj panelre tettem.
A vezérlőtrafónál is bekötötem azt az egy menetes tekercset. Ment ment azt eccer csak elszált a két tranyó.
Még nem jöttem rá miért. De majd nézegetem.
Közben majd rendelek pestről IR2110 et meg feteket szt próbálkozok kicsit a fetmeghajtókkal is.
Nagyjából ezek a terveim.

Jah meg van összerakva egy fetes félhidas változat meghajtótranyóval. Az működőképes csak kell még bele 1 IRF730 mert az egyik nemakar rendesen nyitni. Azt bedugom a konnektorba a fesz felmegy 25V ra és onnér szépen visszaesik. Természetesen az 230 ágba kötött izzó fogyamatosan ég , úgyhogy valami gáz van.

Körübelül ennyi.

Majd szólok ha lezs valami.
(#) (Felhasználó 3343) válasza pimi9 hozzászólására (») Aug 2, 2007 /
 
Sziasztok!Hát sajnos sehogy sem tudom életre kelteni... Szkópot nem bírok szerezni, venni nem tudok úgyhogy a táp csak pihen Eddig csak a tirisztorom szállt el, de sajnos az elektrós bolt is zárva van a városban nyári szabadság miatt. Nem tudom mi lehet a gáz egyszer egy másik meghajtótrafót tekertem azzal lelőltte a 0,15ohmos ellenállat tetejét aztán most egy zavarszűrű vasmagra tekertem meg és hát kijön a tápból vagy 6-7V amit eddig max. 6db ledes lámpával tudtam terhelni. Egyszerűen nem tom mi baja lehet, már próbálkoztam mind tekercsvéget felcserélni, de úgy is semmi!! Tényleg a PC-táp trafóról honnan lehet levenni a 12V-ot??? Melyik lábairól?lehet azt kötöttem rosszul
(#) gulyi88 válasza potyo hozzászólására (») Aug 3, 2007 /
 
hy
Idézet:
„MOSFET ekkora feszültségre nincs”

hát én ezt így nem jelentettem volna ki..
ottvan pl a IRFBE30 vagy az IRFBF30 , amivel én akarom a tápomat csinálni, és az pussh pull (2*500W legalább)
a meghajtás meg MAX4420 (vagy MAX4429),
ami akár 6 Amperes tüskével bíztatja a fetet a ki/be kapcsolásra , ez azért már elég szép
(szemben az IR2110 1,5 - 2 Amperével bár az félhídhajtó... kisebb félhidas tápokhoz elég XD )

a trafós meghajtás sztem fethez egyátalán nem jó..
nem lehet nagy meredekségű áramtüskékkel hajtani a fetet, és ettől belassul , kikapcsoládi ideje az talán jobban megnől (tervezési hiba??? nemtom hanyan vettétek figyelembe a kikapcsolást )...

sajnos énis úgy vagyok mint kurtyka ..
nics szkópom, szerezni errefelé esélytelen,
szkóp nélkül meg el se kezdem összerakni...
ha lesz egy kis péénzem akkkor veszek egyet valahonann..

hát ennyi , pihen a papíron a rajz...
csá
(#) potyo válasza gulyi88 hozzászólására (») Aug 3, 2007 /
 
Elnézést kérek, nekem nem sikerült ilyenre lelnem az IR keresőjével. Ha jól nézem, lehet kapni a soselectronic-nál és a ret-nél is. Ez jó, mert nem szeretek olyasmivel építkezni, ami nem beszerezhető.

A MAX4420 kapható-e? Vannak a Microchipnek is ravasz fetmeghajtói, pl. TC4421/4422, ezek 9A-t tudnak, és kaphatók a chipcad-nél.
Következő: »»   18 / 788
Bejelentkezés

Belépés

Hirdetés
XDT.hu
Az oldalon sütiket használunk a helyes működéshez. Bővebb információt az adatvédelmi szabályzatban olvashatsz. Megértettem