Fórum témák
» Több friss téma |
Köszi! Hányszor elcsúszott fölötte a szemem.
A makrókat is köszönöm én is!
Légyszives fejtsd ki bővebben ezt a dU/dt dolgot, mert agyalok rajta egy ideje, de csak arra tudok gondolni, hogy a dU/dt csak frekvenciától függ, ha 20 kondiból rakunk össze egy kapacitást akkor ott ugyanúgy változik a feszültség mintha egy nagyból csináltuk volna.
Gondolkoztam tovább, dU/dt arányos az árammal és az tényleg megoszlik a két kondi között...
Igen a kondi pontjain fellépő feszültségváltozás arányos a rajtuk folyó reaktív árammal. Ez az áram melegíti a kondikat.
Ha megnézed a kondi adatlapját lehet látni egy erre vonatkozó maximális értéket (amit tönkremenetel nélkül elvisel, és ez a kapacitásától is függ), valamint olyan is szokott lenni, hogy amit 10°C melegedéssel visel. Kis teljesímények esetén jó az egykondis megoldás, mert kisebb. Nagy teljesímények esetén és nagy frekvenciák esetén azonban vagy két vagy több kondit kell használni, vagy speciális kondenzátort kell venni (MKP10, vagy FKP4 pl a WIMA-tól)
És annak van valami jelentősége hogy az egyik kondi a "plusz tápra" a másik a "mínuszra" van kötve? Azt tudom hogy váltóáramú szempontból párhuzamosan vannak, de van valami előnye hogy így van? Ugyan ez az árammegosztó hatás akkor is megvan ha tényleg párhuzamosan vannak.
Van jelentősége, ugyanis a táp csak elvben nulla impedanicia AC szempontból, valójában van beső ellenállása, és parazita induktivitása is.
A fettel párhuzamos kondi magán a feten csökkenti a feszültségváltozási sebességet, a másik fet szempontjából kevésbé hatékony. Továbbá a kondinak a másik fet felé folyó árama terheli a táp elkóját is. Tehát gyakolrati szempotból a kettéosztott kondi ad jobb eredményt. A rezonáns kondi esetében hasonlóképpen előnyösebb a ketté osztott megoldás, hogy a táp elkóján az AC komponens ne legyen feleslegesen nagy. Mellesleg ezek jól modellezhető dolgok, és az táp elkóján valós nagyságú soros veszteségi ellenállást figyelembe véve, kimutathatók a különbségek (még akkor is ha az egyébként létező a parazita induktivitásokkal nem számolunk).
30 menet primernek 70kHz környékén (ha ekkora frekit használsz kb.) a PC tápos EI33-nak elegendő, 0,2 Tesla alatt lesz a max. indukció valamivel.
Ahha, akkor mondhatjuk hogy az alap a kettéosztott kondi, és ha szükséges a helytakarékosság, akkor meg lehet csinálni egy kondival is.
Ui.: Csak én várom tűkön ülve lorylaci cikkét?
Most már nem rajtam múlik a dolog, hanem a moderátorokon, ugyanis lezártam a cikket.
Lehetne még mit beleírni, meg megvizsgálni, azonban így is baromi sok minden benne van.
Vagyis akkor maradhatnak a primer és segédtáp menetszámok. A szekunder meg ízlés szerint változik
Végülis újraszámolhatod a primert is. 1,18cm2 az effektív keresztmetszet, ennél Skori számolója szerint 30 menet primer 0,15T maximális indukciót eredményez (utánaszámoltam pontosan).
Valóban sokszor előnyös a két kondi, azonban az általad leírt dolog általában nagy teljesítményeknél jelentős.
Amit én használok kondikat primer oldalon, azok mind LOW-ESR-űek, valamint többet használok párhuzamosan. Így az általad leírt impedancia hatása minimális. Kimérhető, de a FETek melegedésében általában kisebb különbséget okoz, mint maga az Rdson szórása. Az IRS27951 mintakapcsolásában az egyik FET mindössze 10%-al melegedik jobban a másiknál. Mondjuk abban a kondi és a trafó sorrendjét megcserélték (sorosan vannak kötve, így sorrendjük felcserélhető). Ez azonban akkor előnyös, ha az ICt ellátó segédtáp szemponjából meg akarunk spórolni 1 lábat. (1 csévetestlábnyi helyen mennyi minden elfér )
Üdv !
Nem dolgozom nekik, és reklámozni se akarom őket, de hátha érdekel itt valakit: Bővebben: Kapcsüztáp trafók
Hali!
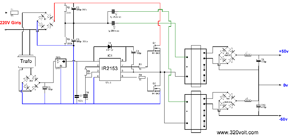
Találtam, ha jól emlékszem itt egy rajzot amihez pc táp trafót használt fel az építő és így 2*24v-ot vett ki belőle, azt szeretném megtudni, hogy így hány wattot lehet kivenni belőle. Ill. ha a 2*24v-ból 1*48v-ot használok ill sorba kötök még egy ui. tápot szal lehet-e így 2*48v-ot csinálni két táppal?
Szia
Megépítettem a tápot az irf820-al, de a frekvencia nem igazán jó. Meg tudnád mondani hogy számoljam ki a megfelelő menetszámot?
Kiszámolni? Az bonyolult lenne. El kell kezdeni a menetszámokkal játszani.
Most hány menet van a kis trafón? Milyen frekvenciát mérsz terhelve (kis terheléssel), és terheletlenül? Ha a gate-ekhez csatlakozó tekercseken (2X13 menet) növeled a menetszámot, akkor lassul a freki. Ha az 1 menetes tekercsen növeled a menetszámot, akkor megy föl a freki. Van amikor az 1 menet kevés szokott lenni. pl: ha kicsi terhelésekre fogod használni. Akkor több menetet kell rá tekerni, és a gate tekercseit komprnzálni kell. Ez különben ennek a tápnak a nehézsége, hogy eléggé piszmogós a freki beállítása. Ha valakinek van rá jó módszere, az engem is érdekel. A számításokban nem hiszek.
Most 2x17 menet van rajta mert így jött ki a 420 uH, az 1 menet az maradt. A frekit holnap megmérem.
Üdv!
Szerintem lehet két egyforma PC trafóval 2X48v-ot csinálni. Teljesítmény kb 300w.
Köszi a segítséget, kifogom próbálni! Egy végfokhoz szeretném megépíteni.
Ez megépített működő kapcsolás? Nekem is kéne egy táp pc trafóm van sok.
Szerintem ne így építsd meg. Minek annak a 2153-nak egy trafó, meg egy graetz, meg minden ilyesmi? Elég oda egy ellenállás, és egy zener egy kondival. Például így.
Ezt láttátok már?
Cimó tápja a nagyvilágban... A 320volt.com oldalon is. lorylaci cikke is nagyon jó lett. Szívesen olvasgatok ilyen jól érthető írásokat. Részletes, és mindenre kitér. Kössz Laci.
Késő
Túl sok volt a szabadidőm ![]() Csak gyorsan összekötözgettem az alkatrészeket.
Én meg végre feltekertem a szép trafómra a segédtáptekercset is
Nem tudom, minek halogattam eddig A primer félre tekertem rá (ugye teljesen szétszeparáltam a tekercseket), a Cimo trafóján is úgy volt, gondolom egy kicsit lejjebb húzza az alapból 75uH-s szórási induktivitást. És lehet, hogy egy kicsit magasabb frekin fog így rezonálni a 2x33 nanóval. És mivel ma este épp semmi dolgom, mivel minden szükséges alkatrészt összekukáztam egy befőttes üvegbe, nekiállok megtervezni a NYÁK-ot
Lehet el kéne küldeni nekik a cikket angolra fordítva.
Bár.. ha jobban belegondolok.. nem nagyon fogja bántani a szórási induktivitást a soros 68 ohm miatt, ahogy pl. Cimo tápjában is meg van oldva.. és ahogy láttam, a Skori IR IC-s tápjában, bár Graetz-híd van 1N4148-asokból a segédtápnak, ott is van a híd előtt egy ellenállás.
Az egyik szekunder a másik szekunder szór tinduktivitását nem befolyásolja, mivel a modellben ezek párhuzamosan vannak kapcsolva.
Én úgy értettem, hogy mennyire hat esetleg a primer oldali szórt induktivitásra. Mivel a primerkör segédtáptekercse úgymond rajta van a primeren (életvédelmi szempontból döntöttem így, máshogy szerintem nem is szabad
), ergo szorosabb csatolásban van vele, mint a szekunder tekerccsel. Viszont míg a szekunder után a diódák és a puffer közel rövidzárnak tekinthetők, a segédtáptekercs néhányszor 10 ohm impedanciával van lezárva a tekerccsel sorbakötött ellenállás miatt, szimpla diódát alkalmazva (lásd Cimopata tápja) egyik félperiódusban meg baromi nagy impedanciával, innen gondoltam, hogy a primer oldali szórt induktivitás értékébe nem nagyon szól bele. Én legalábbis így következtettem.[OFF]Bár igazából szerintem felesleges ezen gondolkodni, másnak is működött már így.. csak sokszor szeretem tudni a legapróbb dolgok következményeit is
Ott a puffer? Rövidzár? Max amíg feltöltődik, utána van ott egy kb 1W terhelés? Az nem sok.
Természetesen féloldalas a dolog, de minimális mértékben tolja el a szimmetriát. Itt található egy teljes transzformátor modell Ez alapján ez a primer és a főszekudner közötti szórt induktivitásokon semmit nem módosít, kicsit növeli a primer oldali áramot, annyi.
Igazad van. A trafó helyettesítő kép világos volt, csak kicsit későn ugrott be az az emlék, hogy ugyebár a szekunder oldali értékeket a primer oldalra kell transzformálni az áttételnek megfelelően, és akkor lesz helyes a kép.
Elkészültem a ZCS rezonáns táp paneljának primer oldalával, várom az észrevételeket, hogy a gyakorlat szerint mit kellene máshogy, másféleképpen elhelyezni/drótozni. A táp a Cimo féle verzión alapul, annyi a különbség, hogy kiegészítettem még 1-1 tranzisztorral a FET-ek meghajtását, ahogy azt korábban megtárgyaltuk. [OFF]Tudom, hogy ezeknek a tranyóknak a FET-re közvetlen forrasztva lenne a legjobb helyük, de kipróbáltam elhelyezni ott őket, és a FET-ek TO-247 tokja miatt ott se sikerülne rövidebb vezetékekkel/lábakkal bekötni őket.
|
Bejelentkezés
Hirdetés |





Nem tudom, minek halogattam eddig 





