Fórum témák
» Több friss téma |
Miért, ha beteszek ide egy ilyen gyöngyszemet akkor azt vajon rögtön elkezdik építgetni? Lehet...
Olvasni azért (is) érdemes, mert akkor előbb utóbb magától is rájön az ember hogy mit építsen és mit ne, és nem fog olyan kérdéseket feltenni hogy "máshoz miért nem csinálnak ilyet".
Senki nem titkolózik, minden az érdeketekben van leírva, még ha ez teljesen máshogy jön is le.
És egy ilyen, sok kívánnivalót maga után hagyó leírás, egy hozzáértőbb embert nem ösztönöz arra, hogy legalább az alapvető dolgokat kiigazítsa rajta? Nem csak hozzátéve, hogy "ez így életveszélyes", és "nem is fog működni". Azt hiszem erre a vitára kár több időt pazarolni.
Indítsunk egy konstruktívabb témát: Építsünk tápot Attila86 SMPSII labortápjához! Én lorylaci cikkét néztem ki a "Stabilizált kimenetű rezonáns tápegység" címűt. Kb. 55V/10A szerintem bőven elég lenne, válasszunk valami kapható FET-et, és ajánlanám az ETD34/17/11 N87 magot, mert ehhez jelenleg minden kapható és úgy láttam teljesítményben is megfelelne.
Sziasztok a következő kéréssel fordulnék hozzátok. Szükségem volna egy tápra ami egy 15voltos és egy 24 voltos kimenettel rendelkezik. A 24 voltosra egy 250w izzó lenne kötve a 15 -re pedig egy elektronika- váltó áram . Ebben kérném a segítséget. Üdv
Idézet: „Indítsunk egy konstruktívabb témát: Építsünk tápot Attila86 SMPSII labortápjához!” Elkezdtem már Attilával, de egy ideje szüenten van. Egy ideje nem igazán foglalkoztam vele. Sajnálom, de hát kevés volt az idő, aztán jöttek más dolgok is, és nem vagyok benne biztos hgoy ugyanúgy folytatnám. Szóval a koncepció: - Mivel a labortáp egy step-down, ezért nem kell neki stabil feszültség, szóval nincs visszacsatolás a tápban. - Mivel labortáp ezért minimális zavarkibocsátás kell, ezért a táp ZVS, és van plusz ZVS kondi, hogy a félhíd átmeneti ideje kellően korlátozható legyen. - Mivel az IR21531 használhatatlan 100kHz felett, de még úgy 80kHz-en is hellyel közzel, ezér IRS27951 lett benn, amiben egyben túláramvédelem is van. Mindenesetre van opcionális lehetőség a FET meghajtás gyorsítására. - FETek STP20NM50, de sokféle jó bele, egyetlen feltétel van: Rdson-rja 0,2Ohm alatt legyen! Azért van a kiegészítő meghajtás is, hogyha ilyet csak nagy gate töltéssel szerezhet be valaki Problémák: - asszimetrikus volt a ZVS. Egy elég olcsó Vishay FETet raktam végül bele. Egyrészt lehet a szórás miatt, másrészt az gynatapacák maitt, amikre akkor még annyira nem figyeltem. - 200ns félhíd átmeneti idő még mindig túl gyors, megjelenik a kimeneten, 300ns-nál már oké volt, de oda meg több mágnesező áram kellett Opcionálisan lehetne IR21531 modnjuk épphogy 100kHz-en, jó 600ns hotlidővel, de nagyon nagy mágnesező áram kellene, és az meg lerontja a hatásfokot (pláne kis terheléseknél), meg plusz melegedés. Van még róla 3D grafika, terv a hűtőlemezekhez, sőt még egy kiegészítő hajított lemez terve, ami egyben árnyékol, és plusz hűtést biztosít. Volt benne ígyis munka. De ha egyesek szerint én nem csinálok semmit, minden fontos dolgot eltitkolok, és csak kioktatok mindenkit, akkor hagyom a PICSÁBA! Nem csak ezt, az összes többi félkész cikket, meg mindet!
- Az első részre azt tudom mondani hogy igen, nem ösztönöz arra hogy kijavítsam, pont az általam leírtak miatt.
- Az SMPS labortáp kérdését is másként látom, ezt már Attilának is leírtam, csak ő sem nagyon értette meg. Mi értelme van annak, hogy építünk a hálózatra egy kapcsolóüzemű tápot, annak a kimenetére ráakasztunk egy buck konvertert, majd ennek a kimenetére még egy analóg áteresztő - szabályozó fokozatot? Fából vaskarika. Közvetlenül építhető a hálózatra szabályozott táp (akármilyen topológiával), ami megfelelő konstrukcióban önmagában is alkalmas labortápként való használatra. Én pl. már jó ideje használok ilyet, pedig közel sem olyan mint amilyet szívem szerint építenék, de ez szinte ingyen volt, pár száz Ft-nyi alkatrész kellett csak hozzá pluszban. Akinek ez nem felel meg még mindig köthet a kimenetére egy analóg szabályozó fokozatot is, hasonlóan összehangolva a táppal, tehát az analóg szabályozó vezérli a hálózati tápot a disszipáció alacsony szinten tartása érdekében. Paraméterek tekintetében van olyan jó (ha nem jobb) mint a fából vaskarika megoldás. És persze egyszerűbb, olcsóbb. Az más kérdés hogy azért azt a vonalat erőltetik mert ahhoz kevesebb szakértelem kell, tehát amíg az előbbit meg tudják tervezni maguk is (nem is kell mert minden készen van csak egymás után kell kötni), addig az utóbbit nem. Szóval erről ez a véleményem, és ezt az utolsó szót kihangsúlyoznám, semmilyen vitát nem szeretnék indítani ebből (sem). Idézet: „Közvetlenül építhető a hálózatra szabályozott táp (akármilyen topológiával), ami megfelelő konstrukcióban önmagában is alkalmas labortápként való használatra.” NEM. Válasz a táp dinamikus válaszában rejlik, gondoljunk feszültség és áramgenerátor vegyes módjára.
Több információra lenne szükség. Az izzónak gondolom nem kell stabil feszültség, de mi a helyzet a 15V-al? Mekkora ott az áramfelvétel? Esetleg stabilizálható-e egyszerűen analóg módon a 24V-ból?
Attól hogy nem, én még használom továbbra is megelégedéssel, ha nem baj.
Csak az akkor NEM LABORTÁP!
Egy feszgenerátor mód egyszerű, jól bepuffereled , aztán lesz jó dinamikus válasz. Aztán nézzük áramgenerátor módot, mondjuk 1A áramot generálsz, és van egy durva terhelésed, változik 1-50 Ohm között. Akkor az előbbi puffer el is van felejtve, nem rakhatod be. Mert akkor az korlátozza le a dinamikus választ. Nézzünk meg bármilyne kapcsitáp vezérlőkörét, kell oda kompenzáció! Annak bizony nem lesz direktbe dinamikus válasza. Nem szabad elfelejteni az áramhullámosságot és a feszültségkhullámosságot. Szóval következmény: KELL lineáris áteresztő fokozat. Mert pont az ilyeneknél a disszioáció rovására az fogja feljavítani a dinamikus választ. De nagyon. PWM táp? Kilőve, zavar, az akkor rögtön nem labortáp. Persze a buck konverter nem az igazi, de alacsony feszütlségű FET van benne, schottky dióda, még mindig kisebb zavarforrás, mint egy hálózati feszről menő PWM konverter. (lásd 100V és 500V fetek sebessége közti különbség) Ideális mi lenne: LLC konverter ami egyben előszabályóz is, és után egy áteresztő fokozat ![]() De ide nem elég egy szimpla iRS27951 vezérlése. Ide én cska MCU vezérlést tudok elképzelni. (végig tartsa a ZVS működést, kis terhelések esetk pulse skip mód, völgyben kapcsolással satöbbi...) Szóval marad a rezonáns konverter + buck + áteresztő megoldás. Így garantálható a kis zavar, a viszonylag jó hatásfok, és mondjuk a nem égveszeélytő bonyolultság. Három viszonylag egysezrűbb egységből áll. Persze az is tuti lenne, ha a buck fokozat TM lenne, vagy legalábbis tervezetten módváltó. Mert most így egy árammódú egyszerű dolog.
Én is valami hasonlóra gondoltam (csak én is be akarom fejezni az előző feladatomat
). Még nem néztem teljesen át, de lehetne kérni mellé a méretezés excel tábláját is (tudod, csak a lustaság miatt).
Szia egy Data-moon fénybe szeretném ezt az áramkört a 24volt váltó áram az izzóhoz a 15 volt váltó pedig az elektronikához kellene ami két darab motort vezérel amihez max 2 Amper kell.
Váltó esetében itt 50-100kHz körüli négyszögfeszültségről beszélünk. Az izzónak teljesen mindegy hogy egyenről vagy váltóról és azon belül mekkora frekiről megy, az elektronikának meg gondolom egyen fesz kell. Ha ez valami disco fény akkor egy egyszerű önrezgő táp tökéletes hozzá, a gyáriakban is az van. Skori oldalán találsz rajzot és leírást, amivel egy bontott PC táp trafójáról egyszerűen le tudsz venni kb. 2x26V-ot és 2x12V-ot. Mivel a feszültség négyszög, az AC nagyjából megegyezik a DC-vel.
Azt tudnod kell, hogy a 10 amperes 50-100 kHz-es kimenő áram komoly RF zavarforrás lesz, tehát minél rövidebb legyen a kábel..
Ha egyenirányítanád a 24 voltot, akkor meg a graetz miatt vesztesz teljesítményt, + rendesen hűtened kéne a schottkykat.
Szia akkor te mit javasolnál milyen tápot kellene megépítenem hogy tökéletes legyen?
Mivel kapcsolóüzeműt akartál, az előzőekben már javasolta Ge Lee a forrást.
Nem írtad, hány méterre viszed a kábelt, halogént... max. árnyékolod, az segít.
Az nem gond... sodord meg kicsit..
A hozzászólás módosítva: Feb 8, 2014
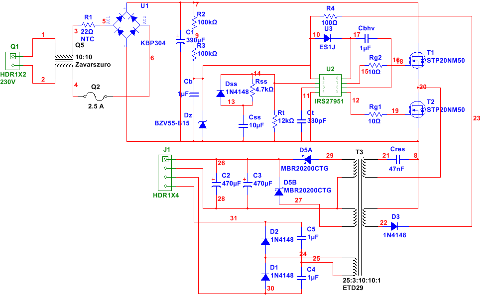
Végigbogoztam a kapcs. rajzot, nyáktervet (mellékelem beírva az értékeket, csak hogy jól értelmeztem őket
).Felmerült bennem néhány kérés: - a gate ellenállások mellett mik azok a SOT-23-as tokok (az AN-1160-ban viszont van ott egy D-R páros), - az alsó FET D-S-én van egy 1206-os valami, - a Cbhv 1µF az pontosan honnan jött ki ( és a kapcs. rajzon ott hiányzik egy vezeték a 6-lábról a 20 pont felé), - nem találtam a segédtáp pufferét (az AN-1160-ban +2 szűrőkondit is használ). - ide nem kell a két oldali föld közé a 2,2nF Y-os kondi?, - az indításhoz az 2x100k nekem nagyon kevésnek tűnik. Hiába próbálgattam nekem ezek a menetszámok nem akartak kijönni (csak majdnem ). Ha jól értelmezem 25 menet primer, 10-10 menet szekunder, 3 segédtáp, 1 SMPSII segédtáp. A trafó számításnál légrést kér a magba! Te milyen technikával tekered, mint Cimopata cikkében, vagy van valami jó módszer egy csévéből osztottat csinálni.Engedelmeddel ezeket átrajzolgatnám a nyákon, ha kiderítjük mire van még szükség, mire nem.
Talán hétfőig megépül és betudok számolni a tapasztalatokról. Köszönöm K.Tamásnak a segítségét. Egy kapcsolási rajzot megpróbálok hozzá még beilleszteni. Majd az IC x lábára menő áramkorláttal még lesz egy kis játék.
A hozzászólás módosítva: Feb 9, 2014
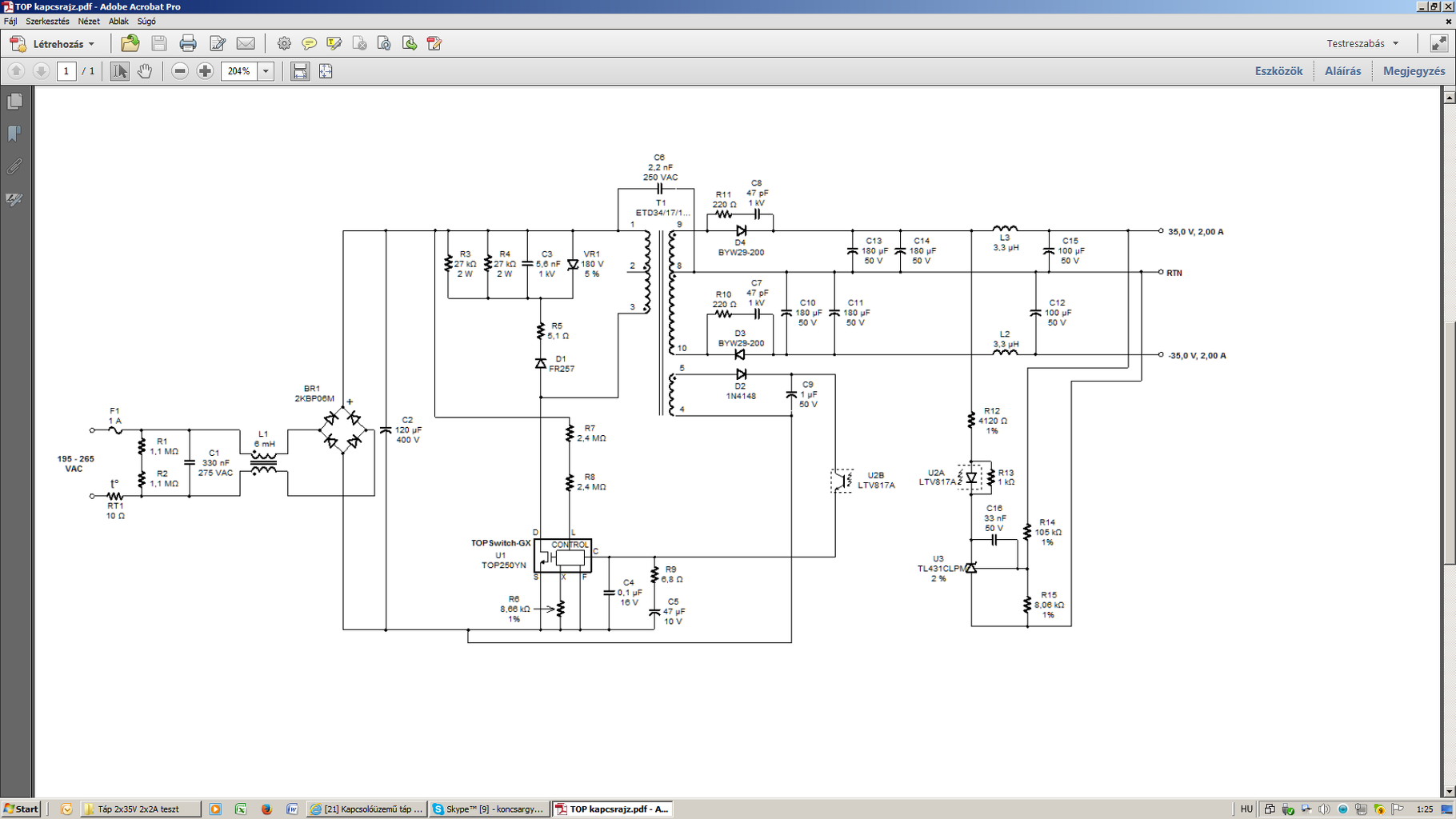
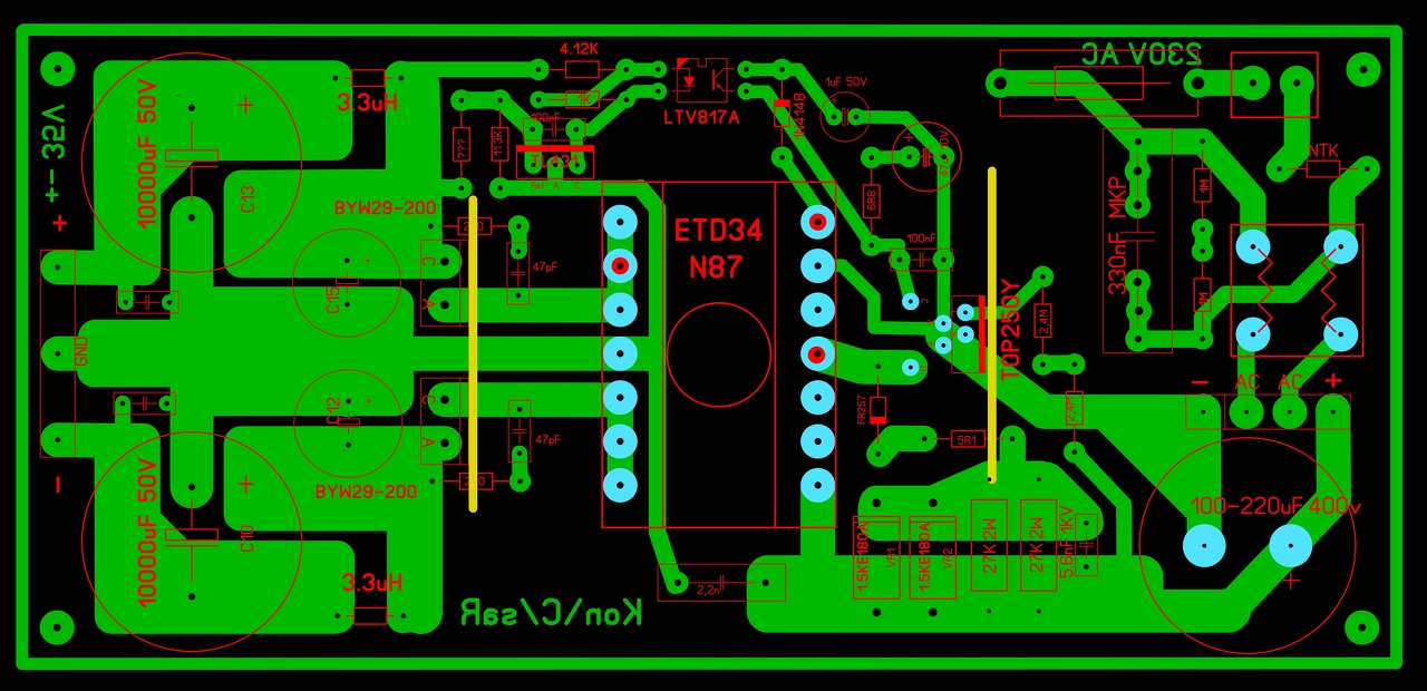
Azok segítségét szeretném kérni akik már építettek hasonló kapcsolóüzemű tápot. A rajzon ne vegyétek most figyelembe a 10000µF kondikat, mert még nem tudom pontosan, hogy mi lesz jó. A 230 as bemenetnél valaki a kondit a hídhoz igazítja, valaki az IC hez, így erre sem kérek kiigazítást most. A NYÁKot most nem fogom újra csináni. Ha valaki lát valami szarvas hibát a munkámban, kérem jelezze. Köszönöm szépen. Üdv: K.Gy.
Mit jelezzünk? Mindig előre legyártod a nyákot, (rengeteg apróbb hibával) majd utánna közlöd, hogy nézzük át (de már készen van) és a hab már csak a tortán, ha valaki szól, hogy ez meg az nem éppen előnyös (kivitelezési sorrend van!) akkor jön a sírás, és remegés. 65. Alkalomra megkérded, én 66. alkalomra is le fogom írni, hogy a kondit hurokra kötjük. Nem értelek, annyi hely van és csak azért is mert ha mások legyintenek rá hogy "jól van az úgy" -mert már előzőekben rengetet segítettek-, attól az még nem jó.
Jó tanár módjára elmondjuk 101x is
(én már át is rajzoltattam, de visszaalakult).Működni fog: igen. Lehetne jobb: igen. Tanuló projekt lesz.
Mondjuk az áramkorlát ellenállással nem tudom hogy fogsz játszani, élég fixre van kötve
.
Szia Lorylaci A kérdésem a következő lenne. RCD snubbert mennyire bonyolult számolni. Ha mondjuk egy pc flyback trafóját szeretném snuberelni. Tudom egyszerűbb a hozzá tartozó snubbert is felhasználni. DE érdekelne az elméleti része. De ha mondjuk szupresszór dóda vagy varrisztor dióda párost ajánlasz azt is megköszönöm. Nem ragaszkodom feltételnül ar RCD snubberhez. A Cél UC3842-vel szeretnék egy ilyen kis pc flyback tarfót meghajtani. A másik cél az ic s a fet megvédése. A netem több kapcsolás is van:
http://uzzors2k.4hv.org/index.php?page=miniflybacksmps sajna láttam snubber nélkülit is vagy itt annyira be van lőve a trafó szórási induktivitása hogy nem is kell snubber ? 600 V-os fet is elég igaz ?
Ezek egy részét elmondtam (lehet pont oylan hozzászólásban, amit töröltek), nem mondom el mégegyszer. Másik része meg teljesen triviális.
Talán a pirmer-szekunder közötti hidegítő kondi nem. Nem a két föld közé tesszük. 2-es érintésvédelmi oztáylú készülékeknél nem tudsz a védőföldre hideíteni, ezért rakják be azt az Y kondit. 1-es érintédvédelmi osztályú készülékeknél a zavarszűrő része a hidegítő Y kondi. Attól függően hogy a labortápot milyen körenyzetben használja szükséges lehet a szekunder hidegítése Y-kondival. Ha nem kell, hgoy lebegő legyen, akkor a szekunder egyik pontja védőföldre köthető. * A hozzászólás módosítva: Feb 9, 2014
Drága voodoo! Én valami érdembeli pozitív reagálást várok Tőled is. Nem azt, hogy
Idézet: . Oda írtam , hogy a 230 as oldalon tekintsetek el a kondi elhelyezési hibáját. Ezen kívűl a rengeteg hibából egy hibát sem írsz. A külső keret is le lesz szépen szedve. A beültetési sorrend miért olyan fontos. Én a trafót fogom mindíg elöszőr betenni, mert van mivel megfogni a NYÁKot. Nekem így könnyebb. Ez probléma? Úgy is akkor éleszted a kapcsolást amikor már minden benne van. Egy házépítésnél valóban számít egy kicsit, hogy ne a tetőnél kezd az építkezést. „Mindig előre legyártod a nyákot, (rengeteg apróbb hibával) majd utánna közlöd, hogy nézzük át (de már készen van)” |
Bejelentkezés
Hirdetés |















