Fórum témák
» Több friss téma |
Igazad van.. csak ez már 2-3x be lett írva neki....
Sziasztok.
Újra végignéztem ezt a rengeteg oldalt, mert keresővel nem tudtam leszűkíteni megfelelően. Elég magas fokon beszéltek itt dolgokról, de nekem akkor is segítségre lenne szükségem, még ha az én problémám el is törpül a jelenlegi téma mellett. Előző Topic-ból másolva: " Egy Daewoo házimoziról lenne szó. 3 hete kaptam ( azóta olvasgatok itt ) egy buta embertől. Kivette belőle a hűtőt, mondván hogy zörög. A házimozi működött tovább. Bedugom a konnektorba levágja a bisztit, zárlatos. Kikötöttem hogy csak a táp legyen, úgy is ez a helyzet. Nézegettem, és csak a hűtőbordáknál van túlmelegedés. Nem látok egy alkatrészt sem leégve. Nincs büdös szaga, a forrasztások és a nyák jó, nincs elégve. Érdekes..... Megszereztem a kapcsrajzát hogy tudjatok segíteni nekem, megnézegettem, de nem tudok hogy elindulni a hibakeresési úton. " Azóta kipróbáltam a lámpás megoldást ( sorba kötve egy izzót a fő áramkörrel, ezt egy segítőkész fórumozó ötlete volt ) és ekkor az égő égett. Egy 60W izzóról beszélünk. Normálisan világított. Kikötöttem a diódahíd utáni részt ( rajzon kék színnel jelölt rész ), akkor nincsen gond, nincs zárlat. A segítőkész fórumozó mondta, hogy szerinte a rajzon látható IC901 vagy az IC902 valamelyike hibás lehet. Feltettem a kérdést ide, mert azt mondta ide írjak, mert ez az a Topic. Sajnos elkerülte a figyelmeteket. A helyzet most az hogy kicseréltem az IC901 és IC902-t is ( pirossal jelölve a rajzon ). Most is ugyan úgy zárlatot kapok, de most ha sorba kötöm a 60W izzót, úgy világít mintha 100W lenne, vagy még több... Ha tudtok valamit segíteni azt megköszönném, mert amiről ti beszéltek, az messze az én szintem felett áll. És most tartok ott hogy tanuljak. Nem azt kérem hogy találjátok ki a problémát, szimplán csak azt hogy segítsetek ha időtök engedi. Én kimérem, megnézem amit kell, csak hogy most mégis mi legyen, hogyan tovább, számomra egy rejtély. Előre is köszönöm a segítséget. ( A kapcsolási rajzot csatoltam. )
Csak a saját véleményemet írom..
1., azzal a kis csatolt jpg-vel sokra nem megyünk.. . 6.6 kB.. nagyítva elmosódik eléggé..Le kellett töltenem a service manualt ( pdf ), úgy már szépen lehet nagyítani, látni mindent, a baj csak az, hogy kinyomtatni, darabokból összeragasztgatni, az alábbiak miatt is eléggé feleslegesnek tűnik.... képernyőn húzogatni kinagyítva meg hm.... 2., 2 táp menne egyszerre.. nem kellett volna mindkét "IC"-t kicserélni, hogy a zárlatot könnyebben felderítsd.. ki tudja, melyik része zárlatos, vagy a visszacsatolás hiánya, hibája miatt vesz fel sok ampert? Elég lett volna, ha először IC-k ( 1., aztán 2.) nélkül próbálod, égővel és/vagy anélkül, hogy lásd, miféle zárlat van vagy már nincs. ( .. azért, mert nem lenne "power on" jel vagy "p fail" van, még nem kell zárlatnak lenni..) Nem egyértelmű a graetz utáni rész lekötése.. ott vannak még az elkók, stb... nem tudom, mennyire megoldható a két "IC" drain fóliájának az átvágása és biztonságilag a Vcc lábaké, valamint az IC981 3. lábé (MT2)... Utána ott maradna "csupaszon" a 2 trafó és a slepp, úgy is lehet "primer köri" passzív zárlat. Szekunder köri zárlat esetén is nagyon sok lehetőség van magán a táp panelen ( mintha azt írtad volna, lekötöttél minden mást..) . Feltételezem, azért nem szólt hozzá senki, mert ez nem egy IC-cserés téma, eléggé szerteágazó, főleg messziről és nem lehet minden lehetőségen végigmenni kérdezz-felelek alapon, "csináld és írd is vissza, mi van" próbálgatásokkal. A "cseréld ki" ( és ne gondolkozz...) pedig speciel nekem nem okés...lásd 1. sorom. A hozzászólás módosítva: Jún 6, 2014
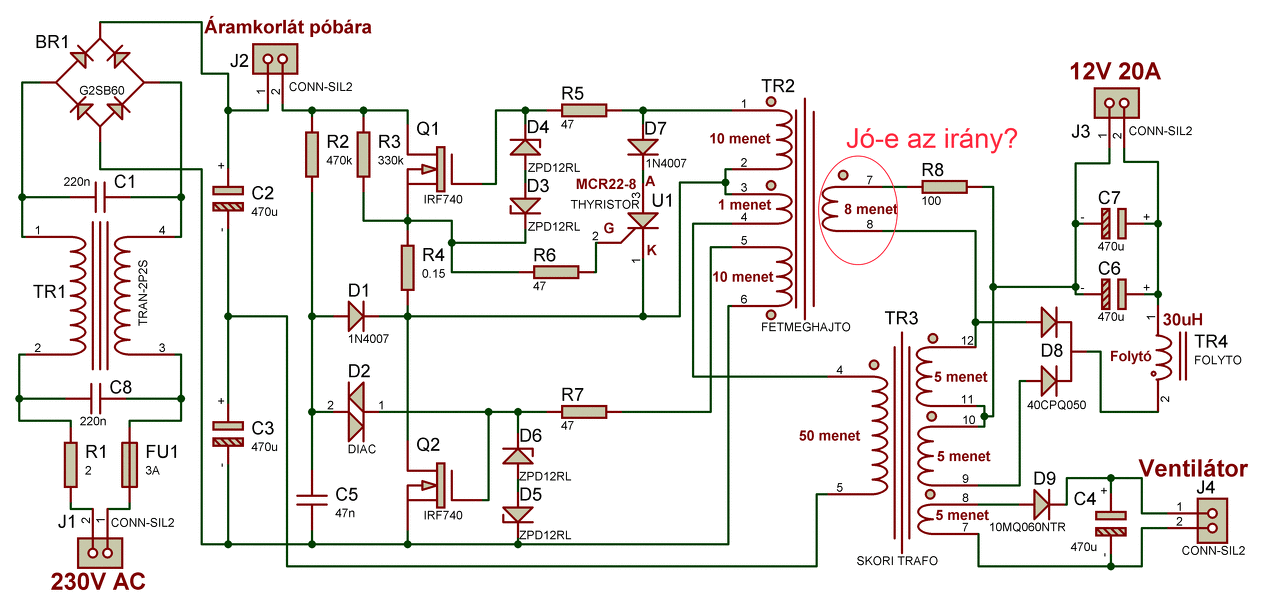
Nem egyszerű eligazodni rajta a sok háromszögben felkiáltójel, és a kis felbontás miatt.
Pl. a graetz után ott van az a triakos IC amiről nem tudom eldönteni hogy mit csinál (pláne hogy miért van benne). A primer kondik közepét kapcsolja valahova, de hova...? Vagy az a pici kék téglalap egy relé és a 110V-230V közti átkapcsoló? Ezt én kezdetnek kikötném onnan a fenébe. A felső trafó a főtrafó, a táp nyitóüzemben megy, a visszamágnesezést a D003 és a hozzá tartozó tekercs végzi. Az alsó trafó a segédtáp (záróüzemben), amíg az nem megy addig a főtáp sem megy. A segédtápba kellene először életet lehelni. Ha kikapcsolt állapotban is teljes zárlat van annak az okát nem nehéz megtalálni mert a primer körben lesz, aztán valami kisebb feszültséggel (nx10V) meg kellene nézni a primer kondik feszültségét. Utána lehet tovább menni, addig értelmetlen bármit cserélgetni.
Kivágtam a táp kapcsrajzát, jobban látja mindenki pdf-ként, ha hozzá akar szólni.
Azt a kék keretet meg felesleges volt berajzolnod... ![]() A triakos rész talán valami automata átkapcsolás 110 voltnál, ha nincs a JW901 áthidalás?
Nagyon köszönöm a segítséget, és a képet is! ( Nálam nagy méretű a kép, és jó minőségű nagyításkor is, de mikor ide feltöltöttem megváltozott. )
Hozzáfűznék még annyit, hogy az a IC981 nem is létezik magán a nyákon. ( Töltöttem fel egy képet róla. ) Kis tudásommal addig eljutottam, hogy két kör van, és arra gondoltam hogy a gond a Primer körben lehet ha direkt zárlat van. Mivel a hűtést vették ki, és utána romlott el, túlmelegedésre gondoltam, és mivel a Primer körön csak ez a 2 DB IC van ami hűtést igényel, így hát arra gondoltam hogy ezek hibásodtak meg. ( Szóval, gondolkodtam én, csak hát én ennyi szakértelmet tudtam felhasználni. ) Valami változott, mert most hogy kicseréltem az IC901 és IC902-t, így a sorba kötött égő nagyon nagyon világít. Valami köze csak volt a dologhoz ( hibához ) az én véleményem szerint. " aztán valami kisebb feszültséggel (nx10V) meg kellene nézni a primer kondik feszültségét. Utána lehet tovább menni, addig értelmetlen bármit cserélgetni. " Ezt nem értem teljesen, de estefelé hazaérek a unkából és interneten rákeresek hogy ezt hogy - mint kell megnézni. A kék keretet pedig azért rajzoltam be, hogy azt a kötést szüntettem meg, mert így kiderülhetett volna hogy a diódahíd a hibás, vagy az előtt lévő alkatrészek. Még egyszer köszönöm a segítséget, többször elolvasom amit írtatok, és interneten is rákeresek hogy mit hogyan kell kimérni. ( Ez az első ilyen jellegű munkám, nagyon szeretnék rájönni a hibára és ami fontosabb közben sokat tanulhatok. ) A hozzászólás módosítva: Jún 6, 2014
Ha tudod vedd ki vissza a két betett IC-t. Utána kellene egy, szintén izzós próbát tenni. Ha akkor is világít az égő akkor a kondik környékén lehet a baj, ha nem világít akkor egyenként vissza az IC-ket, és közben próbálni minden újabb visszatett alkatrész után. De ezt már előttem is írták!
Szia! Ugyanúgy csináltam ahogy Skori leírta. Egy pc-tápból bontott gate trafó a megadott menetszámokkal, ugyan ő gyűrű vasmagot alkalmazott, én is próbaltam zöld színűvel, azzal is működött ugyan így. Frekvencia a szekunderen is 180khz és a gate trafó szekundereken is ugyan ennyi volt terhelés nélkül. Terheléssel 20A esetén lement 130khz-re. Lehet, hogy magas ez a frekvencia, de nem panaszkodom gyönyörűen működik, az egyik egy 18V-os, a másik egy 12V-os csavar behajtót működtet. Olyan erősek, hogy a tokmányt szinte képtelenség lefogni. Valóban a feszültség pl: a 18V-os csavarbehajtó esetén üresen 20V, erős terhelés esetén leesik 12V-ra. Ilyenkor 30A feletti áram folyik. Régebben javasoltad valakinek, hogy a 2db 100nf-os kondit lehet helyettesíteni a pc-tápokban lévő 2db sorba kötött 200V-os elektrolit kondenzátorokkal, és a 400V-os puffer elhagyható. A 12V-os tápot így készítettem. A főtrafó szekunder feszültség általában magasabb volt a kelleténél. Ekkor a primerre tekertem még plusz meneteket, így állítottam be a szekunder feszültséget. A két táp szinte ugyanúgy működik ezzel a magas frekvenciával. "keménykapcsoló táp" az mi? A Ferci adott jó tanácsokat, próbálkoztam is a tranzisztoros megoldással. Itt viszont alacsony lett a frekvencia 10-40khz. Ennél magasabb frekvenciát nem sikerült kicsiholnom belőle. Hát ez van. Az hogyan lehet, neked terheléskor nő a frekvencia, nekem meg csökken?
Lehet, hogy a visszacsatolás nem jó?
Nem, fordíts meg.
Köszi!
Idézet: Olvasd végig Skori irományait az adott kapcsolásról. Az egyik visszacsatolás lefele, a másik felfele húzza a frekit, a kettő kombinálva meg valamennyire kompenzálja egymás hatását. „Az hogyan lehet, neked terheléskor nő a frekvencia, nekem meg csökken?” Attól függően változik a freki, hogy melyik visszacsatolás dominál inkább. Az 1 menet is lehet 2 de ezt nem szokták variálni, viszont a feszültség visszacsatolást azt igen. Nálam zömében végfokok mentek ezekről a tápokról, ahol már akkora feszültség adódott 1 menetre, hogy mindig inkább a feszültség visszacsatolás dominált, pedig nem nagyon szoktam oda sem 1 menetnél többet tenni. Van is egy szkópfotóm valahol egy ilyen tápnak a szekunderéről, majd ha előkerül felrakom. Azon szépen látszik az üresjárati fesz és freki meg a terhelt is, összehasonlítható a kettő.
Köszönöm a választ. A feszültség visszacsatolással még nem kísérleteztem, kipróbálom.
Amit kerestem nem találtam meg, ezen nincsenek adatok de ezen is látszik a lényeg, hogy a freki nőtt. Az első képen üresen megy a táp, a másodikon látszik az ernyőn a terhelésnek használt izzók fénye.
Sziasztok!
Majd készülőben levő D osztalyú erősítőmhöz tápforrás is kellene... Nemhiszem, hogy fog telni nekem még 2 toroidra is, ezért inkább kapcsolóüzemű táppal váltanám ki a táplálást, ha már úgyis olyan lesz. Az a kérdésem, hogy a csatolt kapcsolás jó lenne nekem is? Azzal a módosítással, hogy a betáp 230Vac egyenirányítók és puffer fokozat lenne. Ja és az IC táplálását is vagy segéd trafó vagy zenerrel lehetne megoldani. A hozzászólás módosítva: Jún 8, 2014
Inkább keress egy félhidas (rezonáns) kapcsolást, ez több okból nem lesz jó.
Jó lenne ez ( némi módosítással... ) csak szerezz be hozzá háromszorosan bevont zománchuzalt. Különben minden drót át fog ütni a nagy feszültség miatt. Egyébként meg tényleg inkább valami félhídfélét csinálj.
Köszi mindkettőtöknek! Akkor ennek majd még utánanézek. Jó éjszakát kívánok!
A hozzászólás módosítva: Jún 8, 2014
Ahonnan csináltad,le van írva az élesztés folyamata is.A kispanelt lepróbáltad?A trafót úgy tekerted meg ahogy le van írva?Azért a rajzot berakhatnád,fejből senki nem tudja.
A hozzászólás módosítva: Jún 14, 2014
Ez megint az az eset, amikor valaki megépíteni, semmi átolvasás, és gondolkodás nélkül. A FETeket nem úg ykell választani, hogy mi van éppen, hanem mi való a kapcsolásba.
Egyrészt a holtidő beállítás függ a FET gate töltétésétől és kimeneti kapacitásától, másrészt az IC védelme a FET Rdson-jával érézkeli a túláramot. Így ha egy olyan FETet választasz aminek többszöröse az Rdson-ja, mint az eredetinek, akkor az áramkör tutira nem fog elindulni, mivel az induláskor tapasztalható nagy áram rögtön bekapcsolja a védelemet! Tessék először megérteni az áramkör működösétét, de MINIMUM ELOLVASNI a cikke. Ott volt a második oldalon, hogyan működik a túláramvédelem, és erre a számolótábla is külön kitér. Ha minimum a számolótáblával bíbelődtél volna, akkor rögtön kibukott voltna, hogy a FETen túl nagy feszültség esik!
Bármily hihetetlen, többször is elolvastam a cikket, és a számolótáblát is használtam. A lágyindítás kondiját is megnöveltem. Egyébként a számolótábla feteket tartalmazó oldaláról választottam fetet. Többel is végignéztem a számítást, de számomra nem tiszta, hogy melyik másik fet lenne jó bele. Ami a gyári kapcsolásban szerepel, annak is majdnem akkora az Rdson-ja, mint az irf740-nek.
Egyébként kikapcsolás után merülő primer puffernél bekapcsol egy kicsit, hallom a kapcsolgatás hangját, és meg is jelenik valamennyi szekunder feszültség. Ha ez a fet nem jó bele, akkor rendelek bele másikat, csak nem tudom eldönteni, melyiket. Te melyik fetet használtad a tiédben?
Az időzítő kondi annyit csinál, hogy indulásnál lassítja a frekvencia csökkentését. Ez csak azt javítja, ha a szekunder oldalon sok a puffer, és az adott lágyindítás mellett nem töltődne fel.
Amikor a tápot (230V) leveszed, akkor merül a priemr oldal, és ekkor előfrodul, hogy az IC tápfesze 10V (UVLO) alá esik, így resetel a védelme. Mivel ekkor a primer tápfesz kevesebb, nem tud akkora áram kialakulni, ami beindítaná a védelmet. Idézet: „Ami a gyári kapcsolásban szerepel, annak is majdnem akkora az Rdson-ja, mint az irf740-nek.” MICSODA? Néztél adatlapot? Mikor? IRF740 Rdson typical 0,48 Ohm maximum 0,55 ohm STP12NM50N Rdson typical 0,30 Ohm maximum 0,35 Ohm Jóval kisebb, valahogyan nekem 40% különbség nem majdnem akkora. Idézet: „Te melyik fetet használtad a tiédben?” Ami a kapcsoláősban van. Gyakorlatilag bármilyen FET jó: - amely kellő feszültésge (>=400V) - kellően alacsony az Rdson-ja. Az előforduló legnagyobb áramnál se legyen 2V (IRS27951) vagy 3V (IRS27952) felett a feszültség esés. Sőt, mivel a MOSFET Rdsonja a hőmérséklettel nő, érdemes kicsit ráhagyni - a gate töltés és a kimeneti kapacitás (Coss) lehet nagyobb, de a holtidő számításnál figyelembe kell venni
Jogos, igazad van, tényleg van közte különbség. Rendeltem STP12NM50N-t, meglátjuk mit mutat. Ha jól értelmezem, az áramkorlát 2v nem állítható sehogy. Lehet, hogy rosszul értelmezem, de ez beleszól a kivehető teljesítménybe, mivel én 62 voltra terveztem a trafómat, amin a 10A 620W lenne. Nekem viszont inkább 700w-ra lenne szükségem. Ha jól gondolom, a védelem nem fogja engedni jelen esetben a 620W-ot sem, hiába állandó a szekunder 10A, mivel nem azt figyeli.
A hozzászólás módosítva: Jún 16, 2014
700W-ra kell építeni egy önrezgőt. Nem kell bele semmilyen IC és teljesen mindegy hogy milyen fetet használsz. Volt az apróban 100Ft/db áron STW, amivel kb. 900W-ig el lehet menni félhídban, és szerintem rossz kompaktfénycső is akad ma már minden háztartásban, tehát a tápnak a legbonyolultabb része, a gate trafó kérdése is megoldott...
ETD29 mag és 700W? Besenyő Pista bácsi mondásával kellene élnem.
Megint az, hogy az égvilágon nem számoltál semmit. Ha te úgy gondolod, hogy igen, akkor sem, ismerd el. Légy szíves mellékeld már be a te általad módosított, aktualizált számolótáblát, mert ha kitöltötted is, biztos teli van hibával! A számolótábla figyelmeztet sok dologra, ilyen a 2/3V túllépése, a mag melegedése satöbbi. Az STP12NM50N úgy 500W -ig használható a 2V-os korláttal. AZ IRs27952-nek 3V a korlátja, így ott többre képes, de akkor a FETeket komolyan meg is kell hűteni!
Csakhogy az önrezgőben nincs visszacsatolás kimenetről, szóval nem tartja a feszültséget, és persze nem is ZVS, szóval ontja a zajt. Vagy oké, le lehet jól lassítani a kapcsolásokat, akkor meg a hőt ontja.
Persze lehet az ő alkalmazására ezek nem szükségesek, de azért ne állítsuk azt, hogy egy önrezgő félhíd jobb egy ZVS LLC konverternél. Az egyszerűségével is vitatkoznék, lehet nem kell IC, és kevesebb alkatrész, de az EGZAKT méretezése bonyolultabb. Például, ha azt mondom csinálj egyet, ami 75 +/- 5 kHz-en rezeg, nem csak úgy találomra, akkor neked is beletörne a bicskád.
Skori oldala alapján próbáltam anno építeni önrezgőt. Van vagy 15 kis gyűrűm kompakt csőből, de azzal el se indult, egy pc tápból lévő pici zöld gyűrűvel lett jó. Viszont a feszültségesés túl nagy volt rajta. Kilőttem benne vagy 10 IRF740-et, mire működni kezdett. A fesz esés miatt próbálkozok meg ezzel a kapcsolással. Esetleg kapcsolásod lenne rá, hogy mivel lenne érdemes próbálkoznom önrezgő téren?
|
Bejelentkezés
Hirdetés |





. 6.6 kB.. nagyítva elmosódik eléggé..










