Fórum témák
» Több friss téma |
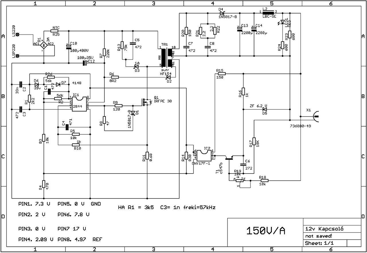
Megadom a mérési adatokat amiket a próbapanelon mértem . Az UC 2844n fogyasztása 17Volt tápon 13,6 mA. Nem rajzoltam meg külön hanem beírtam az adatokat a komplett sémába. 11Volt alatt le áll az IC és akkor a fogyasztása 2 mA. Ahogy lassan növelem a táp feszültségét 16Volt felett rögtön beindul és a fogyasztása nem változik még 20 Volt-nál sem, tovább nem emeltem a feszültséget. Na mosfet megint téves mert IRFBE 30 .
A hozzászólás módosítva: Aug 23, 2015
IC-nėl az RC ellenállás 10kohm nekem ès a Ct kondi 2.2nF ès így 50kHz környèkèn megy. A gate ellenállás 10-20 ohm között, attól függ milyen a gate töltès.
Ha a nagytrafóra tekersz pármenetet ès azt segèdtápkènt bekötöd, akkor az IC tápjához a 325V-ból 100-500kohm-os ellenállást lehet tenni, így ha bekapcsolod kb kèt másodperc alatt indul be, utána a rátekert pármenet látja el árammal az ic-t, a bekapcsolási idő attól függ mekkora kondit raksz az alsó fet meghajtóra.
Sziasztok. Régi PC táp kapcsolás alapján építettem egy +-38V-os tápot 2x100W-os D-osztályú végfok számára. A táp tesztelése izzókkal történt. 200W-al mertem csak terhelni. Ventilátor nélkül a hűtőlemzek elég forróak voltak. EI33-as magot tekertem át hozzá, 13007 tranyók és 2x470ukondi van a primer oldalon. A TL494 külön segédtápról megy. Mennyit lehet ezekből így kihozni? Lehet hogy 250W már elég lenne a sztereó végfokhoz. Érdemes ezekkel építeni mert gyakorlatilag egy fillérbe sem került. Vagy jobb lenne az előbb említette IR2153 két fettel?
A hozzászólás módosítva: Aug 27, 2015
Ha van egy 2x100W-os végfokod, akkor az kb 400W csúcsteljesítményt, és erősen hajtva 100W átlagos teljesítményt vesz fel.
Hány fokosak voltak a hűtőlemeze? Sajnos az elég forró az eléggé relatív. De ha most 200W-on nem melegedett túl, akkor valószínűleg nem lesz baj. Ha pedig építesz valami valami ventillátort vezérléssel (bordák melegedése esetén kapcsol csak be), akkor nem lesz szerintem problémád. Az IR2153-mal érezhetően nagyobb hatásfokot lehet elérni. De míg egy TL494-nél tudsz csinálni visszacsatolást, és így szabályzást, vagyis stabil +/-38V-ot, addig az IR2153 fix kitöltéssel megy, így erre nincs lehetőség. Persze van olyan megoldás is, hogy TL494-nel nem BJT-t, hanem MOSFETet hajtasz, ami szintén jobb hatásfokot tud adni. Ha csak a tranyók melegednek, akkor érdemes lenne átnézni a meghajtásukat, nem ott van -e a baj. Vacak meghajtással a vezetési veszteség is nagy lehet, illetve a kapcsolási is megugrik. A hozzászólás módosítva: Aug 27, 2015
Tartósan az EI33 nem tud többet csak ha feljebb viszed a frekit. A tranyók meg nem valók nagyobb teljesítményre, célszerűbb feteket használni csak ahhoz meg át kell alakítani a vezérlést. Vagy marad egyszerűbb megoldásnak a 2153 vagy egy Skori féle önrezgő. Utóbbi nekem évekig hajtott egy 2x300W-os végfokot, persze nem EI33-al.
Nekem pc táptrafó add 600W-ot, RMS-ben meg 300-at
Két trafóval 600W RMS/1200W csúcs. Igaz melegszik a trafó, de még megfogható, szóval bírja. A lényeg hogy a primer oldalon a feszültség ne csökkenjen le. Ismerősömnek 2200-2200 µF van a primer oldalon, szekunderen meg 24000 µF van. Nekem meg a szekunderen 2x4700 uF+2x2200 uF+4x1000 µF (4db 1000 µF a két erősítőn van). Ha jól számoltam 17800 uF. A két 4700 µF-ost 1 hónapja raktam bele, mert lecsökkent nagyon a táp. Most már 55-56V a táp, ami max 53ra csökken le.
Egy 2x100W os D modul, hogy tud felvenni csúcsokban 400W-ot? Kb 1,5 ohm -os illesztés esetén.
Ő az RMS 100W-ra gondolt és annak a csúcsa 200W és az kétszer mert ügye sztereó, így 400W.
A hozzászólás módosítva: Aug 28, 2015
Jó, csak azert kérdem mert én eddig úgy tudtam, hogy a legratyibb D osztály is 85 százalék körüli, vagyis 100W rms leadásához nem kér (nem is tud többet) a táp felől, mint kb 110W ugyan ez 100W AB osztálynál 140W-160W mert ugyebár ott rengeteg hőt is el kell dissszipiálni 100W -eléréséhez.
Igen, sokat disszipál el az AB-osztályú. Ezért szeretik a D-osztályút, meg némelyik szebben szól mint egy AB-osztályú. Nekem van kettő 300/600-as D-osztályú végfokom, ami nagyon tisztán szól. Meg van egy hibás 300/600as végfok, amibe csak a vezérlő ic-t kéne kicserélni, még két IRFB5615-s fet van benne. Nekem 600W RMS/1200W csúcsot tud a táp, amit ki is szedek belőle tisztán. Egyébként 625W RMS/1250W csúcs, de azt a 25W/50W-ot nem is számolom, veszteségek vannak, nem csak az erősítő vesz fel + még a műveteleti meg a feszmérő.
Egyébként, amikor ide hoznak valami erősítőt, hogy nézzem már meg, hogy mi lehet a baja.. a srác azt mondja 600W-os az erősítő, akkor kérdeztem tőle hogy RMS-be? Azt mondta igen, én amikor belenéztem, meg a feszültésből megmondtam neki hogy az csak 75W. Szinte mindenki azt hiszi az a RMS teljesítmény ami rá van írva. Persze az elektronikások tudják meg akik itt vannak, hogy az a max teljesítmény. De még az se biztos.Tegnap előtt a srác hozott át egy "1600W"-os kocsi erősítőt, amikor megnéztem a biztosítékot 10A-os volt benne. Gyanus volt nekem, szétszedtük a trafóból megmondtam neki, hogy max csúcs 200W és még a veszteséget bele se számoltam.. Az ic-t megnéztem 20W-os erősítő oldalanként.. Idézet: „a srác hozott át egy "1600W"-os kocsi erősítőt” Ja, azt persze nem veszik észre, hogy ahhoz 133 Amper kéne 12V-on... Leégne a kábelezés seperc alatt, a generátorral együtt
Ismerősöd biztos meg is tudja indokolni hogy minek van 24ezer mikró a szekunderen.
Nekem a nagyobbikon is csak 3300µF van, pedig az tud 1800W körül szinuszban. És az sincs szabályozva.
Egyetértek...
Annyi elkó bőven elég a szekunder oldalra, ami elviseli a simítás során fellépő búgóáramot. Ennél több csak akkor kell, ha bus-pumping le akarjuk pl félhidas D-nél csökkenteni. De pár ezer µF már azt is csökkenti. Annál több meg már csak szivatja a lágyindítást, szóval totál felesleges. Primer oldalnál meg megint hasonló a probléma. Minek végtelen sok elkó. Sokkal jobb megoldás a szabályozott táp, és a visszacsatolás alalmazása. Ha jó a szabályzás, és a táp tud szabályozni, akkor nem kellenek elkó dögök.
100W szinuzszosan az ugy 200W csúcs, ebből 2 db az 400W.
Ha zenét nézzünk 6dB crest factorral akkor pedig 2x50W megy ki. Persze ott van még a hatásfok, de feltételeztem, hogy az nagy (vagy opcionálisan lehet 7dB crest factorral számolni helyette). Ha nem torzítja kakivá akkor meg 9dB crest factor nem lesz.
Ha van benne lágy indítás. A tápomba nincs lágyindítás, egyedül az ntc van benne, amiből már 2 db van. Két 8-8ohmos párhuzamosan.
Köszönöm szépen a segítséget srácok.
TL494-nél hogyan lehet rövidzár védelmet csinálni? Áramváltó a primer körbe és valahogy a 4-es lábat emelné fel túláram esetén? Vagy ez lassú?
Szia!
Nézd meg a 16-os lábra kötött részt: Bővebben: Link.
Nem lassú, csak önmagában nem sokat ér. Az egésznek van egy folyamata. Túláram van->fesz megy mondjuk a DTC lábra->ez végighalad az IC belső áramkörein és a kimenet lekapcsol. Mivel a kimenet lekapcsolt már nem folyik áram, ezért a soron következő órajelre újra bekapcsol, és ez ismétlődik.
Ezzel csak az a baj, hogy ilyenkor (visszakapcsoláskor) a körben brutális áramcsúcsok lesznek, általában az alkalmazott FET-en megengedhető áramnak a többszöröse. Ekkora áramot 1 impulzus erejéig simán elvisel, de ebben az esetben ez folyamatosan ismétlődik, mondjuk az IC minden ötödik-tizedik órajelénél. Ha ezt ritkábbra veszed (mondjuk egy 555-el) akkor található egy olyan állapot, ahol még a késleltetés egyáltalán nem jelent gondot a bekapcsoláskor (üres pufferek töltése miatti túláram), viszont a visszakapcsolás már van annyira ritka, hogy a FET tartósan is el tudja viselni a rövidzárat. Hogy ehhez most ms, 10ms vagy 100ms-os nagyságrendű szünet lesz-e jó, azt meg nem mondom, kísérletezni meg nincs időm. Vagy marad az a megoldás hogy másképp csökkented a körben kialakuló áramot (szórás), vagy árammódú vezérlőt használsz, ami túláram esetén áramgenerátorként fog viselkedni.
Azt elfelejtettem hogy ha megnézel pl. egy ilyen céláramkört, az 0,5-1s-al "kattog" ilyen esetben, tehát ennyi idő múlva próbál visszakapcsolni.
Ha félhidas PWM-et csinálsz, és a szekunderen van rövidzár, akkor a szekunder oldali fojtó lassítja az áram felfutását, így nem kell feltétlen gyors rövidzárvédelem.
Ha pedig rezonáns tápot csinálsz vele, ott ugye a rezonáns kör eleve korlátozza az áram felfutását, meg az átvihető energiadagot.
Sziasztok!
TL494-ben a PWM modulátor erősítése mennyi lenne? A neten kétféle információt találtam: 1/VRAMP, vagy Vin/VRAMP. ahol VRAMP a fűrészjel cs-cs értéke V-ban, Vin pedig a tápfeszültség. Ahogy néztem az adatlapot a fűrészjel 0,5V - 3,5V közt változhat, tehát VRAMP = 3V, a Vin pedig 5V, mert a belső stabilizátorról jár. A félhíd átviteli függvénye egyszerűen csak D*n lenne? ahol D a kitöltési tényező, n a transzformátor áttétele.
Sziasztok!
Nekiláttam egy egyszerű tápot építeni, rajz mellékelve. Még nem csináltam ilyesmit és a trafó elkészítése megakasztott. Ahogy a menetszámokat változtattam a tesztelés során, a rezgés többször is megvalósult, de a helyes szinusz beállítására nem volt módom, mert minden alkalommal melegedni kezdett, vagy a trafó, vagy a fetek. A fetek ilyenkor többnyire el is haláloztak. Néha még az ir2153 ic is. Lassan kezd terhes lenni a projekt költsége. Hálás lennék ha valaki el tudna igazítani, hogyan fogjak neki, hogy ne gyilkoljam meg a feteket! Konkrétan: - Mi okozhatja a fetek melegedését? Nem a normál melegedést, természetesen. - Esetleg elrontottam a nyáktervet? Bár átnéztem, többször is. - Talán túl optimista voltam a fetek melegedését illetően és illett volna legalább a beállítás idejére nagyobb hűtőfelületet adni neki mint egy-egy kis hűtőzászló? - Egyáltalán lehet közvetlen összefüggés a trafó tekercselése és a fetek elhalálozása között? Köszönöm!
Szia. Szokásos. Soros izzóval élesztünk tápot, majd leírjuk, hogy milyen magunk van menetarányokl, drótvastagságok stb. De a legfontosabb, hogy betartjuk a minimális biztonsági követelményeket; ami primer-szekunder közt min 7 mm nyáktávolság részemről. Akkor a szekunder oldalon nem értem minek a graetzelés, ha úgyis csak szimpla kimenet van?
De komolyan milyen trafo van ott? Állított toroid? A nyákterv egy katasztrófa, csomó helyet elfoglal az a kb 800V 8 A graetz kocka ami még egy hegesztőbe is elmenne, hogy utánna ne tudj egy vagy két normális 400V/220µF kondit berakni (az is van 36mm magasban ha fontos a méret), hogy utánna össze vissza huzalozgatni kelljen.. szóval nem értem. A hozzászólás módosítva: Aug 30, 2015
A nyáktervhez: az IC-t 90 fokkal fordítsd az órajárás irányába és tedd közelebb a FET-ekhez. Rövidebb meghajtóvezetékeket kapsz.
Aztán miért ez a sok cikk-cakk? Felesleges vezetősávtöréssel van tele a nyák (pl. a rezonans.jpeg-en jobb szél közép durva példa rá!). Az elrendezésről mélyebben a profibbak szóljanak. Az IC tápfeszültségét érdemes lenne stabilizálni, mondjuk egy zenerrel. Azonkívül a nagy pufferkondik ott a szélen nem igazán effektívek, a hosszú vezetősávok végén. A nagyáramú utakat minél rövidebbre, egyenesebbre!
Köszönöm szépen. Mondjuk akkor mi van ha nem lesz a tápban védelem viszont az UCD-ben a cikk szerinti túláram védelmet alkalmazom. Akkor el fog szállni a táp?
1. Nyákterv förtelmes, közel használhatatlan. Legfontosabb: ÉLETVESZÉLYES! Sebaj, senki sem profi elsőnek. Ezért értelmes először kész nyáktervet használni, vagy legalább abból kiindulni, és kicsit variálni.
2. Mivel mérted be a trafódat? Mennyi a szórt és mennyi a teljes induktivitás? Mekkora a primer és szekunder menetszám. A trafót szoros vagy laza csatolásban tekerted? Milyen szigetelést használtál? Jó lenne egy fotó is a tesztösszeállításról. (minél több infót adsz meg, annál könnyebben tudunk segíteni) Ahogy nézem pl soros induktivitást használtál. Milyeneket? Ránézésre ott van a bibi, szerintem közel sem megfelelőek (betelítenek.
Várakozáson felül sok segítséget kaptam, nagyon köszönöm! A nyákterv dilettáns munka, ezen nem szabad csodálkozni! Mit csináljon egy dilettáns saját kútfőből? A nyákot majd elkészítem a kapott instrukciókat figyelembe véve. Megköszönöm, ha ellenőrzitek mielőtt lemaratom!
A tekercsről: 0,5 négyzetmilliméteres toroid gyűrű, 6 szál összesodort 0,3 mm vastag huzalból, laza csatolásban tekerve, pr. 36/sec. 6 menetszámmal. A soros induktivitást úgy állítottam be, hogy az előírtnak megfelelően 90 uH legyen. A műszerem nem kifejezetten erre való, de mér induktivitást is. Úgy gondoltam (azt reméltem), annyira nem lehet pontatlan, hogy kiindulásnak ne feleljen meg. Ha elkészültem az új nyáktervvel, jelentkezem. |
Bejelentkezés
Hirdetés |






Ha a nagytrafóra tekersz pármenetet ès azt segèdtápkènt bekötöd, akkor az IC tápjához a 325V-ból 100-500kohm-os ellenállást lehet tenni, így ha bekapcsolod kb kèt másodperc alatt indul be, utána a rátekert pármenet látja el árammal az ic-t, a bekapcsolási idő attól függ mekkora kondit raksz az alsó fet meghajtóra. 
Két trafóval 600W RMS/1200W csúcs. Igaz melegszik a trafó, de még megfogható, szóval bírja. A lényeg hogy a primer oldalon a feszültség ne csökkenjen le. Ismerősömnek 2200-2200 µF van a primer oldalon, szekunderen meg 24000 µF van. Nekem meg a szekunderen 2x4700 uF+2x2200 uF+4x1000 µF (4db 1000 µF a két erősítőn van). Ha jól számoltam 17800 uF. A két 4700 µF-ost 1 hónapja raktam bele, mert lecsökkent nagyon a táp. Most már 55-56V a táp, ami max 53ra csökken le.
Szinte mindenki azt hiszi az a RMS teljesítmény ami rá van írva. Persze az elektronikások tudják meg akik itt vannak, hogy az a max teljesítmény. De még az se biztos.
Nekem a nagyobbikon is csak 3300µF van, pedig az tud 1800W körül szinuszban. És az sincs szabályozva. 






