Fórum témák
» Több friss téma |
Egy gyors kérdésem lenne.
A shottkykt és a trafót ki lehet vezetékelni a panelről? gondolok itt 15-20cmre.
Csak a trafó szkundere lenne vezetékelve? Akkor még talán beleférhet.
A trafó primerjét is akarnám, de a trafót max 5cm el vezetékelném.
Szerintem az nem lesz a legjobb megoldás, de majd jönnek a tapasztaltabb kolegák és megmondják.
Akkor azt megoldom, a shottkyt lehet?
Kicsit nagyobb lesz a veszteséged és nagyobb a zavar, ha nem fémdobozban lesz - ez természetesen a kivett teljesítménytől is függ.
Egyenlőre teszt üzemben menne csak.
Mégis hány wattot szedsz ki belőle?
Feszültséget akarnám beállítani elsődlegesen, de 800Wot szeretnék az etdből kiszedni.
A szekunder "hosszabbítás" legyen jó vastag, ha kis feszültséget veszel ki.. a többi nem érdekes.
2*70V kellene.
Akkor az a sodrat hasonló, mint a primer... le se kell vágnod a tekercsvégeknél, viheted tövább azt a pár centit.
Rendben, köszönöm.
A már sokat tárgyalt IR2153 SMPS hard swich. Pepe1125 tirisztoros védelmével. Bár volt tárgyalva, hogy nem a leghatékonyabb, de egyenlőre én ennél maradok.
Nem igazán ismerem az SMD méreteket, és tapasztalatom sincs forrasztásuk a térén, így THT alkatrészekkel terveztem meg. Véleményeteket kérem.
Úgy emlékszem az lett a végső megoldás pepe tápjánál, hogy egy soros induktivitással és légréssel beállította a rezonáns működést.
Az IC nem kap földet (ami inkább az alsó FET source-ról jöjjön). A tirisztor itt mit zár rövidre?
Amúgy az aux 12V földje annál mi jelentősége van, hogy áthidalással kapcsolódik a primer földhöz, de hosszabb-vékonyabb úton?
Hú de jó, hogy mégis vettem a bátorságot, és fel raktam a tervet!!
Ezer köszünet minden észrevételé! A földelést épp a megosztás előtt alakítottam át, az IC-ét és a tirisztort külön vonalon akartam vinni, ami végül nem teljesűlt, belekavarodtam. Az auxot is rá akartam tenni a kis áramú testre. ezért az áthidalás. Látom a hibákat, javítom! Igen, a végleges verzió a rezonáns lett, egy soros induktivitással és 555 vezérelt védelemmel. Szimpi az is, de jelenleg ehhez van itthon minden és egy tesztpéldányt én is építeni akarok ebből a változatból.
Terhelten mérted, vagy terheletlenül? Az én Lambda tápom nem indult el terhelés nélkül.
Éppen az volt itt beszélve, hogy a tirisztoros védelem túl lassú keménykapcsoló táphoz (sikerült kinyírniuk). Rezonánshoz elég lenne, mert az elvileg kibírja védelem nélkül is.
Két dolgot tehetek, vagy kap egy rezonáns tekercset, mint ahogy Peti is csinálta, vagy újra tekerem a tarfót. De ha már így is úgy is tekergetni kell, akkor csak a trafót rámolom szét, mert ferritem nincs. Nagyon nem akarom túl kombinálni és ha már ez a topográfia meg van.
Lesz egy kis olvasgatni valóm, úgy érzem... ![]() A trafót mivel lehet újra összeragasztani? Mert kapton szalagom nincs, amit meg leszedek róla, az dobós úgy is.
Sziasztok!
Segítséget szeretnék kérni a mellékletben szereplő tápegységgel kapcsolatban. Jelenleg 12v-ról üzemelne az IC, a fetek pedig nem 12v-ot hanem az egyenirányított hálózati feszültséget kapcsolgatnák a trafóra.A problémám az hogy a fetek bekapcsoláskor azonnal G-D zárlatba mennek. Mi okozhatja ezt? Válaszokat tanácsokat szívesen fogadnám.
Esetleg az, hogy ezek a FET-ek kisfeszültségűek?
Szia!
A pdf-ben szereplő fetek-kel próbálkozom. Ezeknek bírnia kellene.
Mielőtt valami butaságot csinálsz, tájékozódj! Nem véletlenül szálló ige ma már, hogy a google a barátod!
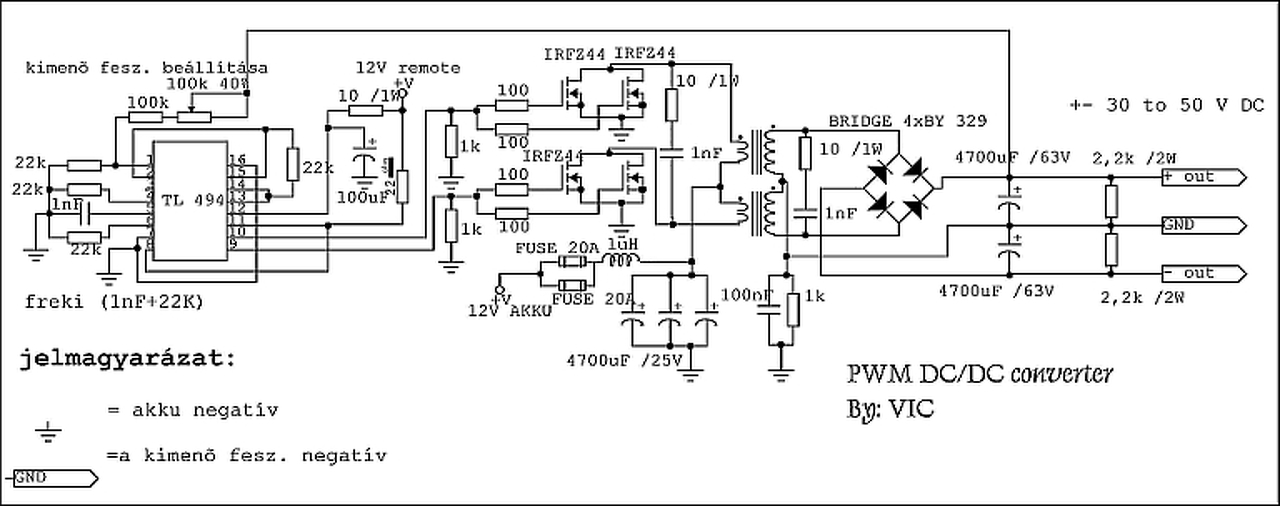
De a rajz is magáért beszél!
De írtam hogy nem 12v-ot hanem egyenirányított hálózati feszt kapcsolgatnék csak az IC megy 12v-rol, ehhez természetesen min 600v-os fetet használnék lásd előző hsz. pdf melléklet.
Hiányzik a gate meghajtó áramkör, az 1 kOhm ellenállások nem tudják elég gyorsan lezárni a FET-eket.
Meg ha rossz a nyák terved akkor is tönkremegy. Továbbá a graetz és a puffer kondik közül hiányzik a fojtótekercs. A hozzászólás módosítva: Máj 28, 2016
A meghajtásba bd 139-140 párosok be vannak utólag építve tény hogy a rajzon nem szerepel.
Most egy kicsit el kell mennem. Később még jelentkezem. A hozzászólás módosítva: Máj 28, 2016
És miből gondolod, hogy bírniuk kellene? Ismered a feteken átfolyó áram nagyságát?
IRF740 a leggyengébb fett amivel szokás építeni, ami 10A-ert bír, de olykor még ez is karcsúnak tűnt. De ha még nagyáramú is a fet, ezek térvezérlésű tranzisztorok, és a rétegek között lehetnek belső kapacitások, diódák, nem úgy megy mint egy bipoláris tranzisztornál, hogy ha kicsi, rakok helyette nagyobbat. Nézd meg az általad csatolt fet adatlapját, és nézz meg egy IRF704, vagy egy FDP18N50 adatlapját. Nagyon el sem kell mélyedned az olvasásban, már a felépítést szemléltető elvi rajz látta után érteni fogod. Nem vagyok nagy guruja a kapcsolóüzemű tápoknak, sőt, de annyit tudok, hogy itt nem úgy megy, hogy csak egy 12V DC/DC konverterből 230V-os tápot építek. Lehet az általad választott fet nem szereti azt a frekvenciát, mint amin a kisfeszültségű ment. Szerintem jobban jársz, ha a TL497-tel keresel egy fél hidas, vagy full hidas rajzot és azt építed meg. Egy eleve más célra készült áramkört nem épp hobbi dolog átalakítani egy más funkcióra, még ha a funkció működési elve ugyan az is. Az IR2153 kapcsán sok oldalon át ment a sakkozás, hogy a fetek és IC távolsága, rezonáns vagy sem, mit hogy vezetni...stb, pedig az ehhez képeset pofon egyszerű kapcsolási kivitel, de mégis nagyon háklis sok dologra. Én nem barkácsolgatnék, hanem keresnék egy működő kivitelt és utánépíteném. A hozzászólás módosítva: Máj 28, 2016
|
Bejelentkezés
Hirdetés |









De a rajz is magáért beszél! 






