Fórum témák
» Több friss téma |
Gondolom szkópod nincs, meg kéne nézni azoknak a tüskéknek a nagyságát, de azért okozhatja más is, de nem tudom mi. A tüskék csillapitására általában 10R körüli ellenállást és 10nF-100nF kondenzátort szoktak használni, ami a fetek környékén kell lenni.
Ma én is egy hasonló táppal küszködtem, annyira azért jó lett, hogy segédtáppal (9V-os elemmel ) elindult. Sajnos a segédtápnak, hogy működjön egy THX 202H Ic kellene bele, de csak külföldről lehetne rendelni, az meg nem érdekel.
Tegyél fel róla egy közeli képet, ha nincs rajta SMD akkor elég csak az alkatrészoldalról.
Ha villognak a ledek, nem feltétlenül jelenti azt, hogy betiltott a táp, szerintem,ha betilt akkor nincs szekunder feszültség vagyis 12 V.
Ime a kép.
A fojtó most éppen egy próba fojtó, PC alaplapi fojtók sorosan. De ezek is forrósodnak. Elhaláskor a primer egyenirányító diódák is elhaltak, azok cserélve lettek, illetve a zavarszűrő kondik is furák voltak. Azokat kiszedtem, de még nem pótoltam őket. A hozzászólás módosítva: Jan 3, 2017
Az a cx1, cx2 kellene bele, meg szerintem a fojtók, kicsik és az is előfordulhat,hogy egymás ellen dolgoznak.
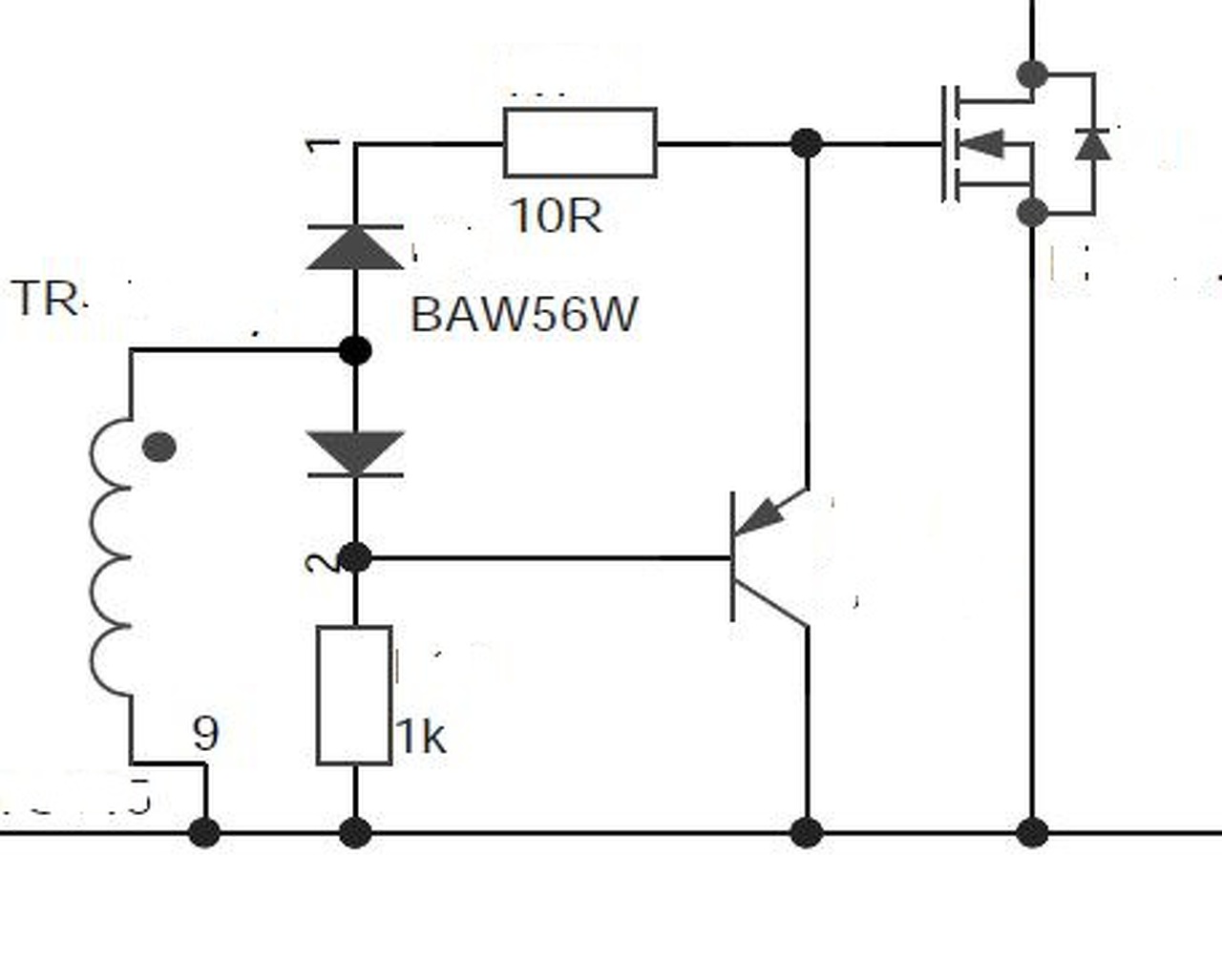
Az IC felőli oldalon lévő 3 kis elkót cseréld ki, vagy ha van ESR mérőd akkor mérd meg hogy jók-e. Ugyanott van 3 kisjelű dióda, olyanok mint a 4148 azokat is nézd meg, emeld ki az egyik lábát lehet hogy valamelyik visszáramos. Ha a műszer nem csak nyitóirányban hanem fordítva is mutat rajtuk valamit akkor cseréld. Az egyik az biztos hogy zéner.
Az IC típusa nem látszik, lehet hogy lecsiszolták. Kéne valahogy 100V körüli feszt csinálnod, mondjuk egy 230/110V-os trafóval, a tápnak már annyiról is el kell menni, és akkor bele tudsz mérni a primer körbe is, mekkora kitöltéssel megy az IC. stb. A fojtó azért forrhat mert valamiért nem működik jól a szabályozás, már ha működik egyáltalán. A szabályozás visszacsatolását az optó végzi, jártam már úgy hogy átment zárlatba a vele párhuzamos zéner (mai a feszt állítja be), és vitte magával az optót is, a táp meg forrt.
A szabályozás jól működik talán, a trimmerrel a feszültséget is tudom finoman állítani.
A fojtóval azért játszogattam, hogy lássam azt, hogy én tekertem rosszul, vagy mindennel melegszik.
A hálózati fesz egyenirányítása előtt vannak a cx1, cx2 kondik. Szerintem az nem zavarhat be a szekunder oldalon.
Véleményem szerint a hiánya zavart visz be a primer oldali trafóba, amely a szekunder oldalon is jelentkezik majd, de ahogy gondolod. A fojtó az én tápomban 3-4cm átmérőjű és dupla ferritmagból áll, és kb 1mm-es a rátekert vezeték.
A hozzászólás módosítva: Jan 3, 2017
Rápróbálkozom holnap.
Ha az eredeti vasat kétszer 1 kvadrátmillis hangszóró kábelből tekertem, akkor is ráolvadt a szigetelés a vasra 1 perc alatt. A trafója nem melegedett.
Fontold meg amit feljebb GE Lee javasolt. A diódák meg a kis elkók is sokszor meghibásodnak a kapcsoló üzemü tápokban.
Átnéztem mindent. Passzolok. Beraktam a helyére egy Vargáné és társa PC tápot. Rosszabb nem lehet.
Azért az idegesít csak, hogy átraktam a műhely világítását LED-esre, csak hogy spóroljak. 2 év óta ez a 3-adik táp, ami nem képes 3 ampert lenyomni napi 8 órában. Ennyit a környezetvédelemről, meg az energiatakarékosságról és a spórolásról.
Mert az elején úgy gondoltam, hogy olcsóbban jövök ki egy kapcsitáppal, mint egy trafóval, diódahíddal, és pufferrel, amit még dobozolnom is kellene.
Plusz a trafós megoldás nem stabilizált feszültség! Rajta van a hálózat brummja, míg a kapcsoló üzemű táp kimenetén a zaj minimális, és olyan frekvenciájú, ami a szemet biztosan nem zavarja.
Mondanám hogy küldd el megnézem, de a posta oda-vissza többe kerülne mint venni egy másikat. Tuti hogy gond van a szabályozással, azért forrt a fojtó, meg azért durrantak el a kondik. A fesszabályozás úgy van (a PC tápnál is), hogy az IC kb. fele kitöltéssel megy, oda áll be a kimeneti fesz, arra van méretezve a puffer is. Ha valami gond van és kijön az IC-ből a teljes kitöltés, akkor a kimeneten dupla akkora fesz lesz, pukkannak a kondik. A PC tápban van erre védelem, ilyenkor lekapcsol. Ha nem lenne, akkor annál az 5V-os kimeneten 12V, a 12V-os kimeneten meg 26V lenne ilyen esetben, aminek a 10V-os és a 16V-os kondik nem örülnének.
LED-et egyféleképpen érdemes otthon szerelni (már ha nem gond hogy nincs leválasztva), kondis előtéttel. A szekunder puffert leszámítva örök élet. Egyszerű megoldáshoz meg van most a lidliben LIVARNOLUX fantázianéven LED-es lámpa, normál E27 foglalatba, izzó szerű kivitelben, tejes búrával, szépen szétteríti a fényt. Ráírva az van hogy 83W-nak felel meg, ránézésre egy 75W-os izzó fényét simán tudja, és 13W-os. Mondjuk nem olcsó mert 2000 pénz. Állítólag garancia is van rá. A nyaka mondjuk 65 fokos, de ha meg van furkodva akkor szerintem nem melegszik annyira. És még dimmelhető is.
Nem akarok belekotyogni, de egy trafó szekunderén töredéke zaj sincs mint egy kapcsolóüzemű táp kimenetén. De ha nincs tapogatva akkor nem kell trafó sem, elég a kondis előtét. Meg ha van a LED-nek saját áramgenerátora vagy előtétje akkor nem kell szabályozott táp sem, elég egy kapcsolóüzemű halogén előtét, ami jóval egyszerűbb, és a meghibásodásának esélye is sokkal kisebb.
Szia Ge Lee !
Az általad készített, 494-re épülő táp meghajtó trafóra azt írod, hogy EF 25 vasra 8-9 menet. Én inkább azt szeretném megtudni, hogy a trafó induktivitása mennyi?
Fogalmam sincs mert bár ugyan megmértem egyszer kétszer de sosem jegyeztem fel. Viszont a 8-9 menet egy kicsit kevés, legalább 2-3 menettel nem árt többet tenni rá. Most már megmérni sem tudom mert az utolsó darabot is beépítettem 3 héttel ezelőtt. Egyébként meg mindegy hogy mennyi az induktivitása, mert ha másféle anyagra vagy méretre tekered akkor annak nem annyi lesz.
Irányelvnek az alábbi értékek, de csatolom a teljes anyagot is.
Pdf-et nem sikerült feltölteni, ha dobsz privátban egy mail cimet akkor küldöm. illetve a link:
gdt A hozzászólás módosítva: Jan 5, 2017
Szia!
Köszönöm az irányelvet és a linket is. Megcsináltam a trafót 900uH-re nagyon pofás a jel a szekunderen, de még a szekunder köri jel alakításon dolgozni kell.
Ha az EF25-öt csináltad meg 900uH-re akkor azt sokallom, bár az üzemi frekit nem ismerem. Az enyémre valami 330uH rémlik, bár már nem nagyon emlékszem. Minél nagyobb annál nagyobb lesz a szórása is, ezáltal annál lassabb lesz a jel emelkedési sebessége, szóval lassabban fogja kapcsolgatni amit meghajtasz vele. A kikapcsolást meg illik aktívra megcsinálni, és nem a trafóra bízni ahogy én csináltam azon a rajzon.
Szia!
Hivatkozva vteo által küldött irodalmi adatokra, amit fentebb Te is olvashatsz, 50KHz-re 2-4 mH-t javasol. Nekem a pc táp meghajtótrafója van sok, így én ebből gazdálkodok. Az eredeti trafó primerje is 36 menet volt, így próbára én is ennyit tekertem és így adódott a 900uH. A szórt induktivitás 2uH.
Azt inkább nem olvasom el, mert eleve marhaság. Mi az hogy 2-4mH? Ha a vasam AL értéke mondjuk 1200 akkor azon a 36 menet 1,55mH lesz, ha meg mondjuk 2200 akkor pedig 2,85mH stb.
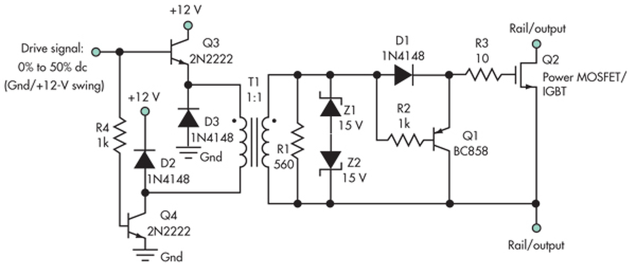
A gate trafót én inkább szórásra, gerjesztésre, meg áramfelvételre méretezem... A képeden a gate trafód 50%-ot túllő ami a jótól elég messze van. Még ez sem jó, pedig ez csak 25-30%-ot lő túl.
Szia,
A feroxcube anyagban a induktivitás megadásával,(- különböző frekik mellet) egy optimális mágnesezési áramot javasol (ahogy Ge Lee is írja mint az egyik tervezési alap) Amit elkuldtem első linket, ott az induktivitás megadásánál ezet a két kérdést teszi fel: What does the indutance need to be in a GDT? Well, the tradeoff is between two choices 1, Minimise the the number of turns to reduce inductance and to minimise leakage inductance (making sure you don't saturate the cores) 2, Increase the number of turns to reduce the magnetising current. Te most egy optimális mágnesezési áramot állítottál be, amit az általad is használt meghajtó tranzisztorok jól kiszolgálnak. Mivel igen magas a szórt induktivitásod két út áll előtted: a, Csökkented a menteszámot, ezzel csökkented a szórt induktivitást, de át kell állnod nagyobb teljesítményű meghajtókra. b, Tekercselési technika változtatással megpróbálod még csökkenteni a szórt induktivitást. Itt Ge Lee biztosan tud segíteni mert sok tapasztalata van. Én 1,8mH tekercsnél a szórt iduktivitást 0,4uH értékre tudtam csökkenteni (de ezt toroidnál és fazékvasmagnál volt.) A hozzászólás módosítva: Jan 7, 2017
Az E16-ra a 36 menet 50kHz-en még nagyjából jól is lenne, ott méretbeli problémák vannak. Normálisan egy E vagy EF20-ra sem igazán lehet egy gate trafót megcsinálni, azért csinálom én is vagy EF25-re vagy 23mm körüli gyűrűre. Ha nem szükséges a leválasztás akkor is pici a mag, de ha még a kúszóútnak is kell a cséve két szélén helyet hagyni akkor marad 5-6mm hely a csévén ahova lehet huzalt tekerni, az meg vicc. A gyűrűn nincs ilyen gond mert azt körbe lehet szigetelni, de ott meg pont az a baj, hogy a kis mérete miatt elég belefűzni a szigetelést, főleg ha ragasztós az egyik fele. És ha le is választ a trafó és nem csak a feteket egymástól el, akkor 3 réteg szigetelés kell a primertől.
Nagyban sem, de ekkora méreteknél már nagyon nem mindegy hogy a primer és szekunder tekercsek 5-6mm-en, vagy egy 23mm-es gyűrű teljes átmérőjében fedik egymást. Csak ugye jobban szeretik az E magot mert ott rá lehet forrasztani a huzalt a tüskékre, és nem csúszkál ide-oda mint a gyűrűn. Ezért kompromisszumot lehet kötni, és E magra csinálni valami vacakabb trafót ami úgy ahogy bekapcsolja a feteket, a kikapcsolást meg rábízni egy PNP tranyóra. Van SMD-ben is olyan ami tud 0,5-1A körüli áramot, azzal impulzusban ki lehet sütögetni a gate-et 2-3A-rel, több meg nem kell. Az 1,8mH-s trafód szórása maximum 2 vagy több tekercs rövidre zárásával lehetett 0,4uH, mert 2 tekercs esetén kizártnak tarom. A 23mm-es gyűrűn 25 menettel szekunder-primer-szekunder elrendezésben 1,18uH a szórás a szomszédos tekercsek között, 3 réteg szigeteléssel, ha kettőt zárok akkor pedig 0,88uH. Ettől jobbat csak úgy lehet csinálni ha jobban van gerjesztve a mag, de akkor fel fog venni 3-400mA-t a meghajtás, szóval rendesen fognak melegedni a meghajtótranyók. Az E16-al készült gate trafó elmegy egy PC tápba, de egy hegesztőinverterben lehet hogy gyorsan füst lenne belőle. Meg meg lehet próbálni még a szendvics dolgot, tehát fél primer-szekunder-szekunder-fél primer, de nálam nem sok javulást hozott a szórásban.
Nagyon fontos kérdést hoztál fel a válaszodban. A GDT leválasztó trafóként is működik vagy nem? Én minden esetben eddig még csak olyannal foglalkoztam amikor a vezérlés a primer részen maradt, így csak a FET-ek elválasztást oldottam meg (életvédelem nem!!).
Amit használtam a gyűrűnél a bifiláris, trifiláris, és a pentafiláris tekercselés. (2, 3, 5 teflonszigetelésű vezeték sodrásából). A hozzászólás módosítva: Jan 9, 2017
|
Bejelentkezés
Hirdetés |

















