Fórum témák

» Több friss téma
Fórum » Kapcsolóüzemű táp 230V-ról
 
Témaindító: cimopata, idő: Szept 13, 2006
Témakörök:
Lapozás: OK   742 / 787
(#) bbatka válasza Kovidivi hozzászólására (») Ápr 11, 2020 /
 
Tudom , de gyors. Nincsenek nagy áramok.
(#) bbatka hozzászólása Ápr 11, 2020 /
 
Így néz ki jelenleg a próba kapcsolásom. Még az is lehet, hogy le tudom valahogy szimulálni. Egyelőre az LTSpice nem találja a libraryt. Holnap nem leszek számítógép közelébe. Köszönöm a tanácsaitokat.
(#) ferci válasza bbatka hozzászólására (») Ápr 12, 2020 / 1
 
Tegyél az R1 helyére egy 22 kohm ellenállást és onnan menj lefelé egy 10 kohmos trimmerrel, R2 helyére és a csúszka menjen R3 felé. Állíts be pl. 3 volt környékét.
Az Isense lábra pedig egy 1 kohmos potival ( csúszkában sorban pár kohm ) vidd rá egy cerkaelem pozitívját ( negatív a gnd-n ).
Be tudod játszani, milyen beállításoknál tiltódik le a kimenet a két feszültségtől függően: elegendő szekunder fesz vagy túláram a ( majdani ) fet körben ( feszültség a fet source ellenálláson ).
Ebből már sok mindenre következtethetsz.
A hozzászólás módosítva: Ápr 12, 2020
(#) gabilow válasza bbatka hozzászólására (») Ápr 12, 2020 /
 
Üdv! Szerintem azért nem működött mert a te rajzodon a táp ellenállása R1, 56kohm,az eredeti rajzon meg 5,6 kohm 8W. Magyarul nem volt meg az ic alsó feszültség szintje sem.
A hozzászólás módosítva: Ápr 12, 2020
(#) bbatka válasza gabilow hozzászólására (») Ápr 13, 2020 /
 
15V-os zenernél 14,5V -ot mértem. 18V-os zenernél pedig 17,5V-ot. A tokba beültetés előtt mindig ki szoktam mérni a tápfeszültséget. Egyébként áramban ez jelenthet különbséget. Ezt észben tartom.
Ezután breadboard-on összeállítottam a két hozzászólással feljebb lévő próbakapcsolást és abban se működik 3db. IC-ből egy se. Most ferci tanácsa szerint tovább kísérletezek.
A hozzászólás módosítva: Ápr 13, 2020
(#) ferci válasza bbatka hozzászólására (») Ápr 13, 2020 /
 
18 voltos táppal dolgozz. Ha nincs kimenet, van pár dolog, amit még nem teszteltél le ezzel a kapcsolással..
A hozzászólás módosítva: Ápr 13, 2020
(#) JZoli válasza bbatka hozzászólására (») Ápr 13, 2020 /
 
Árammal teljesen más lesz ott a feszültség! Akkor mérj tápfeszültséget, ha benn az IC, egyébként hamis eredményt kapsz, mivel ellenálláson keresztül kap villanyt az IC.
(#) bbatka válasza JZoli hozzászólására (») Ápr 13, 2020 /
 
"Egyébként áramban ez jelenthet különbséget. Ezt észben tartom."

Tudom. Két hozzászólással feljebb azért írtam ezt. A nagyáramot akkor veszi fel az IC, amikor már működik és meghajta a FET-t. Az 56KOhm-os ellenállást egyénként már használtam két IR2153-al készült tápegységnél és működött.
(#) Skori válasza bbatka hozzászólására (») Ápr 13, 2020 /
 
Ahogy ferci is írta, az optocsatoló rosszul van bekötve. Emlékeim szerint az opto kollektorát a Vref-re kell kötni, az emittert meg a Vfb-re. Mondjuk azt sose értettem, hogy mit szeretnek az olyan megoldásokon ahol egy melegedő előtét-ellenálláson keresztül kap tápfeszültséget a vezérlő IC. Sokkal korrektebb a trafóra tenni egy plusz szekundert, ami az IC-t táplálja, vagy egy kicsi step-down segédtápot használni (pl. TNY255-el).
A hozzászólás módosítva: Ápr 13, 2020
(#) bbatka válasza Skori hozzászólására (») Ápr 13, 2020 /
 
Más kapcsoláson is így van bekötve, ahogy Danyk-nál. Az orosz állítása szerint nagy mennyiségben gyártotta. Csatoltam Most már megyek enni. Ferci segítségével sikerült beüzemelni próbapanelen az ST gyártmányú UC3842-at. Szóval nem selejtek.
(#) ferci válasza bbatka hozzászólására (») Ápr 13, 2020 /
 
A Danyk-féle rajzon azt is meg kéne ám nézni, hogy az optó diódája milyen "fázisú" meghajtást kap, utána érdekes a tranzisztoré.
Merthogy "fordítva" is be lehet kötni, de akkor mindkét részét: elvenni a led áramból és így zárni a tranyót, vagy növelni a led áramát és nyitni a tranyót.
Természetesen ezért nem mindegy, hogy Vref-ről adunk az FB-re, vagy COMP-ot húzzuk gnd felé..
A hozzászólás módosítva: Ápr 13, 2020
(#) Skori válasza bbatka hozzászólására (») Ápr 13, 2020 /
 
Igen ebben az esetben az IC belső erősítője ki van kerülve. Alaphelyzetben a FB (feedback - magyarul visszacsatolás) lábon kellene vezérelni az IC-t, ezen a lábon van egy invertáló erősítő, aminek ki van vezetve a kimenete a COMP lábon, ami eredetileg a belső erősítő kompenzálására (és az erősítés beállítására) szolgál. Ha a feedback láb GND-re van kötve, akkor a belső erősítő a max. kimenőfeszültségét adja (gondolom a ref környékén). Ezek szerint ezt beterhelve az optocsatolóval, szintén megoldható a szabályozás. Ezek szerint az IC tápellátása volt a gond. Mondjuk az eredeti oldalon szereplő 5K6 8W ellenállással fűteni elég gáz, de legalább elindult a táp....
(#) bbatka válasza Skori hozzászólására (») Ápr 14, 2020 /
 
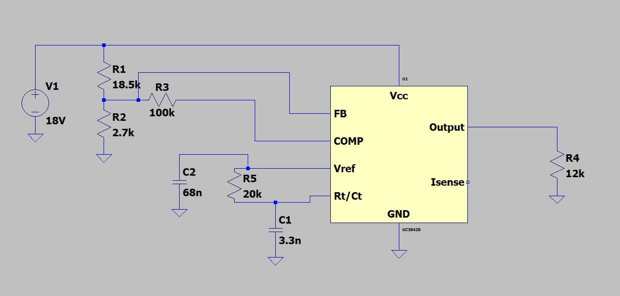
Munka közben jutott egy kis idő a hobbira is. Így szimuláltam a Danyk kapcsolását.
A V4 feszültségét emelve nő a tekercs áram. Tehát működik a kapcsolása. Nagyobb áramok lépnek fel mint gondoltam. pl. Az én trafóm esetében 6,3A-es csúcsáram kb.600uH-s primernél.
(#) bbatka válasza bbatka hozzászólására (») Ápr 14, 2020 /
 
Arra gondoltam, hogy talán másnak is kedve támad a MicroCAP12 szimulátorral játszadozni. Főleg hogy ingyenes. Kiteszem a szimulációs fájlokat.
(#) dk1 hozzászólása Ápr 18, 2020 /
 
Sziasztok,
Segítségre lenne szükségem, mert egyenlőre nem értem amit látok és csak a fejemet vakarom
Sikerült hozzájutni egy Swichtech E2733 tápegységhez, amit távközlési bázisállomások tápjaként használtak. Ez 48V kimenő feszültségű, ami igazából -48V, de maga az áramkör negatív földelésű a dobozon belül. Semmi doksi nincs hozzá, így nehézkesen sikerül kitalalni, hogy mi micsoda. Amúgy egy igazi erőmű, a kimenő feszültség változtatható kb. 43 - 56V tartományban, valamint az áramkorlát is kb. 5 - 50A-ig. Ebből szeretnék 0V-tól szabályozható labortapot építeni. Már megfejtettem nagyjából a fesz szabályzását (műveleti erősítős / komparátoros, optocsatolós) és az áramkorlatot is (szintén műverősítő és alsó, testhez képesti áramsönt), teljesen analóg az egész. Hanem a problémám:
Nem tudom a feszültségét lejjebb vinni kb. 24V-nál, azaz kb. fél tápnál. Bonyolítja a dolgot, hogy nincs benne semmilyen ismert vezérlő IC, hanem az egész primer oldali logika pár 4001 CMOS kapu, komparátorok (TLC374, MC34074) és egy PLL (HEF4046)! Na ilyet még nem láttam...
Négy darab igen combos MOSFET van benne mint kapcsoló, gyanítom hogy teljes híd, és meghajtás ugyanaz 2-2 FET-nek. Meghajtó jelalakot nézve - és itt vagyok megakadva - nem PWM jelet látok, hanem 50% kitöltésű négyszög jelet, természetesen ellentétes fázisban. Mikor feszültségét szabalyzok (az optocsatolóval húzom a PLL VCO bemenetét test felé --> fesz növelés, VCO a tápja felé --> fesz csökkentés), a kapcsoló jel kitöltése nem valtozik, csak a frekvenciája. Amikor csökkentem a frekit, akkor emeli a táp a szekunder feszt. Maximális húzásnál kb. 120kHz, minimális kimenőnél kb. 400kHz. Ehhez a 400kHz értékhez tartozik a 24V körüli szekunder feszültség.
Na innen nem jutok tovább gondolatban. Logikám szerint akkor végtelen nagy frekvencia kellene a 0V szekunder feszültséghez. Vagy valahogy leállítani az oszcillátort, de arra még nem jöttem rá, hogy hogyan lehet (úgy, hogy minden FET zárjon persze).
A kérdéseim:
Ez milyen fajta táp? Rezonáns lenne?
Lattatok már hasonlót? Hogyan tudnám leszabályozni 0V-ig?

Szeretnék építeni belőle egy combos labortápot, de egyelőre megakadtam. Itt egy pár fénykép, semmi konkrét, csak ahogy kinéz...
A második képen a segédpanel is látható. Igazi alkatrész temető az egész..

Előre is köszönöm a segítséget.

Üdv,
Dezső
(#) Ge Lee válasza dk1 hozzászólására (») Ápr 18, 2020 /
 
Előszabályozónak jó lesz. A szabályozás módja nem pwm hanem pfm, azaz nem a kitöltés hanem a frekvencia van változtatva. Szabályozáshoz (feszültséget tartani a terhelés függvényében) ez ugyanúgy jó, de nulláig nem fogod tudni leszabályozni még elvben sem, hiszen akármilyen nagy frekit választanál (ami eleve korlátokba ütközik) a kimeneten akkor is lenne feszültség, hiszen a trafó ugyanúgy átvinné a négyszögjelet csak töredéke lenne a gerjesztése.
Cserébe, jóval kevesebb zajt termel mint egy pwm táp.
Jó lenne az egész kapcsolást visszarajzolni, mert érdekelne hogy valósították meg, végfokhoz pl. jó kis szabályozott tápokat lehetne belőle csinálni, jóval kevesebb zavarral.
(#) dk1 válasza Ge Lee hozzászólására (») Ápr 18, 2020 /
 
Köszi a gyors választ. Megpróbálom visszarajzolni, de el fog tartani egy jó ideig
A segédpanelt már elkezdtem, de csak azokat a részeket rajzoltam ki, amik a fesz és az áram szabályzásában játszanak. Azon kívül még van rajta egy csomó más funkció (riasztások, boost, ráadásul több ilyen tápot párhuzamosan lehet kötni, van egy közös vezérlőjük és kibalanszolja a terhelést a tápok között)
Elég masszív cucc, nem mai, dátum szerint 98-ban készült.
Akkor azt mondod, hogy ebből nem lesz labortáp?
Érdemes lenne átépíteni valamilyen PWM vezérlőssé? Meghagynám a FETek meghajtását, de kapna új vezérlést. Nomeg meg kellene nezni, hogy milyen a kapcsoló rész is...
(#) gulyi88 válasza dk1 hozzászólására (») Ápr 18, 2020 /
 
Fázistolós PWM még lehet belőle. (pl Texas UCC3895 vagy hasonló vezICvel.).
A Főáramkört mindenképpen vissza kell rajzolni.
(#) Szegedi Sándor hozzászólása Ápr 19, 2020 /
 
Sziasztok!
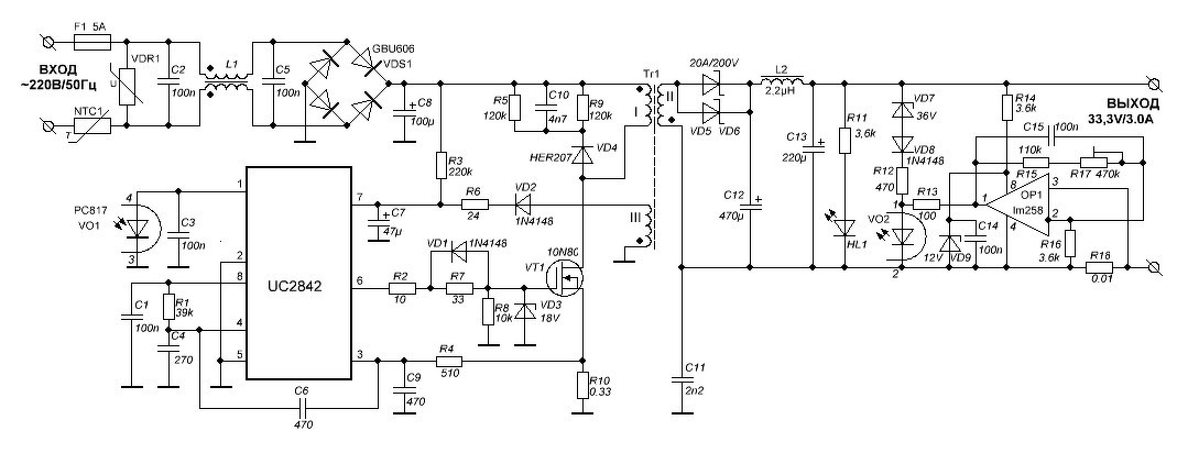
Szeretnék építeni egy kapcsolóüzemű tápegységet. Egyenlőre ott tartok, hogy keresgélek a neten kapcsolási rajzok után. Körülbelül olyan 250-300 watt teljesítményűt szeretnék +/-39 volt vagy akörüli kimenettel végerősítőhöz. Találtam is egy kapcsolási rajzot amivel egyenlőre ismerkedek és fel is töltöm.
Az egyik probléma az, hogy nincs oszcilloszkópom.
Ismertek-e olyan kapcsolást ami egyszerűbben reprodukálható oszcilloszkóp nélkül?
(#) latyakosa válasza Szegedi Sándor hozzászólására (») Ápr 19, 2020 / 1
 
Induktivitás mérőd van? Szkóp mellett még arra lesz szükséged.
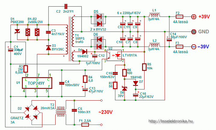
250-300W-ra már inkább félhíd - a rezonáns cikkekben szereplők is ilyenek - vagy 2T forward ajánlott. Az utóbbit UKT néven megtalálod a cikkek között.
A hozzászólás módosítva: Ápr 19, 2020
(#) Szegedi Sándor válasza latyakosa hozzászólására (») Ápr 19, 2020 /
 
Nincs az sem. Annak folyamatban van a beszerzése.
(#) Szegedi Sándor válasza latyakosa hozzászólására (») Ápr 21, 2020 /
 
A hestore-n található DSO138-ASM oszcilloszkópot érdemes megvásárolni kapcsolóüzemű tápegység építéshez?
(#) Ge Lee válasza Szegedi Sándor hozzászólására (») Ápr 21, 2020 / 1
 
Semmiképpen sem, hacsak nem 1kHz-en működő kapcsolóüzemű tápegységed van. Bár, a tranziensek, meg a felfutás meredekségének a vizsgálata még akkor is korlátokba ütközne.
Kapcsolóüzemű tápokhoz minimum 10MHz sávszélességű szkóp kell, vagy hasonló digitális, vagy PC alapú aminek a mintavételi sebessége 100Ms/s. A DSO138 1Ms/s mintavételi sebességgel rendelkezik.
(#) Ge Lee válasza Szegedi Sándor hozzászólására (») Ápr 21, 2020 / 1
 
Ezt a kapcsolást felejtsd el végfokhoz, ahhoz találsz rezonáns félhíd elrendezést itt a topikban vagy a cikkek között.
(#) Geri86 válasza Ge Lee hozzászólására (») Ápr 21, 2020 / 1
 
Tehát minimum 100Ms/s mintavételi sebességű kell.
(#) Ge Lee válasza Geri86 hozzászólására (») Ápr 21, 2020 / 1
 
A megy/nem megy kérdés eldöntésére elég kevesebb is, de a hogyan megy vagy miért nem úgy megy ahogy kellene kérdésköréhez már kell akkora.
(#) Geri86 válasza Ge Lee hozzászólására (») Ápr 21, 2020 /
 
köszönöm szépen
(#) mlaci989 válasza Szegedi Sándor hozzászólására (») Ápr 21, 2020 / 1
 
E cikkben szereplő kapcsolás könnyen megépíthető. Kimeneti feszültsége tetszés szerint változtatható. Részletesen le van írva az építés, élesztés menete. Nálam elsőre indult. Szkóp azért kell hozzá. Sok sikert.Bővebben: Link
(#) GFI hozzászólása Ápr 22, 2020 /
 
Sziasztok

Inverterhez keresek rajzót. 90-120V bemenettel és 400-500V kimenettel. 2-300W már elég lenne.
PC táp alkatrészekből kivitelezhető lenne az lenne a legjobb.
(#) GFI válasza GFI hozzászólására (») Ápr 23, 2020 /
 
Senkinek nincs rajza amiből kiindulhatnék?
Szél generátorhoz kellene, lehet nem is teljesen jó, amit akarók.
Következő: »»   742 / 787
Bejelentkezés

Belépés

Hirdetés
XDT.hu
Az oldalon sütiket használunk a helyes működéshez. Bővebb információt az adatvédelmi szabályzatban olvashatsz. Megértettem