Fórum témák
» Több friss téma |
Nincs ott egészen véletlen egy TL431 is?
(bármilyen tokban és gyártmányban előfordulnak TO92 SOT23 SO8...) A zéner általában csak biztonsági funkcióban szokott lenni, ha a TL431 megpusztulna. Normál üzemben a 431-es szabályozza a kimenőfeszt egy ellenállás osztóval (ezt kell megpiszkálni). Persze előfordulhat, hogy simán csak egy zéner van, akkor azt kell cserélgetni, de ilyennel csak elvétve találkoztam eddig. A hozzászólás módosítva: Jan 17, 2023
Igen, sokat segítene egy kép az elrendezésről. Akkor látszik. Én a rajzot néztem
Sziasztok!
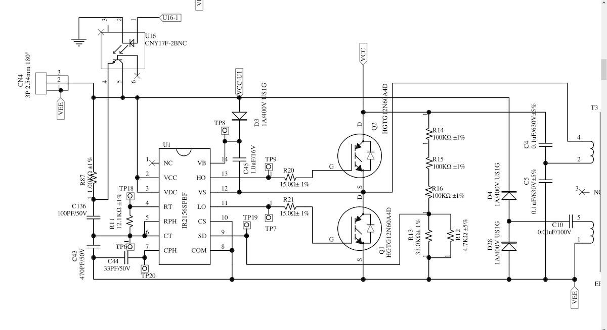
Van egy erősítő táp, amiben drót lett mindkét IGBT. Ezeket kiforrasztva, az IR2156-on szkóppal mérve a 11-12 lábakon van egy elég ronda instabil négyszögjel, de a 12-13 között semmi. Jól gondolom, hogy az IR is cserére szorul, vagy rossz helyen mértem? Az IR 2-3 lábán 10,5 V táp van. Más hibás alkatrészt nem találtam. Esetleg tud valaki hazai beszerzési forrást, 2 db kellene az IR2156S-ből, gugli nem segített.
Ha az IGBT átmegy vezetőbe, akkor a meghajtó IC a gate meghatjó kimenetein megkapja a teljes tápfeszt, tehát szinte biztosan kuka. Ez az IC már nemigen kapható, hasonló (kicsit csökkent) funkcionalitású az IR2153 (1,2us) vagy az IR21531 (0,6us holtidő). A kapcsolás nem használj az IC túláram védelmét. Egyetlenül az indítási eltérő frekvenciát használja (lágyindítás), ami más módokon is megoldható (nagy teljesítményű ultragyors diódák a rezonáns kondikon).
Szevasz!
Tegyél be új FET-et és utána a felsőnek 100 W-os izzón keresztül adjál feszültséget úgy nézd szkoppal. A felső FET buffere nem működik üresen. Üdv. M.
Alin kapható, ha nem találok más lehetőséget rendelek onnan. 2153 van a fiókban, de nem szeretnék mókolni vele.
Szia! A 100W-os izzó biztosan megvédi a tranyót? Az izzót a VCC és a puffer közé tehetem, vagy csak a draint (kollektort)védje?
IR2156 van a HQ-ban: Bővebben: Link SMD és DIP is.
Köszönöm!
De épp az imént megrendeltem aliról. Viszont ha rosszat küldenek, még jól jöhet ez a link.
Pontosan a VCC és a 300v puffer közé, mert ott megvédi a FET-et.
Üdv. M.
Amint megérkeznek az IGBT-k tesztelek. Köszi!
Bármilyen FET-et belerakhatsz amit otthon találsz a tesztre. (természetesen N power)
Üdv. M. A hozzászólás módosítva: Jan 18, 2023
Sziasztok! Haladtam az üggyel, szétszedtem ma két PC tápot. A szekunder kondik púposak voltak benne.
Az alábbi kérdéseim merültek fel. 2n7000 típusú FET re gondoltam az IR2153 védelme körül. Az alábbi védelmekkel találkoztam eddig a rajzokon, megnéztem elég sokat: 1. Áramváltó. Ez elég korrekt megoldásnak tűnik. Találtam hozzá való gyűrűt, de a FET et nem tudtam típusra beazonosítani. 2. Sönt az alsó FET alatt. Nekem ez fura mert csak az egyik FET-et nézi. 3. Sönt a trafó primer hideg ágán. Mindkettőnél az a bajom hogy hibajel erősítő kell. 4. Amit nem láttam, de érdekleni kezdett az ügy, hogy a primer körbe kerülne egy 2 ohm körüli sönt. Ezen ha folyik 1 Amper körüli áram, pont nyitni tudna egy optocsatoló. Ennek a tranzisztora állítaná le a az IC-t. Van annak racionális oka, hogy primer sönttel miért nem készülnek tápok? Veszteség a 2 watt?
Ez a primer sönt sántít kicsit. Ha leállítod egy optocsatolóval az IR-t meg is szűnik a táp, így a nagyobb áramfelvétel is megszűnik így indulhat újra az IR, de újra zárlat lesz ....... Valamilyen megoldással ezt ki kellene küszöbölni, így erre valamilyen megoldást kell keresni, így már a második áramkörrészt is be kellene építeni az optóval együtt, ez már elég bonyolult lesz.
Igen de szerintem a FET sem csinál mást. Az áramváltó ad egy hibajelet, leállítja a tápot, ami újra akar indulni. Az egyik orosz lapon ezt úgy oldották meg, hogy triakot tettek a körbe. Ha a táp túl lett terhelve, leállt és újrakapcsolásig úgy is maradt.
Ha visszalapozol a nagy tápomhoz abban is sönt van, és egy optót nyitogat. Egy áramkorlát vagy rövidzár védelem kialakításánál sohasem az áram érzékelése a problémás hanem ami mögötte van. Ugyanis, az egy dolog, hogy lekapcsolod a kimeneteket, na de azok vissza is fognak kapcsolni. Azt a határt nehéz belőni egy ilyen megoldással, hogy a táp azért induljon el rendesen, ne tiltson le végleg és maradjon letiltva mondjuk a töltetlen szekunder pufferek töltőáramától, de ezzel együtt akkor is legyen hatékony ha a kimenet totál zárlatban van, vagyis ilyenkor a ki/be kapcsolgatások által ne keletkezhessen a kapcsolóeszközön akkora csúcs vagy átlagáram ami azt tönkre tenné, akkor se ha mondjuk perceken át zárlatra dolgozik a táp.
Köszi a javaslatot. Megkeresem a vonatkozó kapcsolast. Kezdem érteni.
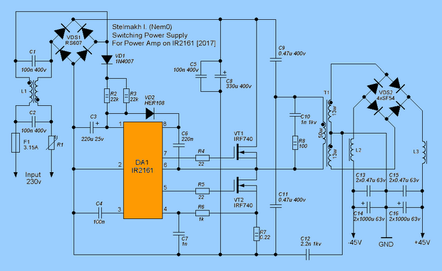
Sziasztok! Körbejártam az áramkorlát kérdését, és igazából arra jutottam: A fórumon sok jó elődöm, elég jól körbejárta tápokat, így nekem a mazsolázás maradt a megoldások között. Alapelvek: Ugye adja magát, hogy a rezonáns táp hatásfoka elég jó, a flyback inkább kisebb teljesítményig megoldás. A TOP IC-kkel, de akár önrezgőben is 150-200 wattig stabil rövidzár védett tápok építhetőek. Ebből adódik, hogy egy TOP249-es táppal azért megpróbálkozom. A félhidas megoldások közül az egyik legszimpatikusabb a stabilizált jellegű kivitel, frekvencia változás alapján. Eleve jó megoldás, hogy túláram védelem van benne, a Fet Gate feszültsége alapján. A teljesítménye is elég 500 Watt háztájiban biztosan elég. Utána végig néztem az IR2153 verziókat. Ebből lett a szerencsétlen panel választásom. Az áramkorlát lehet áramváltós, leállítás mellett, illetve tranzisztoros önreteszelő. Itt is kérdés, hogy az alsó FET söntölése védi-e a felsőt, de ez összességében egy elég jó megoldást. A primer sönt esete nem gyakori. Ezek után abba az irányba mentem el van-e olyan megoldás, amely eleve védelemmel rendelkezik. Találtam egy IR21561-es tápot, amely igyekszik ezen hibákat kiküszöbölni. Ehhez az eredeti szerző tett fel Sprintben nyák rajzot. Maga nyák nem zsúfolt, szellősebb, amit én előnynek tartok, de a tisztázási távolság szerintem nem volt jó az eredetiben. Átalakítottam a nyákot a felesleges fóliák leszedésével. A tápnak van túláram védelme. Az IC tápja kompromisszumos, de nincs nagy veszteség. Kérdés, hogy mekkorát esik a fesz a kimeneten. Az ideális megoldás a teljes problémára valószínű a frekvencia változással stabilizált, de egyébként túláram védelemmel ellátott táp lenne. Én utóbbit elengedtem. Közzé teszem az átalakított lay-t megtekintésre. Egyszer majd megpróbálkozom egy full hidas kialakítással ,de lévén 5 db IR panelom van és a mostani terv alapján a kapcsolást még szeretném kipróbálni, amíg élek el vagyok látva szimmetrikus táppal
.
Szia, köszönöm, a zener cserével beállt 23V-ra.
Köszi a jelzést! Kellemes használatot!
Sziasztok! Kaptam pár szét szedett trafót. Közben gyártódnak az új nyákok. Olyan segítséget szertenék kérni, hogy hol lehet kapni a 1350-es szalagot amivel a trafót lehet szigetelni?
A 3M-nál több változat elérhető Bővebben: Link, van pl.: a TME-nél is Bővebben: Link, de szerintem kapton szalaghoz könnyebb hozzájutni, és az is megfelelő.
A hozzászólás módosítva: Jan 28, 2023
Nem tudom mit takar a 1350 kifejezés, de sárgát itt kapsz, ha elég a 35mm széles olyanból ha minden igaz van feleslegem, pár méter hiányzik csak róla. A kapton hőállósága sokkal jobb, egy meleg páka hőmérsékletét is kibírja, cserébe nem olyan szilárd, könnyebben szakad vagy lyukad ki, ami még nagy problémája hogy nagyon hasonló a színe a CuZ-hez emiatt nehezebb tekerni mert a huzal beleolvad a színébe.
Sziasztok.
Van a képen látható táp, aminek 5V-os a kimenete, de én 4V voltot szeretnék. Jelenleg a két ellenállás egyforma. (BBFBB) Melyiket, és milyenre kellene változtatnom hogy 4V-ot kapjak?
Bővebben: Link Ha a kicsi fekete eszköz TL431, akkora linken található kalkuláció szerint csökkenteni kell az 5 Volt felől érkező ellenálláson. Sokat nem számolgatnék, oda egy poti és a kérdés megoldva.
Vagy az 5 Volt felől érkező ellenállást elkezded söntölgetni 100-150 ohm közöttivel és amelyikkel bejön a 4 volt, azt alulról melléforrasztod.
Sziasztok Mesterek!
Van egy kapcsi tápom 230/24V 4.2 Amperes. A tápban cserélve lettek a kondenzátorok. Kimértem az összes alkatrészt amit lehetett de igy se Indul el. A vezérlő ic-én van négyszög jel a fet jó, viszont igy is zárlatban van a primer oldal. Ha a fet drain kivezetésénél elvágom a fóliát és igy nem csatlakozik a tekercsre akkor a zárlat megszünik. Szóval nem tudom mi a hiba ehez kérném a segítségeteket. Üdv Józsi A hozzászólás módosítva: Feb 1, 2023
Nem vagyok nagy tudású a témában, de megpróbálnám szakaszolni a szekunder oldalt. Ugyanis, ha a szekunder oldali egyenirányító hibás, vagy ott valami zárlatos, söntölheti a tápot primer oldalon. A Fet azóta lehet, hogy meghalt megint. Kösd ki a szekunder oldalt pl panel vágással és tegyél rá valami izzót terhelésnek az AC oldalra szekunder oldalon. Valami csak lesz... Csak tipp.
A hozzászólás módosítva: Feb 1, 2023
Sziasztok! Ott áll a dolog, hogy több fórumtárs segtíségével lett sárga szalag és több szétszedett trafó is. Szétszedtem továbbá két ATX tápot. Így áramváltóba való gyűrűm lett. A panelbe a FET durranásra készülve forrtüskét tettem a FET ek lábához és IC foglalatot az IR nek. Összekészítettem egy leválasztó trafót is a tesztekhez. A panelek validálása a PCB gyártónál átment, de fizuig onhold van a projekten. Továbbra sem tudom milyen FET et tegyek az IR 3 lába és a föld közé.
|
Bejelentkezés
Hirdetés |






. 













