Fórum témák

» Több friss téma
Fórum » Kapcsolóüzemű táp autóba Hi-Fi-hez
Lapozás: OK   122 / 148
(#) elek tron válasza (Felhasználó 46585) hozzászólására (») Júl 17, 2012 /
 
sehogy. vizbontáshoz minek? vagy max egy induktivitással áramgenerátorossá tehetö. mert az sg3525 vagy tl494 pwm az nagyon áramgenerátoros ám.
(#) gapati válasza cimopata hozzászólására (») Júl 17, 2012 /
 
Sziasztok!

Megcsináltam a DB-s fokozatot. 462nS fokozat nélkül, és 290nS a fokozattal. A mellékalt rajzból vettem a fokozatot, de az SG kimeneteire tettem egy 670Omot a föld felé. (persze a BD-k azok sajna amik voltak, 139,238,135 és egy lekopott).
Adatlap szerint a Rise time 50nS. Ezt kellene elérnem, vagy megközelítenem?
(#) cimopata válasza elek tron hozzászólására (») Júl 17, 2012 /
 
Képzeld TL494 meg SG3524-el nem csak áramgenerátort lehet csinálni hanem még füst generátort is. :yes:
(#) cimopata válasza gapati hozzászólására (») Júl 17, 2012 /
 
Hát ez még mindig kevéske.
DB-k bázisán milyen a jel? Mert ha már ott lassú akkor nem csoda hogy a BD-ken is.
(#) gapati válasza cimopata hozzászólására (») Júl 17, 2012 /
 
Nem tudom melyik puklit mérjem de mindenképpen kevesebb. 100nS vagy 160nS a nagyobb pukli.
(#) cimopata válasza gapati hozzászólására (») Júl 17, 2012 /
 
Aha. Jobb de látszik, hogy be is terheli.
Én beraknék egy rendes fetmeghajtót mert amiatt melegszik.
Lehet csinálni kis N-s P-s mosfetekből ha elé raksz egy schmitt triggeres CMOS kaut, vagy vehetsz készen is 9A-s MICxxxx nem tudom fejből mi a típusa.
Le kellene menni 100ns alá a meghajással
(#) (Felhasználó 46585) válasza gapati hozzászólására (») Júl 17, 2012 /
 
Hol mérted ezeket a jeleket? Közvetlenül a gate-source között?
(#) gapati válasza (Felhasználó 46585) hozzászólására (») Júl 17, 2012 /
 
Igen. A gate-source között. Sajna van 2féle fet vezérlőm, de nem ide valók. (MC34151, ICL7667) "Negálják" a kimeneti jelet. A CipCad-nál láttam olyan 9A-s (12A) vezérlőket, nem is értettem korábban miért olyan nagy áramuak, most már kezdem kapisgálni...
(#) fordkapcs válasza gapati hozzászólására (») Júl 17, 2012 /
 
Szerintem egy rossz nyákterv miatt is lehet ilyen lassú a kapcsolás, pl. ha a source nem csomópontként van kezelve a nyákon, hanem hosszú vezetősávval van bekötve (tehát van közös szakasz a nagyáramú rész és a vezérlő jel között). Mert szerintem 2db BD-vel (és nem DBvel ahogy pár hsz-ben van) is lehet jó FETmeghajtást csinálni - nem hiszem hogy kizárólag emiatt lenne rossz.
A jel teteje/alja mitől ilyen hullámos/cakkos? Ez csak a digit szkóp hibája, vagy tényleg ilyen ocsmány az a jel?
(#) (Felhasználó 46585) válasza gapati hozzászólására (») Júl 18, 2012 /
 
Nincs ezekkel a gate jelekkel semmi baj. A fefutási meredekség azért ennyi, mert a gate és a BD tranyók között ott van egy 4.7 ohm, meg egy 6.8 ohm soros eredője. Ezek, meg a FET-ek bemeneti kapacitása ( vagy méginkább a totál gate töltésből származtatható kapacitás ) egy aluláteresztő szűrőt képez. Ekkora értékek komoly időállandót adnak, tehát ez a 200 ns körüli érték jó. Egyébként is a draináram induktív jellegű, vagyis bekapcsoláskor a tranyókon nem folyik áram, hiszen az visszafelé folyik a tranyó melletti diódán. Tehát a tranyó közel nulla feszültségen kapcsol be, egy adott értékig majdnem mindegy, hogy mekkora a gate feszültség felfutási meredeksége. Ha ezt mégis csökkenteni akarod, akkor az előbbi két ellenállást kell csökkenteni. De felesleges.
A kikapcsolási lefutás ugyanezért ilyen lassú, ezt lehetne meggyorsítani a 4,7 ohm-mal párhuzamosan kötött diódával, aminek a katódja a BD-k felé néz. Meg a BD140-essel sorbakötött 6.8 ohmos ellenállás csökkentésével. De ha így marad is egész jó.
Ahhoz képest, hogy ezt egy digit szkóppal méred, egész szépek a jelek.
Nem kellenek ilyen helyekre igazán nagy áramú vezérlők, amit a BD páros tud, untig elég.
(#) gapati válasza fordkapcs hozzászólására (») Júl 18, 2012 /
 
Sziasztok!

Igen a DB-t azt ...sajnos ((
Egyelnőre nincs nyákon a kapcsolás. A korábbi verzióban nyákra tettem, megvastagítva a nagyáramu részeket egy 1mm vatag 11mm széles rézlemezzel. (nem kis munka volt) De bármit is szerettem volna változtatni nagyon nehézkes volt. Ezért azt gondoltam most csak össze pókhállózom a részeket, és majd a végleges megy nyákra.Persze próbálom szemelött tartani, hogy a vezetétek a lehetőséghez képest rövidek és kellő vastagok legyenek.
Nem teljesen értem azt a csomópont kezelést. Tennék fel képet a pókhállóról is, de szerintem azért is dorgálást kapnék. Persze abból lehet tanulni igazán.
Az éjjel megcsináltam egy BC-s fokozatot is (BC640-BC639, meg is szívtam a tranyók lábkiosztását )
Ezzel a fokozattal pici javulás tapasztalható, és a gate jel teteje is csillapodott. A fokozat kimenetén van két shotky a táp, és a tset felé, gondolom ennek köszönhetően.
Szeretném meépíteni Emmzolee féle fokozatot is, de nem értem, hogy ez csak a fet kisütésében játszik szerepet?
(#) cimopata válasza gapati hozzászólására (») Júl 18, 2012 /
 
33R gate ellenállás sok. 4-5R körülit tégy be.
BC640-639 helyett jobb a BC337-327
(#) (Felhasználó 46585) válasza gapati hozzászólására (») Júl 18, 2012 /
 
Már szépen látszik, hogy egy rezgőkör alakul ki a gate-source kapacitás, az ellenállás, meg a szórt induktivitások miatt. Ha lecsökkented a 33 ohmokat 4...5 ohmra, az igaz, hogy gyorsabb lesz, de a lengések is nagyobbak lesznek a gate-eken, esetleg hazavágja a gate-eket a túlfesz. Tegyél 18 V-os zenereket a gate-source közé.
De erz az elrendezés a bekapcsolást nem fogja gyorsítani, hiszen arra nincs plusz tranyó! Akkor mi a különbség az előző megoldáshoz képest? A tranyók típusa, más nem.

Ha nem a sarokban levő pókhálót teszed fel, akkor semmiféle dorgálást nem kapsz...
(#) fordkapcs válasza gapati hozzászólására (») Júl 18, 2012 /
 
A ZPY22 dióda kissé gáz a csatolt kapcsolásban, ugyanis a FET lezárásakor üzemszerűen is lehet 29V körüli + a tranziensek. (akkus táplálás esetén 14,4V tápfesz kétszerese) A fet ha jól emléxem legalább 50V-os, tehát az efféle zeneres feszültségkorlátozás valahol az üzemi érték és a maximális feszültségtűrés közötti értéken lenne célszerű. Tehát legalább 30...40V körüli zener kellene. Az 1N4007 dióda pedig lassú a kapcsolóüzemű alkalmazáshoz, helyette használható pl. 1N5819.
De továbbmegyek: a zener és a dióda sem kell, ha a trafó jól van elkészítve akkor a snubber bővel elég hogy ne kapjon túlfeszültséget a FET.
A 33ohm pedig túl sok, ahogy cimo is írta.

A nyák/gubanc kivitelről: arra kel figyelni, hogy a nagy áramot vezető fólia/vezeték szakaszokon ne menjen vezérlő jel is, mert akkor a rajta eső ohmos/induktív fesz hozzáadódik a vezérlőhöz, és lassítja a kapcsolást. Tehát a két fet source lába egymás mellett közvetlenül, ez kapja a negatív tápot. A vezérlés pedig nem külön a negatív tápra kötve, hanem innen a source lábról vezetve kapja a negatív tápot. ellenkező esetben olyan mintha a source körben lenne egy RL tag... Erre, és az ehez hasonló kapcsolóüzemű/nagyfrekis tervezési szempontokra egy "légszerelt" kivitel esetén is oda lehet figyelni.
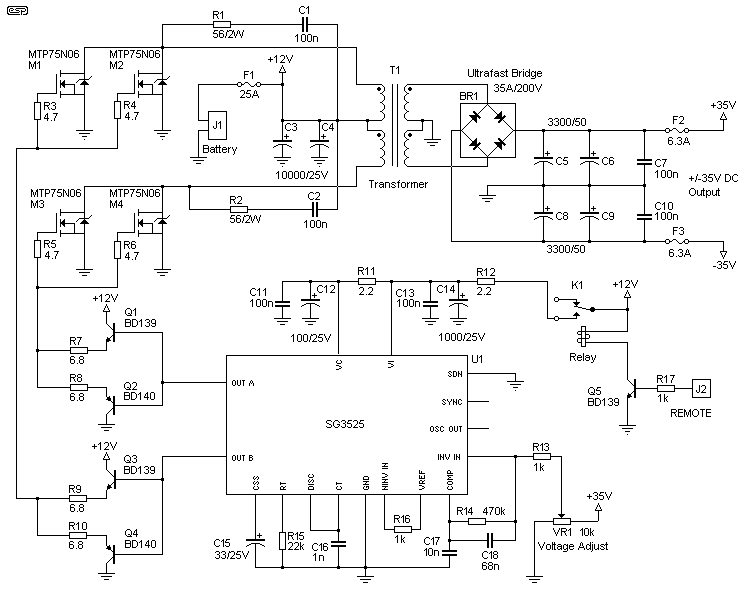
(#) emmzolee válasza gapati hozzászólására (») Júl 18, 2012 /
 
Ez a rajz amit annak idején betettem ide egy gyári autós erősítő tápjából lett ki ollózva. Az 1N4007 kivételével. Az tényleg nem jó hozzá.
Rengeteg tápban csak ez van az ic és a fetek között. Miért csak kikapcsoláskor van hatása?
Mert ha egy fet lassabban kapcsol be, abba még nem halt bele a táp. Viszont ha nagy a kitöltési tényező akkor nagyon is számít, hogy időben ki tudjon kapcsolni a fet, mert meg fogja nyitni a vezérlő ic a másik fetet, és akkor gáz van.
Láttam ilyen fokozattal olyan tápot, ami 35KHz-rn ment 2X6db IRFP064N-t vezérelt. Semmi nyitás gyorsító tranyó. Az egy 2000W-os cucc volt
Mostanában javítottam egy Eyebrid erősítőt (1200W), abban meg 2X8 IRFZ46 fetet hajtott meg egy BC337-327 driver.
A döntés, hogy milyet használsz...
(#) gapati válasza emmzolee hozzászólására (») Júl 18, 2012 /
 
Sziasztok!

A mai feledat, hogy megcsináljam ezt a kapcsolást is. Egyszerüen tudom cserélni a meghajtó fokozatokat most már. Teszek fel képeket a pokhállómról, mert valahol olyan bukija lessz a dolognak, amit csak a gyakorlott szem fog felfedni.
Ami nem nagyon látszik a képeken: A source sinek össz vannak kötve a négy végüknél, és az összekötések közepén csatlakozik rá a 2 bejövő 2,5mm2 GND. A 10000mF lábairól viszem a 12V-ot a fetvezérlő panelre(ezen adok neki egy jó nagy pufferkonit+100n),és a SG panelra is(ezen is puffer+100n).
Ha jól értem akkor nekem a souce sinre is közvetlenül rá kell kötnöm a FET vez.panel GNDjét, mert most a konditól a sinig menő vezeték az közös a nagyáramu résszel. Remélem nem rúgtam fel olyan sok szabályt.
(#) fordkapcs válasza emmzolee hozzászólására (») Júl 18, 2012 /
 
Idézet:
„....Rengeteg tápban csak ez van az ic és a fetek között. Miért csak kikapcsoláskor van hatása?
Mert ha egy fet lassabban kapcsol be, abba még nem halt bele a táp. Viszont ha nagy a kitöltési tényező akkor nagyon is számít, hogy időben ki tudjon kapcsolni a fet, mert meg fogja nyitni a vezérlő ic a másik fetet, és akkor gáz van......”

Ez nem teljesen így van, illetve nem ez az oka. Azért elegendő 1-1db tranyó, mert a TL494 E kimenetei nyitóírányban elegendő áramot tudnak adni a FET gyors nyitásához, azonban a lehúzó ellenállás már nem lenne elegendő a gyors lezáráshoz - ezt oldja meg a tranzisztor. Ezen felül persze - az induktív terhelésből adódóan - a gyors lezárás tényleg kicsivel fontosabb mint a nyitás.

Szerintem érdemes lenne rezonáns megoldással is próbálkozni, akkor nem annyira kritikus a nyitás/zárás sebessége - és az elérhető hatásfok is jobb lehet.
(#) (Felhasználó 46585) válasza gapati hozzászólására (») Júl 18, 2012 /
 
Ez az egész elrendezés teljesen rossz és így nem is fogod tudni megcsinálni. A lényege egy ilyen tápnak, hogy a pufferkondi, a trafó középpontja, a drainek és a source-ok, majd vissza a pufferkondi negatívjára egy hurkot képez. Ennek a huroknak minimális területünek szabad csak lennie. Vagyis, mindent a lehető legközelebb kell egymáshoz szerelni, ekkor lesznek az összekötő huzalok a legrövidebbek, vagyis ekkor lesznek a szórt induktivitások a legkisebbek. Ezt elég nehéz megcsinálni pókhálóban, bár nem lehetetlen. A másik, hogy a te pókhálódon a gatemeghajtás panelje nagyon messze van a FET-ektől. Emiatt már jó nagy a szórt induktivitás ebben a körben, ez szépen látszik is a gatefeszültségen csücsülő túlfeszültségen. ( mint ahogy korábban írtam )

Én azt tanácsolom, hogy keresd meg - talán egy évvel ezelőtt volt - amikor emmzolee csinált ilyen tápot. ( remélem jól emlékszem, hogy ő csinálta ) Ott született egy egészen jó nyák, ha azt áttanulmányozod, meg fogod érteni, hogy miért nem jó a mostani elrendezésed. Meg egy csomó dolog le van írva a miértekről. Az ilyen jellegű tápot nem érdemes kitalálni, egyszerűen másolni kell a gyáriakat, nagyjából mindegyik ugyanúgy néz ki.
(#) (Felhasználó 46585) válasza fordkapcs hozzászólására (») Júl 18, 2012 /
 
Én inkább teljes híddal próbálkoznék, most már vannak egészen kis RDSon-nal rendelkező FET-ek. A trafója sokkal egyszerűbb lehetne, mivel csak egy primer van. Nem lennének ( akkora ) túlfeszültségek, kisebb lehetne a trafó szórt induktivitása, kisebb lehetne az emiatt kieső fesz-idő terület, kevésbé ejtené terhelésre a feszültségét a szekunder, kevésbé lenne problémás a mechanikai kivitel.

Rezonánsban az lenne csak a gond, hogy kisfeszültségű, viszont jó nagy kapacitású kondik kellenének. Ezek meg nem járatos dolgok.
(#) gapati válasza (Felhasználó 46585) hozzászólására (») Júl 18, 2012 /
 
Egy kicsit elszomorítottál, de hát ez van...
Próbálom újragondolni az egészet, hogy összébb menjenek a vezetékek és meglegyen az a hurok forma amit mondtál.
(#) (Felhasználó 46585) válasza gapati hozzászólására (») Júl 18, 2012 /
 
Nem hurok az, azt csak képletesen mondtam. A körbezárt terület legyen nagyon kicsi! Vagyis amennyire lehet zsúfold össze a FET-eket, pufferkondit, főtrafót. Persze, a FET-eket hűteni kell! Keress rá, találsz ebben a topicban egy rakás nyákot, ahol ezt jól láthatod.
( Pl. a trafó primerbekötésed iszonyatosan hosszú...az a nyákon ne legyen több, mint 2...3 cm. És akkor még nem beszéltünk pl a trafó kiviteléről...meg egyebekről. )
(#) gapati válasza (Felhasználó 46585) hozzászólására (») Júl 18, 2012 /
 
Igen értelek. A napokban olvatam azokat a cikkeket, ahol, be volt jelölve piros és kék vonallal hogy hova kell átkötés, hol vékony a fólia, merre haladnak a fö áram utak és ott voltak tanácsok a tervezésre. Persze most nem találom, de meglessz az elöbb-utóbb.
(#) gapati válasza (Felhasználó 46585) hozzászólására (») Júl 18, 2012 /
 
Megtaláltam! Én erre gondoltam.
Kérdés, ha a képeket nyitom meg és kiválasztok egy képet, van arra mód, hogy arra hozzászóláshoz ugorjak, ahol a kép lett linkelve?
(#) emmzolee válasza gapati hozzászólására (») Júl 18, 2012 /
 
A keresőben ugye ott a kép, amit kerestél.
Alatta ott a kép neve.
A név mellett jobb sarokban zárójelben ott egy (H)
Az jelenti azt, hogy oda dob a hozzászóláshoz.
(#) emmzolee válasza gapati hozzászólására (») Júl 18, 2012 /
 
Ez különben nem volt egy jó terv, mert a GND vékonysága miatt a tüskék mindig kivégezték a belül lévő feteket. 520W-ot tudott.
(#) (Felhasználó 46585) válasza emmzolee hozzászólására (») Júl 18, 2012 /
 
Igen, én sem erre gondoltam, amire emlékszem, az csak nyákterv volt, bár biztos meg is építetted. De a végén már egész jó volt.
(#) emmzolee válasza (Felhasználó 46585) hozzászólására (») Júl 18, 2012 /
 
Velem a 230-as topikban ment az online fejlesztés. Az egy félhidas IR2153-as táp volt.
Régebben is ment autóhifis táp tervezés, de arra már nemigen emlékszek. Rég volt. Mindent meg őriztem. Ha valakinek kell valami, amit valaha ide föltettem és okulni szeretne belőle, szóljon. Elküldöm.
(#) gapati válasza emmzolee hozzászólására (») Júl 18, 2012 /
 
köszi a segítséget, nézegetem a paneleket, hátha sikerül valami nekem is.
(#) trakis válasza emmzolee hozzászólására (») Júl 20, 2012 /
 
Hali !

Én szeretnék okulni, ha lennél szíves elküldeni az anyagot megköszönném.
Most tanulom a kapcsolóüzemet minden infó érdekel.
Publikus az emailom .
(#) gapati válasza (Felhasználó 46585) hozzászólására (») Júl 20, 2012 /
 
Sziasztok!

Csináltam a BDfokozatnak egy panelt, így közel kerültek a FETekhez. Az SG panelt is a lehető legrövidebb drótokkal kötöttem be. A snubber is rákerült erre a panelre (22 Ohm 4,7nF) A második képen a trafó bekötését is tudnám még rövidíteni, ha sin végére forrasztanám. Okozna ez árammegosztási gondot a két fet között? (az egyik fet messzebb van a bekötéstől, mint a másik).
A trafókról is kérdeznék:
A szkinhatás behatolási mélységet nem tudom jól értelmezem-e. Ha 100KHz-en kb. 0,2mm, akkor egy kör keresztmetszetü 0,4mm átmérőjü drót a legideálissabb, a veszteségek miatt?
0,5mm drótom van az még talán nem gáz?
A trafó tekerésről korábban írta valaki hogy "szalagosítja" a drótszálakat. Én összecsavartam a 20szálat, kb 4mm lett az átmérője. Ebből az ETD49-es magra nem tudom elképzelni a 2x2 menetet 3cm szélességben. Nem tölti ki a csévét, és nagy lessz a szórt induktivitás. Ezért gondoltam a lapos, egysoros tekerésre. A 20szál 1cm széles lenne, de hogy lehetne megoldani a nagy "menetemelkedésnél" a kezdő és a vég meneteknél a helykimaradást?
Hogy szoktátok csinálni a trafókat?
Most én ebbe trafóba 3cm széles 0,2mm vastag rézlemezt tettem. Persze szigetelve a meneteket. A lemezek végeire 2x2,5 mm2 sodratot forrasztottam kivezetésnek. (20A-re 5-ös áramsürüséggel számolva.) Kell ide szerintetek ilyen vastag vezeték? (A két drót miatt nehezen "kerekíthető" a szalag tekeréskor)

Köszönettel: gapati
Következő: »»   122 / 148
Bejelentkezés

Belépés

Hirdetés
XDT.hu
Az oldalon sütiket használunk a helyes működéshez. Bővebb információt az adatvédelmi szabályzatban olvashatsz. Megértettem