Fórum témák
» Több friss téma |
Fórum » Kapcsolóüzemű táp autóba Hi-Fi-hez
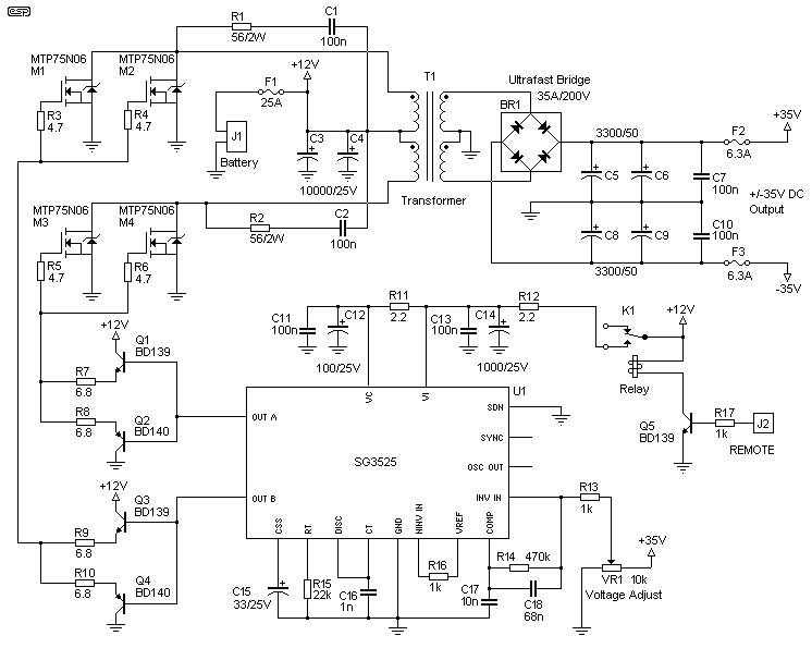
Igen a mag ETD49 N67.
Tudom a frekit is és a kitöltést is változtani. 100KHz-n akartam járatni elvileg. De nem tudom valami nem stimmel. Nem értem, olyan mintha nem tudna áttvinni teljesítményt. A teher az 3db autóizzó sorbakötve. A korábbi trafókkal nem volt gondom, soha sem melegedett se a vas, se a drót. Most meg forró tud lenni minden, 5 perc alatt.
Ha a szekunder nem jól van megtekerve, attól lehet ilyen?
Szekunder: 7menet 15x0,5 huzalból. Laposan egymás mellett a 15szál, feltekertem 3menetet, akkor végére értem a csévének, de folytattam visszafelé a 2. sorban az elejéig. Aztán szigetelés, és mégegy szekunder. Szigetelés és a két primer. A képen a visszforduló szekunder látható.
A szekunder tekercselés teljesen rendben van.
-Üresjáratban mekkora a feszültséged a szekunderen? 40-42V meg van? -Fontosabb kérdés. Van most rajta graetz és puffer a kimeneten? -Nélküle próbáltad csak simán a szekunder tekercsre téve a terhelést? (izzószál nem túl jó terhelés, mert induláskor majdnem rövidzár. Amikor bemelegszik, ott már konstans terhelés. Vigyázz nehogy kivégezd a tápodat.) A diódák is tudnak szívatni, bár azt látnád a tápon, mert nagyot fogyasztana. -Apropó táp. Miről járatod? Nem lehet, hogy be esik a táp? Mérhetnél a feteken Ugs Uds és szekunder fesz jelalakokat. Azok milyenek? A 260 és a 190 nS nem rossz értékek. Terhelés nélkül mennyire melegszik föl a mag?
Most mindent teljesen terheletlenül mértem. Amúgy a szekunder körben csak egy graetz van meg az izzók. Most keresek pufferkondikat, de nem lessz LOW ESR-es 50V-os.
Terhelés nélkül nem különösebben melegszik a mag. A tápom 2db 4A párhuzamosan kötve. Ennél a thernél ki szokott már akadni a korábbi trafókkal, de ennél csak 5-6A-t vasz fel.
Az Uds eléggé csúnya. Ott a nyitáskor közvetlen szokott lenni egy marhanagy túllövés. Szerintem nálad a szkópod ezt levágta, mert nem fért bele, vagy nem olyan frankó a szkópod.
Az a lényeg, hogy ez a túllövés a szekunderen is megjelenik. Nem tudom milyen diódákat használsz, de a túllövés lehet 30-40Vos is pozitív, és még negatív irányba is. Ha a diódád nem 200V-os, akkor úgy rövidzárba megy mint a pinty. A tápod fogyaszt, de nem jön ki belőle semmi. Nem véletlenül mondtam neked, hogy ne legyen semmi a szekunderen, és a terhelésen kívül. A szekunder jelalakod hogy is van? Ott valamit össze kevertél. 2 csatornás a szkópod? vagy csak egymásra tetted a két jelalakot? A lila fázisa mintha el lenne csúszva és a polaritása is fordítva van.
lehet a szekunder tekercseidet tekerted egymáshoz képest fordítva és a diódák csak egyik irányban terhelik a magot. Ami ettől telítésbe megy.
Mit tudom én. Miért nem teszel már be egy kapcsolási rajzot? Így nem lehet állandóan kitalálni mit hogy csináltál. Rajzold le papírra. Úgy is jó csak legyen meg.
Módositottam a megszokott kapcsolást, ahogy én csináltam. Pontosabban az SG környezete nem így van, változtatható a PWM és a frevencia. Valamint a táp szekunder része nincs visszacsatolva az SG-re, de az SG már hasonlóan meg van építve.
Ma megcsináltam a szabályzó részt TL494-el is. Egy kicsit lassabb lett vele a vezérlés. (fel és a lefutás 320nS, 250nS) Tegnap még lementettem a terhelt jelealakokat is. Valaki meg tudná mondani hogy az Uds_terhelve képen mi is látható. Én nagyon nem értem. Mintha egy időpillanatban mindkét primerben lenne valami fesz.? (A szkóp két csatornája nincs elcsúsztatva)
Néztem a kapcsolási rajzodat. Arra tudok gondolni, hogy amikor kinyitod az egyik fetet, akkor az egyik primer tekercs lesz a gerjesztő tekercs a másik primerben létre jön az indukció ugyanúgy mint a szekunderben. Mivel a másik fet le van zárva, semmi nem fékezi meg az indukálódott feszültséget. ettől lesz egy tüske.
Szia!
A lila a szekunder fesz. csúcstól csúcsig. Terhelethenül 70V környékén van. A fehér jel a Ugs egyik fele.(nem írtam oda, megtévesztő valóban) A graetzben 4db MBR 1645-öt használok (16A/45V). Akkor ez bizony nagyon kevés oda.
Idézet:
"Pc táp sárga porvasa a legkönnyebben hozzáférhető, Al=90-100 környékén van, 10 és 20 közötti menetszámmal próbálkozz." Sziasztok! Nekem a szekunder körben nincs semmi folytó, de olvasom hogy nem ártana az sem. A PC tápban a jelölt lehet a sárga mag? De van kb akkora Al=81-se mag is, az is jó lehet?
Igen az a mag az a sárga por mag amit mondtak neked. Az jó. Jó az a lomexes is amit vettél (zacskós)
Küldök róluk infót. Az alapján tudod méretezni is.
Köszi az adatlapot!
Volna egy kérdés megint.(persze rengeteg lenne de ... majd idővel, ha ki nem zártok a fórumról )Ahogya elnézem ezeket a megépített tápokat nem különösebben nagyok a hűtőbordák. És ventilátort sem raktok rájuk. A képen látható profilból 10cm szerintetek el kellene vingyen 2x3 FETet ventilátor nélkül(kb. 800W, ETD49 mag)? Tudom sokmindentől függ a melegedés, de nem tudom merre tartok az én tápommal egyenlőre. Lehet, hogy mégis érdemes lenne panelre tenni és úgy kisérletezni, mert csak így tudok elérni rövid áramutakat, amik lényegesek a jelalakok szemponjából. De minél többet olvasok a fórum korábbi időszakáról, annál értékesebb infókat kapok az építéssel kapcsolatban. Nem egy egyszerü dolog ez a kapcs.táp!
Szerintem kevés lesz 4 fethez.
Én annak idején próbálkoztam a SAL erősítő bordájával, de kevés volt. (kép alul) A hűtőborda számítása érdekel? (Holnap nem leszek gép előtt inkább belinkelem hátha igen.) Bővebben: Link Hobbi Elektronikás cikk Hűtőborda katalógus: Bővebben: Link Itt megnézheted mi mennyit tud hűteni.
Hello!Szeretnék építeni egy +-40V-os 250-300W-os tápegységet 12V-ról.Tudna valaki segíteni benne?
Üdv.
Nekem személy szerint ez a pici kis kapcsolás nagyon megtetszett, amire ha szükségem lesz, biztosan megépítem. ![]() Persze emmzolee többet tud róla mondani. ![]() Tomi
Köszönöm nekem is bőven elég lesz.
Én ezt ajánlom. Kicsit bonyolultabb, de jó.
Cimopata tápja Vagy az én kis tápomat. Az viszont nem stabilizált kimenetű. Mondjuk az autós erősítők döntő többsége sem az.
Szerintem elég lesz a másik is de köszönöm szépen.Még csak 1. vagyok és azt igen csak nehéznek találom.De köszönöm szépen.
http://www.hobbielektronika.hu/forum/files/3b/3b4ca74237609466e989f...e7.jpg
ezt a kis erősítőt szertetném megcsinálni de utána majd egy 100W-osat ahhoz keresek egyszerűbben megépíthető tápegységet 12V-ról lenne jó.Köszönöm az eddigieket is
Hali !
Ezen a kapcsoláson nekem 24-V ra miket kellene változtatni, félvezetőkre gondoltam? Véletlenül van ilyen IC-m
Dezsavűm van.
Mostanában volt ez a porondon. Válassz olyan 100V körüli feteket amelyiknek a lehető legkisebb az RDS paramétere.
Köszönöm , teszek egy próbát.
Ugyanezen kapcsoláson láttam védődiódákat (gapati) van jelentősége vagy ne foglalkozzak vele ? Optóra (sebesség) mennyire érzékeny ?
ja, szerintem az oda nem igen kell. Annak az lenne a lényege, hogy ha nagy tüske lenne a gate vezérlő jelen, akkor azt eltüntetné. Az viszont nemigen szokott ott lenni.
Ezzel miért nem pótolod s így szabályzott lesz.
Tized pontossággal tartja a kimenő feszültséget. Szerintem érdemes pár volttal kimenő feszt túlméretezni. Így a kimenő vesz stabilabb marad. Kapcsolás önmagában hibátlan. Bár én nem ezeket a fetteket használnám.
"Ezzel miért nem pótolod "
Mire gondolsz, mert nem értem ....
Sziasztok!
Engem az érdekelne, hogy milyen FET-eket szoktál használni ilyen kapcsolásokaban. (Persze mások véleménye is érdekel!) Valamint azt is szeretném tudni, hogy a nektek mennyi szokott lenni a fetek kapcsolásánál a RiseTime, és a FallTime?
Ja link lemaradt. :bummafejbe:
Bővebben: Link |
Bejelentkezés
Hirdetés |













)










