Fórum témák

» Több friss téma
Fórum » Kapcsolóüzemű táp autóba Hi-Fi-hez
Lapozás: OK   124 / 148
(#) gapati válasza emmzolee hozzászólására (») Júl 23, 2012 /
 
Igen a mag ETD49 N67.
Tudom a frekit is és a kitöltést is változtani. 100KHz-n akartam járatni elvileg. De nem tudom valami nem stimmel. Nem értem, olyan mintha nem tudna áttvinni teljesítményt. A teher az 3db autóizzó sorbakötve. A korábbi trafókkal nem volt gondom, soha sem melegedett se a vas, se a drót. Most meg forró tud lenni minden, 5 perc alatt.
(#) gapati válasza gapati hozzászólására (») Júl 23, 2012 /
 
Ha a szekunder nem jól van megtekerve, attól lehet ilyen?
Szekunder: 7menet 15x0,5 huzalból. Laposan egymás mellett a 15szál, feltekertem 3menetet, akkor végére értem a csévének, de folytattam visszafelé a 2. sorban az elejéig.
Aztán szigetelés, és mégegy szekunder.
Szigetelés és a két primer.
A képen a visszforduló szekunder látható.

P1010005.JPG
    
(#) emmzolee válasza gapati hozzászólására (») Júl 23, 2012 /
 
A szekunder tekercselés teljesen rendben van.

-Üresjáratban mekkora a feszültséged a szekunderen? 40-42V meg van?

-Fontosabb kérdés. Van most rajta graetz és puffer a kimeneten?
-Nélküle próbáltad csak simán a szekunder tekercsre téve a terhelést? (izzószál nem túl jó terhelés, mert induláskor majdnem rövidzár. Amikor bemelegszik, ott már konstans terhelés. Vigyázz nehogy kivégezd a tápodat.) A diódák is tudnak szívatni, bár azt látnád a tápon, mert nagyot fogyasztana.
-Apropó táp. Miről járatod? Nem lehet, hogy be esik a táp?

Mérhetnél a feteken Ugs Uds és szekunder fesz jelalakokat. Azok milyenek?

A 260 és a 190 nS nem rossz értékek.

Terhelés nélkül mennyire melegszik föl a mag?
(#) gapati válasza emmzolee hozzászólására (») Júl 23, 2012 /
 
Most mindent teljesen terheletlenül mértem. Amúgy a szekunder körben csak egy graetz van meg az izzók. Most keresek pufferkondikat, de nem lessz LOW ESR-es 50V-os.
Terhelés nélkül nem különösebben melegszik a mag.
A tápom 2db 4A párhuzamosan kötve. Ennél a thernél ki szokott már akadni a korábbi trafókkal, de ennél csak 5-6A-t vasz fel.
(#) emmzolee válasza gapati hozzászólására (») Júl 24, 2012 /
 
Az Uds eléggé csúnya. Ott a nyitáskor közvetlen szokott lenni egy marhanagy túllövés. Szerintem nálad a szkópod ezt levágta, mert nem fért bele, vagy nem olyan frankó a szkópod.
Az a lényeg, hogy ez a túllövés a szekunderen is megjelenik. Nem tudom milyen diódákat használsz, de a túllövés lehet 30-40Vos is pozitív, és még negatív irányba is. Ha a diódád nem 200V-os, akkor úgy rövidzárba megy mint a pinty. A tápod fogyaszt, de nem jön ki belőle semmi.

Nem véletlenül mondtam neked, hogy ne legyen semmi a szekunderen, és a terhelésen kívül.
A szekunder jelalakod hogy is van? Ott valamit össze kevertél. 2 csatornás a szkópod? vagy csak egymásra tetted a két jelalakot? A lila fázisa mintha el lenne csúszva és a polaritása is fordítva van.
(#) emmzolee válasza gapati hozzászólására (») Júl 24, 2012 /
 
lehet a szekunder tekercseidet tekerted egymáshoz képest fordítva és a diódák csak egyik irányban terhelik a magot. Ami ettől telítésbe megy.
Mit tudom én.

Miért nem teszel már be egy kapcsolási rajzot?
Így nem lehet állandóan kitalálni mit hogy csináltál.
Rajzold le papírra. Úgy is jó csak legyen meg.
(#) gapati válasza emmzolee hozzászólására (») Júl 24, 2012 /
 
Módositottam a megszokott kapcsolást, ahogy én csináltam. Pontosabban az SG környezete nem így van, változtatható a PWM és a frevencia. Valamint a táp szekunder része nincs visszacsatolva az SG-re, de az SG már hasonlóan meg van építve.
Ma megcsináltam a szabályzó részt TL494-el is. Egy kicsit lassabb lett vele a vezérlés. (fel és a lefutás 320nS, 250nS)
Tegnap még lementettem a terhelt jelealakokat is. Valaki meg tudná mondani hogy az Uds_terhelve képen mi is látható. Én nagyon nem értem. Mintha egy időpillanatban mindkét primerben lenne valami fesz.? (A szkóp két csatornája nincs elcsúsztatva)
(#) emmzolee válasza gapati hozzászólására (») Júl 24, 2012 /
 
Néztem a kapcsolási rajzodat. Arra tudok gondolni, hogy amikor kinyitod az egyik fetet, akkor az egyik primer tekercs lesz a gerjesztő tekercs a másik primerben létre jön az indukció ugyanúgy mint a szekunderben. Mivel a másik fet le van zárva, semmi nem fékezi meg az indukálódott feszültséget. ettől lesz egy tüske.
(#) gapati válasza emmzolee hozzászólására (») Júl 25, 2012 /
 
Szia!
A lila a szekunder fesz. csúcstól csúcsig. Terhelethenül 70V környékén van. A fehér jel a Ugs egyik fele.(nem írtam oda, megtévesztő valóban)
A graetzben 4db MBR 1645-öt használok (16A/45V). Akkor ez bizony nagyon kevés oda.
(#) gapati válasza gapati hozzászólására (») Júl 25, 2012 /
 
Idézet:
"Pc táp sárga porvasa a legkönnyebben hozzáférhető, Al=90-100 környékén van, 10 és 20 közötti menetszámmal próbálkozz."

Sziasztok!

Nekem a szekunder körben nincs semmi folytó, de olvasom hogy nem ártana az sem. A PC tápban a jelölt lehet a sárga mag? De van kb akkora Al=81-se mag is, az is jó lehet?

P1010016.JPG
    
(#) emmzolee válasza gapati hozzászólására (») Júl 25, 2012 /
 
Igen az a mag az a sárga por mag amit mondtak neked. Az jó. Jó az a lomexes is amit vettél (zacskós)

Küldök róluk infót. Az alapján tudod méretezni is.
(#) gapati válasza emmzolee hozzászólására (») Júl 25, 2012 /
 
Köszi az adatlapot!

Volna egy kérdés megint.(persze rengeteg lenne de ... majd idővel, ha ki nem zártok a fórumról )
Ahogya elnézem ezeket a megépített tápokat nem különösebben nagyok a hűtőbordák. És ventilátort sem raktok rájuk. A képen látható profilból 10cm szerintetek el kellene vingyen 2x3 FETet ventilátor nélkül(kb. 800W, ETD49 mag)?
Tudom sokmindentől függ a melegedés, de nem tudom merre tartok az én tápommal egyenlőre. Lehet, hogy mégis érdemes lenne panelre tenni és úgy kisérletezni, mert csak így tudok elérni rövid áramutakat, amik lényegesek a jelalakok szemponjából. De minél többet olvasok a fórum korábbi időszakáról, annál értékesebb infókat kapok az építéssel kapcsolatban. Nem egy egyszerü dolog ez a kapcs.táp!

hutoborda.pdf
    
(#) emmzolee válasza gapati hozzászólására (») Júl 25, 2012 /
 
Szerintem kevés lesz 4 fethez.
Én annak idején próbálkoztam a SAL erősítő bordájával, de kevés volt. (kép alul)

A hűtőborda számítása érdekel? (Holnap nem leszek gép előtt inkább belinkelem hátha igen.)

Bővebben: Link Hobbi Elektronikás cikk

Hűtőborda katalógus:
Bővebben: Link
Itt megnézheted mi mennyit tud hűteni.
(#) vipera1997 hozzászólása Júl 29, 2012 /
 
Hello!Szeretnék építeni egy +-40V-os 250-300W-os tápegységet 12V-ról.Tudna valaki segíteni benne?
(#) Pulyka válasza vipera1997 hozzászólására (») Júl 29, 2012 /
 
Üdv.

Nekem személy szerint ez a pici kis kapcsolás nagyon megtetszett, amire ha szükségem lesz, biztosan megépítem.
Persze emmzolee többet tud róla mondani.

Tomi
(#) vipera1997 válasza Pulyka hozzászólására (») Júl 29, 2012 /
 
Köszönöm nekem is bőven elég lesz.
(#) emmzolee válasza vipera1997 hozzászólására (») Júl 29, 2012 /
 
Én ezt ajánlom. Kicsit bonyolultabb, de jó.

Cimopata tápja

Vagy az én kis tápomat. Az viszont nem stabilizált kimenetű. Mondjuk az autós erősítők döntő többsége sem az.
(#) vipera1997 válasza emmzolee hozzászólására (») Júl 29, 2012 /
 
Szerintem elég lesz a másik is de köszönöm szépen.Még csak 1. vagyok és azt igen csak nehéznek találom.De köszönöm szépen.
(#) vipera1997 válasza emmzolee hozzászólására (») Júl 29, 2012 /
 
http://www.hobbielektronika.hu/forum/files/3b/3b4ca74237609466e989f...e7.jpg
ezt a kis erősítőt szertetném megcsinálni de utána majd egy 100W-osat ahhoz keresek egyszerűbben megépíthető tápegységet 12V-ról lenne jó.Köszönöm az eddigieket is
(#) trakis válasza emmzolee hozzászólására (») Júl 29, 2012 /
 
Hali !

Ezen a kapcsoláson nekem 24-V ra miket kellene változtatni, félvezetőkre gondoltam?
Véletlenül van ilyen IC-m
(#) emmzolee válasza trakis hozzászólására (») Júl 29, 2012 /
 
Dezsavűm van.
Mostanában volt ez a porondon.
Válassz olyan 100V körüli feteket amelyiknek a lehető legkisebb az RDS paramétere.
(#) trakis válasza emmzolee hozzászólására (») Júl 29, 2012 /
 
Köszönöm , teszek egy próbát.
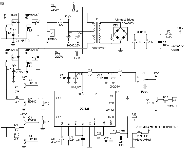
Ugyanezen kapcsoláson láttam védődiódákat (gapati) van jelentősége vagy ne foglalkozzak vele ?
Optóra (sebesség) mennyire érzékeny ?
(#) emmzolee válasza trakis hozzászólására (») Júl 29, 2012 /
 
Melyiken?
Milyen dióda?
(#) trakis válasza emmzolee hozzászólására (») Júl 29, 2012 /
 
gapati fórumtárs kapcsolásában 1N5819-es diódákra gondoltam.
Bővebben: Link
(#) emmzolee válasza trakis hozzászólására (») Júl 29, 2012 /
 
ja, szerintem az oda nem igen kell. Annak az lenne a lényege, hogy ha nagy tüske lenne a gate vezérlő jelen, akkor azt eltüntetné. Az viszont nemigen szokott ott lenni.
(#) Lac364 válasza trakis hozzászólására (») Júl 29, 2012 /
 
Ezzel miért nem pótolod s így szabályzott lesz.
Tized pontossággal tartja a kimenő feszültséget.
Szerintem érdemes pár volttal kimenő feszt túlméretezni.
Így a kimenő vesz stabilabb marad.
Kapcsolás önmagában hibátlan.
Bár én nem ezeket a fetteket használnám.
(#) trakis válasza Lac364 hozzászólására (») Júl 29, 2012 /
 
"Ezzel miért nem pótolod "
Mire gondolsz, mert nem értem ....
(#) gapati válasza Lac364 hozzászólására (») Júl 29, 2012 /
 
Sziasztok!

Engem az érdekelne, hogy milyen FET-eket szoktál használni ilyen kapcsolásokaban. (Persze mások véleménye is érdekel!)
Valamint azt is szeretném tudni, hogy a nektek mennyi szokott lenni a fetek kapcsolásánál a RiseTime, és a FallTime?
(#) proksa1 válasza gapati hozzászólására (») Júl 30, 2012 /
 
12V-ra IRF3205 nekem bevállt, irf1405 brutál állítolag, de kétszer annyi mint az előző fet.
(#) Lac364 válasza trakis hozzászólására (») Júl 30, 2012 /
 
Ja link lemaradt. :bummafejbe:
Bővebben: Link
Következő: »»   124 / 148
Bejelentkezés

Belépés

Hirdetés
XDT.hu
Az oldalon sütiket használunk a helyes működéshez. Bővebb információt az adatvédelmi szabályzatban olvashatsz. Megértettem