Fórum témák
» Több friss téma |
Fórum » Kapunyitás gombnyomásra olcsón! - avagy automata kapu házilag
Témaindító: szabi83, idő: Feb 2, 2006
Keress rá a neten rx3302, 2 adó és egy vevő 10.000Ft a profitechtől szoktam rendelni.
Amig nyomod a gombot addig 5v a kimeneten. Van 2 és 4 kimenetes.Ugrókódos, tanítani kell, pár alkatrész köré és már megy is.
Sziasztok!
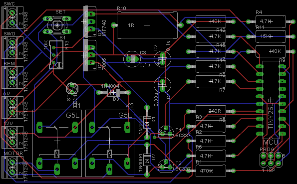
Terveztem otthonra billenő garázskapu vezérlést. Egyenáramú motorral, sebesség változtatással, túláram figyeléssel. Távirányítót vevővel együtt netről rendeltem, így a panelre kerül két kétpólusú csatlakozó a két végálláskapcsolónak, egy a motornak, egy a távirányító vevőnek, egy a 12V betápnak, egy 5V kimenet a távirányító vevőnek. A panelon található egy trimmer poti az áramkorlát beállításához, és egy gomb a tanításhoz. Próbapanelen remekül működik. Megterveztem a nyák-ot, de értelmes méretben kétoldalas lett (furatgalván!) Szintén neten kerestem egy céget, aki vállalta a gyártást, lakkozva, feliratozva stb. darabja 1300Ft. De legalább 10-et kell rendelnem. Szóval ha valakinek ilyenre volna szüksége a közeljövőben, sikítson! Ha valaki ilyen áron 2db gyártását is vállalja, az is Áramkör rajza nem titkos, ha valaki áttervezi a panelt és úgy gyártja le, az is játszik! (ha csak áttervezi egyoldalasra és magamnak marom, az is jó )Kösz. Vince
Nekem jöhet rajz, ha tul bonyolult megtervezem a panelt is!
Ha netán lenne egyoldalas, azt cnc-n akár 5-10 perc alatt meg lehet csinálni 0,1-0,2mm-es izolációval.
Esetleg ha ide feltennéd a rajzot, vagy ennyire nem publikus?
60x80 mm
Melóhelyen vagyok, ha gondolod, később otthon megosztom veled és a közösséggel a panel rajzát.
De igen, mint a többi válaszomban is láthattad később küldöm.
Publicitás: mikrokontrolleres a vezérlés, tehát a rajz egymagában "úgy is kevés". Másrészt még tanulom az elektronikát, lehetnek rajta hibák, amik sosem derülnek ki (vagy csak későn) ha nem osztom meg veletek. Kérésre az AVR forrását is megosztom, nem megélni szeretnék belőle, hanem csak megépíteni.
A rajz(ok) formátumára (Eagle sch-brd, jpeg kép, pdf) várok még javaslatot.
Első körben jpg/kép/pdf, hogy azok is megnézhessék, akiknek nincs programjuk hozzá.
Elsősorban építő jellegű kritikát várok, másodsorban a többit
Első ránézésre nagyok az ellenállások,és nagyon vékony a huzalozás, ezt így azért ne küld el legyártatni. Főleg hogy a motor nagy áramot eszik oda kell drot. Valami leírás is jo lenne ki kivel van, és mit tud a program. Pl pwm szabályzást? És áramfigyelés az 1ohm? Nekem pl 36v os motorra kellene. Ha már ennyire benne vagy, érdemes lenne plusz relé kimenet pl nyitáskor 2-3percig meghuzna világítás kapcsolás az udvaron stb.
Szia! Autoruterrel készült a panel? Én még kézzel több helyen átjavítanám. Nem csak a vonalvastagságokat, de a vonalvezetést is. Néha a túl sok megnyitott layer nem hagyja az embert, hogy meglássa a jó megoldásokat. Javaslom úgy is nézd meg a huzalozást időnként, hogy például csak a top és csak a bottom layerek vannak bekapcsolva és az alkatrészek képei sincsenek rajta. Nekem sokkal könnyebben megy ilyenkor az optimalizálás. Nem tudom hogyan lesz rögzítve a panel, illetve a panelen lévő nagyobb alkatrészek, de néha ezeket is érdemes alaposabban átrágni. Nézd meg 3D-ben is alulró, felülről ha lehet, mert az sem mindig egyértelmű, melyik oldalon is van valójában valamelyik alkatrész. Relék túl közelinek tűnnek diszcipáció szempontjából, én úgy emlékszem gyári adatként legalább 5mm-t illik tartani távolságban a kettő között. Nem tűnik nagy feszültségűnek a relék kimenete, de izolációs távolságokra is illik odafigyelni. Ez a zavarvédelemnek is jót tesz. D3 anódjánál is van egy érdekes hurok, amit én átalakítanék. TO220-as tokoknál hűtőfelületről és a hűtőt rögzítő furatokról nem ártana gondoskodni, vagy fektetni kell és egy izolált panelfelületet fentartani a hűtéshez (két oldalon is lehet hűtőfelület, jó sok furatgalvánnal, ami növeli a felületet). A huzalozás kaotikusnak tűnik. Általában ha kétoldalas a panel akkor az egyik oldalon igyekezni kell csak vízszintes, a másikon csak függőleges vonalakat használni. Nyilván ez nem mindig jön be, de törekedni kell rá. A végén nem ártana teliföld sem, főleg a relék tranziensei miatt. Ha mikrokapcsoló, poti, vagy egyéb kezelőszerv van a panelen, érdemes utánagondolni, hogyan fog hozzáférni az ember a beépített panelnél, esetleg előlapon is megjelenik-e? Röviden ennyi..
Teljesen jogos az első észrevétel, a motor huzaljai tényleg lehetnének vastagabbak. Az ellenállások értéke szerinted miért nagy? Erről szívesen hallanék.
Az 1ohm valóban az áramfigyelés. Mit tud a program, egyéb infók: SWC-Switch Close kapu záródásakor a végálláskapcsoló SWO-Switch Open kapu nyitásakor a végálláskapcsoló REM-Remote távirányító vevő bemenet Működés: távirányító jelére a motor elindul. Ha a nyitási végálláskapcsoló zárt, akkor csukódik, minden más esetben nyílik a kapu. Iránytól függően a végálláskapcsolók zárása után pár mikromásodperccel a motor megáll. Fontos! Mivel a mozgás irányától függ, hogy melyik végálláskapcsoló állapotát figyeli a szoftver, ezért a motor helyes forgásirányú bekötése fontos! Tipp: félig nyitott helyzetben elindítva nyitnia kell, ellenkező esetben meg kell cserélni a polaritást. Teljesen zárt vagy nyitott állapotból elindítva a kaput a túlsó végállás felé közeledve a chip méri az eltelt időt. A végálláshoz közel nyomjuk meg a panelen lévő gombot. Ekkor megjegyzi az eltelt időt, és innentől kezdve ennyi idő elteltével lassabban jár a motor, PWM-mel vezérli. Ha álló kapu esetén nyomjuk meg a panelen gombot, akkor az ugyan úgy elindul, mintha távirányítót használtunk volna, de törli az előzőleg beállított idő értéket! Van még a penelen egy poti is. Ezzel az áramfigyelés korlátot lehet állítani. Ha jól beállítottuk, akkor motor túlterhelés/szorulás esetén a kapu megáll, majd fél másodperc múlve elindul visszafelé másfél másodpercig. Ezen 2mp-es időtartam alatt a távirányító gombjával teljesen leállíthatjuk a kaput. Ha a visszirányban is túl nagy az áramfelvétel, akkor szintén leáll. Még egy biztonsági elem, 20 másodperc működés után leáll. Következő verzió: az AVR két lába szabadon maradt. Elvileg azért, hogy ide a következő verzióban kvarcot lehessen tenni. Ha azt megtesszük, akkor a leállás után sleep módba lehet tenni a chip-et, csökkentve az áramfelvételét, a távirányító megszakítást generálva ébreszti fel. (Ezért van az INT0 a lábon) Természetesen a kimaradt két lábat 1-1 relé vezérléséhez is fel lehet használni, vagy másra ha az az igény. Mindezt leírva eszembe jutott +1 továbbfejlesztési lehetőség (szoftveres) de azt majd egy következő posztban.
Hello! Nem az értékét kifogásolják, hanem a méretét. Még a legkisebb teljesítményű (méretű) ellenállás is megfelel bele. üdv!
Idézet: „Az ellenállások értéke szerinted miért nagy?” Szerintem fizikailag gondolta nagynak őket. A "sima" ellenállások (nem az 1ohm) nekem is nagynak tűnnek, a sztenderd 0207-es (0.6W-os) ellenállások szerintem ennél kisebbek, én azoknak 5 lábnyi (500mil = 0.5inch = 12.7mm) távolságot hagytam régen, amikor még nem SMD-ztem, és akkora helyre röhögve befértek mindig.
Jaja jólmondjátok arra gondoltam hogy nagy wattosak vannak a panelterven fölösen.
Annyira megörültem, amikor az eagle-ben végre megtaláltam az ellenállásokat, hogy azon nyomban betettem egy találomra megfelelő méretűt.
Kicsit túlméreteztem. Én kérek elnézést. Nem akartam kijátszani a "nézzétek el egy kezdőnek" kártyát, de lassan muszáj lesz. Másrészt az én kezeimet ismerve nem is baj, ha van bőven hely a forrasztási pontok között. Továbbá arra is gondoltam naívan, hogy az ellenállásoknak szép hosszú lába van, oda fog érni, alatta pedig sok huzal elfér majd gond nélkül. A hozzászólás módosítva: Márc 14, 2013
Szerintem itt többen attól ilyedtek meg, hogy tényleg akkora ellenállásokat akarsz belerakni, mint a rajzon látható
Igen, autorouter.
Mivel ránézésre tudtam, hogy optimalizálás után sem tudom majd magam legyártani, gépesített előállításnál meg mindegy, ezért nem rajzoltam át. A relék közti 5mm-ről nem tudtam, a kezelőszervek (gomb, poti) emberi ujjakkal elérhetőek. (vállveregetem magam, mert ez szándékos) A TO220-asok -úgy reméltem- nem fognak melegedni, azért nincs hűtés tervezve. A hozzászólás módosítva: Márc 14, 2013
Ugye jól sejtem, hogy az a stabil működésre nem lenne káros, csak a pénztárcámra?
A hozzászólás módosítva: Márc 14, 2013
Jól.
![]() A hűtőbordákra visszatérve: megépítetted ugye, gondolom járattad is egy ideig, szóval meg tudod mérni, hogy terhelés alatt mennyira melegednek. Ha nem melegszik, nem kell borda.
Hááááát.... a motor még úton van hozzám kínából, pár hétig még nem építem meg. Adatlapok alapján számoltam 20 celsius fok melegedést.
Ami még eszembe jutott, hogy igazábol ez csak 1 motoros vezérlés. Még ha 2 teljesen ugyan olyan is a motor, tuti nem fog pontosan ugyan annyi idő alatt becsukni vagy kinyitni. Plusz az egyiknek hosszabb a vezetéke is, lehet még esik is teljesítmény.
Nekem pl 2 motoros kellene. ![]() Plusz a rajz szerint 5v-os relékkel tervezted, vagy elkötés? 12v os könnyebb beszerezni. A hozzászólás módosítva: Márc 14, 2013
A kétmotoros változatról szívesen elgondolkodom, ha több részletet írsz róla.
Az egész vezérlés 5 voltos, 12V-ot csak a motor kap relén és FET-en keresztül. (így akár 24V is lehetne) Továbbá ismerek egy elektronikai boltot, amit most nem reklámoznék, de közel van a munkahelyemhez, nyitva vannak még amikor végzek és van 5V-os reléjük.
Azt szerintem egy jumperral simán meg lehet oldani, hogy a relé a 12V-ról vagy az 5V-ról kapja a vezérlés tápját. Viszont nem igazán látom az értelmét: a relék lábkiosztása/elhelyezése teljesen nélkülöz minden szabványt, innentől kezdve adott gyártó adott szériájához jó lesz a panel, máshoz meg úgyse. Lehet esetleg valami népszerűbb, elterjedtebb modellt kinézni, amit nem nehéz beszerezni.
Relék már gondolom megvannak, hiszen különben addig minek is kezdenél a paneltervezésbe...
Szia!
Ha már úgy is fettel van megszaggatva a motor tápja akkor nem lenne egyszerűbb 4 fet H hídba és akkor nem kellenének a relék |
Bejelentkezés
Hirdetés |




Áramkör rajza nem titkos, ha valaki áttervezi a panelt és úgy gyártja le, az is játszik! (ha csak áttervezi egyoldalasra és magamnak marom, az is jó 


