Fórum témák
» Több friss téma |
3D-s esetmodell STC típusú vezérlőkhözÜdvözlök mindenkit.Szeretnék bemutatni egy 3D házmodellt az STC1000 és STC3028 típusú vezérlőkhöz, mivel láttam, hogy sokan használják ezeket a készülékeket. Csatolok néhány képet illusztrációként. Akinek szüksége van a 3D nyomtatási fájlokra, üzenetben jelezheti. Incubator Arduino NanoAutomata keltetőSziasztok! Én is építettem egy kisebb keltetőt, amit szeretnék nektek bemutatni. Egy 25 literes, hőszigetelt utazó hűtőládából készült. Az elektronikai részhez egy Arduino Nano-t használtam, egy motoros fiókot a tojások forgatásához, valamint egy 12V-os PC ventilátort, amit 8V feszültséggel táplálok. Mellékelek képeket a készülékről, a nyomtatott áramköri lapról és a kapcsolási rajzról. Az összes funkciója a következő: A tojások automatikus forgatása, igény szerint programozható. A hőmérséklet, páratartalom és hiszterézis kijelzése és programozható szabályozása a felhasználó beállítása szerint. Hang- és fényjelzés (LED), ha a beállított értékek túllépésre kerülnek. Az idő megjelenítése, a keltetési napok programozása, valamint a visszaszámlálás a kikelésig. A tojásforgatás automatikus leállítása a 18. napon (tyúktojás esetén). Az adatok megőrzése áramszünet esetén is. Ha valakit érdekel egy ilyen keltető megépítése, nyugodtan írjon üzenetet.
A keltető fűtése kb. 32 W teljesítményű fűtőfóliával van megoldva.
LM324 incubatorSziasztok!Én is szeretném megépíteni ezt az elektronikus áramkört. Tudna valaki segíteni egy tisztább, jobban olvasható kapcsolási rajzzal, illetve egy 1:1 méretarányú nyomtatott áramköri tervvel PDF formátumban, hogy toner-transzfer módszerrel elkészíthessem a NYÁK-ot? Előre is nagyon köszönöm a segítséget!
Tökéletes lett a szerkezet ! A fiókot hol szerezted be ?
Hello!
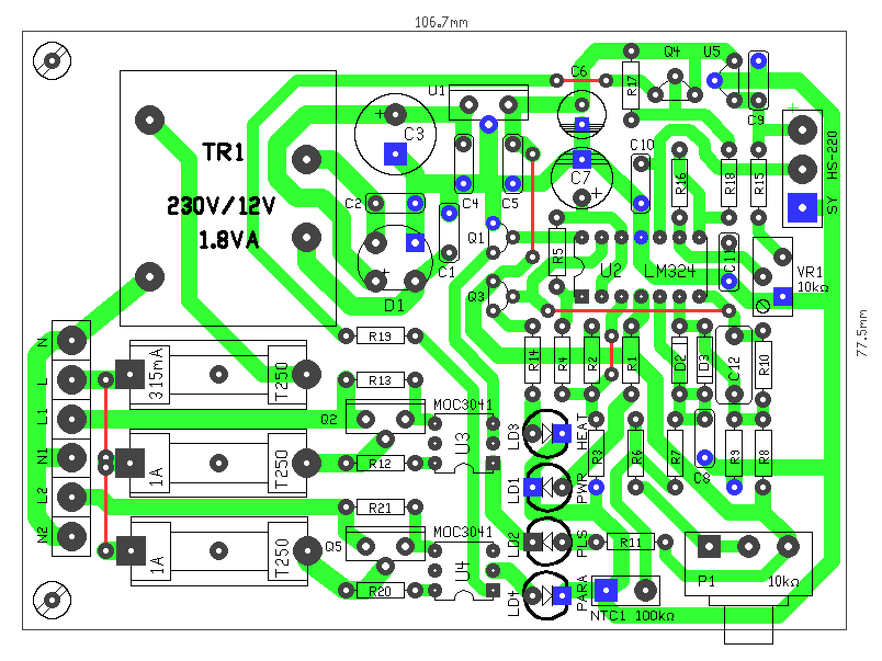
Én szívesen segítenék, de van egy csomó ellentét az elvi rajz és a nyákterv jelülései között. A pozíciószámok ismételten újra indulnak, az értékeket úgy kell összevadászni, de pl. a hőérzékelő erősítésát beállító ellenállás értéke sehol nincs megjelenítve. A tranyók lábbekötése a nyákon más, min amilyen típus van megadva, az elvi rajzon. A Triac snubber tagok, csak az elvi rajzon látható. De ohm-os terhelésnél nem szükséges. A trafó adatai nincsenek megadva, bár szerintem egy 1,8VA-es 12V-os nyáktrafó, megfelelő. Hőérzékelőnek az elvi rajzon egy AC1025 van megadva, de a nyákon már NTC szerepel. (Egy 100k NTC ésszerűbb választás, de a 220k ellenállás ahhoz nem megfelelő. Hőfokbeállítási tartományt is illene ismerni.) Én nem találok az SY-HH-220 légnedvesség érzékelőről semmit. Azzal rendelkezel? Mert ez a rajz alapján egy analóg jelet szolgáltató páraérzékelő. Ennek hiányában, nem igen van értelme az áramkör megépítésének.
Szia, köszönöm a válaszodat.
Az ötlet az, hogy szeretném kipróbálni azt a kapcsolást, amely az LM324-re épül, és több változatban is kering. Természetesen az AC125 tranzisztor helyett inkább egy 10 kΩ-os (vagy 22–25 kΩ-os) termisztort szeretnék használni. Tudnál segíteni egy 1:1 méretarányú PDF rajzzal a tonertranszferhez valamelyik ilyen kapcsoláshoz? Nincs jobb minőségű képem, ezeket is az Önök fórumairól szereztem. Úgy hallottam, hogy a kapcsolás nagyon jó, és ezért szeretném én is kipróbálni.
Made un China(Aliexpres)
Hello! Elkészültek a rajzok. Pdf-et nem tudok belőle csinálni, mert valamikor ugyan volt pdf kreátorom, de már nincs meg. A rajzok, png formátumban vannak, maximum el tudom küldeni e-mailben a bmp file-t. Ez 600 dot/inc felbontású, tehát kb fél Mega.
A termisztor 100k @25°C-on. Én nem tudom hogy kell kinyomtatni, mert nem gyártok semmit, de a topiktársak már biztosan tudják, hogy kell kikapcsolni a laphoz igazítást. Az XenView program szerint a méret pontos. (Egyébként egy csomó kérdésemre nem válaszoltál..) Egyébként nézd meg a panelt a Paint-ba és meg fogja mondani a tulajdonságoknál, hogy pontos. A hozzászólás módosítva: Szept 1, 2025
Szia. Még egyszer köszönöm barátom a kapcsolási rajzokat! Kérlek bocsáss meg, ha nem értettem a kérdéseidet, amelyekre azt mondod, hogy nem válaszoltam. Romániából vagyok, és az anyanyelvemen egy program segítségével írok és olvasok, ezért lehet, hogy amit csinálok, az helytelen.
A transzformátor, amit használni fogok, egy klasszikus (12V/2A), és nem hiszem, hogy problémát fog okozni. Termisztorként egy 10K-s NTC-t szeretnék használni, de úgy gondolom, hogy itt az egész ellenálláshídot módosítani kell az operációs erősítő bemeneténél, beleértve a potmétert is, hogy a 35–40°C hőmérséklettartományban működjön. Az optotriakhoz pedig egy nullátmenetes típust szeretnék használni, például a MOC3063-at. A kapcsolásból, ismétlem, több változat is kering (legalább három verzió), és azt hittem, hogy valamelyikőtök, aki kipróbálta, rendelkezik egy nyomtatott áramköri lappal az egyik változathoz. Tehát szeretnék egy 1:1 arányú nyákrajzot, hogy toner transzfer módszerrel elkészíthessem, és én is kipróbálhassam ezt a kapcsolást. Természetesen várom a további információkat, részleteket, ha tudsz, vagy azoktól, akik már megépítették. Még egyszer nagyon köszönöm a választ, és főleg a kapcsolási rajzokat. Tisztelettel, Nic Mandea.
Oké, megértettem. De én nem szolgálhatok egy kipróbált nyáktervvel, mert nem építek ilyesmit.
De ha egy meglévő transzformátort használnál, akkor az feltételezhetően nem fér erre a nyákra. Ergo, kellett volna tudnom, hogy mekkora, vagy hogy egyáltalán a panelen lesz-e. Amúgy a 10k termisztor nem célszerű ebbe az áramkörben. Mert a kívánt hőmérsékleten 6V feszültség lesz a termisztoron. A 10k termisztor ellenállása 35°C-on kb. 6,5k lesz. Az 0,9mA áramot jelent ekkor. És az 5.5mW hőterhelést jelent. Tehát a mérőáram befolyásolni fogja a termisztor ellenállását. És ez felfogatástól/hőleadástól függően befolyásolja majd az érzékelt hőmérsékletet. A MOC sorozatból szinte lényegtelen mit használsz, nullátmenetesek kisebb hálózati zavarjelet gerjesztenek ohm-os terhelés mellett. üdv: Gábor
Értem. A trafó fizikai mérete miatt lehet, hogy nem fér el közvetlenül a nyákon, de ez nem jelent problémát, mert a dobozban a kapcsolás mellé be tudom szerelni.
A termisztor esetében úgy gondoltam, hogy az LM324 műveleti erősítő bemeneti ellenállásosztójának módosításával kisebb értékű NTC-t is lehetne alkalmazni. Olvastam itt a fórumon, hogy valaki az alapkapcsolásnál ezt meg is valósította – pontosan annál a rajznál, amit most csatolok. A germánium tranzisztor helyére egy 10 kΩ-os NTC-t épített be, az R1 220 kΩ-os ellenállást 5 kΩ-ra cserélte, a 56 kΩ-os trimmerpotmétert pedig 1–5 kΩ-osra. Arra gondoltam, hogy én is kipróbálnám ezt a megoldást, főleg ha sikerülne hozzá megszerezni a kapcsolás nyákrajzát PDF formátumban. Megjegyzem, találtam még két további változatot is, amelyek az alapkapcsolás módosított verziói (ezeket is csatolom).
A termisztorra vonatkozó módosítások, amelyeket az előző hozzászólásban említettem, erre a kapcsolásra vonatkoznak. Mindenképpen figyelembe fogom venni az ajánlásaidat. Elfelejtettem megemlíteni, nagyon tetszik, ahogyan újrarajzoltad az általam küldött kapcsolást. Nagyon szépen köszönöm.
Tisztelettel, Nic
Közben számoltam és leszimuláltam a dolgokat. A 2. verzió elvileg működhet a 10k termisztorral.
Bár az R13-R14 nem tudom minek van a kapcsolásban. Az teljesen felesleges, még a célját sem értem. Mert az alapműködés a következő. (Nem tudom azzal tisztában vagy-e.) - A szabályzó, alapvetően nem egy kétállású szabályzó, bár a fűtést ki-be kapcsolgatja. Ez a szabályozási tartományában egy arányos szabályzó. Ami egy lassú PWM jellel működik. - Vagy is a fűtést ki-be kapcsolja, de a ki-be kapcsolás időaránya, megegyezik a beállított hőfok és a pillanatnyi hőmérséklet különbségével. Persze a szabályozási tartományon kívül, telje időben ki (vagy be) van kapcsolva a fűtés. - Tehát van egy hibajel erősítő, ami 37,5 fok helyzetében (az oda írt) 5,4V feszültséget adja. Ha ettől a hőfoktól eltérés van, akkor ez feszültség változik fel vagy le. - Van egy háromszög jel generátor, mely kb. 1Vpp (csúcstól csúcsig) feszültséget ad. (kb. 700ms periódus idővel.) A háromszögjel középfeszültsége a P2-vel állítható, itt lehet beállítani az 5,4V munkaponti feszültséget. Tehát így a háromszögjel csúcsértékei 5V és 5,8V között van. (Ugye a közepe az 5.4V.) - A hibajel erősítő és a háromszögjel generátor pillanatnyi értékeit az A1 komparátor hasonlítja össze, kimenetén ott a lassú PWM jel. A PWM 0%..100% tartományát a hibajel erősítő, kb. 0,3°C eltérésnél futja be. - A triac-ot a nullátmenetes optotriac vezérli, amit a komparátor kapcsolgat be-ki. - Az R13-R14 azért értelmetlen, mert bár leosztja a háromszög generátor kimeneti feszültségét, de közben a középértékét meg feltolja a táp felé. Közben a P2 potival, beállítható a középérték a hibajel erősítő 5,4V-os munkapontjára. (Egyébként ezzel a két ellenállás értékkel működésképtelen lenne a kapcsolás. Tehát vagy valami hiányzik, vagy el van írva, de a tervezői szándékot sem tudom benne felfedezni. Nos, kb. ennyi. A kapcsolásban az R7 értéke kritikus, 10 NTC és 37,5°C érték és P1 középállása esetén, kb. kb. 26k értékű kell hogy legyen. (Persze van tűrése is z NTC-nek és nem mindegy hol helyezkedik el a hőérzákelő.)
Igen, igen, igen, tudom, tisztában vagyok vele, hogy a kapcsolás egy „proporcionális P” típusú analóg termosztát, nem ON/OFF típusú. Pont ezért szeretném tesztelni!
Nos, ettől még egy szabályozástechnika összes nyűgjével találkozni fogsz..
![]() De a kotlós jobban ért hozzá mint mi..
Beleolvastam a témába és beleült a bogár a fülembe , pic-PID szabályzás két DHT22 es hő-páraszenzor lcd kijelzővel és 3 gombos kétlépcsős menüvel (az első könnyen elérhető menübe a hőmérséklet páratartalom forgatási idő , és akár a keltetési idő (napok) beállítása míg a "mélymenübe" a PID értékeinek állítása kerülhetne . És azért 2 db DHT22 mert ha az egyik bedöglik még át tudja venni a helyét a másik (amit akár jelezhet a kijelzőn is hibajelzésként )
A hozzászólás módosítva: Szept 1, 2025
Hello! Igen lehet ezt ragozni, csak kérdés kinek milyen a technikai hozzáállása, képessége.
Jó napot kívánok, Gábor úr! Felvehetem Önnel a kapcsolatot privátban, és elküldhetem az e-mail címem a nyomtatott áramkör fájlhoz? Köszönöm. Az e-mail címem a következő: nik_radu68@yahoo.com
Igen, am primit mailul dvsmegkaptam, nagyon szépen köszönöm!
Megadhatnám Önnek az e-mail címemet, hogy ha valamilyen problémám adódik, vagy szeretném kikérni a véleményét, tanácsát? Természetesen csak akkor, ha ezzel nem kérek túl sokat, és nem élek vissza az idejével. Tisztelettel: Nic A hozzászólás módosítva: Szept 2, 2025
Hello! Meg van az e-mail cím, hiszen azon küldtem el a file-okat..
![]() Közben elkészítettem a 2. változatot is, kissé átalakítva. Részben, hogy az NTC-ről minél több hasznos jelet lehessen levenni, részben hogy számomra szimpatikusabb ha az érzékelő egyik pontja a GND-n van. A hibajel erősítő OPA munkapontja 2V-on van. A háromszög jel, pedig 2V középértékű és 1Vpp csúcsértékű. Beállítani úgy kell, hogy a kívánt középértéken tartva a hőérzékelőt (pld. 37.5°C-on) a trimmerrel az OPA kimenetén 2V-ot állítunk be. (Ekkor a kitöltési tényező, kb. 50%, Kb ez a trimmer 43%-os állásánál lesz.) Az arányos tag (Slope) meredekségét az R5 határozza meg. A háromszög kimeneti jele le van osztva a felére. Így a generátor jobban illeszkedik az áramkörhöz. Így remélhetőleg működni fog a kapcsolás a 10k NTC-vel.
Jó napot barátom. Még egyszer köszönöm a rendelkezésedet. A fiókjaimban találtam 10 kΩ-os NTC termisztort, de 100 kΩ-osat nem találtam, ez ritkább érték. De éppen most rendeltem a kínaiaktól 10 darabot, és minden eshetőségre rendeltem AC128 tranzisztort is, mert ezt is nehéz beszerezni. Germániumból van, régi típus, és az országomban már régóta nem gyártják. Így minden kéznél lesz, amikor majd nekilátok a tesztelésnek és az összeszerelésnek. Most még a nyomtatott áramköri lappal van problémám. Nem tudom, hogyan kicsinyítsem le a panelt a normális méretre, hogy kinyomtathassam tonertranszfer módszerrel (vagyis hogy „kivasaljam a ruhavasalóval”).
A Win Paint programját nem próbáltad amit ajánlottam? Én ugyan nem nyomtattam ki semmit, de ott beállítható az eredeti méret 100%-ra és a méretek cm-ben is jók. Azt is látja hogy 600dpi a felbontás,
Nem, még nem próbáltam ki a programot. Azt hiszem, nincs is meg a laptopomon, majd este megpróbálom.
Ha Windows operációs rendszert használsz, akkor rajta van, mert alaptartozék. A Start menünél megtalálod.
Szia, esetleg meg van neked a cleo inkubátor eredeti kapcsolási rajz?
Még nem az igazi de már alakul. PWM el szabályzott hőmérséklet páratartalom .A forgatási idő és a keltetés napjainak száma is beállítható lesz .
A hozzászólás módosítva: Okt 8, 2025
Mármér.. és megy a fűtés-páratartalom szabályzás (PWM) és jumperrel kiválasztható hogy DHT 11 vagy DHT22 es szenzort használ. A tojás forgatás még megoldásra vár de már nem sokáig .
A hozzászólás módosítva: Okt 8, 2025
|
Bejelentkezés
Hirdetés |













































