Fórum témák
» Több friss téma |
Fórum » Ki mit épített?
Ez a téma ha úgy tetszik a mi "kiállítótermünk", nem pedig a ki mit csinált volna másképpen, mások helyett, és legfőképpen nem javítós téma.
Minden készüléknek van saját témája, ott kell kitárgyalni a részleteket!
FONTOS! A kapcsolási rajzok keresésére is van saját téma, ott keressetek rajzokat!
Illetve garázsba “ütni-vágni” csináltam lőszeres ládába TDA7294-es végfokkal ne5532 előerősítővel egy dobozt.
Bal led a némító áramkört jelzi ,jobb oldali a ventilátorokat. Hűtőborda nem lehetett nagy ezért a lamellákat szembe fordítva szív és fúj át rajta egy-egy… Nem fektettem bele sok időt de tökéletesen zajmentes és teszi a dolgát.
Szia Nagyon jó lett az óra,ezzel a bonyolult kijelzővel. Nekem is van vagy 10db ilyen kijelzőm ,már évek ota tervezem a felhasználását de soha nem boldogultam vele.Ha publikus megosztanád akapcsolási rajzot. köszönöm
Szia vedd fel kaqkkkal a kapcsolatot övé a program. Illetve a rajz is. Én csak után építettem.
Szuper!
Nemrég az egyik orosz tankon a géppuskás fejvesztve kereste a tartalék lőszer rakaszt.
Ő telit keresett. Ez már ki volt lőve ...
Nemrégiben az unokám 9. szülinapjára gyártottam egy ilyen kis bugyutaságot. Részben szerettem volna felkelteni az érdeklődését az elektronok iránt, részben egyedivel akartam meglepni. Azért mást is kapott
, a csábítás viszont nem sikerült.A videón sajnos nem látszanak a LED-ek színei, pedig élőben nagyon látványos a mini tűzijáték... https://drive.google.com/file/d/1Yb3kVNvkYikpWbyrN0PvFQC9-QLMqgZ1/v...haring
Elvileg látszik az: 5× sárga, a többi meg mintha fehér lenne.
Érdekes, nem tudom, hogy miért lett ilyen: lentről felfelé lépegeti a LEDeket soronként, miközben számol is, 9-nél párszor megvillogtatja az összes fehéret, majd kezdi előlről.
Hát ez az! A felső legyezőben gyönyörű élénk tűzpiros/kék/zöld/narancs színek vannak, de a mobilom úgy látszik, nem boldogult velük.
Az alapgondolat a tűzijáték volt. A sárgák a lövedék felfelé kúszását szimbolizálnák (valóban szokott látszani a valóságban is), a legyező meg - magától értetődik . Azért ismétlem 5-ször, mert 1 ciklust kevésnek találtam. A 9 meg a szülinap miatt annyi. A hozzászólás módosítva: Márc 13, 2022
Megépült egy újjabb ttl óra. Ez már kínai panelra lett építve.
Tessék
A hozzászólás módosítva: Márc 15, 2022
Pontosan az 555-re épült klasszikus táp.
Szép, igényes munka lett, gratulálok!
Sziasztok.
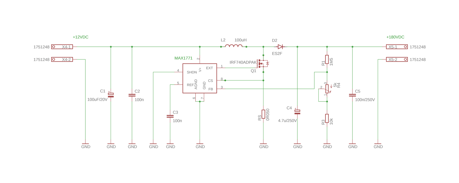
Szeretném megmutatni a nagynehezen elkészült RELÉ órámat. ![]() Több releóra látható a hálón, de sehol sem találtam semmilyen kapcsolást, ezért kénytelen voltam tervezni egyet. Kissebb vita van arról, hogyan érdemes előállítani reléórához pontos 1 Hz-et. Sok országban a hálózati 50Hz nem pontos. Az IC pontos időt generál, de már nem relé és nem illik bele a 50-as évek korszakába. Én odaraktam a hálózati és a quartzos megoldást is. Az 50 Hz-et hagyományos relé nehezen viseli, ezért az osztáshoz REED reléket raktam. Kitünően szuperál, de még így is nagyon hangos. Az IC-s megoldás lényegesen hallkabb. De azért még terveztem egy percenkéni klattyogást is. Most már birok válogatni a hangerőben. Az órajelet PCF8583P, a többit PIC12F675 csinálja. A kijelző a régen vágyott nixie csövekből készült. ![]() A tápegység eredetileg trafóval volt tervezve, de a végén kicsinek bizonyult. Nem akartam új panelt tervezni, ezért kompromisszumot köttem magammal és kapott egy kapcsoló üzemű tápot. Készítettem róla egy amatőr videót is. Megosztom a tervet is. Még lehetnek benne hibák. Ha valaki talál ilyet és jelzi, megköszönöm. ![]() Üdv. Laczo
Nem semmi elvetemültség kell egy ilyenhez.
Velem született rendellenesség. Együtt kell élnem vele.
Lehet, ha egy megfelelő távolságban elhelyezett opálos/prizmás műanyag lappal, dobozolva látványosabb lehetett volna?
Ez nagyon brutál! Mikor lesz belőle karóra verzió? Dolgozol már rajta?
![]() Szuperül néz ki, nekem bejövős!
Gratulálok nagyon szuper!
Mennyit fogyaszt, illetve mennyi áramot vesz fel névlegesen?
Apukám, ez nem semmi! Gratulálok! A videóra is dobtam egy lájkot…
Olyan hipnotikus hangja van. Nagyon jó.
Köszönöm mindenkinek.
![]() Karóra verzió lehetséges, de az általam ismert legkissebb relével is két doboz cigi nagygágú lenne és jó drága. Ennek a verziónak az alkotási örömét meghagyom neked. Láttam Ebay-on IC-s nixie karórát. Nagyon tetszik, de az ára ....Fogyasztása 18 és 30 watt között van, attól függ mennyi relé van behúzva. Idézet: „Nagyon tetszik, de az ára ....” Ez se lehetett olcsó Mennyibe van kb.?
Két ötlet a következő változathoz..
- Fogyasztás csökkentése: bistabil relékkel. Azok csak az átkapcsolás ideje alatt fogyasztanak. - 50Hz leosztása: Dekatron csővel. Azon kívül, hogy autentikus és csöndes, még látványos is. (Írtad, hogy a relék nem szeretik az 50 Hz-et, amit meg is értek...) Egyébként tetszik! A hozzászólás módosítva: Márc 20, 2022
Köszi.
A bistabil reléknél meg kell oldani hogy csak kis ideig kapjanak jelet. Akkor jó ötlet. Sokat gondolkodtam egy glimm lámpás leosztáson Meg is vettem a hozzávalókat. De mivel az nem relé elvetettem. Tervezek egy glimm lámpás órát építeni. Oda rakom majd be. |
Bejelentkezés
Hirdetés |






, a csábítás viszont nem sikerült.
Érdekes, nem tudom, hogy miért lett ilyen: lentről felfelé lépegeti a LEDeket soronként, miközben számol is, 9-nél párszor megvillogtatja az összes fehéret, majd kezdi előlről.
. Azért ismétlem 5-ször, mert 1 ciklust kevésnek találtam. A 9 meg a szülinap miatt annyi. 











