Fórum témák
» Több friss téma |
Fórum » Ki mit épített?
Ez a téma ha úgy tetszik a mi "kiállítótermünk", nem pedig a ki mit csinált volna másképpen, mások helyett, és legfőképpen nem javítós téma.
Minden készüléknek van saját témája, ott kell kitárgyalni a részleteket!
FONTOS! A kapcsolási rajzok keresésére is van saját téma, ott keressetek rajzokat!
Értem! Bárhogy is döntesz jól fog kinézni!
Sziasztok!
Elkeszult vegre a taviranyitos projektem, gondoltam eldicsekszem vele Tetszoleges taviranyitot meg tud tanulni, majd ezutan 3 db 230V aljzatot + 5 db 5V -os kimenetet tud kapcsolni ki/be. Sleep funkcio van benne (mint a TV-kben, egy ido mulva kikapcsol egy adott kimenetet). USB-re dugva PCrol is lehet kapcsolgatni. Ami benne van kb: atmega8, tsop31233, ft232rl, nyak vasalas, rengeteg szabadido Ha esetleg valakit erdekel konkretabb info, szivesen meselek rola ![]() Udv
Erre találták ki a hangváltót
A hangszóróval sorba kell kötni ( pozitív ág ) egy 3-4mH-s tekercset, a 100nF ( mindkettöt ) ki kell venni és kb 47 µF kondi a helyére, ha sub lesz, vagy aktív váltó!
Helló! Engem érdekelne ez az áramkör! Milyen távirányítót tud megtanulni (freki)? Az a bedugható vezeték a vevője?
Rajz, esetleg az atmega programja publikus? Ha igen akkor azt is elküldhetnéd!
Nagyon jó, nem akarsz egy cikket írni róla? Már persze, ha meg szeretnéd osztani másokkal is. Nekem nagyon bejön, gratulálok...
A freki elvileg csak a tsop ICtol fugg, az enyem TSOP31233 ami elvileg 33KHz -hez van, de megy mindenfele taviranyitoval. Arra ment ki a jatek egyebkent hogy ne kelljen hozza taviranyitot csinalni. A doboz tetejen jobbhijan egy s-video csatlakozoval lehet radugni a tsop -t plusz egy LEDet ami felvillan ha ertelmes jelet vett a kutyu...
A cikk elkeszult angolul, a profilomban van egy webcim, arra tessek
Magyarul nem szeretnéd elkészíteni a cikket?
Engem érdekelne!
Hat ez igy eleg rosszul nez ki
Nem veszes egyebkent, aki mar programozott AVR -t C -ben, az siman osszerakja, a kod eleg beszedes. Lehet megcsinalom magyarul, de nem igerem...
Köszi, ez a Viccek, mókás sztorik topikba való...
Szia!
Hiába kötsz a hangszóróval párhuzamosan kondikat, egy félvezetős erősítő így is ráerőlteti a magas hangokat. A megoldást a hangszóróval sorbakötött tekercs jelentené.
Nem csak szerinted működik így a hangváltó!
De ha még húszan elmondjátok a "Ki, mit épített" -ben a hangváltó működését, a Modik biztosan szívszélhűdést kapnak.
A csudát! Vigyorogva osztják a warn-t!
Ezt a kis erősítőt kiruccanásokra (kirándulás, biciklitúra, LANparty) csináltam, ahol a méret, és a mobilitás a lényeg. A táp egy Samsung kamera 7,4V/1,1Ah-ás li-ion akksija ( a saját töltőjével töltve). Egy TDA7297-es sztereó erősítő dolgozik benne, ami így hajtva kb 2-4W-ot szolgáltat oldalanként. Mivel ilyenkor nem a discozás a lényeg, ez több mint elég. Én egy 5.1-es régi Philips hangrendszer 2 szatellitjét (10W/4ohm) használom hozzá, de a 30W-os tesla-t is szépen meghajtotta.
A kis dobozban elfért még 2x5 LED-es kivezérlésjelző (AN6885) is, de ez kapott egy kis kapcsolót (energiatakarékosság). Van még benne egy USB csatlakozó is, aminek csak a tápvonala él, egy 78L05-ösön keresztül meghajtva, erről mehet az MP3 lejátszó.
Marha jó lett. Gratula... Nagyon tetszik.
Le a kalappal ! Esztétikus a készüléked és mint látom mechanikailag is remekül meg van tervezve! A függőlegesen betett és remekül megtámasztott NYÁK a csatlakozókkal erre utal...
Ugyanilyen klasszul is szól?
Nekem eléggé tetszik. Tisztán, zajmentesen szól. Másrészt, a nyáron voltunk egynapos kerótúrán, és ez reggel 9-től du 5-ig folyamatosan szólt a hátamon, és nem merült le, szóval az akku is pont megfelelő a célra
![]() Egyet sajnálok, hogy eredetileg terveztem bele hangerőszabályzó potit is, ami egy régi cd-rom -ból bontottan ki, de hiába van annak a vacaknak 5 lába, nem tudtam rájönni, hogy merre hány ohm . Pedig 5 láb pont elég a sztereo hanghoz Így tettem 2 pár ellenállatot bele, és szabályzom a lejátszón a hangerőt.
Tényleg szuper lett!
Mielőtt kitermeled a CD-ROM-ból a potit, végigköveted a panelrajzot és meglárod hogy melyik láb micsoda.
Most már mindegy, nem bontom meg.
Másrészt, meg nem olyan egyszerű a cd-rom-ok panelja, és abban sem vagyok biztos, hogy nem fesz.vezérelt végfokot használtak abban amit szereztem.
Tényleg nem lett rossz, a csatlakozó megoldásod nekem is tetszik.
Hamár poti&hangerő. Miért nem teszel bele digitális ellenállást? DS1669 például... két nyomógomb és kész is.
Jogos a felvetés, sőt még van is olyan ICm, de a cd-rom -os poti után úgy döntöttem, hogy majd szabályozom a forrást. Az MP3 lejátszón, PC-n úgy is vagy hangerőszabályzó, akkor meg minek duplázzak rá
cs all!
én még nem csináltam semmit és kezdő vagyok és valami könnyű csöves erősítő terv rajzát el fogadnék szivesen ha tud valaki még régi eladó működőképes rádiót akór meg venném és akor valaki könnyü kapcsoltást tudna nekem keresni vagy valami ijen ??? jah és legyen csöves erösitö!! :banplz: :beka2: :bummafejbe:
Szerintem is :bummafejbe:
Most írtál ugyanilyen modorral a nyák készítéses topikba. Látom a képeden, hogy fiatal vagy még de akkor is a keresőt és az apróhírdetést kéne használni, nem pedig minden útba eső téma beírogatni!.. Szia.
Elkészült első működőképes AVR égetőm. Ezt építettem meg. Egy régi Nokia mobiltöltőről kapja az 5V-ot, amelyet egy 470µF-os elkóval, egy 10 µF-os tantál kondenzátorral szűrtem.
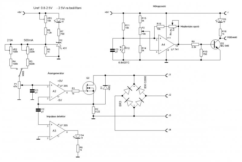
Üdv, nálam pedig egy műterhelés készült, a RT-ben megjelent kapcsolás szerint. Némi kiegészítéssel, váltakozóáramon is működik, trafóhoz ugye, és indikálná, ha a feszültség nem statikus, de ezt a részt még nem épitettem bele. A FET melegedését a hőkapcsoló jelzi... A kapcsolóüzemű tápoknál lehet olyan jelenség, hogy a "nagy" terhelésnél periódikusan szaggatja a kimeneti feszültségét. Ezt indikálandó, terveztem bele ezt a lehetőséget, ha ez olyan frekvenciával történik, ami a műszeren nem látható.
Üdv!
Jelenelegi "projektem" egy olyan PIC-vezérelt hanglejátszó egység, ami mozgás hatására olvassa be az adott mértékű mozgáshoz tartozó hangot. Már jó ideje olvasom a fórumot, nyilvánvalóvá vált számomra, hogy ezt az egységet házilag is el lehet készíteni, de csupán a - fogalmazzunk úgy - némiképp hiányos villamossági és programozási ismereteimre támaszkodva jóformán esélyem sincs a sikeres kivitelezésre. Ezért kérem a Ti segítségeteket / tanácsaitokat. Konkrétabban kifejtve a témát: a hanglejátszó egység adott mértékű mozgás hatására adott "hangfájlt" olvas be. A rendszer vezérlése PIC-vel történik, melybe a hanglejátszást vezérlő impulzust egy piezo gyorsulásmérő (accelerometer) szolgáltatja. Lényegében tehát a szerkezet gyorsulásának mértéke határozza meg a lejátszandó hangot. Elkészítettem az általam kigondolt egység áramköri vázlatát (az ábra hangsúlyosan a vázlat kategórába tartozik), melyben feltüntettem a lényegesebb szerkezeti elemeket és azok helyét a körben. A rendszer működéséről: 1. A KAPCS1 kapcsoló zárva: Ilyen esetben a KAPCS2 kapcsoló nyitva van, tehát az az ág teljesen ki van lőve. Ekkor csak és kizárólag a Luxeon LED-en keresztül folyik áram, magyarán az világít. A KAPCS1 egy mezei On/Off kapcsoló, tehát egy gombnyomásra zár, másikra nyit. Ezt a módot akkor lehet használni, amikor a KAPCS2 által "vezérelt" kör jelző LED-je teljesen vak, azaz a körön nem folyik át áram. 2. A KAPCS2 kapcsoló zárva: Ilyenkor a KAPCS1 nyitva van (világít a jelző LED). A KAPCS2 On/Off kapcsoló a hozzá tartozó körnek tulajdonképpen az aktivátora: "élesíti" az ágat. A KAPCS3 egy (On)/Off nyomógomb, tehát nyomásra zárja az áramkört, de a hatás csak pillanatos - ez szolgáltatja a PIC-nek a bekapcsolási jelet. KAPCS3 megnyomásakor azonnal egy "hangfájl" olvastatik be, melynek végigjátszása után egy statikus hang érkezik (statikusnak nevezem, mivel alapjáraton ez ismétlődik folyamatosan). Amint a gyorsulásmérő egy meghatározott "...tól-...ig" jelet ad le a PIC-nek, a statikus hang megszűnik, helyette bejön egy, az adott gyorsuláshoz rendelt hang. Mihelyt ez végigjátszódik, ismét a statikus hang jön elő. A KAPCS3 újbóli megnyomásakor a statikus hang megszűnik, új hang jön elő, majd a PIC készenlétbe kapcsol. Ezután a KAPCS2 megnyomásával teljesen leáll a rendszer. Megjegyzés: Ebben a módban a PIC-n keresztül történik a Luxeon LED áramellátása is (PIC bekapcsol --> Luxeon elkezd világítani; PIC kikapcsol --> Luexon nem világít. De ezzel kapcsolatban még vannak kételyeim, lehet, hogy valahogyan megkerülöm a PIC-t. A "hangfájlok" kb. 1-1 másodperc időtartamúak, összesen 5 féle van: bekapcsolási, statikus, gyorsulásmérő1, gyorsulásmérő2 és kikapcsolási (gyorsulásmérő1 és 2 különböző bemeneti jelhez tartozik). Mindegyiket tekintve 8 bites mono 22kHz-es lenne az optimális, bár ennek a memóriaigénye (a frekvencia miatt) igencsak eszelős lehet PIC-s nagyságrendet tekintve. A hangot számítógépen wav-ból alakítanám át: valahogyan kinyerem a tiszta bináris kódot, és azt pötyögöm be a memóriába (ez lehetséges, valahol olvastam a fórumon, csak a linket nem tudom berakni, mert a txt, amibe mentettem, egy másik gépen van ).A hangszóró egy kisfeszültségű darab, az egész rendszer amolyan elfér-a-tenyeremben jellegű. A kérdésem a következő: Amennyiben sikerült valamennyire érhető módon leírnom az elképzelésemet, úgy megvalósítható-e ez az egész? A rajzon nagyjából bemutatott kör működtethető-e? A felvázolt feladathoz mely PIC javasolt? Köszönöm!
Ez inkább a kapcsolási rajzot keresek topicba tartozna!
|
Bejelentkezés
Hirdetés |




Tetszoleges taviranyitot meg tud tanulni, majd ezutan 3 db 230V aljzatot + 5 db 5V -os kimenetet tud kapcsolni ki/be. Sleep funkcio van benne (mint a TV-kben, egy ido mulva kikapcsol egy adott kimenetet). USB-re dugva PCrol is lehet kapcsolgatni. Ami benne van kb:
Ha esetleg valakit erdekel konkretabb info, szivesen meselek rola 





. Pedig 5 láb pont elég a sztereo hanghoz




).





