Fórum témák
» Több friss téma |
Fórum » Kisfeszültség előállítása 230V ról, transzformátor nélkül
Témaindító: Neszeszellem, idő: Ápr 24, 2007
Témakörök:
Üdv
Lehet hogy kihalt a topic??? Ilyen esetben mindenképp minimum 400V-os kondi kell (de inkább több). Nagyjából 100mA áramerősség körül van a határ, ahonnan már nem érdemes ilyen kapcsolást építeni, mert a transzformátoros is akkora (fölötte pedig kisebb). Amennyiben "csak" némi fény előallítására van szükség, érdemes lehet glim-en elgondolkodni...
Hali!
Szerintem maradhat a 250v-os, csak cseréld ki a kondit mert ez 2.2µF-os (225J=2.2uF) :yes: . Egy olyat keress amelyikre 474 van írva. Próbáld ki ezt!
Szia !
Örömmel látom, hogy sikerült a kódfordítót magadénak tudni. Szép munka, ügyesen megcsináltad ! Üdv!
Hali!
A kódfordító nem az enyém. Az egyik haverom adta letöltve, és én meg felraktam a honlapomra.
Heló
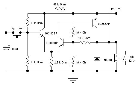
Ezt a kérdést már feltettem a kezdő kérdések című topicban de nem kaptam rá számomra érthető választ! Szóval a mellékelt kapcsolás egy nyomógombos be-ki kapcsoló! És erősítőbe lenne beépítve! De nem szeretnék hozzá trafót venni! Hanem úgy szeretném megoldani hogy a 220V-ról tudjam trafó nélkül üzemeltetni! tehát 220V-ból kéne 12-15V egyenfeszültség! És kábé akkora terhelhetőség kéne mint amennyit ez az elektronika a relével együtt fogyaszt! Plusz 1 Led ami csak akkor világit ha bekapcsolt állapotba van! Megoldható ez valahogy szerintetek? Előre is köszönöm a segítséget heló
Helló!
Szerintem abba az irányba kellene elindulni, hogy egy triak gyújtson be, és ez kapcsoljon egy 230v-os behúzó tekercsű relét. Így a vezérlő áramkör áramfogyasztása nem nagy, így lehet, hogy egyszerűbb táp is elbírná. Üdv!
Heló
Van egy lágyinditó kapcsolás a cikkek között, amiben szintén 220 ból csinál 24 volt egyent, azt nem lehetne valahogy módosítani? hogy 12 voltot adjon? nem akarom túlbonyolítani, de trafót se akarok venni!
Heló
Oké köszi, amiket mondtál azokkal a módosításokkal működik? Mekkora a terhelhetősége? A többi alkatrésznek pl ellenállások hány Wattosak legyenek? és a kondik hány voltosak? Zénerek hány Wattosak? az egyenirányító hány volt hány amper? Köszönöm a segítséget! Vigyázni, és figyelni fogok építéskor és utána is!!! Melyik kondi? a C1?
Szerintem a biztos működés és az életvédelem miatt használj valamilyen kistrafót, ezzel elkerülheted a felesleges melegedést, valamint azt hogy itt-ott rázzon a kütyü. Ugyanis attól hogy csak 12/24V van az áramkörben még galvanikusan a fázison rajta van! Az pedig igen csak rázós tud lenni!
![]() De ha az ellenállásos dolog mellett döntesz, akkor jobb ha több ellenállás sorbakötésével alakítod ki az ellenállást. Így az átütést és a szivárgó áramot is elkerülheted. Valamint a nyákon az ellenállás lábak között a lemezt is át kell vágni. Persze ettől még a 12V is ráz, de a teljes fesz nem tud kijutni a kimenetre. Életvédelmi szempontok miatt ilyen kapcsolást csak kettős szigetelésű kütyükbe építenek! Erősítőbe és más fémdobozosba NEM! Amúgy meg egy olyan dolognak mint egy bistab egy erősítőben semmi értelme, mert így is úgyis fel kell álni ha be akarom kapcsolni. Arra pedig ott a hálózati kapcsoló!
Jó meggondolom, de nem tudom még melyik mellett döntök köszi a segítségeket! heló
Félre ne érts senkit! Nem lebeszélni akarunk, hanem csak józan gondolkodásra intettünk! Ha nincs gyakorlatod a 230V-os áramkörökben akkor először gyakorolj egy leválasztó trafón keresztül, aztán mehet élesben......
Tudod azt hogy a 230V 5mm-es nyákhézagon is képes áthúzni 90%-os relatív páratartalom mellett? Qrva nagy szikrát csinál és a jobbik eset ha a bizti lemegy ha van védőföld. Naponta ilyeneket javítok. Valamelyik éven kaptam egy orosz szenzoros villanykapcsoló/ fényerő szabályzót, gondoltam mielőtt beépítem megnézem mi van benne! Amit láttam az kész életveszély volt! Azóta sem építettem be és NEM IS FOGOM! Mint írtam az ilyen dolgot csak olyan kettős szigetelésű készülékbe szabad beépíteni ahol SEMMILYEN esetben sem lehet fém alkatrészt érinteni! Még valami! Nehogy valaki ilyen táppal erősítőt vagy keverőt építsen! Csak trafó és a hálózattól való biztonságos elválasztás a hosszú élet titka! Itt ne csak magunkra gondoljunk hanem azokra is akik még használhatják a készüléket!
Én szeretnék egy ehhez hasonló modult építeni.
Benne az AVR-nek kell egy 5V 100mA-s táp. Ha ezt a 100mA-t a hálózatról veszem le akkor ez azt jelenti, hogy 230VAC x 0,1A ~ 10W (átlag) fogyasztásom lesz? És ráadásul ez hőként használódik fel? Ha mondjuk kéne 10db ilyen modul a házba az már 100W lenne:S Nem lehet valahogy csökkenteni ezt a fogyasztást trafó nélkül?
Sziasztok
Van az első oldalon csatolt kapcsrajz. Abban van egy 12V-os zener dióda. A kérdésem hogy ha 50W-os zener diódát tennék bele akkor megnövekedne-e a terhelhetősége (A) ? Vagy ez nem csak ezen múlik? Köszi szépen
Üdv!
Az lenne a kérdésem, hogy megoldható-e trafó nélkül egy pic-et táplálni, ami 15 ledet villogtat, köztük néhányat pwm-el, a max áramfelvétel pedig 150mA. Azért nem jó a trafó, mert túl nagy és nem fér el. A segítséget előre is köszönöm!
Sziasztok!
Abban szeretném a segítségeteket kérni, hogy szeretnék építeni egy projektort, és egy 15"-os TFT monitornak szeretnék építeni egy stabil tápegységet ha lehet nagyon, nagyon olcsót, és nagyon egyszerűt! 12V 2.5A kell neki ez van ráírva. Ha lehet egyszerű és olcsó legyen na és persze jó is! Kezdő vagyok, és nem haragszom ha szájbarágósan írtok köszönöm! Sok bontott alkatrészem van itthon és lenne miből megépíteni.És ha lenne valaki akivel esetleg skypon tudnék majd beszélni ez ügyben, azt is megköszönném. (csak pár alap kérdés amit ide már nem merek beírni... )
Esetleg PC tap? Levalasztas nelkul (trafo nelkul) ez eleg gazos. De szerintem lehet kapni kis tapokat komplett 12/2.5 nagysagrendben nem sok pizer. Mint kezdo versenyzonek nem ajanlanam egy kapcsolouzemu tap elkesziteset. Esetleg ha van egy 230/9 voltos 30-40 wattos trafod, akkor lehet csinalni egy egyenrangatoval es egy 4700µF elkoval egy tapot. Gondolom nem szukseges nagyon stabilizalni a TFT tapjat, mivel biztos van belso stabilizalas benne.
Udv Vili
SZia!
van egy csomó féle fajta trafóm, tv-kből rádiókból, meg bontott mikróból meg mindenhonnan, mindent szétbontok mindig mindent kibelezek. Igazándiból egy nagyon ,,home made" kategória lenne, a lényeg hogy minél olcsóbban ki tudjam hozni, ezért szeretném bontott alkatrészekből, megépíteni. Ha nem muszály nem vennék hozzá semmit sem. Szeretnék dicsekedni vele, hogy ha jó lesz hogy mennyiből hoztam ki. Eddig 9000Ft-nál tartok, és megvan az írásvetítő és egy 15"-os monitor! Ha kaphatnék valami konkrét kis leírást az építéshez meg hogy pontosan milyen alkatrészt szerezzek be az lenne a legjobb. Köszönöm.
Hali
Arra talatak ki a keresot, hogy keress vele. Itt a HE-n van kb. nagyon sok tapegyseges topic. Egy egyszeru graetz, es egy elko osszekotese azert nem a Discovery urhajo vezerlese. Ha esetleg nem talasz semmi hasznalhatot irj! Udv Vili
Hello
Én 25Oldal Fig.12. "High current voltage regulator" építeném (csatolt PDF). 12-15V ac trafóval, 5-6 Amper gréc, 4700µF kondi.
Szia Frank Tibor!
Megnéztem és nem néz ki valami bonyolultnak. Bár nekem ez is elég kínai... De első ránézésre nem tűnik olyan bonyolultnak.Sematikus rajzot kaphatnék ahogy melyik lábat mivel kössem össze? Összeszedem hozzá az alkatrészeket és jelentkezem, remélem jó lesz a monitornak!
Nem látom az a baj hogy ami kijön a trafóbol és belemegy a kapcsolásba 12-15V AC az hol jön ki a kapcsolásbó? nekem nem derül ki...
(Írtam hogy kezdő vagyok ) összeforrasztani összetudom ha megmondja valaki mit hova kell, meg ki tudom mérni a trafót is multiméterrel, de azért akadnak még alapvető gondok... Kösz mindenkinek a türelmet és a megértést...
Neki nem hiszem, hogy ilyen kellene, legfeljebb a trafó, az egyenirányítás és a pufferkondi után, javított hűtéssel.
Ez egy lineáris disszipatív táp IC, mint az LM317, csak low drop, és nagyobb áramú.Ha a többi részt megépíti, miért adna 1500Ft-ot egy 90Ft-os, beszerezhető IC-ért? Szerintem ő 230V 50Hz -es bemenetet akar. (akkor persze írja le) A legegyszerűbb szerintem is a PC táp.
Biztos hogy 230V 50 Hz-ről, életvédelmileg leválasztatlanul, trafó nélkül? Szerintem ez a legkevésbé sem így van.
Szerintem ez a feladat az "egyszerű tápegység...." -hez való.
Kedves Gergő!
Köszönöm a válaszodat, jók a megérzéseitek 230V 50Hz-es bemenetet szeretnék igen!!! De ezt le is írtam ha fentieket is elolvastátok akkor biztosan látátok, hogy 15"-os tft monitorhoz kell. be lesz dobozolva az egész úgyhogy senki nem fog hozzáférni!! Valami egyszerű legyen az a lényeg és üzembiztos. minél olcsóbban minél kevesebb alkatrészből. A lényeg hogy elléssa a feladatát. (működjön róla a monitor...) Köszönöm.
Nyugodtan lehet benne trafó ha úgy egyszerűbb... van itthon pár féle fajta...
Jó lenne ha valaki arra is választ tudna nekem adni hogy mitől függ hogy egy tápegység attól függően hogy trafós vagy kapcsolóüzemű hány amper leadására képes?
Meg hogy ha valaminek mondjuk 12V/2.5A kell akkor nem gond ha nagyobb mondjuk 5 Amperes tápegységről hajtom mert úgyis csak annyit vesz fel amennyire szüksége van igaz? a fogyasztónak! Jól gondolom? Köszönöm.
A teljesítménytől függ, hogy hány Ampert képes leadni.
Nem, nem gond hogyha nagyobb a tápegység, úgy van ahogy leírtad!
Hali
Itt egy egyszeru kapcsolas ami 12 voltot ad. Kell hozza egy 230/9, 30-40W trafo, 2 biztositek, 4 db 1N5401-5404 dioda es egy 4700 µF elko. lenyeges a trafo feszultsege. Ne 10, ne 12 voltos legyen a 9 voltos trafo. Szerintem (kiprobaltam egy parszor) elvisz egy 14-17" monitort. Nem szukseges a stabilizalas, mivel a monitorok rendelkeznek belso tapegyseggel, ami ugyis megcsinalja a sajat stabilizalt tapjait. Probald meg osszerakni, utana bemerni, es utana kapcsold a TFT-re. Udv Vili
Szia!
Köszönöm a választ, mostmár csak az nem világos ha 12V kell neki papíron miért csak 9V-tal tápláljam (attól nem lesz baja ha kevesebbet kap?). A másik meg ha pont akkora trafót szerzek akkor azt miért nem lehet egyből a monitorba csatlakoztatni ha az már 12V-ot ad? (ha abban úgyis van már egy átalakító? ) |
Bejelentkezés
Hirdetés |







Sok bontott alkatrészem van itthon és lenne miből megépíteni.
(Írtam hogy kezdő vagyok
) összeforrasztani összetudom ha megmondja valaki mit hova kell, meg ki tudom mérni a trafót is multiméterrel, de azért akadnak még alapvető gondok... 




