Fórum témák
» Több friss téma |
Köszi!, épp én is nézegettem múlt héten fentebb
Sajnos így nyáklapon az elektronikai cuccokat én nem tudom mit kéne mérnem, max annyit értek ha ki van szerelve akkor tudom csak értékelni a mérést :/
Hello! Az legalább jó hír, hogy a tranyók épek. Ebben az esetben mérni kellene, célszerűen a táp + kimeneti pontjához viszonyítva. (Beállító potméterek középállásában.) Elsőként talán a panel számozott pontjainak feszültségét kellene megmérni.
Sajnos az IC lábszámai nem szerepelnek a rajzon. (Az NDK katalógusom meg valahol sunnyog.) Minden esetre a terheletlen táp kimeneti feszültségét a feszültségszabályzó fokozatnak illene korlátozni. Ennek kimenete a 10-es pont, ott a H4 jelzésnek világítani kellene. De ilyen tápnál a kimeneti feszültség a maximumra ugrik, ha a feszültség beállító potméter (R18) körében szakadás van.
Üdv, még méregettem így este!
![]() Feszültségek jók. 15-12 és a 15-10 ellenállásnál világítanak a ledek 10-9 dióda vizsgálón mértem értéket fordítva nem. Ez az Ic felső két lába Ta 2761 (6os meg 5ös láb) A fesz potméter 0-11 kohm között dolgozik (amperé 37 kohm-ig megy.) A hozzászólás módosítva: Szept 12, 2021
Ha a feszültség értékek jók lennének, akkor működne a táp.
Gondolom a műszer Dióda állásában mérted a Led-et. Mert együtt nem igazán világíthatnak üzem közben. Viszont feszültségeket mérni, működés közben kellene. Mert az Ic-t vizsgálni OHM méréssel, az csúszós pálya. Ha a táp + kimeneti pontját összekötöd a 15-ös ponttal, akkor a kimeneti feszülrségnek le kellene esni.
Feszültség értékek alatt a:
1-2: 17V környéke poti állástól függően változik valamelyest. 1-3: 17V környéke poti állástól függően változik valamelyest. 4-5: 32V környéke poti állástól függően változik valamelyest. A led dióda vizsgálón világított Táp kivezetés +ját összekötöttem a 15ös ponttal de a ledek csak egy picit erősebben világítottak (egyszerre csak akkor világít ha 0-n van az amper poti) Potik középállás esetén a fesz poti ledje egy picit jobban világít. Véletlen sikerült hozzáérintenem a rézdrótot a 14es kivezetéshez, és akkor esett le a feszmérő. IC-t még sosem mértem :/ Ic-n mérjek feszt az 5 és a 6os lábon?
Ha a 15-ös pontot lehúztad a táp + kimenetére és a feszültség nem esett le, viszont a végtranyók jók, akkor csak a V9 SD337 lehet kollektor-emitter zárlatos. Mert mikor lehúztad a 15-öt, le kellett volna zárnia a végfokozatnak. Ha a V9-et kiveszed, akkor le kell hogy essen a kimeneti feszültség.
Ha a H4 világít, az azt jelenti, hogy az IC szabályozná a feszültséget. Ha a H3 az árampoti letekerésekor világít, akkor vélhetően az IC működik. Az nem gond hogy a 14-et lehúztad, mert csak a műszert zártad rövidre. Kár nem lehet belőle. A hozzászólás módosítva: Szept 12, 2021
Kivettem és a feszmérő tényleg nem lendül ki.
Viszont nem zárlatos collektor-emitter Sőt kiméresem alapján jó a tranzisztor.Pedig erre adtam volna esélyt hogy itt a bibi a közelben mert a 2 teljesítmény ellenállás ami bár jó de itt a nyáklapon is látszik hogy túl volt erőltetve. (itt volt anno megfolyva a cín is.)
Kis ellentmondás van a dologban. Ha jó a tranyó, és kinyitja a végtranzisztorokat, akkor annak van bázisárama is. Viszont mikor a 15-ös pontot a + kimnetre húztad, akkor az R14 áramát le kellett húznod, tehát meg kellett volna szűnnie a vezérlőáramnak. Ez csak akkor lehetne elképzelhető, ha a 15. pont és az R14 között szakadés lenne. Viszont ebben az esetben a Led-ek nem világíthatnának. Tehát így valami nem igaz az állítások közül..
Még egy lehetőség van, ha a V9 kollektor-bázis között a panelen átvezetés van. De ezeket feszültségméréssel lehet tisztázni. + kimenethez képest, 15. pontot lehúzva a + kimenetre, Megmérni a V9 feszültségeit. Gondolom itt a teljesítményellenállások alatt, az R4-R5 0,82 Ohm söntellenállálsokról van szó.
Visszaforrasztottam és leellenőriztem hogy maradt e minden ugyan úgy, és meglepetésre jó lett. Már csak hőközvetitő pasztát kell valahonnan szereznem mert sikeresen letöröltem :/
![]() Köszönöm a segítségedet! A tranyóig ha jól emlékszem átnéztem a nyáklapot meg kiméregettem, de ezek szerint a tranyó nem érintkezett jól (pedig a forrasztás nem tűnt bajosnak).
Oké, de én kicserélném a tranyót, hátha van valami hibája. És a panelt is átnézném, tisztítanám..
Sziasztok!
Vettem egy Matrix MPS-3005L-3 tápot. Meglepődtem mikor megláttam rajta a standby output gombot, ami a 3005LK-3-nál van, ennél nem kéne lennie az user manual szerint és a netes doksik szerint se. Mondjuk nem gond mert pont ezt szerettem volna , csak nálunk nem lehet kapni valamiért, csak nem értem... Lehetséges, hogy újítottak (matrica is más) és már ebbe is betették a kapcsolót vagy hibás matricát tettek rá?
Talán ez az az eset, mikor az van a használatiban: A gyártó a változtatás jogát fenntartja!
A hozzászólás módosítva: Szept 25, 2021
Gratulálok hozzá!
Azért hosszan nagy árammal ne terheld, mert a szekunderválasztó relék benn szoktak maradni, mert a melegre meglágyul a belseje. A volt cégemnél 3-at kellett emiatt javítani. Amúgy jók.
Köszi nektek! Ja hát amiben relé van az idő után tönkremegy. Ebbe is elég sok kattog. Mit hajtottak vele? Rajzot még nem találtam, poti problémáról olvastam.
A kimenetet figyelő komparátorok vezérlik a reléket, hogy a trafó szekunder feszültségeit kapcsolják. Így a pufferen csak 5...7V-tal magasabb a feszültség, mint a beállított kimeneten, jelentősen csökkentve a hőfejlődést.
Pwm-es a venti? Eddig csak 1 fokozatot hallottam. Nem aprózták el a hűtést.
Ezt a konkrét típust nem ismerem, de a relés megoldás sokban benne van. Szrintem Joe tapasztalata alapján megfontolnám a relék vizsgálatát, mert - ha nagyobb tartós áramnál - olvadékony, akkor megelőzésképpen is érdemes lehet cserélni.
Én könnyen javaslom többszáz relével a fiókban...
Sziasztok!
Szeretnék segítséget kérni javításban. Jó pár évvel ezelőtt építettem meg ezt a kapcsolást, ami tette is a dolgát. Történt, hogy töltöttem vele (nem először, de eddig nem volt baja tőle) egy 12V 7Ah-s akkut, 14,4V/100mA-es áramkorlátra állítva egy soros SB560 diódával a pozitív tápágban. Reggelre a 2A-es biztosíték kiolvadt, ha ezt kicserélem a kimeneten megjelenik fixen a betáp 32V DC. BD241 és a BD245 mérve hibátlannak tűnik. Elképzelhető a D3 dióda rövidzárlata? A helyén mérve nem sípol, ha nem lenne muszáj nem forrasztanám ki.
Hello! Ha az IC foglalatban van, vedd ki, és ha a végfok életben van, 0V-nak kell a kimeneten lenni.
Ha nincs foglalatba, akkor vedd ki az R5 egyik lábát és ugyan ennek a helyzetnek kell előállni.
Szia!
IC-t kivéve is kint van a táp a kimeneten. Lehet, hogy mégsem jó a vége? Viszont az IC 7-es lábán +30V, a 11-es lábán +39v van. Úgy néz ki, halott a +/- 5V-os tápja. A hozzászólás módosítva: Dec 30, 2021
Akkor méregetni kell a tranyók bázis-emitter ellenállásán. R2-R3-R4. Amelyiken van feszültség, az előtte lévő tranyó a rossz. Ha nincs egyiken sem, akkor vélhetően a végtranyó, vagy a dióda a rossz.
IC-t visszatettem. R2: 0,54V, R3: 0,63V, R4: -0,72V.
Nélküle mindhárom ellenálláson 0V-ot mérek.
Ha Ic nélkül mindenhol 0V-ot mérsz, akkor zárva kellene hogy legyenek a tranyók.
A Ic, meg próbálja lezárni az első tranyót csak nem tudja. Így vélhetően a végtranyó vagy a dióda zárlatos vagy átvezet. De legnagyobb valószínűsége amúgy is a végtranyónak van. De jobb ha mind három tranyót kiszeded. Amúgy a soros dióda csak attól véd meg, hogy hálózatkimaradás alatt a táp, terhelje az aksit. Meg hogy nullára tekert kimeneti feszültségnél az aksi ne nyírja ki a potit, vagy az IC-ket. De fordított aksi rárakástól az nem véd meg. Bár Te azt állítottad, hogy menet közben halt meg az áramkör.
Kedves Fórumtársak!
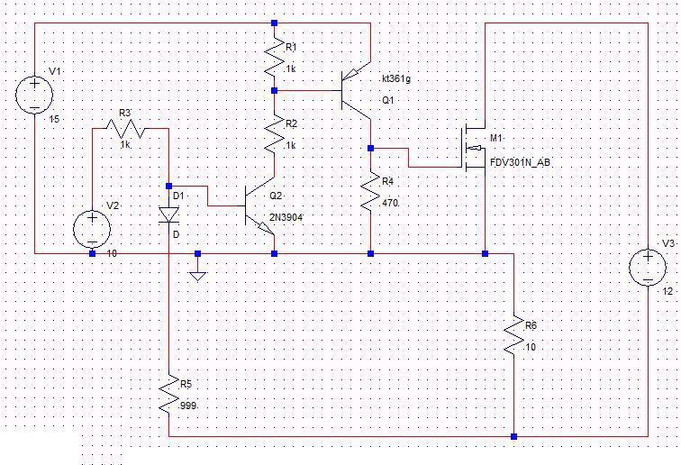
Örömmel teszem közzé az egyszerűségében (szinte) páratlan labor (jellegű) "világverő táp" kapcsolási rajzát. Jó lenne, ha a gyakorlatban is működne, ehhez már csak két dolog hiányzik; a tudás meg a tehetség..., illetve a segítségetek. Az áttekinthetőség kedvéért nézzétek a "LEBEGŐFÖLDES TÁP 3xTRANZISZTOROS ELV" kapcsolást. Azért tranzisztoros, hogy sokkal gyorsabban reagáljon a dinamikus változásokra, mint a műveleti erősítős. A Multisim szerint dinamikusan jobb az általam szimulált összesnél (pontosabban 374!!! db. Ha valakit érdekel, szívesen közzéteszem). Statikusan 0-20A terhelésváltozásra (S3 kapcsoló) a kimeneti feszültség 1mV-ot változik, dinamikusan pedig 100Hz, 1usec fel-lefutással 5mV körüli a változás He eleink megengedhettek 1000µF-t a kimeneten, akkor én is 2200-t...). A Multisim szerint messze jobb, mint bármelyik a 374-ből, beleértve a 9158 szimulációját is 10A-rel terhelve. Megépült az áramszabályzós kivitel, melyben IRFB4110 helyett IXFN80N50 lett beépítve, a többi alkatrész a 4 tranzisztoros változattal egyezik meg. Beindult, nagyszerű fűrészjelgenerátor üzemben működött. Így utólag talán a potin levő 220 nF volt kicsi. Néhány óra után megadta magát, és a kimeneten megjelenik a "U_FŐTÁP" teljes feszültsége. A segédtáp 15V, TL431 által előállított 10V megvan. Q1 EB-t rövidre zárva U_KI 0V lesz, Q3 gate vezetékét üzem közben levéve továbbra is nyitva marad, U_KI=U_FŐTÁP. Így levett vezeték mellett G-S-t rövidre zárva lezár, U_KI 0V lesz, valószínű, hogy Q3 is jó. A Q1 U_EB 750mV körüli, szemben a kb szükséges 600mV-al, így érthető, hogy U_EC 20mV, amitől Q2 kinyit, amitől Q3 is kinyit. Q1-t kimértem, de "lelkem nagyobb nyugságáért" kicseréltem. D1-et is. Jelenleg dolgozik benne a TL431, 2 tranyó, 1 FET, 1 dióda, 4 ellenállás, egy poti és két kondi (a többi ki van kötve), én meg nem tudok rájönni, hogy melyik rossz... Ezt az égést!!! Szerintetek? Köszönöm a segítséget! A hozzászólás módosítva: Jan 24, 2022
Én jobban örülnék egy átlátható rajznak, ahol a segédtáp és a főtáp gnd jól láthatóan lenne összekötve, egy vonalban, mint egy vonatkoztatási "vonal" és minden csecsebecse nélkül.
A Q1 bázisa is ez fölött lenne, hogy jobban látszódjon a 750 mV oka..
Bocsánat kedves Barátaim, az előző "LEBEGŐFÖLDES TÁP 3xTRANZISZTOROS ELV" kapcsolásból kimaradt az R7 220 ohm...
Köszönöm kedves Ferci!
Talán így átláthatóbb...
Ahhoz , hogy ez működjön a gyakorlatban, és ne gerjedjen, csökkenteni kellene Q2 erősítését pl. egy emitter ellenállás beépítésével (10...100Ω között). Ha még így is gerjed akkor Q1-et lehet egy kicsit "lassítani" egy kondi bekötésével a B-C lábaira (kb. 1nF).
Ezen kívül meg kellene oldani, az áramkorlátot is, mert így tönkremegy ha rövidre zárod.
Szia!
Letisztáztam a rajzodat, így átláthatóbb ( erről írtam ). Nálam LTspice megy.. pár ellenállást átírtam, de nincs jelentősége. Amit nem látsz a rajzon, az a teszt szempontjából nem érdekes. A 643 mV eléggé állandó függetlenül attól, az Uki poti 1 ohm vagy 1 kohm ( vagy közte ), szépen mozog szinkronban az Uki és az Iki 10 ohmos terheléssel. A TL kör helyére tegyél valami 10 voltos kis tápot vagy elemeket- nehogy ott legyen kavar. A hozzászólás módosítva: Jan 25, 2022
|
Bejelentkezés
Hirdetés |




Sajnos így nyáklapon az elektronikai cuccokat én nem tudom mit kéne mérnem, max annyit értek ha ki van szerelve akkor tudom csak értékelni a mérést :/
Sőt kiméresem alapján jó a tranzisztor.












