Fórum témák
» Több friss téma |
Fórum » Labortápegység készítése
Elnézést, tényleg ott van elrejtőzve.
(ez ma már egy ilyen nap, szembesülnöm kell a tévedésimmel) Alkotó
Két oldalt megépítve, az áram és feszgenerátorhoz. Össze vissza ennyi extra lesz benne, de már hozzá kellene fogni, doboz meg majd lesz valami. Igaz a helikális potik ára 8 X os de ha már két potméterrel számolok, finom durva állítás akkor mindjárt csak 4x drágább, szerintem üzembiztosabb. Azért proli007 tápja mert sok felesleges fetem van, legalább felhasználom.
Sziasztok!
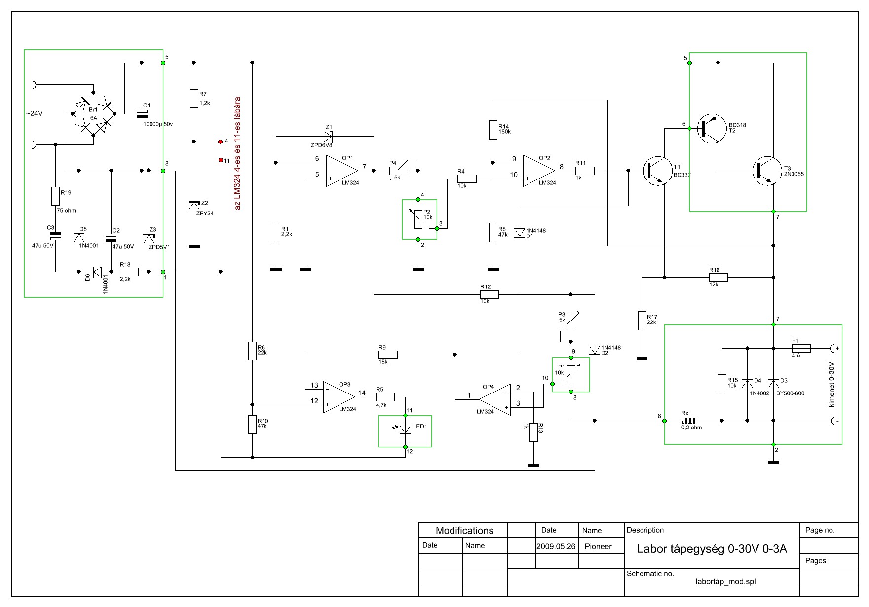
Addig addig, hogy átalakítottam ezt a több sebből vérző labortáp kapcsolást. Kapott néhány sebtapaszt, na meg egy kis ráncfelvarrást ![]() Szimulációs programban lett eddig kipróbálva és ott ezidáig kifogástalanul teljesített. Időm engedettével, a valóságban is összerakom és szólok a fejleményekről.
Az R2 és az R3 ellenállást el is hagyhatod, ha a neminvertáló bemenetet egyszerűen a földre kötöd ! (ott kb. 0 volt van egyébként is)
Javasolnám a negatív táp stabilizálását is a földhöz képest mert, az árammérő sönt visz be így pár minivoltos hibát a szabályzásba. Bár ez már szőrszálhasogatás ![]() Az R11 simán elhagyható, azzal hogy átetted az áramlimit hatáspontját. egyébként vészesen hasonlít az én kapcsolásomhoz
Szia!
Igen, utólagos engedelmeddel használtam fel a te kapcsolásodból is ötleteket ![]() Időközben, további tesztelgetés során az R17,R16 értékét megváltoztattam, mert túl kicsinek találtam az OP2 kimenetén a szabályzó feszültséget. Az új értékek: R16=1,2Kohm , az R17=22Kohm.
El is felejtettem, hogy mindenképp stabilizált negatív tápra gondoltam én is, csak a rajzról maradt le
Egz masik topikban irtad, hogz >
Idézet: „Van olyan megoldás ami tudja a 3 lépcsőt de csak 2 feszültséggel..ezt a megoldást a Labortápegység készítése topicban közzéteszem” Erre lennek kivancsi, hogz ez hogzan lehetseges. Ezt meg a syinusyos oldalon valahogy a fazisszogek allitgatasaval ered el, vagy valami pwm <
Penészt!
Van két független tekercselésed. Az egyikről 15voltot tudsz leszedni egyenirányítva, a másikról 30 voltot. Első lépcsőben a 15 voltosat használod, másodikban a 30 voltosat, végül a két feszültségforrást sorba kötöd és kapsz 45 voltot. Ehhez nem kell csak 2 dióda és 2 kapcsoló elem (mondjuk relé).
Lenne egy pár kérdésem ezzel(melléklet) a labortáppal kapcsolatban.Először is..
- Milyen trafó kéne hozzá? (bár már kérdeztem) - A kapcsoláson a LED mikor gyullad ki rövidzárlatkor? - panel amper mérőt és voltmérőt hogyan kössem az áramkörre? Válaszokat előre is köszönöm!
Szia!
Ez a kapcsolás kísértetiesen hasonlít, a már itt kivesézett rádiótechnikás kapcsoláshoz, ami jó pár gyerekbetegségben szenved. Amint a rajzon látható 22V-os transzformátor kell, ami minimum 3A képes leadni. A LED akkor világít, amikor az áramkorlát működésbe lép. A feszültség és árammérő bekötése függ a típusától, van-e benne előtét ellenállás vagy sönt. Ebből a kapcsolásból próbáltam a maximumot kihozni, ami az eddigi jelek szerint sikerült is az alábbi módosításokkal.
Idézet: „Ebből a kapcsolásból próbáltam a maximumot kihozni, ami az eddigi jelek szerint sikerült is az alábbi módosításokkal.” Ez az eredmény azért a maximumtól messze van! Persze nézőpont kérdése mit értünk a maximum alatt ! Az bizonyos hogy a te megoldásoddal a kimenő feszültség, és az áram pár alkatrészcserével, bővítéssel akár 100volt fölé is tolható ill, az áram több 10 amper is lehet. Viszont, ezt a kapcsolást, soha nem alkalmazhatjuk rendesen szimmetrikus tápegységekben, mert az áramvédelem nem úgy van kialakítva.
Megkérlek, egy kicsit világíts rá, miért nem lehet ebből a tápból kettőt, vagy akár többet is építeni, és azokat miért nem lehet mondjuk "sorba" kapcsolni? (mert így már ki is alakul a szimmetrikus +-tápfeszültség).
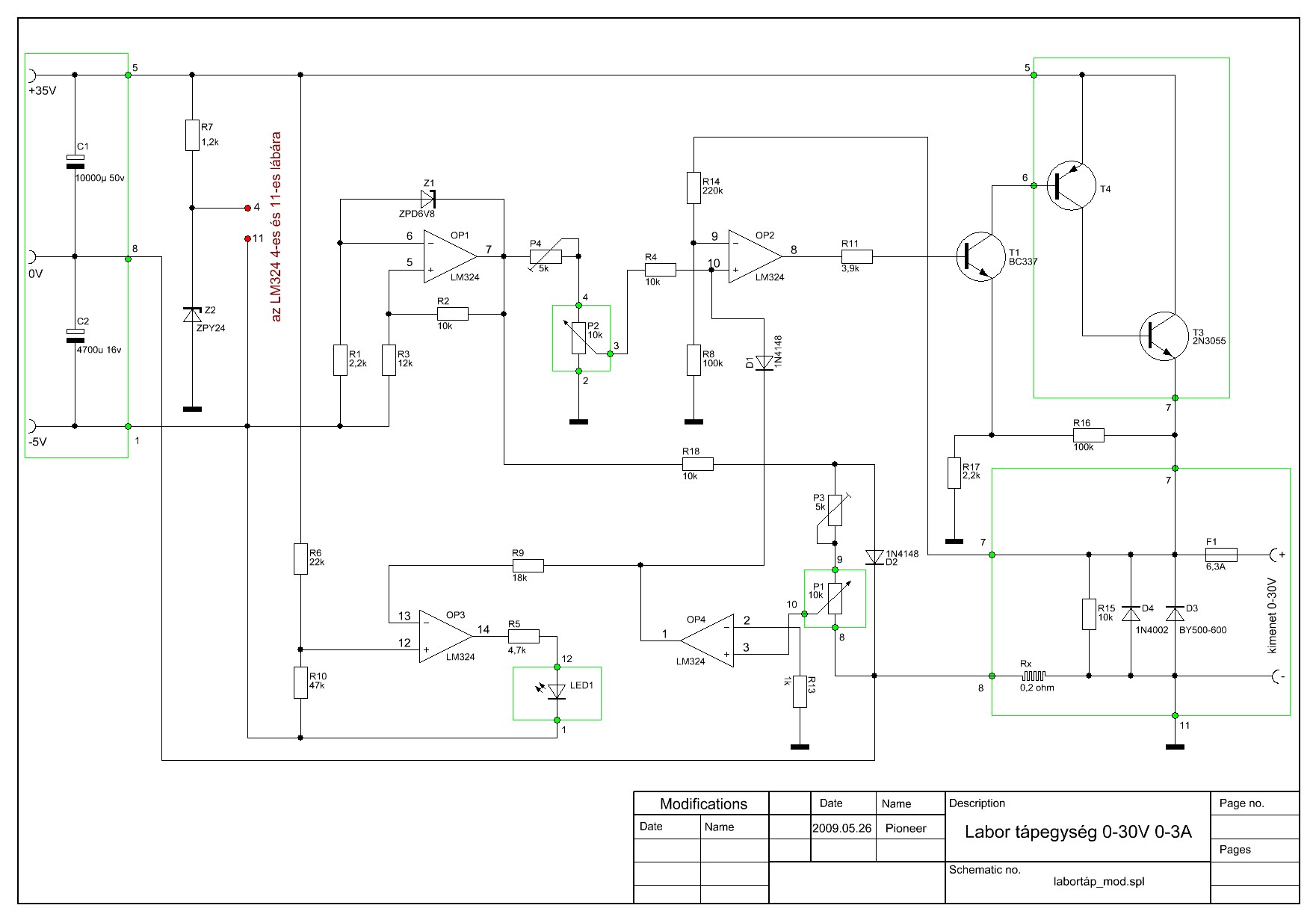
Nekem nagyon tetszik PIONEER átalakítása. Főleg annak tükrében, hogy mennyi alkatrész kell bele összesen. Nem is beszélve arról, ahogy a -5Vot megoldotta. Az egy külön pirospont. Alkotó
Alakul a dolog úgy látom.
A BD138 talán erős túlzás, inkább egy BD242 vagy BD244 illene oda, de ha ez van otthon, ezt kell berakni. Még egy felvetés. A led katódját miért nem a "GND"-re kötötted? Így valószínűleg jobban fogja terhelni a -5V-os tápot, mint maga az IC (persze azért elbírja bőven!) Alkotó
Szia!
A tápegység amelyiknek megépítetted a tesztváltozatát a pioneer féle. Ezzel kapcsolatban azt kérdezném, hogy a T1 BC337 ugye, a T2 az neked BD663 nekem BD 243C lenne helyette. A 2 db BD249C helyett pedig TIP35C lenne! A 10 000µF helyett pedig 2db 2200µF-es elég lenne? Ez így jó lenne szerinted? Várom a válaszodat!
Szerintem nem volt jó ötlet kijátszani a warnt és létrehozni egy új accountot. :no:
Szia! minden kérdésre igen a válasz. Minden jó, amit írtál. Én azért raktam BD663-at, mert az volt éppen kéznél!
De! Van azért egy kis gond. Maga a kapcsolás (mármint az akkori állapotában) nem teljesen frankó. Az áramkorlát működése nem ideális. Viszont PIONEER azóta "megreszelte", és most már sokkal ígéretesebb. A legújabb verzióhoz is készül a nyákterv(em), hamarosan meglesz, javaslom azt építsd meg inkább. Alkotó
Akkor addig várok.
De az alkatrészek nem sokban módosulnak ugye? Mondjuk az sem lenne baj. Fotózással csináltad vagy vasaltad? Köszi a segítséget.
Annyi változás biztosan lesz, hogy kell néhány új alkatrész is, de ez jelentéktelen. Továbbá most 1db 2N3055-el tervezek, és annak meghajtója itt PNP-s, így a BD 243-at nem tudod majd használni.
Ha működik, egészen biztos, hogy csinálok majd olyan változatot is, ahol az áteresztő elem 2db TO218-as tokozású tranyó lesz majd, vagy akár még több is, mert az áramhatárnak elsősorban ez szab csak gátat. De a tesztpéldányban egyetlen TO3-as tokozású tranyó lesz csak. Alkotó
Szia!
Ha a LED katódját GND-re kötöm, akkor bizonytalanná válhat a működése, mivel egyik bemenete sem "látja" a GND-t. Ezt nem is tudom szakmailag, hogy kell helyesen megfogalmazni
Pl így. Én egyből megértettem.
Mi a pokol??
Mi nem látja a GND-t ?? És miért kellene neki látnia ?? Nyugodtan köthető a "GND" -re. A GND-t azért írtam " " közé mert igazából a 8-as pontra kell kötni ! Alkotó nemsokára készítek egy rajzot, hogy mért nem lesz ez jó szimmetrikus tápban. A lényege, hogy a pozitív oldal áteresztő tranyóin keresztül bármikor átfolyhat a beállított áramlimit értékeknek az összege !!
Szimulációban mindig nyavalygott érte, ezért van a -5V-ra kötve a LED katódja.
A szimmetrikus üzemmódot kipróbáltam szintén szimulációban és valóban nem működik az áramkorlát úgy ahogy kellene. Először mindig csak az egyik oldal áramkorlátja lép működésbe és mikor az már nullán van, csak azután kezd el a másik működni.
De valóban, ha a 8-as pontra kötöm, működik, igazad van. Eddig én csak a valódi GND-re kötve próbáltam és ott nyavalygott a program érte. Sőt az R10-es feszültségosztó ellenállást is oda lehet kötni, csak akkor az értékét is növelni kell valamelyest.
Buta az a szimuláció
Attól függetlenül köthető a led katódja a 8-as pontra. De tökmind1 hova van kötve.Igen, a szimmetrikus elrendezésben nincs garantálva az, hogy a pozitív oldal áteresztőin átfolyó áram, csak a közös pontba, vagy csak a negatívba folyik vissza. Nálam a másik elvárás, hogyha megszólal valamelyik oldal áramkorlátozása, ne boruljon fel a feszültség szimmetria. Tehát mindkét oldalnak egyformán kell csökkentenie a kimeneti feszültséget.
Persze! Mondtam én hogy jó lesz az!
utóirat: te mivel is szimulálsz?
Szia!
Én a Tina-val szimulálok, de sajnos vannak korlátjai ennek a programnak. Esetleg tudsz valami komolyabb programot?
Sziasztok!
Egyébként soros üzemnél szerintem az normális, hogy az áramkorlát igy működik, gondoljatok csak bele, nem lehet teljesen egyforma áramot beállitani mindkét tápon. Valamelyiknek mindig nagyobb lesz az árama. Nekem a gyári Voltcraft táp is azt csinálja, hogy amelyiken alacsonyabb az áramkorlát, annak a feszültsége esik hamarabb, az megy át CC üzembe. Szerintem ez igy normális. Olyan áromot kell beállitani, ami még a biztonságos üzemnél nem lép át konstans áram üzembe. Üdv!
Multisim 10-zel. Tinával azóta nem foglalkoztam mikor egyszer rajzoltam bele egy szép áramkört, és szimulációkor elküldött melegebb éghajlatra, mert sokalta az alkatrészek számát.
Esetleg tudsz adni ehhez a programhoz egy linket?
ment egy privát üzenetben ! A többieknek pedig csak annyit hogy nézzenek szét a rapidlibrary-n.
|
Bejelentkezés
Hirdetés |














