Fórum témák
» Több friss téma |
Fórum » Labortápegység készítése
Igen, értem, köszönöm a gyors segítséget!
Igen reális a 30V-os, 1A-es érték. (Megtanulok jobban adatlapot olvasni. )8Ohmos terhelést rákötve nem sikerült 12Valá tekerni a kimenő feszt, az általad említett "probléma" miatt, de 16Ohmos terhelés esetén már le tudtam tekerni 7V-ig. Nekem ennyi elég is. Köszi még egyszer!!! Értem hogy a TO-3-as tok alkalmasabb nagyobb teljesítmény disszipálására, de elvileg ez a TO-220-as is 5A-re és 1,2-38V-ra van tervezve. Elvileg bírnia kell a dolgot, nem?
Az R1-et cseréld ki 120 ohmra, akkor le fog menni a feszültség rendesen!
A hozzászólás módosítva: Okt 28, 2012
Olvasd el az összes apróbetűs részt is, meg a grafikonokat is.
Pl.: Idézet: „Note 2: These specifications are applicable for power dissipations up to 50W for the TO-3 (K) package and 25W for the TO-220 (T) package. Power dissipation is guaranteed at these values up to 15V input-output differential. Above 15V differential, power dissipation will be limited by internal protection circuitry”
Hello!!
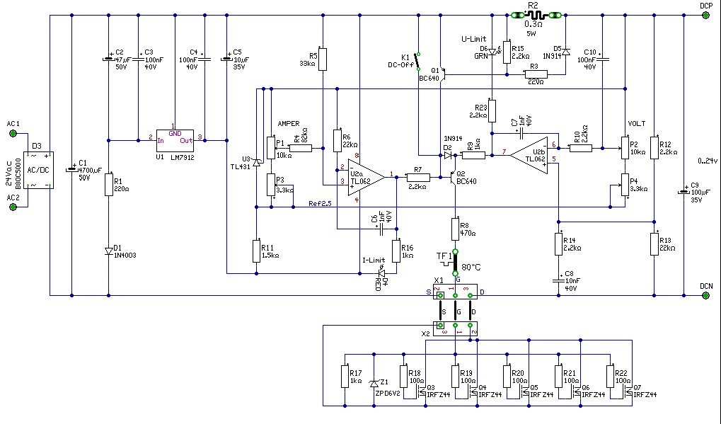
Az öt IRFZ44 helyett lehett egy másfajta erősitőt használni??? A hozzászólás módosítva: Okt 29, 2012
Hello!
Néhányan készítették egyetlen IRFP460N-el is, úgy tűnik sikeresen. üdv! proli007 A hozzászólás módosítva: Okt 29, 2012
Lehet, de valószínűleg többe fog kerülni (az IRFZ44N elég olcsó cucc) és/vagy kevesebbet fog tudni az elkészült "végeredmény".
A lenti kapcsolásban a fő méretezési paraméter, hogy a kívánt max. feszültségkülönbségnél a kívánt max. áramhoz tartozó teljesítményt el tudják disszipálni a FET-ek anélkül, hogy megolvadna az egész cucc. Én egy műterheléshez számoltam ki, hogy adott Watt teljesítmény eldisszipálására alkalmas FET-halmazhoz adott max. megengedett hőmérséklet mellett melyik FET-ből kell és mennyit vennem. A végeredmény az lett, hogy az IRFZ44N-ből kerül a legkevesebbe, mert hiába tud többet egy drágább típus, de annyival nem tud többet (eldisszipálni), mint amennyivel többe kerül. Az IRFZ48N és az IRF3205Z volt még dobogós helyezett. A hozzászólás módosítva: Okt 29, 2012
Szia!
A napokban kaptam néhány darabot ezekből a FET-ekből: IRC540. Ezeket is lehet alkalmazni az általad publikált tápba? (az adatlap szerint ez egy IRF540 csak van még két lába) És ha igen, a "maradék" két lábat hova kell kötni, mi a szerepe-eredetileg-és be lehet-e kötni a tápba?
Szia!
Össze kell kötni a kelvin és a current sense lábakat a source-el. Az adatlap teszt-ábráin látható ez a megoldás.
Szia !
Én vagyok az egyik akiről Proli007 mester beszél.... Nekem 30V és 3A-es max. értékre van tervezve a tápom. Az eredeti 5 FET-es változatnál egy FET kimúlt. Nem tudom, hogy miért, lehet hogy már "nyúzott" volt mert bontásból építettem a tápba. Ekkor cseréltem le 1 db IRFP460-ra - szintén bontott, tehát nekem ugyanannyiba került mint az öt másik. De a lényeg, hogy azóta (lassan egy éve) is azzal megy, gond nélkül. Nyúzópróba nem volt csak használom amikor kell. Ezúton is köszönet újból proli007-nek a konstrukcióért ! ![]() Üdv.: sector99
En pedig a masik.
![]() 19.5V 1.95A-re allitva. Szinten csak hasznalva amikor kell. ..... s innen is köszönet proli007-nek a konstrukcióért !
Szia!
Ha nincs bekötve, akkor nem is működik?
De, működik akkor is, csak úgy jobb.
Hello!!
Hogy kell bekötni?? Nekem 24v 2A-ra kell.
Én meghagytam az R17-et Z1-et, sőt még az R18-at is. Majd proli007 kijavít, hogy ha valamit nem jól csináltam. (arra gondolok, hogy az R18 nem biztos, hogy kell egy FET esetén)
Üdv.: sector99
Ezt egy monitorbol bontottam.
Bővebben: Link Helyette használhatom ezt??? Szerk: A link gomb a link beszúrására van a válaszablakban. A hozzászólás módosítva: Okt 31, 2012
Szia!
Ez nem FET, hanem bipoláris tranzisztor, tehát nem jó.
Megépítettem Alkotó 1.4.2es 5Aes labortápját, és azt vettem észre, hogy a T6os 2N3055 eléggé melegszik, míg a többi hideg. Igaz borda nélkül indítottam, de ez nem ok arra, hogy 0,6Aes áramfelvétel mellett melegedjen ennyire. 2dbot építettem és a másik az teljesen jó, ilyen melegedési hiba nincs, és azt is ugyan ezzel a terheléssel mértem. Anyi az eltérés a két táp közt, hogy ebbe ez a T6os más garnitúra 2N3055ből való. Esetleg ez okozhatja ezt a túlzott melegedést?
Hello!
Miért nem mérted meg az emitter ellenállásokon eső feszültségeket, valamint a bázis-emitter feszültségeket. Abból kiderülhet valami,miért nem húznak egyformán.. üdv! proli007
Az ellenállásokat bemértem (ohmikusan) úgy stimmelnek. De nekiesek és megmérem a feszeket is.
Na a terhelés most 184mA és az adatok Emitter ellenállásosn: T3 0,9mV T4 1,2mV T5 1,6mV T6 31,3mV
A Bázis emitter T3 0,520V T4 0,529v T5 0,539V T6 0,517V
Nos. Nagyából rendben van. De újra kellene mérni az ellenállásokat, és a legnagyobb értékűt párosítani a T6-hoz, a legkisebbet pedig a T5-höz. Akkor szimmetrikusabb lesz.
Hello!
Vélhetően a tranyók áramerősítési tényezőinek különbsége adja a differenciát. Minden esetre, 520..540mV bázis-emitter feszültségre a tranyó, szinte nyitva sincs. Ha majd nagyobb áram folyik, egységesebb lesz a Béta is, és az emitter ellenállásokon eső feszültség is sokkal nagyobb lesz, így az áramkiegyenlítés is jobb lesz. Jelenleg, 140mA és 4mA között szór az áram. üdv! proli007 A hozzászólás módosítva: Nov 2, 2012
Holnap csinálok még pár mérést a 0,6Aes és nagyobb terheléssel is.
Még olyan kérdésem lenne, hogy ha a P1 és P1a mellé beteszek még 1 potit (a panelre külön és az csak akkor lenne tekerve amikor beállítom a max kimenő feszt), azzal be tudom állítani a kimenő feszt úgy, hogy max40V legyen?
Sziasztok!
„…itt van az ősz, itt van újra…” meg a tél, sokan kényszerülnek ilyenkor a kis szobájukba, és hát lassan itt van a karácsony is, jó lenne hát valami új műszert látni a karácsonyfa alatt, majd a kis műhelyben. Egy kis „útravaló” szabályozható tápegység formájában, mely 0-24V és 0-1A vagy 0-2A leadására képes,„CV” és a „CC” üzemmód visszajelzése Ledekkel. Hozzávalók: két alacsony offset feszültségű Op-amp, két „low thermal resistance” FET-et, néhány alkatrész, és kész is van egy remek kis táp. Eltekintve a pár teljesítmény FET-től az alkatrészek viszonylag könnyen beszerezhetők, szabvány elemek. Az alkatrészek és a doboz beszerzésnél legyünk figyelemmel a nyomtatott áramkör kialakítására, viszont így egy rendkívül kompakt egységet kapunk. A nyomtatott áramkört akár kézzel is megrajzolhatjuk (bár ez ma már egyre ritkább), viszont figyeljünk arra, hogy az „IC2”, 6-os 7-es lába között fut egy vezetősáv, és ha csak nincs lötstop a nyákon, akkor kicsit macerás lehet azon a részen a forrasztás, figyeljünk oda, vagy egyszerűen egy kis átkötéssel helyettesítsük. Az egyszerűségnek azonban ára is van, mégpedig, a bemenő AC fesz. max. 24V lehet, ebből a DC puffer fesz. 33.84V ami már elég közel van az „IC3” max. bemenő feszültségéhez (ez katalógus alapján DC 35V max.), viszont, ha függetlenítjük a 9V-os ágat, vagy elő szabályozást végzünk, akkor a max bemenő fesz. DC 50V lehet.(a BUK455-100A-k 50V fölött „megvédik” magukat, köszönhetően a plusz két lábuknak…hogy ezt egészen pontosan, hogy is csinálják, azt nem tudom, de így is köszönet kadarist „nagymester”-nek, a segítő hozzászólásáért…utánanéztem A „D2” és a „D4” LED nagy fényerejű típus (lásd alkatrészjegyzék), a kapcsolási rajzon feltüntetett feszültség értékek nagyban megkönnyítik az élesztést (is). Az esetleges után építéshez sok sikert kívánok! (a félreértések elkerülése érdekében, csupán az ismeret bővítése volt a cél)
Sajnos ezeket a FET-eket már nem gyártják (sőt, már a gyártót se úgy hívják). Ez van, ha az ember egy ~15 éves kapcsolást nézeget.
Nem mintha nem lehetne csillió, sokkal jobb paraméterű FET-et kapni a boltban.
Helló.Én egy egyszerűen elkészíthető állítható feszültségű tápegység rajzát keresném 0-30V-ig(van belevaló panelműszerem) folyamatos 1A-es leadás mellet.Ha erre a kérésemre tudna valaki választ adni annak előre is köszönöm.
|
Bejelentkezés
Hirdetés |




)






