Fórum témák
» Több friss téma |
Fórum » Labortápegység készítése
Értem, persze, mindenben igazat adok neked.
A Spafi tápban az tetszett meg, hogy elég pici panelon elég nagy tudás lapul. 0-50V, 0-5A. Persze az öt amper biztos nem lenne kihasználva, talán három, de jó érzés a tartalék benne. Alkatrész igénye szinte a fiókom mélyén megtalálható, van itthon. Dobozom, trafóm is van. Így teljesen ideálisnak tűnt a megépítése. Jelenlegi tápom 0-30V 3A. Ettől szeretnék erősebbet, no meg nem árt egy tartalék táp, vagy kettő...
A pici panelnek és a nagy tudásnak kb. semmi köze sincs egymáshoz, ugyanis néhány esetet leszámítva nem ettől függ egy táp teljesítménye, hanem attól, hogy az adott teljesítményt el tudja-e disszipálni. Magának az áramkörnek ehhez nem sok köze van, lévén, hogy az LPSU-t is meg lehetne építeni akár 100V/10A terhelhetőségűre is, ha képes lennél olyan hűtést építeni hozzá, ami azt az 1kW-nyi meleget el tudja az áteresztő elemektől vezetni.
Nekem igazából teljesen mindegy melyiket építed meg, csak a tisztánlátás kedvéért írom amit írok. A Spafi féle tápban amellett hogy sem a feszültség, sem az áramszabályozás nem olyan precíz, két alapvető hibát is látok, az egyik, hogy nincs átvezető dióda az áteresztő tranyókon, (LPSU-ban alapból benne van a FET tokjában egy kellően gyors és nagy áramú dióda) azaz ha magasabb feszültség kerül a kimenetre a beállítottnál akkor tönkre fog menni. A másik, hogy az áram érzékelése nem összegzéssel történik, hanem a 4 tranyóból csak 1 árama van figyelve. Ha netán a nem figyelt másik 3 tranyó árama nagyobb, netán megszalad, akkor a táp szintén tönkremegy. Aztán. Ha megnézed az LPSU rajzát, azon van még egy csomó kiegészítő funkció, ezek alkatrészeit pirossal áthúztam. Ha megnézed így is az áramkört, akkor látszik, hogy semmivel nem bonyolultabb mint a másik. A kiegészítő funkciók használata fakultatív, igény szerinti. Valamint ott van még az is, ha nem is olyan jó, hanem csak egy átlagos fetet veszek, ami kb. arányaiban megegyezik a tranyó tudásával, a FET akkor is jobb paraméterekkel rendelkezik. A power derate képeken látható, hogy akár 75, akár 100 fokosak az áteresztő elemek, a FET akkor is 20%-kal több hőt képes eldisszipálni a tranzisztornál, tehát a 3 FET majdnem tud annyit mint a 4db tranyzisztor. Plusz, a FET túlhevülve sem nagyon megy tönkre, míg egy tranzisztornál a másodlagos letörés (secondary breakdown) miatt ez jóval előbb bekövetkezik.
Szia! Nagyon köszönöm a részletes leírásodat! Így már értem. Nyilván megbízható tápot szeretnék összehozni, így leteszek a Spafi féle építéséről. Barátkozom az LPSU-val, nyertél. És persze én is. Még egyszer köszönöm. A régi tápom panelét nyugdíjazom, kiváltom egy LPSU-ra. Viszont egy másik projekt keretében építenék egy szimmetrikus tápot is esetlegesen végfokok élesztése, próbája lenne a cél. Ide viszont a 0-5A két csatorna jó lenne esetleg sorosan kötve. Láttam itt a fórumon, jóval visszább egy rádiótechnikából származó Alkotós átdolgozást 0-50v 0-5A. Gondolom ő megfelelő lehet erre a célra.? Vagy ide is az LPSU-t tanácsolod esetleg 5A-es kimenettel?
Igazából a végfokokhoz nem szükséges labortápot építeni, hiszen a helyükön sem arról működnek. Két lényeges dolog van, a feszültségek beállíthatósága és valamilyen áramkorlát, igazából annak sem muszáj állíthatónak lenni, elég ha van mondjuk 2 fix érték. Vagy kell valamiféle kompromisszumot kötni a feszültség/áram vonatkozásában, vagy ha nem szeretnél akkor viszont nagyon combos tápegységeket kell építened, hiszen ha ki szeretnél próbálni mondjuk egy 400 vagy 600W-os végfokot akkor azt is ki kell tudniuk szolgálni. Ehhez lehet hogy kelleni fog akár +/-90V és több A áram. Nekem többféle ilyen tápom is van, de én (egyet kivéve) kompromisszumot kötöttem velük kapcsolatban az elfűthető teljesítményben. Van olyan is ami kimondottan csak élesztésre való, ez nem tud csak 450mA körül áganként, de a feszültsége nullától egészen +/-120V-ig állítható.
Analóg labortápból is van ilyen, az 90V mellett 2-2,5A körüli áramot tud maximum, 2 külön táp van amik köthetők sorba is, erre én az EM-1 nevű tápot építettem meg, mert ezt a legegyszerűbb bármekkora feszültségűre átméretezni (van belőle 340V-os is), és ekkora feszültségre megépítve semmilyen egyéb segédfeszültségre nincs szüksége. Persze annak is vannak korlátai, de erre a feladatra tökéletesen megfelel, és az is fetes. A kapcsolóüzemű labortáp az igazi, ami komolyabb melegedés nélkül le tud adni akár 1,5kW teljesítményt is, de ennek a rajza nem publikus. Az EM-1 rajzát, képeit, nyákját megtalálod itt a topikban a képek között.
Hát most meg öltél...Jár az agyam piszkosul. köszönöm tanácsaid, élek velük!
Végfokok élesztésére egy ilyen is megfelel, többnyire én is ezt használom. A rajz szerinti értékekkel a feszültség nulla és +/-95V között állítható, az áramkorlát pedig kb. 400mA áramot enged meg. Nekem van még rajta egy nagy méretű analóg műszer egy 4 áramkörös 4 állású kapcsolóval, amivel bármelyik ág feszültségére vagy áramára rá tudok pillantani. A műszer nem csak azért szükséges hogy a 2 ág feszültségét egyformára tudd állítani a 2 potival, hanem azért is, hogy lásd a felvett áramot, részben ha zárlat lenne, részben meg amikor nyugalmi áramot állítasz.
Valamint nagyon jó még kapcsolóüzemű tápok élesztésére is, segédtápok javítására, mert az analóg műszeren szépen látszik az is ami egy digitálison nem, amikor mondjuk a segédtáp céláramköre valami egyéb hiba okán nem képes elindulni, de fél másodpercenként próbálkozik ezzel. Ekkor egyből látszik az ütemesen billegő műszeren, hogy nem az IC a hibás, hanem a hibát rajta kívül kell keresni.
Vgs-t nem kellene korlátozni 20V környékére?
Nem, mivel ott sosem lesz 6V-nál magasabb feszültség. Közel 20 éve használom ezt a tápot, így, ebben a formában.
Érdekes kapcsolás. Áramkorlátozásnál a Vgs csökken, ez nem okoz gondot. Feszültség szabályzásnál meg a potin beállított feszültség mínusz gate feszültség jelenik meg. Terhelésre esik a kimeneti feszültség, Vgs növekszik, tehát a FET jobban vezet, és a feszültség esés mértéke csökken. Nem rossz.
A hozzászólás módosítva: Márc 26, 2020
Uraim ! Egy kis segítséget kérnék ...
Megkért egy ismerősöm, hogy nézzem már meg a tápját. A típusa: Gamatronic HPS 50-6 ( Valami izraeli csodabogár. ) Adattáblája szerint 0-50V - 0-6A - tud. A hibajelenség: Bekapcsolás után kigyúlad a Power lámpa, kattan egy relé, egyébként semmi egyéb. Levetkőztetve a hölgyet egy rettenetes trafó, két fojtó, 3 nagyobbacska kondi és egy féltenyérnyi vezérlőpanel, valamint egy kettős tirisztor válik láthatóvá. Ameddig eljutottam: A trafóról ~65V rákerül a B614F-2T tirisztor AC1 és AC2 lábára utána semmi. Próbáltam kapcsolási rajzot keresni hozzá, de mindig jidis nyelvű jelszavakat kérő oldalakba botlottam. Ha lenne valakinek valami doksija hozzá vagy ötlete, megköszönném. A későbbiekben teszek fel pár képet.
Sziasztok. Megépítettem ezt a kapcsolást :Link, ami egyébként jól működik, stabilan tartja a feszt, és szép is
, egy dolgot kivéve. Az áramot beállító poti már kis mozdulatra is a legnagyobb elérhető áramot adja a kimeneten. Lehet ezen valahogy "finomítani"?
Leírod azt is, hogy hogyan? Hátha másnak is segít...
Kedves Fórumtársak!
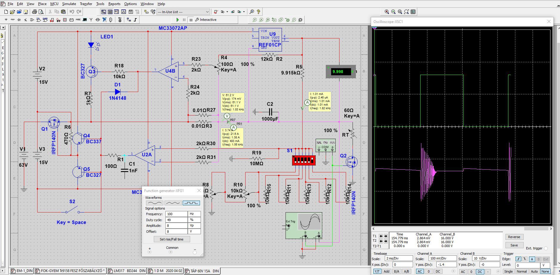
Mit lehetne tenni a melléklet szerinti táppal, hogy (csupán) 5 A csúcsterhelésre ne produkáljon a kimeneti (közel) 61 V-on 2 V-os(!!!) tüskéket? Ha ráteszem a C2 100 µF-ot (nagyobbtól "kiakad" a szoftver) a helyzet mégrosszabb lesz, mert beleng. Lehet, hogy csak a szoftver játszik velem? Gyakorlati megvalósításban nem átallok egy IXFN80N50-et betenni az IRFP140 áteresztő helyett, de jobban örülnék, ha így is működne... Fix terheléssel szépen dolgozik, de ellenállást, izzót, stb fix terhelést legrikábban kapcsolunk a tápra... Köszönöm a válaszokat! Hol van ez a FOK-GYEM félévszázaddal ezelőtti 3 mOhm-jához képest... A hozzászólás módosítva: Ápr 1, 2020
A söntöd 15A-nél 11W-ot fűt... A gerjedésre nincs ötletem azon kívül, hogy lassítsd a visszacsatolást.
A kitöltést vedd vissza 49%-ra, a felfutást 1us-ra, meg nincs gate ellenállása az áteresztődnek. Oda én egy 470 ohmot tettem, a kimenetre meg 10 nanót így úgy ahogy működött, ekkor is volt túllövése de már csak 2V-os csúcsokkal.
Én az EM-1-et is megnéztem a szimulátorban építés előtt, pontosan ugyanúgy viselkedett mint a valóságban, még a dinamikus teszt is ugyanolyan ábrát rajzolt a szkópra mint a valóságban, tettem is fel akkoriban ezekről képeket. Valami baja biztosan van, mert egy 100nF és 4,7µF közti kondit lazán kellene kezelnie a kimeneten mindenféle gerjedés vagy anomália nélkül, illetve e kettő között szoktak lenni az optimális értékek a gyakorlatban is. Az se jó ha kisebb, meg az se ha nagyobb.
Üdv mindenkinek, segítségre lenne szükségem, megépítettem az ALKOTÓ által átrajzolt 2.6-os verziót de nem teljesen tökéletesen működik, mert csak 0-16,5 volt között tudom állítani a feszültséget, a egítséget előre is köszönöm.
A transzformátorom 26 volt 3,8 amper. A mérésekkor feltűnt hogy a 6,8 v zener diódán csak 3,4 voltot mértem. Mért értékek az ic-n és a tranzisztorokon. 1: 3,4v .... 8: 22,7v 2: 0v .... 9: 0v 3: 0v .... 10: 0,8v 4: 23,9v .... 11: -5v 5: 18,3v .... 12: 3,4v 6: 22,6v .... 13: 3,4v 7: -5v .... 14: 8,6v T1 B:8,6V C:35,6V E:8V T2 B:35V C:16,6V E:35,6V T3 B:16,6V C:35,6V E:16,1V A hozzászólás módosítva: Ápr 2, 2020
R1, Z1 értékét ellenőrizni! + nincs-e zárlat a környékükön.
IC 1-es lába nem ér-e össze valamivel.
R1 1k, Z1 6,8volt, az ic egyes lába nem ér hozzá semmihez ,de bisztos hogy zárlat van valahol, mert ha kikapcsolom a tápot a kimeneti feszültség felugrik 32 voltra , és onnan csöken lefele szép lassan.
A hozzászólás módosítva: Ápr 2, 2020
A kapcsoláson (szerintem) van egy kis hiba. A műveleti erősítő úgy vezérli a kimenetét, hogy a + és a - bemenetei között ne legyen feszültség különbség. A 2.6 rajz szerint ez akkor áll be, ha nem folyik áram a Z1 diódán.
Nézd meg a 2.7 verziót. Itt az R1 már a -5V -ra van kötve.2.7.4 verzió
Te nyertél!!! Köszönöm a segítséget már működik rendesen, R1-et átkötöttem -5 voltra és helyre állt a rend, így már a kivehető táp feszültség 32,5 volt !!
A hozzászólás módosítva: Ápr 2, 2020
A gate meghajtó emitterkövetőknek nincs nyugalmi árama! Ez így nem túl szerencsés, mert van egy >1V holtzónád, ahol nem él a szabályozás..., ezt mindenkor át kell ugrania a szabályozásnak...
Valamint a referencia tápját(pontosabban a földjét) - ami ugye egy lebegő kimenetből van előállítva - egy ellenálláson keresztül, kondival szűrni kéne a +15V-hoz képest! A hozzászólás módosítva: Ápr 2, 2020
Köszönöm, kedves Ge Lee és Kovidivi!
A söntöt kicseréltem, de hogyan lassítsam a visszacsatolást? Ha itt-ott beteszek egy-egy kondit, mégjobban meghülyül... Sikerült megszerezni az EM-1-et is, de mondanám jobbnak... Kedves Ge Lee neked is imígyen viselkedett? Kínomban "elővettem" a Tr9158 főszabályzó feszültségszabályzó részét. Statikusan korektül működik, akár javítási célból még jó lehet valakinek, de egyetlen amper dinamikus terhelésnél is messze elmarad a kívánalmaktól... Ki fogtok nevetni, de visszakanyorodtam az LM317-BD244, illetve7805-BD244-hez. Ez utóbbi nem csak a legminimalistább, de messze a legjobbnak is találtatott... Gondolom, nem jól csinálok valamit, de mit Köszönöm szépen.
és a "legjobb" lemaradt...
Erre nem tudok így hirtelen mit mondani, de mindig érdemes a körülményeket is megnézni, mit hogyan és mivel mértek. A 3 milliohmos belső ellenállás nekem nem nagyon tűnik hihetőnek...
A néhányszor 10 mohm már inkább.
A mellékelt gépkönyv 5. lapján (4. oldal) leíratik, hogy milyen frekvenciatartományban milyen kimenőimpedanciával bír táp.
Annyira kíváncsi vagyok az igazságra, hogy "hozzájutottam" egy 9158-hoz. A vírus-helyzet miatt pár hétig nem tudom megmérni, pedig nagyon fúrja az oldalamat... Az eredménnyel jelentkezem. Köszönök mindent, jó éjt! A hozzászólás módosítva: Ápr 2, 2020
Kedves Ge Lee!
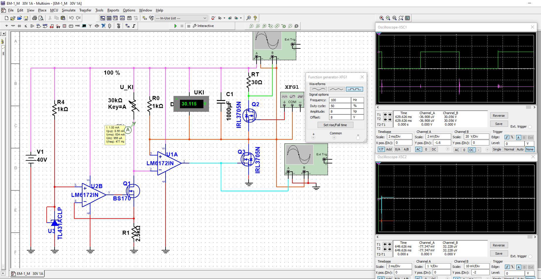
Az EM-1 nyomdokain elindulva "csudálatos" eredményre jutottam, és engedelmeddel a kiindulás okán EM-1_M-nek neveztem el. U_KI 30V, I_KI 1A-nél a zavar mintegy 1-2 mV, 30V 15A-nél is csupán 10-15 mV. Persze van rajta egy 1000uF... Ez mind szép lenne, ha V1 60-80V, és így a kimenőfesz 50-60V lehetne. Ezt a problémát U2B-nél egy ellenállás és egy 20V zener segítségével kiküszöböltem, de mivel U_BE-nek kisebbnek kell lenni UT-nél, ez a trükk a 40V-os U1A-nál nem célravezető. Mi a megoldás? Köszönettel; Tambi. Idézet: „Mi a megoldás?” A megoldást még az eredeti kérdésedre leírtam! Ha kérdezel, legalább annyira légy figyelmes, hogy észrevedd, ha segítenek! A hozzászólás módosítva: Ápr 3, 2020
Az 1000µF a kimeneten biztos hogy nem lesz jó a valóságban. Azt kell elérni, hogy azzal a 4,7µF-dal is hozza a kívánt kompromisszumot. Az IC-hez szoktak alkalmazni szinteltolást, onnantól nagyobb feszről is működni fog, illetve azért jó az az eredeti megoldás, vagy akár a fordítottja az LPSU mert tetszőleges értékű lehet a ki és a bemenő fesz nagysága is, mivel a meghajtás úgymond független tőle, egy szimpla 9V vagy hasonló.
Aztán ott vannak egyéb olyan lehetőségek is mint a referencia, a szabályozó IC és a beépített ellenállások pontossága, hőfokfüggése. Valamint a FET esetében számolni kell még annak szivárgó áramával, illetve a belső G-D, D-S kapacitásokkal is, amik statikus módban terhelés nélkül vagy alacsony terhelés esetén feltöltődnek, és emiatt nem lehet a feszültség értékét egy adott szint alá csökkenteni. Az EM-1-ben csak egy terhelőellenállás van erre a célra a kimeneten, az LPSU-ba meg egy áramgenerátor, ami viszonylag állandó terhelést ad a kimenetnek feszültségtől függetlenül. Jut eszembe, valósághű végeredményt a szimulátorban is csak úgy fogsz kapni, ha közelíted a valóságban is meglévő feltételeket. Tehát amikor már úgy ahogy működik az áramkör, akkor vedd le az elejéről az ideális feszültséggenerátort, és cseréld ki AC forrásra 4db diódával, pufferrel meg egy ellenállással ami a trafó belső ellenállását helyettesíti. Mindjárt máshogy fog festeni a végeredmény is. |
Bejelentkezés
Hirdetés |








, egy dolgot kivéve. Az áramot beállító poti már kis mozdulatra is a legnagyobb elérhető áramot adja a kimeneten. Lehet ezen valahogy "finomítani"? 













