Fórum témák

» Több friss téma
Fórum » Labortápegység készítése
Egyéb népszerű labortáp témák:
- SMPS labortáp
- Labortáp javítása
Lapozás: OK   94 / 846
(#) Csaplar válasza Csaplar hozzászólására (») Szept 16, 2008 /
 
Sorba kötöttem a két szekundert, akkor az már 2A, nem?
(#) Proci_85 válasza Csaplar hozzászólására (») Szept 16, 2008 /
 
Sajnos nem. Ugyanaz az áram megy át mindkét tekercsen és ezek keresztmetszetét névleges áramra méretezik. Ha párhuzamosan kötöd a 2 tekercset, mindegyikből 1-1A jön ki, ami a közös ponton 2A, viszont a feszültség csak 9V Terheletlenül, egyenirányitva valamivel több, az oldal tetején mex kolléga épp ezt javasolja, ha jól látom egy tesz erejéig.
(#) mex válasza Csaplar hozzászólására (») Szept 16, 2008 /
 

Tehát 16VA teljesitményű a trafód...
Ha összeszorzod a 15V-ot 2A-ral akkor pedig kijön 30W teljesitmény. Ennek kb a felét képes a trafód szolgáltatni.
1A/F =ez a biztositék értéke,és a karakterisztikája,jelen esetben FAST vagyis gyorskioldású.
Az égvilágon semmit nem változtat az áramerősségen ha sorbakötöd a tekercseket.
Ha párhuzamosan,akkor viszont a duplájára nő az áramerősség. Ha a 16VA-t elosztod 9V-al kijön 1.77A,de csak akkor ha párhuzamosan van kötve a kettő szekunder. A valóságban ez valamivel kisebb lesz,mert a 16VA felvett teljesitmény nem pedig a leadott.
Tehát ez a trafó alkalmatlan a megcélzott teljesitményigény leadására.
(#) FREDDI válasza Csaplar hozzászólására (») Szept 16, 2008 /
 
Az kevés! 15V x 2A = 30W ugye, és 7815-nek kell három volttal több 2 A-nél a stabhoz minimum, az 18, plusz a brumm (vagy a graetz veszteség, nem mindegy?), akkor legyen 20V, és ez 2A terhelés alatt. Tehát a trafó minimum 40W-os kell hogy legyen, de akkor "pont" arra a feszre méretezve.
(#) mex válasza hozzászólására (») Szept 16, 2008 /
 
Hello. Első körben csak a műveleti erősitő invertáló bemenetére csatlakozó ellenállás(68K) testpontját,valamint az invertáló bemenetre menő (10k) pozitiv pontját kell a banánhüvelyekig kihuzalozni,igy már pontosan a kimeneti kapcsokon levő feszültség kerül szabályzásra.
A nyákrajz befolyásoló tényező,de ha ezt a két módositást elvégzed sokat fog javulni a szabályzás.

Egyébként ez az elvi kapcsolási rajzon is kitűnik, (különálló pozitiv ágvezetés),valamint a 68k testpontja sincs felfűzve,hanem különálló.
Spafi mester tudta,hogy mit csinál.
(#) Doncso válasza Attila86 hozzászólására (») Szept 17, 2008 /
 
Jólvan! Faja! Kicsit meglepődtem amikor iamrob felhívta a figyelmemet, előtte meg FREDDI, de aztán néztem, és leesett, hogy az nem 3mV hanem 300mV . Na mondom jóreggelt Doncso!!
Viszont ha ez így van és ezzel lehet orvosolni, akkor jó nagy meló elé nézek, ugyanis szét kell bontanom az egész cuccot hogy hozzáférjek, de nem gond, megoldom. Várom a rajzot és köszi.
Üdv: Doncso
(#) Doncso válasza Attila86 hozzászólására (») Szept 17, 2008 /
 
Ez így jó?
(#) Attila86 válasza Doncso hozzászólására (») Szept 17, 2008 /
 
(#) Attila86 válasza Attila86 hozzászólására (») Szept 17, 2008 /
 
Ha ezzel esetleg nem lenne elég kicsi a feszültségesés, akkor tudok még jobbat:
Bővebben: KÉP
Ahhoz egy ilyent kellene tekerni. (Ez egy trafó.)
(#) Attila86 válasza (Felhasználó 13571) hozzászólására (») Szept 17, 2008 /
 
Üdv.!

Nem látom át teljesen a működését, ezért inkább SPafi mestert kellene megkérdezni, hiszen ő tervezte az áramkört.

De azért megpróbálom:
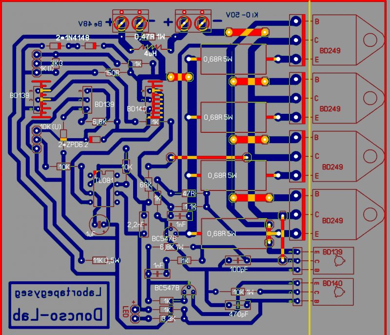
Az egyenirányított és pufferolt feszültségből a 11k-val és a két darab sorosan nyitóirányban bekötött 1N4148-al előállítódik egy kb. 1,2V-os referencia az áram-szabályozó számára. (SPafi betehetett volna inkább TL431-et egy osztóval)
Ebből a referenciaforrásból oszt feszültséget az áramot állító 1k-s poti és a mellette lévő 3,3k és 1k. Innen a leosztott feszültség a BC547B bázisára jut egy soros 1k-n keresztül.
Ugyen ide viszont egy 1,1k is csatlakozik, aminek a másik vége az egyik 0,68Ohm-os áramfigyelőre van kötve.
Ez az 1k a poti felől, illetve az 1,1k az áramfigyelő felől egy összegző kapcsolást alkot. Tehát minél nagyobb feszültség (igazából áram) jut ide a referencia-osztó felől ÉS az árammérő sönt felől, annál jobban kinyit a BC547B tranzisztor.
Márpedig ha ez a tranzisztor elkezd kinyitni, akkor egyre inkább lezárja az áteresztő tranzisztorokat, ezáltal az áram csökkenni kezd és megvalósul az áram-szabályozás.
(Az 1nF csak azért van az 1,1k-val párhuzamosan, hogy a gyors áram-változásokra gyorsabban reagáljon az áramkorlát.)

Hangsúlyozom, hogy egyáltalán nem biztos hogy ez a pontos működése a tápnak, mivel nem én találtam ki.

Sajnos nincsenek pozíciószámok a kapcsolási rajzon, ezért muszáj volt így fogalmaznom.
(#) Attila86 válasza (Felhasználó 13571) hozzászólására (») Szept 17, 2008 /
 
Te milyen hozzászólásra válaszoltál?
(#) mex válasza Attila86 hozzászólására (») Szept 17, 2008 /
 
Volt egy hsz-em amit töröltem és erre reagált köbzoli.
(#) HA3GX hozzászólása Szept 17, 2008 /
 
Sziasztok!

Elkészűlt a "Szabályozható tápegységem". Hálás köszönet érte köb.zolinak! Teszek fel róla képet, ha gondoljátok nézzétek meg, hogy mit csináltam!

Motahltem
(#) válasza mex hozzászólására (») Szept 17, 2008 /
 
Szia!

Okés, köszönöm szépen a felvilágosítást!

Attila:

Neked pedig külön köszönet a részletes rajzért, így már minden egyértelművé vált!


Még egyszer köszi szépen mindkettőtöknek a segítséget!

(Hétvégén ha lesz rá időm, meg is valósítom a dolgot)
(#) Baxi hozzászólása Szept 17, 2008 /
 
Hi Mesterek.

Kellene egy kis segítség.

Én egy régi pc-s AT-tápot használok kb.:200W
5V 20A, 12V 8A tud. A 12V helyet 10,9v van az 5V helyet meg majdnem 6V, a multiméter szerint.

Szóval az 5V táp részét szeretném "leágaztatni" és egy potival szabályoztatni 0V-tól 5V-ig. Pl.: led teszt stb-re.

Ha van ötlet megköszöném, lehet hogy volt már szó ilyenről de csak 191 lap van már itten
(#) Baxi válasza (Felhasználó 13571) hozzászólására (») Szept 17, 2008 /
 
Ok
Köszi.
Nincs valakinek tipje honan/miből lehetne guberálni egy analogos volt mérőt?
(#) Proci_85 válasza Baxi hozzászólására (») Szept 17, 2008 /
 
Ha ilyenre gondolsz, akkor itt lehet kapni.
(#) Baxi válasza Proci_85 hozzászólására (») Szept 17, 2008 /
 
Van ára , inkáb beleépítek egy 800ft-os multitmétert amíből csak a kijelző látszik.
Mondjuk lehet hogy 500ft-ért is oda adják(piac) ha szépen kérem
(#) Proci_85 válasza Baxi hozzászólására (») Szept 17, 2008 /
 
Nyár elején 1290-ért vettem az elektrokonthában, de nem volt sok féle. Ott is megnézheted Amúgy szerintem hangulatos egy ilyen kijelző + informativabb, mint egy digites, mert látod a tartományt + ha gond van fél szemmel is észreveszed mikor kilendül az ablaktörlő

ui. 800 ft-s multiméter kijelző helyett a hestore-n van 990-ért készre szerelt kijelző modul.
(#) mex válasza Baxi hozzászólására (») Szept 17, 2008 /
 
(#) Doncso válasza HA3GX hozzászólására (») Szept 17, 2008 /
 
Vaddisznó lett az már biztos!
(#) Baxi válasza mex hozzászólására (») Szept 17, 2008 /
 
(#) Doncso válasza Attila86 hozzászólására (») Szept 17, 2008 /
 
Nagyon köszönjük a fáradozásaidat!!! Hétvégén remélem odajutok a táphoz és ki is tudom próbálni a változtatást.
Nézegettem a rajzot, minden világos. Remélem működni fog. Ezt amúgy egyedül csináltad vagy SPafi segített? Mert ha ezt egyedül találtad ki, vagyis alakítottad át, és működni is fog, hát akkor én meg fogom emelni a kalapomat abban biztos lehetsz!!!
Üdv. Doncso
(#) FREDDI válasza Baxi hozzászólására (») Szept 17, 2008 /
 
Hello Baxi!

Na elárulom én neked. Kazettás magnó decket keressél valahol, vagy komolyabb régi analóg cuccot, pld. sztereo hordozható rádiósmagnókat, a nyugati típusokon régen (a jobbakon ) szokott lenni, egy, vagy kettő is néha. turkálj egy kicsit. Skálát meg tudsz készíteni nyomtatóval, öntapadós etikettre. De az etikettre csak akkor kell már nyomtatni, ha a papíros változatokon pontosítottad a skálát . Kis okosság, és van jó megoldás. Mondjuk 4db-nál már nagyon megéri azt a pár nyomtatást, ahogy az árakat nézem. Nekem még van vagy 15 db készleten .
(#) Attila86 válasza Doncso hozzászólására (») Szept 17, 2008 /
 
Egyedül. SPafit nem is jutott eszembe hogy megkérdezzem, meg egyébként is mostanában nagyon elfoglalt. (Többek közt az én kis tápommal. )

Kíváncsian várom a fejleményeket, hogy mekkora lesz így a feszültségesés.

Üdv.!
(#) Baxi válasza FREDDI hozzászólására (») Szept 17, 2008 /
 
Hi
Ez jó hir, Én is gondoltam a régi ideoton kazetás sztero magnóra mert annál is volt ilyen a rádio részénél.
Tsak nem voltam benne biztos hogy az jó pl.: fesz stb.
De akkor csak jók a skálázásra van egy epson nyomtatom , köszönöm szépen :yes:

Ui.: egyépként még mindig tuti a gyujtás a mociban ,mondhatnám profi.
(#) Doncso válasza Attila86 hozzászólására (») Szept 17, 2008 /
 
Idézet:
„Többek közt az én kis tápommal.”


Tudom, olvastam az oldaladon

Idézet:
„Egyedül. SPafit nem is jutott eszembe hogy megkérdezzem”


Akkor valaki azért segített?

Idézet:
„Kíváncsian várom a fejleményeket, hogy mekkora lesz így a feszültségesés.”


Én is nagyon kíváncsi vagyok, de szerintem ezzel a négyvezetékes megoldással, a feszültség esés egyenlő lesz a semmivel, vagy legalábbis az elhanyagolhatóval.
Még a végére egész jó kis táp kerekedik ki belőle
Van itthon 2db 36V400W-os hipersziljeim, lehet érdemesebb lett volna erősebb áteresztőket tenni, valami MJL-t 15003 vagy 4 , vagy pedig a 21193 vagy 4, nem tudom melyik illik ide, lényeg hogy erősebbet és kicsit felhúzni az áramkorlátot is, mondjuk 12A-re.
Lehet jobban jártam volna mint ezzel a két kis fing trafóval
(#) Attila86 válasza Doncso hozzászólására (») Szept 17, 2008 /
 
Idézet:
„Akkor valaki azért segített?”

Nem. Ez a dolog amit most lerajzoltam nem valami bonyolult dolog ám, egyszerűen kivezettem a szabályozási pontokat. Ehhez nem kell segítség.

12A-es táp már nagyon komoly áramköri megoldást igényelne!
Gondolj bele, rövidre zárt kimenet esetén 50V*12A=600W-ot kellene eldisszipálni! Mégpedig folyamatosan, mert egy labortápnak azt is bírnia kell ha három napig zárom rövidre.
Ehhez borzalmasan nagy hűtőborda és hűtőventilátorok kellenének sőt, szerintem ide már valami komolyabb aktív hűtés kellene.
Itt jöhet szóba az előszabályozás...

De ha a disszipációtól eltekintünk, akkor is, már maga a 12A kordában tartása is komoly fejtörést okoz, mert itt már maga a nyák is melegszik! Illetve a söntök disszipációja is meghatványozódik, emellett legalább 7db áteresztő tranzisztor kellene, azokhoz pedig szintén kellene ugye sönt.
No meg kellene egy marha nagy puffer elkó, sőt inkább a nagy áram miatt inkább több kicsi (pontosabban kevésbé nagy). Itt már a graetz is kb. 15W-ot disszipálna.
(#) Doncso válasza Attila86 hozzászólására (») Szept 17, 2008 /
 
Hát, mondjuk ebben igazad lehet, amiket így leírtál, végiggondolva. nem olyan egyszerű mutatvány. Igen ahogy írtad, 12A-t már kordában kell tartani.
Nembaj, majd elhasználom egyszer "valamire", végül is 36V 400W, illetve egy 12V-os kisáramú kimenet segédtápnak. "Valamire" biztos pont jó lesz egyszer
(#) Attila86 válasza Doncso hozzászólására (») Szept 17, 2008 /
 
Hát hallod, ez a trafó a kapcsolóüzemű labortápomhoz pont jó!
Mondjuk a 12V kevés, 15V kellene a segédtápnak, de a 36V pont tökéletes, a 400W is nagyon frankó a 10A kimenő áramhoz.
Engem megszoktak keresni emberkék az áramköreim kapcsán és volt már nem egy olyan aki trafó iránt érdeklődött. Ha gondolod akkor szólok ha lenne rá vevő. Már persze ha eladó a trafód.
Következő: »»   94 / 846
Bejelentkezés

Belépés

Hirdetés
XDT.hu
Az oldalon sütiket használunk a helyes működéshez. Bővebb információt az adatvédelmi szabályzatban olvashatsz. Megértettem