Fórum témák
» Több friss téma |
Fórum » LC mérő
Szia!
Köszi... Megpróbálok itt helyben (Pécsett) keresni valami olyan minőséget mint amit linkeltél. Köszi a segítséget!
Szia!
Csak felvilágosítást szeretnék kérni, hogy miért nem jó az a SIEMENS kondenzátor. Gyakorlatilag induktivitás mentes, vagy van más szempont is? Idézet: „vagy van más szempont is?” Az ESR ellenállás pl.
Szia!
Hivatalosan 33n 275V~ X2 van ajálva, ebbe a pozicióba! Ha ilyet kérsz az biztosan jó lesz! Leiszt Jani
Szervusz!
- Nekem az L/C kapcsoló gyanús: 1; A mellékelt képen megjelölt és a fölötte lévő kivezetést nézd meg ellenálásmérővel, a kapcsoló induktivitás állásában, hogy a kapcsoló zár-e? 2; Megjelöltem a hozzá tartozó rövid vezetékszakaszt is, szinén nézd meg ellenálásmérővel, hogy nincs-e hajszálrepedés rajta (a kapcsoló megjelölt két átlós kivezetés között) - Az 1 nF-os kondenzátorok milyenek, honnan szármoznak? Van legalább 1%-os, bármilyen értékű kondenzátorod az ellenőrzéshez? - Az esr mérés addig biztos nem lesz pontos, amíg "legalább egyszer" nem történik az induktivitás mérésnél is kalibrálás/nullázás. Üdv. István
Üdvözöllek benneteket!
Én reagálok Balázs Attila helyett. A kondik 1nF 250V Farnell 1% és 0,3% (C9) mivel én küldtem! Felmerült még a kérdés a kondenzátor méréssel kapcsolatban, egy 47nF kondenzátor a legritkább esetben 47nF! Ha rajta van a tűrése akkor annyival térhet el a névlegestől! Pl. egy 10% 47nF-os +-4,7nF-al míg egy 5%-os a felével tehát 2,35nF-al! Használj 1%-os vagy annál jobb tűrésű kondenzátorokat arra, hogy megállapítsd, hogy mennyire pontos! Az elkóknál az eltérés még nagyobb lehet! Az LC kapcsolóval kapcsolatban, valószínűleg kiolvadt a lába! Érdemes a kapcsoló lábait megtisztitani beültetés előtt, hogy minnél rövidebb ideig kelljen forrasztani! De azt hiszem az előző műszernél ugyan ezeket a kérdéseket már megkérdezted! Leiszt Jani
Bocs, hogy kötözködök, de az síkkondi aminek a két oldalán van a kivezetése. Bár nem mértem, de az az érzésem, hogy annak az ESR-je 10 a minusz sokadik ohm. Ezért ez fel sem merült bennem.
Megcsal az érzésed, az ESR nagyobb részt a dielektromos veszteségből tevődik össze, és az egy poliészter kondenzátor...
Helló mindenki!
Vettem egy LMC3 KIT -et. Össze raktam ,de nem mér semmit. Bekapcsolom kiírj a a szoftver verzióját, aztán ,hogy Fx = ? F. Ha ráteszek valamit, vagy rövidre zárom nem történik semmi. Ha kalibrációra állítom kiírja ,hogy kalibrációs hiba. Valakinek van ötlete mi lehet a gond? Végig néztem ellenállásokat a kapcsolási rajz alapján, illetve ,hogy minden össze van kötve mindennel. Egyszerűen nem találok se szakadást, se zárlatot. Semmit.
Szervusz!
A rezgőkörben nincs oszcilláció, valahol a környékén zárlat vagy szakadás van, esetleg valamelyik alkatrész értéke eltéke nagyon eltér, vagy hibás ("hideg") forrasztás miatt nem megy. A hibakeresésről már sokszor volt szó a topikban, pl.: Bővebben: Link
Üdv.
3verzióban is megépítettem az lcm-et minden nagyon szép és jó kivéve az ESR mérést kalibrált állapotban is ugrál -9 +5 között.Volt-e már olyan akinek sikerült -1+1 közé becsalnia az értéket?
Szerintem hosszútávon nem lehet stabilan elvárni ezt az értéket . Nekem nem sikerült, az L/C kapcsoló minősége miatt. Nem kaptam sehol, nyákba passzoló minőségi kapcsolót , ezért váltottam most, elkészítettem hutale LCFesR 4.01B itt is publikált műszerét. Hatalmas előnye, hogy ESR méréseknél nincs kapcsoló ami befolyásolná a 0 pont vándorlását. Nagyon stabil, tudja az 1-2 m Ohm belül hosszabb ideig is 0 pont tartását. Közvetlenül is használható áramkörön belüli ESR mérésre. Sokkal stabilabb mint az LCM3. Nagyobb kapacitású fólia kondik ESR mérése is pontosabb. Hátránya, nagyobb kapacitású elkok (10000u) kapacitás mérése lassabb, több másodperc is lehet.
Hát,érdekes ez a dolog,már mint az ESR mérés az LCM3 műszerrel.Nekem még az első verziós szoftver fut a műszerben,nem újítottam később sem,de ilyen nullpont vándorlási gondjaim nincsenek.Szerintem stabil és pontos is még az eredeti felállás szerinti "gagyi" -nak nevezett kapcsolókkal is.Pedig egy ilyen amatőr,mint én,sokat zongorázik a kapcsolókon a bontott holmi válogatásakor.Az első verziós LCFesR mérőt is megépítettem,most is megvan,arról sem tudok mondani rosszat,csak egyetlen hátránya,hogy a demó fut rajt,de ez az én anyagi problémám.
A nullpont vándorlásra elvileg a mérőkörben lévő valamelyik tantál esrének változása a magyarázat, korábban Jano36 egy hozzászólásában írta, hogy ő ki tudta küszöbölni, úgy, hogy egy kerámia kondit +1 soros valamilyen kis értékű fix ellenállást tett az adott tantál helyére...
Én két példányt építettem, nekem egyik sem ugrál, de 2...3m ohm-ot elmászik egy bizonyos idő alatt
Szia énis megépitettem már kettöt is nekem is be ált szépen 0-ára.. De idézetböl irom,hogy -ba 1 +-ba 1 re ál az tökéletes még.De ezis függ a mérözsinor hosszátol minöségétöl és még sorolhatnám de a forumon levannak irva erröl a praktikák..
üdv
Üdvözlök mindenkit!
Egy atombiztos megoldás Till Gábortól (TM), na itt nincs probléma a kapcsolóval! Már ha valakinek az a kicsi gondot okoz! Idézet a levélből: Annyit módosítottam a műszeren -- mivel úgyis szét kellett szednem --, hogy tettem két banánhüvelyt az elülső oldalára, amiket ha rövidre zárok, akkor kiiktatom az L/C kapcsoló bizonytalanságát a kis ellenállások mérésekor. (Az egyiken a gnd, a másikon az L/C kapcsoló összekötött 1-es és 6-os pontja van.) Leiszt Jani
Szia!
Jó ötlet, én primitívebb megoldást választottam, átkötöttem az L/C kapcsolót és így csak ESR mérésre használtam.
Üdv mindenkinek olyan gondom van,megcsináltam a müszerhez a feltétet. Az In-Circuit (áramkörön belüli) ESR méréshez. Kérdésem az lenne,használatával kapcsba,hogy mikor hogy kel rádugni? bekapcsolom a müszert és akkor menjen bele a feltét? és kalibrálás, vagy maradhat benne is? mert amúgy okés a müszer!
Csak a feltéttel nemvagyok egyenesbe mert fura dolgokat produkál..felraktam a fotókat bekapcs rádugva érték,kalibrálás stb vissza váltás és ott áll amit ki ír. Utána kuhúztam a feltétet és müszer kikapcs utána be kapcsolás ottis ki ir valamit nemértem. Elöreis köszönöm a válaszokat!
Üdv.Ide is felteszem a képeket.Még a küllem nem végleges.Ez már a 4.0C verzió,nagyon jó cucc köszönet hutale mesternek.
Szia!
Kismillió után mégegyszer! -Műszer bekapcs (feltét sehol) Megvár míg kiír 0,0pF -In-Circuit feltét csatlakoztat! -Összezár a mérőzsinór -Nulláz! -Használ! Ha leszed és úgy akar mérni ESR (14cm mérőzinór), akkor összezár és újra nulláz! Ez a játék a két Esr mérés váltásakor mindig újra megtesz! Leiszt Jani
Szia!
Szuper lett, látom akksival használod. Hálózatról tölthető, ez jó ötlet. Mennyire vagy elégedett a működésével? Régebbi verzió is jó volt, de ez sokkal jobb. Én az LCM3 és a régebbi LCFesR változatot használtam, kettő jól kiegészítette egymást. ESR mérése rendkívül jó lett, két fokozatú induktivitás mérés is nagyban növelte pontosságát és stabilitását. nH tartományban is jól használható. Nagy induktivitásokkal is könnyedén megbirkózik. Mértem 50H induktivitást is, ellenőriztem más műszerrel, 10%- on belüli eltérést tapasztaltam csak.
Szia.Igen Nicd akksival 7.2V, de lehet teszek még hozzá egy cellát.Nekem segítségemre volt egy több százezres készülék a kalibráláskor úgyhogy,rendkívül pontos lett minden tartományban (3-5% differencia az etalonhoz képest) az már más kérdés,hogy ez mennyire marad stabil.Nekem nincs szükségem ennyire pontos műszerre de azért jó,hogy így sikerült.Egyetlen hátránya talán az,hogy a nagy kapacitásokat kicsit több időbe telik neki kiszámolnia.
Köszönöm János hiába..feltéttel még nem használtam.
Amikor rávolt dugva feltét bekapcs leragadt itt Fesr = 87.0 khz-nél. Utána kihhúztam kikapcs, újra be beáll nulla,bedug lefuttaja az értékeket és 87.0 khz-nél. kötöt ki! Ekkor használtam az L/C kapcsolót föl kapcs vissza és beált azonnal In-Circuit mérésre! L/C kapcsolót nem kell használnom? L/c kapcsolót nem kel fel le váltani ezek szerint? mert avval egyböl be ált töbször le próbáltam. Köszönöm a választ!
Szia!
A válasz prózai - minek kapcsolnál L állásba amikor egy kondenzátor (C) egyik paraméterét méred! Az L állás induktivitás mérés! Másik még le nem írt kérdés - de előzzük meg - In- Circuit feltét használatakor csak ESR-t mér ( csak ez látható a kijelzőn ) kapactást nem! Leiszt Jani
Sziasztok!
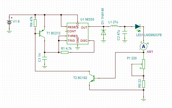
lhanzi-tól kaptam egy LCM3 kitet, amit az itthoni LCD kijelzővel raktam össze. Minden elsőre teljesen jól működik, ezúton is köszönöm neki. Viszont a kijelzőm kék háttérvilágítással rendelkezik, és világítás nélkül olvashatatlan. Jelenleg ~15mA a led-en átfolyó áram (220R), észrevehetetlen a fényerőcsökkenés a 39R, ~34mA-hez képest. Ahogy utána olvasgattam, kb 300-400mAh kapacitást várhatok egy normális 9V-os alkáli elemtől, ekkora áramfelvételnél. Ez azt jelenti, hogy kb. 25 órát használhatom egy elemmel a műszert. Megpróbálom csökkenteni a led áramát, és PWM alapú áramgenerátort építek a led meghajtására, mondjuk egy 555-el, így az üzemidő reményeim szerint 100-120 órára tolódhat ki. A kapcsolást, ha igény lesz rá, feltölthetem majd.
Sziasztok!
Megépítettem az LCM3-as műszert az oldalon található cikk alapján. Elsőre szépen indult, a képen látható frekvenciákkal, amik jónak mondhatóak szerintem. Kondenzátor kapacitást szépen mér is. Viszont az Uesr feszültségem túl alacsony, pedig olyan alkatrészeket használok amilyeneket kell, nem tudom mitől lehet ez a hiba. Az Fesr (87kHz) szerintem megfelelő. Átnézegettem a kontaktokat, minden jónak tűnik, a vezetősávokat átónoztam, nincsenek szakadások sehol. És még olyan gond is van, ha berakom a helyére az áramkört, ami egy nyákból készült dobozka( a réz nincsen lemaratva róla, mert úgy gondoltam, hogy jó lesz árnyékolásra), akkor a kalibrációs frekvenciák kb. 10khz-el megemelkednek a kiírás szerint, vagyis a képen látható 505Khz-ről 517Khz-re. Ill. a képen látható 94,4mV-os Uesr is leesik 60mV környékére. Fogalmam sincsen mi lehet a gond. Még arra is figyeltem, hogy a stiroflex kondenzátorokon a jelölések a föld felé nézzenek, ahogy az egyik kolléga írta itt a fórumban.
LCM3 háttérvilágításához PWM led meghajtó, kb 2,5-30mA között állítható. NE555-el, nincs benne FET. Két kicsi tranzisztor kell, a 27uH egy ATX tápból van, szintén kis méretű. Össze még nem raktam, de elvileg működőképes a kapcsolás. Majd hétvégén megépítem.
|
Bejelentkezés
Hirdetés |


























