Fórum témák
» Több friss téma |
Fórum » LED-es fordulatszámmérők
Témaindító: (Felhasználó 4577), idő: Okt 29, 2007
Témakörök:
Kellene még egy kis segítség, megint elakadtam.
szóval van egy 10K ohmos poti a rajzban. A potinak van 3 lába amit nem tom hogy hova kösek és honnan nézem a potit Ha szemben van velem(ahol tekerni kell) akkor a jobb első lábba megy a 15K ohmos felé vagy pont fordítva az 555IC 4 és 8 lába felé. A középső lábra gondolom testet kel kötni, vayg nem?
A középső lábát kösd össze valamelyik szélsővel,és igy már csak kettő lábad marad amit mindegy hogyan kötsz be. Márhogy az mindegy melyiket kötöd a 15k-ra. Egy tanács a potit tekerd középállásba,majd a beállitáskor kell a megfelelő helyzetbe állitani.
Sziasztok!
Az lenne a kérdésem, hogy ha a 20 led helyett csak 14-et szeretnék (mert amihez kell az max. 7000-et forog), akkor elég-e annyi változtatás, hogy az utolsó 6 ledet nem kötöm be? Sziasztok! novi
helo
kéne egy kapcsolás ami 10ezerig mér és ezres beosztásu kéne ja meg négy ütemüre négy hengeresre és 12voltos? A válaszokat kösz
hello
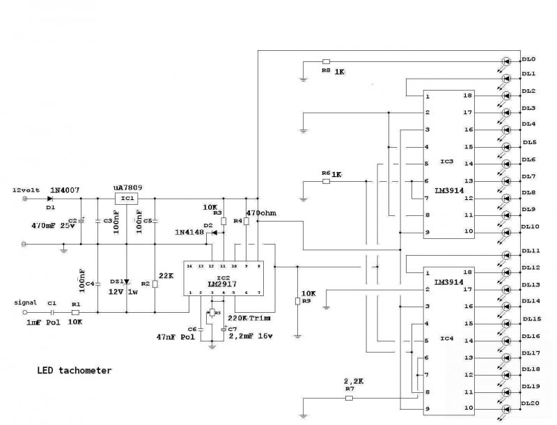
szeretnék csinálni egy olyan fordulatszámmérőt, amit egy 5000 es fordulatú motorhoz is jó és egy 10000 fordulatúhoz is. Arra gondoltam, hogy a mérő kitérésének maximumát egy potival lehetne állítani.tehát pl egy harley-ra szerelem föl akkor a potit letekerem, és már 6000 es fordulaton égnek az utolsó piros ledek, ha pedig egy kawasakira szerelem föl akkor föltekerem a potit, és mondjuk 11000-es fordulaton gyulladnak ki a pirosak. találtam is egy szimpatikus kapcsolást, de nem tudom, hova kell rakni azt a potit. mondjuk van ott egy az lm2917 alatt, de az pedig nem tudom, hogy mire való. tudna valki segíteni? Ezenkívül pedig lenne még egy kérdésem, régebben láttam simsonokon hasonló fordulatszámmérőt, és azon amikor a motor fordulatszáma olyan volt, hogy az épp világító utolsó lednek nem volt egyértelmű, hogy kigyulladjon-e vagy sem akkor bután villogott. mint egy éppen kiégni készülő villanykörte. ez a kapcsolás is ilyen? ez a probléma kiküszöbölhető?
Úgylátom egy a problémánk, csak máshogy közelítem meg. Tehát van valami ötletetek a fordulatszámtartomány bővítésére/csökkentésére?
Igen, ezt én raktam föl.
csak nem tudom, az a potméter mit csinál az ic2 alatt. ha azzal lehet hangolni a fordulatszámot akkor nincs is több kérdésem.
Sziasztok , nekem kellene sürgősen egy lm3914 es fordulatsuámmérő kapcsi rajz ami már megépíttett és működik ,mert én már megépítettem a szocimotoroson levőt de az ló...sz nem müködik rendesen.
Sziasztok!
A segítségetek kérném egy fordulatszámmérős kapcsolásban. nekem egy nagyon egyszerű kapcsolás kellene, amit egy potenciométerrel be tudnék állítani, hogy mekkora fordulatszámnál kapcsoljon (pl. húzzon be egy relét), és akkor megváltoztatná pirosra a háttérvilágítást, jelezvén, hogy illene váltani, mert magas a fordulat. Fontos, hogy minél egyszerűbb legyen a kapcsolás. Előre is köszönöm szépen a segítségetek!
Sziasztok!
Sziasztok! Próbálok megjavítani egy gyári 93-as favorit fordulatszámmérőt. LM2917-es IC-vel építem Az IC 1000 fordulatonként(33Hz) 1V-ot ad ki, amit függvénygenerátorral ellenőrizve szépen teljesít is. Erre a kimenetre van rákötve a tekercs a mutatóval. Rátettem az autóra, majd a mutató kiakadt. Rámértem a gyújtótrafónak annak a részére ahol a jelet veszem le a fordulatszámmérőnek és 200-220Hz van alapjáraton. A beépített fordulatszámmérőm tökéletesen mutat. 90-es favoritom van. A megépített kapcsolást csatoltam.
Megoldható, de nem egyszerűen.
Először kellene tudni, hogy milyen a háttér világítás megoldása. Milyen az óra. Izzós, ledes, hány darab, hogy van elhelyezve, stb. Ha ledes: akkor, a piros ledeket is el kell helyezni benne, hacsak nem kapsz olyan két színű ledeket aminek az egyik színe olyan mint a gyári szín, vagy ami tetszik. Smd ledek világítják meg vagy fényvezető "plexi" az előlap és csak 1-2 led van bent. A "plexi" viszi szerte szét a fényt. Na ha már szét szedted az órát és ennyire bele mélyedtél, semmiből nem tart egy PIC es fordulatszám mérőt építeni, ami ugyan úgy méri a fordulatot mint az órád, csak nem jelzi ki, hanem átváltja a szint, kapcsol relét stb... Ha meg már a pic is gondolatba fel merült, akár egy 2 soros lcd-n kiírva és 2 gombal be lehet állítani pl.:100 fordulatonként fel-le, hogy hol legyen a váltás. De szerintem a bonyolultabb része a megvilágítás szokott lenni. Persze ha régi fajta kerek 1 izzós (mint nekem volt) akkor annyival talán könnyebb a helyzet, hogy az izzó helyett veszel két hajlékony fóliás ledcsíkot. Ezen 3asával vannak ledek. Álrtalában 2x3 dab körbe ér belül. Veszel pirosat fehéret. Szét szeded az órát ki veszed a belsőt és a led csíkokat fel ragasztod egymás mellett körbe belül a falra. Nagyon szépen adják a fényt. Na ezt kell kapcsoltatni pl pic el. De ez csak az én ötletem, más talán tud analóg megoldást.
Szia!
Köszönöm szépen a segítséged. Igen a ledesítés megoldása valóban nem egyszerű, nekem már ez meg volt csinálva RGB ledekkel, úgyhogy csak a másik 2 színt kellett lekapcsolnom, a pirosat meg fenthagyni a figyelmeztetéskor. Azóta megcsináltam egy kapcsolást, amivel szinte tökéletesen működik, szépen be is állítottam, csak egy bajom van vele, hogy ha nem hirtelen megy pl. 5000-es fordulat fölé, hanem szépen lassan, akkor a kapcsolás pillanatában sokszor megrángatja a relét, hisz pont határértéken van, hogy a relé behúzzon, vagy sem. Ezt nem lehetne valamivel orvosolni? Mindenképp relét akarok használni, mert ha valamiért kivenném ezt a kapcsolást, akkor is a bent maradt relé, amit a ledpanelre tette zárva lenne az érintkezője. Csatolom hozzá a kapcsolást. Előre is köszönöm szépen a segítséged.
Sziasztok!
Megépítettem ezt a fordulatszámmérőt. Ezt szokták megcsinálni, hogy ledesen mutassa a fordulatszámot, azonban nekem volt egy rossz fordulatszámmérő műszerem és azt hajtom meg vele. A probléma a következő vele: Alapjáraton jól mutat, gázadásra és motorfékre szintén, azonban ha mondjuk stabilan tartom a 3000-es fordulatot vagy bármilyen fordulatot a műszer egyszercsak hihetetlen pontatlan lesz. Kb leesik a felére. Ez mitől lehet? Arra tippelek, hogy a mutató tekercse túl hamar kisüti a 20ľF-es kondit lehetséges ez?
Nekem az lenne a kérdésem, hogy valaki a következő kapcsoláshoz nem tudna nekem mutatni egy beültetési rajzot? Nekem egy 2 hengeres 4 ütemű motorba kellene a történet, meg van a kapcsolás meg a nyák terv is csak a beültetési rajz nincsen meg. Van valakinek valamilyen tapasztalata ezzel a kapcsolással esetleg? Amúgy meg itt van ez a szokásos kapcsolási rajz, amit minden oldalon gyakorlatilag meg lehet itt találni.
http://szocimotoros.hu/hu/tuningfejlesztes/8 és http://www.simson.hu/index.php?mit1=cikkek&mit2=kivalaszt&mit3=cikkek&id=56&fokat=4&alkat Ez közvetlenül a gyertyáról veszi a "jelet". Nekem gyárilag van kivezetése a fordulatszám mérőnek, ezek működnének vele vagy mindenképpen a gyertya kell nekik?
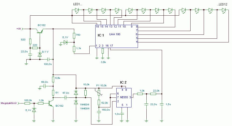
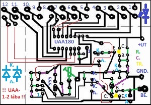
Szia! Egy lehetséges beültetési rajz. Az áramkör a forrasztás oldal felől van. A beültetéshez tükrözni kell. Az UAA180-as 1. és 2. ládánál az elvi rajz és a nyákterv nem egyezik! Ellenőrizni kell...
Sziasztok! Én is szeretnék építeni a 600 as XT mre egy fordulat szám mérőt. 600ccm 4 ütem. Végig néztem a rajzokat de nem igazán leltem rá a jóra valaki linkelné ? vagy valami olyat ami tuti müködik ? Köszönöm
Hányas évjáratú az XT-d? Amúgy meg van itt a fórumon egy fordulatszámmérőről ami egy egyhengeres yamahához készítettek, az tökéletesen megfelel rá elméletileg
Sziasztok!
Egy olyan kérdésem lenne, hogy van egy megszakítós motorra való ledes fordulatszámmérőm, amit eredetileg egy autóhoz készítettek 1990. januárjában és egy A277D Ic a lelke. A ledek helye megvolt, bár nem tudtam melyik hová való, ezért egy kivezérlésjelző kapcsolási rajzából vettem az ötletet hozzá. Remélem jól kötöttem be a ledeket. Haverom tirisztoros gyújtású simsonjánál akartuk kipróbálni, de sajnos nem működött, mert azt hiszem csak a 4. led világított folyamatosan és az 5. led halványan pislákolt. A többi led viszont semmit nem csínált. Szerintetek mi lehet a probléma? Talán az, hogy tirisztoros gyújtásra nem lehet bekötni? Vagy esetleg az a baj, hogy ez egy autóhoz készült ledes fordulatszámmérő? ![]() A segítségeket előre is köszönöm!
Szia! 555 IC van benne? Ha igen, akkor a 6 és a 8-as lábak közötti ellenállással lehet kalibrálni. Vigyázz ezt a két pontot nem szabad rövidre-zárni!
Na igen. Ha ez négyütemű négyhengeres motorú fordulatszám mérésére beállított elektronika, akkor a kétütemű egyhengeres motorhoz valóban csak az alsó fordulat tartományban eső ledek fognak csak működni.
Köszönöm!
Hello!
Egyszerűbben szólva, felét fogja mérni. Mert egyhengeres-kétütemű motornál minden körülforduláskor van gyújtás, négyüteműnél két körülfordulásonként. Vagy is négy hengernél ez, 4*0,5=2 ami ugye kétszer több impulzust jelet. üdv! proli007
Köszönöm! Akkor lehet az elektronikával is baj van, mert tirisztoros simsonnál próbáltuk egyik barátomnál és csak a 4. led világított a 12 led közül mikor fesz alá helyeztük a fordulatszámmérőt és az 5. led haloványan pislogott. Nem tudom mi lehet a baj vele. Lehet az A277D ment tönkre
a többi led meg se mukkant A hozzászólás módosítva: Szept 3, 2012
Hello!
Nem tudom mi lehet a baj, de a 277-et, lehet külön is próbálni az integráló kondira (555 utáni) adott feszültséggel. Hiszen az egy "feszültségmérő", csak Led-eken jelez ki. A Simson-nal jelével, már több gond is volt, még nem derült ki, mi a gond. Mert az egy indukciós jeladóval rendelkezik, és egy negatív feszültségű gyújtójellel gyújt. Kocsinál, ez plusz. és még 0/12V. Azt lehet integrálni, és nem zavar maga a gyújtás. üdv! proli007
Sziasztok! Az lenne a kérdésem hogy ebből lehetne e fordulatszámmérőt csinálni? Ha igen akkor mit kéne még elé építeni? köszönöm. http://www.bsselektronika.hu/index.php?w=UQoLzQKobH
Hello!
Lehet, de mi értelme van? Ugyan úgy kell elé, egy monostabil multi, és egy integráló fokozat. Mint ahogy az LM3914-előtt is van, csak azzal lényegesen egyszerűbb. üdv! proli007
Szia ! Köszi a választ. Azért kérdeztem mert ilyen alkatrészeim vannak itthon. Meg nálunk a boltba majdnem 1000 Ft gy lm3914-es. Netről meg nem éri meg 1-2 darabot rendelni.
|
Bejelentkezés
Hirdetés |
















