Fórum témák

» Több friss téma
Fórum » LED rákötése 230V-ra
 
Témaindító: Laci4, idő: Nov 30, 2005
Témakörök:
Lapozás: OK   8 / 84
(#) Lacika válasza potyo hozzászólására (») Feb 28, 2008 /
 
Pedig már nemegyet készítettem és működik. A bemeneten lévő kondi szerepe itt mint áramgenerátor. És nem lessz DC, mert a lednek fogyasztása van, a bemeneten meg 50Hz pulzáló ha csak az egyik félperiódust használod. A nagyobb szűrőkondi meg lenyeli a villódzást.
(#) _JANI_ válasza Lacika hozzászólására (») Feb 28, 2008 /
 
... H. a színiuszhullám mindkét polarítása munkát végezzzen... Persze az egyutas egyenirányitásnak is van előnye: 1/2 terhelőáram az előtétellenálláson s kevesebb alkatrész. S Hátránya: Nagyobb bufferkondi kell a kimenőfesz símításhoz. Persze ott ahol a villogás nemszámít, PL: irányfény vagy jeljőlámpa STB, ott mindenképpen megéri mérlegelni az alkalmazását...
(#) potyo válasza Lacika hozzászólására (») Feb 28, 2008 /
 
Én gyanítom, hogy mire gondolsz, csak akkor nem jól fejezted ki magad. Rajzold már le.
(#) Doky586 válasza _JANI_ hozzászólására (») Feb 28, 2008 /
 
"az egyutas egyenirányitásnak is van előnye: 1/2 terhelőáram az előtétellenálláson
Ez nem igy van.
Feleannyi idő alatt kell átvinni ugyanannyi energiát (töltésmennyiséget)..
Azaz csúcsban több áram folyik rajta ekkor, de átlagban ugyanannyi..
De kondival nem működne, csak ha ellenirányú diódával ki van sütve, de akkor ugyanannyi fényerőhöz duplaannyi befektetett áram kell (a ~230V kapcsoknál)..

"s kevesebb alkatrész"
de drágább.. ezért is hátrányos

Illetve ha nagy áramú egyutas eszköz lenne, akkor az elektromos hálózatban (nem az előfizetőnél) levő tranzformátorokat egyenáramúlag felmágnesezi, ami veszteséget okoz és csökkenti a hozzád bejövő feszültséget. Persze ez nem pár led áramára, hanem kW-os fogyasztókra vonatkozik..
(#) _JANI_ válasza Doky586 hozzászólására (») Feb 28, 2008 /
 
OK! [off] Igaz, én pont a graetzhidas kapcsolást pártolom :yes: :yes: :yes: !!!
De mint mondottam:
Idézet:
„... az egyutas egyenirányitásnak is van előnye”

(Az egyik periódus tölti a kondit, a másikban kisül, azaz munkát végez) ...
S kicsi az esélye annak h. valaki több KW-os LED-lámlát készítsen.
S ha mégis, akkor valszeg nem közvetlen kondistáplálást fog alkalmazni! :no: _Gondolom_én_b....!_
(#) Mau hozzászólása Feb 28, 2008 /
 
Találkoztam egy furcsa jelenséggel.
Újabb kupac ledet kötöttem össze, ezek kicsit nagyobb fényerejűek mint az előzőek de az adatlap szerint minden másban megegyeznek. Tehát, azt tapasztaltam, hogy néhány led villog kis időre kialszik, majd megint világít, vibrál, villog, látszólag teljesen véletlenszerűen. Mi lehet a probléma?
(#) Lacika válasza potyo hozzászólására (») Feb 29, 2008 /
 
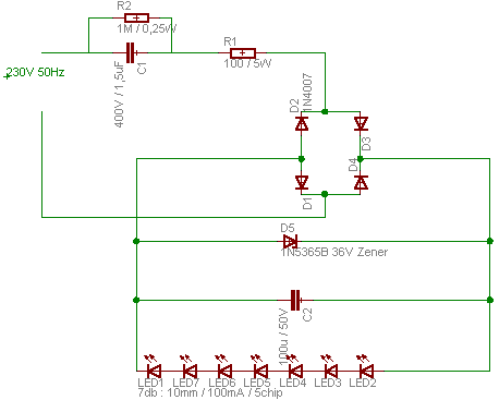
Na jó.Ilyen rajz még soha sem volt itt(kézzel).

Tehát az adatok: dióda 1N4001
LED sorba kapcsolva darabszám lényegtelen (na jó, azért ne legyen úgy 50-nél több), lehetőleg egy gyártótól, a letörési feszültségre válogatva.
C1- funkcionál mint áramgenerátor, a LED szerinti áramerősséget +5mA a kapacitással beállítani.
ZENER- a LEDek letörési feszültsége +max 5V, terhelhetőség 2W vagy tegyél helyette TRANSZILt ez még jobb. A zener lényeges szerepe, hogy a bekapcsoláskor keletkező impulzust elnyelje, mivelhogy amikor a C1 töltődik, akkor ez lényegében zárlatot produkál az áramgenerátor szempontjából, ha a szinuszjelen lévő feszültség jóval nagyobb mint a ledek letörési feszültsége,magyarán mintha átt kötötted volna. Ha a kapcsolás fázisbemenetére teszel egy nullátmenetű segédkapcsolót, akkor erre nincs szükség.
R -az ezen eső áramerősség 4mA legyen.
C2 - 500u/V, najó, ezt bemértem 15mA-nál+valami rezerva.

Remélem most már érthető voltam.

kapcs.jpeg
    
(#) potyo válasza Lacika hozzászólására (») Feb 29, 2008 /
 
Akkor nem értettelek félre. Amit most feltettél, az NEM működik. A C1 feltöltődik a hálózati feszültség csúcsértékére, és ott marad. Áram a továbbiakban nem folyik a ledeken.
(#) Lacika válasza potyo hozzászólására (») Feb 29, 2008 /
 
Szombaton lesz időm, újra összerakom, és felteszek róla egy 3gp videót.
(#) kobold válasza Lacika hozzászólására (») Feb 29, 2008 /
 
Potyo-nak igaza van, ez a kapcsolás így nem működőképes. Ha a nulla és a C1-dióda pontok közé még egy diódát betennél, C1 felé a katódjával, akkor működhet, de a te rajzod alapján C1 egyszer feltöltődik, utána már sem áram-, sem egyéb generátorként nem üzemel tovább.
Mellesleg nem ártana C1-el párhuzamosan egy nagy értékű kisütő ellenállás, R-en pedig nem esni fog az áramerősség, hanem áram fog rajta keresztül folyni, és feszültség esik.
(#) _JANI_ válasza Mau hozzászólására (») Feb 29, 2008 /
 
Nemhajtottad túl a ledeket!?
Mert ez jelenség arra utal!
Azaz túlhevűl a kistály, és leválik a kivezetés, s ezért villog vagy hunyorog...
(#) _JANI_ válasza _JANI_ hozzászólására (») Feb 29, 2008 /
 
[off] Esetleg kontakthiba.
(#) _JANI_ válasza Lacika hozzászólására (») Feb 29, 2008 /
 
Szegény zénez is IZZANI fog a boldogságtól, mert nincs
áramkorlátozó ellenállása. Persze ha nem nyit ki, akkor
áram sem folyik rajta keresztül. De ha a ledsor megszakad,
utánna a zéner is túlterhelődhet és tönkremehet.
Persze ez mind csak feltételezés...
Én mindenesetre a ledekkel párhuzamosan kötném be!
Természetesen a ledek-kapocsfeszültséggéhez
méretezve a zéner feszültségét...

Ezen a kapcsoláson még dolgoznod kell!

Ha a zéner nagyteljesítményű, akkor az fel lehet
használni töltődióda ként.
Persze ellenállás azért kell elé!!!
(#) hgpl hozzászólása Feb 29, 2008 /
 
Egyik barátom azon gondolkozik, hogy kapcsolóüzemű tápot csináljon a LED-es lámpának. Van erre ötletetek?
(#) hgpl válasza _JANI_ hozzászólására (») Feb 29, 2008 /
 
Ha nem vétettem a rajzolásban hibát, akkor ez a kapcsolás pontosan az, amit működtetek.
Amúgy már lehet 40 fok / 290000 mcd 5chip-es LED-et kapni. Brutál lehet. Azt fogok beépíteni a "csillárizzóba", oda 7 ilyen égőt kell készítenem.
(#) _JANI_ válasza hgpl hozzászólására (») Feb 29, 2008 /
 
A PC ATX tápegység szünetmentes része!?
(#) Lacika válasza potyo hozzászólására (») Márc 1, 2008 /
 
Beismerem igazad volt, tényleg kihagytam egy diódát.
de a többit fenntartom. R- tudom,hogy nem az áramerősség esik, hanem a feszültség. Tehát ellenállás nélkül 4mA-rel nagyobb áramerősséget kapjon a LED. C2- ezt elírtam, helyesen: legalább 500u, 15-20mA-nél.
A kisvideó túlzás, inkább felteszek róla egy fényképet. Mellesleg ezt ahogy kinéz, kb 5 percig tartott összedobni. Kipróbálásnak megteszi.

DSC00006.JPG
    
(#) hgpl válasza _JANI_ hozzászólására (») Márc 2, 2008 /
 
Nem próbáltam... nem néztem. Mire gondolsz?
(#) _JANI_ válasza hgpl hozzászólására (») Márc 2, 2008 /
 
Vagy valami hasonló kapcsolásra gondolsz, mint az elektronikus fénycsőelötétek!?
Persze a kimenő feszt a LED-ekhez igazítva...
(#) gg630504 válasza Lacika hozzászólására (») Márc 3, 2008 /
 
Próbáltad már, mennyi bekapcsoást bír ez? Kibír százat?
(#) hgpl válasza _JANI_ hozzászólására (») Márc 6, 2008 /
 
Nem tudom a barátom milyen megoldáson töri a fejét, kapcsolóüzemű táp gyanánt. Amúgy az általam felhasznált áramkör tényleg jól működik. Kérdésem lenne, hogy átolvastam ugyan a topicot, és találtam számításokat is, de mégsem tudom, hogyan kell kiszámolni a (átméretezni) az áramkört. Például 9 LED 20mA-ra.
Az biztos hogy sorban 9x3,4V = 30.6V és 20mA. Ebből következik, hogy az 1,5µF kondit csökkentenem kell, de, hogy hogyan jön ki az értéke az nem világos. Erre a kapcsolásra valami méretezési egyenletet tudnál adni?
(#) hgpl hozzászólása Márc 6, 2008 /
 
Jaaa, egyébként tovább bújtam a LED témát és lehet kapni (7,5x7,5 flux LED-et 60000mCd 140fokos sugárzót. 3,4V /20mA 5chip) 250Ft/db. Ez azt jelenti, hogy az én összeállításomban szereplő 7 LED helyett 4-et betéve ugyanakkora fényerőt érek el, de nem 100 fok körül, hanem 140 fokban. 7 LED esetén nagyobb fényerőt érek el ugyanolyan áron 5-öd fogyasztás mellett. Az eddigi kialakítás is nagyon meggyőző volt L sem tudom képzelni mennyire ütős lehet ez. Amellett ebben lehet kapni melegfehéret és nem kell keverni. Mérete töredéke a 10mm-es LEDnek és nem kell az irányítással bajlódni. Mindemellett ha igazam van és a kondi kisebb értékű lehet, valószínűleg az elektronikát is lehet méretben csökkenteni.
Túl optimista vagyok...
(#) _JANI_ válasza hgpl hozzászólására (») Márc 7, 2008 /
 
Érdemez előről átlapozni a "témát"! Ha mégsem lenne kedved akkor innentől!!!
Az első kiszámításom egy kicsit , de azért használható. Találsz majd egy másik példát is a kiszámításra. Az elég jól levezeti. De ez is egy használható képlet. ... Valamint a szükséges soros ellenállás teljesítménye, egyenesen arányos a kapocsfeszülség és átfolyó áram szorzatával. Ez az egyik kritikus pont! Érdemes egy OPTIMÁLIS értéket "kisakkozni". Ha túl kicsi az nem mindíg jó. Ha túl nagy az értéke, akkor jelentősen melegszik!

Vissszaolvasva... az IR2155 is ajánlásra került, mint kapcs.táp. vezérlő!

S ha kevesebb LED-del ugyanazt a fényerő vagy ugyananyi LED-del nagyobb fényerőt elő lehet állítani, az csak JÓ!
(#) hgpl válasza _JANI_ hozzászólására (») Márc 7, 2008 /
 
Kösz... :yes: megrendeltem a LED-eket, számolgatok, és jelentkezek. Nézegetem ezt az IR2153-at...
(#) hgpl válasza _JANI_ hozzászólására (») Márc 12, 2008 /
 
Szóval teszteltem. Megvettem a 9 db LED-et. Tényleg 20mA-esek és szépen "szólnak" Az áramköri számításhoz készítettem egy excel számolótáblát, de sajnos sem a te számításod, sem az általad megadott link képletek nem fedik igazán a valóságot. Persze irányadónak megfelelnek.

A fenti kapcsolásban csak a C1 kondenzátor értékét módosítottam. Jelen felállásban ( és ez kisérleti eredmény) 470nF kondenzátorral sikerül hajtanom a ledeket. Így 24mA folyik rajtuk és a 9 LED összesen 31V-ot vesz fel. Ez LED-enként 3,44 V ami megfelelő hiszen 3,4-3,6V szerepel az adatlapon. Egy kicsit több a 20mA de nem tartom problémának. A 100 ohm / 5W "meg sem szólal" nem melegszik. Tehát összességében minden OK. Csak éppen a 470nF mint érték nem jött ki sehogy képlettel.

Nos biztos hülyeség, de nekem ez a képlet fedi a kisérleti eredményeket:

C1 = I / ( gyök(2) * pi * U * f )

azaz: 470nF = (24mA/1000) / (1,41 * 3,14 * 230V * 50Hz)
ill 330nF = (18mA/1000) / (1,41 * 3,14 * 230V * 50Hz)
ill 220nF = (12mA/1000) / (1,41 * 3,14 * 230V * 50Hz)


Tudom nem játszunk a matematikával mert a képletek háttértudás anyaga adja a képletek értelmét és azt én nem művelem. Tehát ez csaka tapasztalatról szól. Amit láttam képletet az nem 1,41 -el hanem 2-vel szoroz a nevezőben.

Kíváncsi vagyok mi a véleményekre.


Amúgy ezek a LED-ek tényleg jók, csak keverni kellene a hidegfehérrel. Az viszont 100mA-t eszik Így aztán ha keverni akarom akkor érdekes összeállítást kell készítenem, és sajnos vissza kell térnem a korábbi felálláshoz.

Talán akkor 2 szer sorban (5 db 20mA-es párhuzamosan) + 5 db 100mA-es sorban. Remélem érthető
(#) _JANI_ válasza hgpl hozzászólására (») Márc 12, 2008 /
 
Érdekes eredményeket kaptál! Ennek érdemes lesz utánna számolni - mérni. :yes:
Amúgy ugyis a szabványértékű kondenzátorokkal kell megépiteni a kapcsolást.
... 10nF, 22nF, 47nF, 68nF, 100nF, 220nF, 470nF, 680nF, 1uF, stb...
S némely típusnak akár 10-20%-os szórása is lehet!...
Szerintem, elsősorban a határadatok betartására kell törekedni.
Kiszámoltad úgy is a szükséges kapacitást,
hogy a ledek nyitófeszültségét kivontad a képlet kiszámításakor!? ( U = 200V )
(#) hgpl válasza _JANI_ hozzászólására (») Márc 12, 2008 /
 
Nem vontam ki, majd kiszámolom. A listában a mért értékek szerepelnek. Köszi
(#) Lacika válasza gg630504 hozzászólására (») Márc 12, 2008 /
 
Bocs a késői válaszért, mostanában valahogy nem érek rá.
Szerintem nagyon sokat, nyúzópróbát is végeztem, de nem ment tönkre. Szerinted mi mehet ebbe tönkre?
(#) gg630504 válasza Lacika hozzászólására (») Márc 13, 2008 /
 
Tnx. A váltófeszültségű körben lévő soros ellenállást nem leltem a képen. A diódákért aggódtam.
(#) Lacika válasza gg630504 hozzászólására (») Márc 13, 2008 /
 
Ott van az a led előtt, csak RC szűrő részének használom.
Következő: »»   8 / 84
Bejelentkezés

Belépés

Hirdetés
XDT.hu
Az oldalon sütiket használunk a helyes működéshez. Bővebb információt az adatvédelmi szabályzatban olvashatsz. Megértettem