Fórum témák

» Több friss téma
Fórum » Leosztás - 1 jel 2 ugyanolyanra osztása
Lapozás: OK   1 / 1
(#) csisy hozzászólása Szept 25, 2007 /
 
Üdv!

Hallottam egy olyan kapcsolásról, ami (pl. keverőből kijövő) 1 jelet, több, ugyanolyanra tudja osztani. Én ezt úgy szeretném használni, hogy a keverőből kijön az 1 vezetéken a jel, és 2 erősítőre is szeretném kőtni, tehát 2 vezetéken kéne a jel.
Erre várnék segítséget, Előre is köszönöm!

Üdv: Csisy
(#) valve hozzászólása Szept 25, 2007 /
 
Szia,.. hat vegyel egy anya jack ket apa jack atalakito kablut vagy dugaszt ;o) Ezert morrogni fognak!
(#) csisy válasza valve hozzászólására (») Szept 25, 2007 /
 
köszi, csak én úgy hallottam, hogy egy kapcsolással szokták ezt megoldani.
(#) valve válasza csisy hozzászólására (») Szept 25, 2007 /
 
Akkor te egy szurore gondoltal? Amit a vegfokok ele szoktak kotni? Vagy egyatalane nem ertem miert kell kutyu ahhoz, h egy jelrol ket erositot hajs meg,.. (ez az en lamasagom,.. nem bonyolitom a helyzetet,..) De ha kell akkor utananezek,.. (en is foglalkozom hangositassal ;o) )
(#) ha1drp válasza csisy hozzászólására (») Szept 25, 2007 / 1
 
Ez így van. A jobbak ügyelnek arra, hogy az erősítő bemenő impedanciája megegyezzen a forrás jelével (miki , előerősítő, stb....). A megoldás legegyszerűbben egy passzív ellenállásosztó lehet.
(#) Árpy válasza ha1drp hozzászólására (») Szept 25, 2007 /
 
Nem lehet csak úgy 1xűen megoldani, hogy az erősítő bemenetét párhuzamosan kötjük a forrásra?
(#) csisy hozzászólása Szept 25, 2007 /
 
Hello!
Ha utánnanéznél azt megköszönném. Akkor leírom pontosan, hogy mire is gondoltam:
Keverő (1jel) - ebből kell 2, hiszen 2 erősítőre kellene.
1. erősítő: bemegy az előfokba, onnan 2 végfokra szeretném kötni.
2. erősítő: szintén ugyan az, mint az elsőnél.
Erre várnék ésszerű megoldást, hogy hogy lehetne megépíteni, hiszen zenekar hangosítására kellene.
Előre is köszönök mindent!

(#) Medve válasza csisy hozzászólására (») Szept 25, 2007 /
 
Hello, Szerintem először próbáld meg egyszerű párhuzamos kapcsolással, ha nem vagy megelégedve a hangjával, akkor összehozunk egy IC-s kütyüt...(igazából ez lenne a korrakt, de lehet, hogy nincs rá szükséged)
(#) csisy hozzászólása Szept 25, 2007 /
 
köszönöm szépen, meg fogom akkor próbálni.
(#) titi válasza csisy hozzászólására (») Szept 25, 2007 /
 
Hali!

Szerintem két előerősítő műveleti IC-vel.
Bemeneteik összekötve, kimeneteik külön-külön az erősítőkre.
(nem bonyolult)
(#) ferci válasza titi hozzászólására (») Szept 25, 2007 /
 
... és max 2x erősítésre beállítva .
(#) El_Pinyo hozzászólása Szept 25, 2007 /
 
Sziasztok! A HF jel is elektromos jel, van teljesítménye, energiája-> feszültsége és áramerőssége is van.Ha párhuzamosan kötöd az erősítőkre, akkor a feszültségek = ek, az áramerősségek megfelelő arányban osztódnak.Semmi gondja nem lesz a jelnek, nem torzul nem lesz zajosabb, pusztán csatornánként kisebb lesz az energiája. Jobban fel kell tekerni a hangerőt az erősítőkön, vagy még a keverő után egy műv erősítő kell, ahogy azt titi javasolta.Legalábbis sztem
Üdv
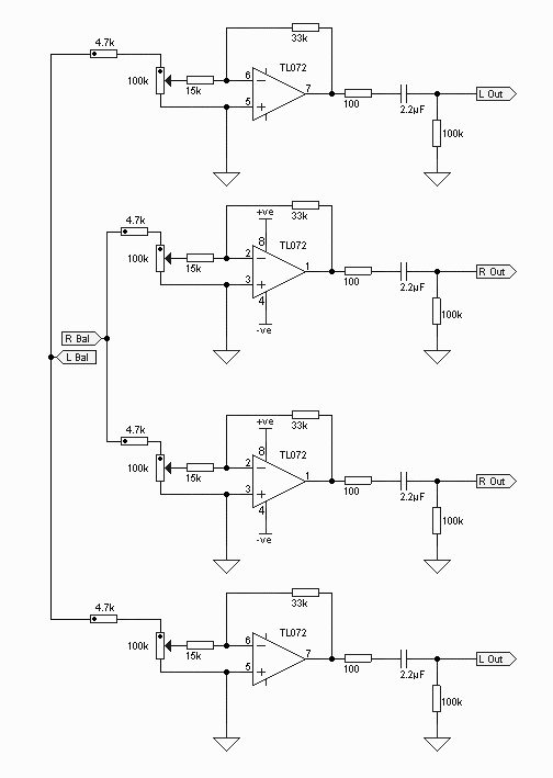
(#) valve válasza csisy hozzászólására (») Szept 26, 2007 / 5
 
Megoldas a problemadra! (ha nem tetszik a parhuzamos kapcsolas :yes: )
Csatoltam a kepet,..
(#) csisy hozzászólása Szept 26, 2007 /
 
Üdv!... köszi mindenkinek. ezekszerint mindegy, hogy párhuzamosan kötöm, vagy a kapcsolást használom. Nem tudom melyiket fogadjam el megoldásnak, de azthiszem a megoldás megvan. Köszönöm a kommenteket!
(#) valve válasza csisy hozzászólására (») Szept 26, 2007 /
 
Nagyon szivesen,.. De meg egy tanacs,.. Kosd be az erositoket ugy hogy mind`a`ket vegfokra ugyanazt a jelt viszed, magyaran ketteosztod,.. es ha nem tetszik a hanja akkor csinalj hozza kapcsolast, vagy kiserletezz,.. De annyit elmondok, h ha nem muszalj akkor ne hasznalj eloerositoket osztokat stb,.. Minel tobb eszkozon viszed at a hangjelet annal jobban romlik!! Akarmilyen csucsszuper dolgot epitecc, v vecel hozza,..

Az egyetemem mondta egy jofej tanarom, h; egy erosito berendezes minoseget a leggyengebb lancszem hatarozza meg ;o) Szerintem ez mindenre igaz!

udv,..
(#) kaszarobert hozzászólása Szept 26, 2007 /
 
Bocs, hogy hozzászólok, mert mintha kevernétek valamit.
Az erősítő fokozatokat általában ha jól tudom két tulajdonság alapján jól csoportosíthatjuk, vannak feszültségerősítő, és vannak áramerősítő fokozatok. (persze ez így eléggé sarkított) Az előerősítők nagyrészt feszültségerősítők, kisebb áramerősítési tényezővel, a feladatuk az lenne, hogy a jel feszültségét felerősítség pl 1,5v eff értékre ami az árnyékolt kábelen már vígan eldöcög. Mivel a terhelő ellenállás azaz a következő erősítőfokozat bemeneti ellenállása elég nagy(jó esetben), teljesen mindegy hányat kötsz párhuzamosan, számottevő feszültségesés nem történik. Az áramtól pedig itt nem nagyon függ még a csatolás. A végfokozatod viszont nagyrészt áramerősítőnek mondható, hisz neki már nem kiloohmokra, hanem csak néhány ohmra kell dolgoznia. Tehát itt nem mindegy hány hangszórót kötsz rá párhuzamosan, bár ha az erősítőd végtelen áramtartalékokkal rendelkezne párhuzamos kapcsolás esetén itt is akármennyi hangszórót köthetnél rá nem lenne feszültségcsökkenés!
(#) pmatthew hozzászólása Szept 26, 2007 /
 
Használj D-box-ot, ha PA rendszert használsz, akkor ez a jó oda
(#) valve válasza kaszarobert hozzászólására (») Szept 27, 2007 /
 
Szia,.. Az elejet ertem vmennyire de a veget, hat valljam be; Nem. Mirol van itte szo? vagy ez nem ide akart kerulni,.. (amgy az erositoket kinek szeme szaja, tucatnyi fele keppen lehet csoportositani,..)
(#) kaszarobert válasza valve hozzászólására (») Szept 27, 2007 /
 
Persze, hogy többféleképpen csoportosíthatod, de az előfokozatok célja a feszültségerősítés, a végfok célja pedig a teljesítmény, azaz a jó áramerősítési tényező. Én is csak azt mondom, hogy amennyiben nagy bemeneti ellenállásúak a végfokok, többet is ráköthetsz egy vezetékre jelentős veszteség nélkül.
(#) game4812 hozzászólása Márc 9, 2016 /
 
Sziasztok!
Valószínűleg ide illik legjobban, adott egy DJM-400 keverő, ez csak master kimenetet tud (2 pár RCA csatlakozó, 1 sztereó kör), booth (monitor)-t nem. Viszont szükség az lenne rá, ezt kellene megoldani.

A rendszer jelenleg DJM-400 - DI-Box - EV DC ONE processzor, erősítők. A monitor hangdobozok: EV ZLX12P aktív hangfalak lennének. Jelenleg csak simán betettem egy sztereó potit, tehát: "DJM-400 - 50K log - ZLX". Ezzel az a baj, hogy ahogy szabályzom a hangerőt, a másik kör hangereje is változik. Úgy gondolom, hogy a keverő így változó impadanciát lát a kimenetén, és attól.

Arra gondoltam, hogy a potméter középső lábára bejön a jel, az egyik lábán a hangdoboz, a másik végét pedig ugyanakkora ellenállással kellene a földre húzni, mint amennyi a hangdoboz bemenő impedanciája, és akkor ugyanannyi maradna folyton az eredő impedancia. Ennek így van értelme, vagy rossz elképzelés? Vagy inkább menjen egy előerősítő rötön a keverő kimenetére, és azután szabályozzam a hangerőt?
Következő: »»   1 / 1
Bejelentkezés

Belépés

Hirdetés
XDT.hu
Az oldalon sütiket használunk a helyes működéshez. Bővebb információt az adatvédelmi szabályzatban olvashatsz. Megértettem