Fórum témák
» Több friss téma |
Ezt olvastam már, csak ezzel annyi a gond, amit már írtam is!
Idézet: „Hogy tegyem fel tölteni telefonnal?! Nos épp az húzta le, mert boot loop-ol. Másik olyan teló meg nincs itthon.” Nem kötekedni akarok, csak az állandó újraindulás szinte exponenciálisan meríti az akkut, és az általad leírt mellett az is fel van tüntetve, hogy a túlmerítést is rosszul viselik. Így egy kicsit paradoxonban vagyok...
Biztosan bennem van a hiba, de nem látom át a problémát.
Annyit felfogtam belőle, hogy van egy telefon, amelyik állandóan újraindul. Gondolom, ez nem normális üzemállapot, ezt kell megszüntetni. Erre csak lehet találni valami szaktopikot. Miért nem lehet a töltőn hagyni a telefont? Az akku feltöltése egy másik dolog, az remélhetőleg megoldódott.
Üdv mindenkinek!
Sürgősen szükségem lenne egy 18 Voltos akkumulátor-töltőre, de sajnos nem találok kapcsolást hozzá. Olyan töltőt szeretnék, ami a töltés végeztével lekapcsol. Továbba jó lenne bele egy töltésjelző led, valamint még egy, amely a töltés végét jelzi. Nem túl egyszerű (legalábbis számomra), de nagy szükségem lenne rá. Sajnos enélkül nem tudok dolgozni. Nem igazán értek az elektronikához de a felfogásommal nincs baj és könnyen megoldok mindent kis segítséggel.
Sziasztok!
A következő lámpa akkumulátorát: http://www.aliexpress.com/snapshot/6734546740.html?orderId=67792066584425 8.4v 8400mAh Litiumos akku Szeretném napelemes USB töltőről tölteni. http://www.aliexpress.com/snapshot/6666593922.html?orderId=67232221984425 5v 1650mA Hogyan tudom tölteni és mennyi időt vesz igénybe a töltés? (biciklitúrához kellene)
Sziasztok!
Van egy telefonom, amiben a Lithium akkut tönkretette a töltő elektronika. A lényeg, hogy elkezdett púposodni, ezért a telefon le lett cserélve, és már 1 hónapja a fiókban hevert. Most rátaláltam, és kb. 3x akkora az akksi benne, mint normális esetben. Azt gondoltam, hogy csak a túlfeszültségtől lehet baja. Az akksi szinte biztos le van merülve. A telefon még használható USB kábelről. Hogyan válasszam el az akksit a telefontól? Sajnos belső akksiról van szó, szóval a simán kiveszem nem megoldás, csavaroznom is kell. Kiszúrhatom az akksit, hogy csökkenjen benne a nyomás? Vagy azzal többet ártanék? Nem szeretném, ha tűzzel végződne a dolog, tehát valahogy ártalmatlanítani kellene az akksit. A tippeket köszönöm!
Sziasztok van egy androidos telefonom és az aksit telefonon keresztül nehézkes tölteni.
A telefont kikerülve szeretném tölteni. Azt szeretné kérdezni valaki tudna egy telefon töltős kapcsolást linkelni?? 5v ról menne 4,2 volt al lehet tölteni. A hozzászólás módosítva: Máj 27, 2016
Sziasztok!
Nem tudom van-e valakinek tapasztalata játék kategóriában, de hátha. Az lenne a kérdésem, hogy van nekem Air Hogs Steelback, ill. Air Hogs Hover Assault helcsikéim a saját távjaikkal, és úgy látom hogy a töltés végén átvált csepegtetésre (csak villog a led), ill. időben be is fejezi a töltést, tehát nem tölt túl, míg pl. a Silverlit töltő simán túltolja a kis akksit. Ezt jól látom, lehetséges, hogy ilyen jól építették meg a távot (ami egyben a töltő is)? István
Üdv!
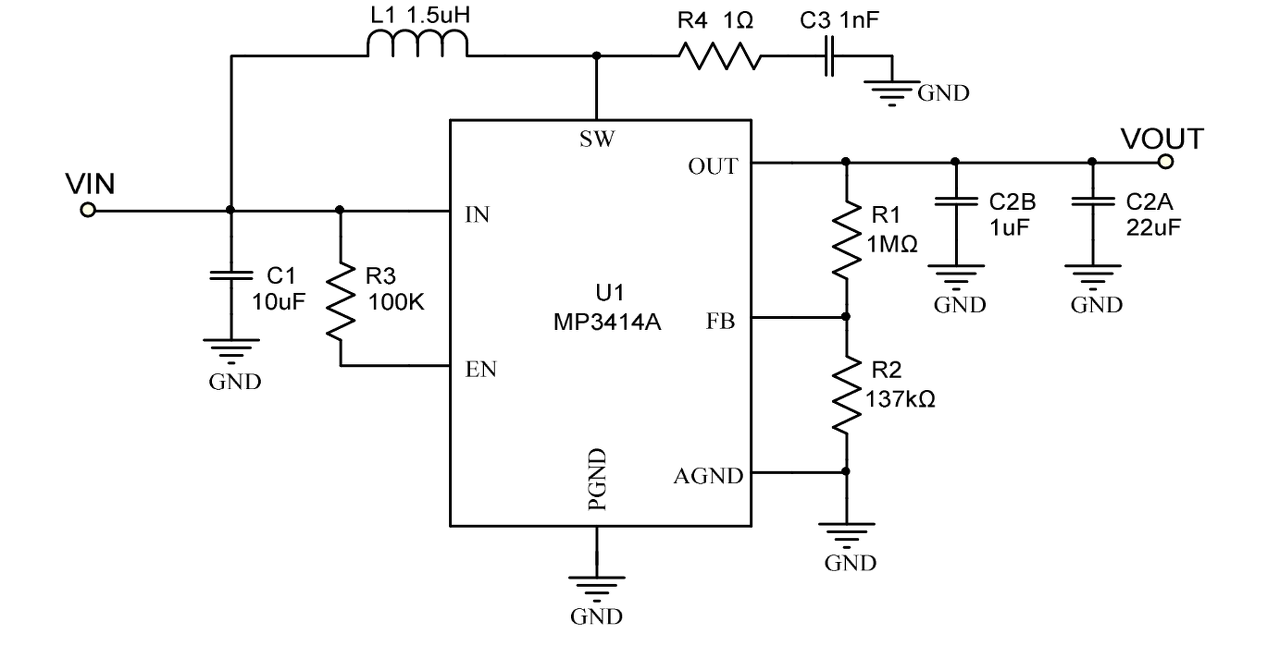
Szeretnék egy általános akkus 5V-os tápot építeni, amit tudok használni RPI/BBB/Arduino stb boardokhoz. Erre a csatolt kapcsolást gondoltam. Az 5V-ot egy MP1470-es adja és az USB illetve a relék miatt szükséges. Kérdésem a nálam jobban hozzértőkhöz hogy ez így működhet e, vagy esetleg tud e valaki pákával is könnyen forrasztható kapcsolást? A hozzászólásokat előre is köszönöm. MP3414A MCP73832 /UI: Az N-MOSFET tudom hogy erős, helyette elég egy egyszerűbb is. A hozzászólás módosítva: Júl 29, 2016
Sziasztok!
Egy régebbi nem okostelefonomba vettem új akkut, az a bibi hogy a gyári töltője tönkrement és egy másikkal töltöm. A gyárilag hozzávaló SE CST-75 4,9 Volt 700mA, amivel most tölteném az SE CST-60 4,9 Volt 450 mA. Nem gond hogy az áramerőssége kevesebb a töltőnek, esetleg kell így továbbtölteni ha a telefon azt jelzi hogy fel van töltve? Köszönöm szépen!
Ha van időd, akkor nem gond a kisebb "töltő". A nagyobb sem, mert a telefon szabályozza a töltést. A feszültsége legyen nagyjából 5V.
Idézőjelbe tettem, mert amire gondolsz, az nem egy töltő, hanem egy tápegység a telefonban levő töltésvezérlő áramkör számára.
Sziasztok! olyan kérdésem lenne, hogy van egy samsung tab aksim, amit külső töltővel töltök, de a töltő 4.15V-nál lekapcsol, a TABba belerakva 82%-ot mutat a töltöttség jelző. Gondolom nem épp 4.2 voltos akkupakk lehet.
Lehet kapni a Michrochip 7383x sorozatú töltő IC-ket - 4.2V, 4.35V, 4.4V, 4.5V, na mos a kérdés az hogy konkrétan, nem tudom értelmezni, hogy most mindegyik feszültségre külön IC-n van vagy, ezt valahogy be lehet állítani az adott IC-n. Amire rájöttem, hogy a 1-2 végü, az 500mA töltőárammal bír, 3-4-es végüek 1000mA, de hogy az 1,2 közt mi a különbség, meg a 3-4 közt azt nem is értem, most akkor hogy is van ez? Légy szíves valaki aki már használta ezeket világosítson fel. ![]() Köszönöm!
Az általad hiányolt 50mV másodprecek alatt eltávozik a cellából. Ha megnézed egy LiIon akku kisütési görbéjét látszik, hogy a görbe két vége elég meredek, megbíhtó töltöttségi százalékot nem lehet kikövetkeztetni a cellafeszültségből.
Fix feszültségű mind a négy típus.Hogy melyik,milyen tokban a típus utáni betűk mutatják.Itt ésitt angol tudás nélkül is ki lehet a lényeget bogarászni.
731/732 között az a különbség hogy a STAT kimenet csak a töltés-t,vagy a kész-t is ki tudja jelezni.(egy vagy két LED) Ha az egy ledes variációt csinálod meg ott mind a két ic működik. A 833/834 között ugyancsak egy láb (7-es) a különbség,én a 833-assal csináltam töltőt,az korrekt. Hogy a 834-esben mi az az időzítő abba nem bonyolódtam. A hozzászólás módosítva: Feb 18, 2017
Pontosabban megbízható.
Hozzászólásom többi része okafogyottá vált.
Végül is...
most hogy így végignéztem teljesen az adatlapokat, benne van minden... Csak hiába néz az ember, ha nem lát... a cukros dobozt sem találom elsőre reggel mikor kávét csinálok... Köszi az infókat skacok!
Sziasztok!
Egy olyan kérdésem lenne, hogy aha van egy az alábbi bekötésem a linkelt dolgokkal, akkor ha van egy 12/15/16/18V és max 5,5A kimenetű egyszerű tápom, akkor azt ráköthetem direktbe töltés céljából. Ha nem akkor esetleg tudna valaki valamilyen bekötést ajánlani vagy esetleg kész produktumot olcsón, ami elvégzi a munkát? Köszi előre is a válaszokat ![]() bekötés Protection board Accu
Ha a feszültségforrás és az akku közé kerül valami, mondjuk egy töltésszabályzó, akkor igen.
Nem szabad.
Tudnál esetleg egyszerű kapcsolást ajánlani hozzá?
TP5000 modul készen is kapható. Sajnos ilyen akkukhoz a hagyományos LiIon töltő áramkörök nem passzolnak. Mondjuk azt is mődosítani kell, különben LiIon üzemmódban dolgozik, de a modul fel van készítve rá (egy átkötés a különbség).
A hozzászólás módosítva: Jan 22, 2018
Sziasztok!
Van egy rakás 18650 cellám. Lehet ezeket regenerálni? Sajnos évek óta szekrényben porosodtak. Illetve ha cserélni szeretném őket(laptop akuk) mire kell figyelni az új cellàk kivàlasztásánál? Üdv!
Regenerálni nem lehet.
Figyelni kell: belső ellenállás, kapacitás, és lehetőleg az önkisülés minimális legyen.
Sziasztok!
3s pakk töltésére keresek kapcsolást, kevés alkatrésszel, cél IC-kkel. Adott esetben modul is szóba jöhet, de csak olyan, amit saját nyákra tudok integrálni kulturált formában és garantáltan nem gyújt fel semmit...
Sziasztok! Elektromos cigimben tönkrement a töltő áramkör. Ugyanis nem adtak mellé semmilyen töltőt, csak egy USB kábelt. Amikor elkezdett a kábel vacakolni, valami nem jó eszközzel próbálgattam, vagy túl nagy feszültséggel, vagy túl sok árammal, a lényeg, a töltő áramkör lezárlatosodott. Egy 8 lábú SMD alkatrész a töltő szabályzója, ami oda- vissza 70 ohmot mutatott mind az USB, mind a kiszerelt akkumulátorhoz menő vezeték és a test között. Természetesen, amíg bent volt az akku, sütött, mint az állat.Kiforrasztottam, de a tipusszáma alapján az interneten sehol semmit nem találtam. (Ilyenek ezek a kínaiak!) Még mindég megköszönném a rajzot, vagy az adatlapot, ha valaki találkozna vele: LP28058S volt a beteg alkatrész. Tölteni viszont valamivel muszáj. Itt a fórumon, és az interneten átnéztem az összes fellelhető rajzot, és az itthon levő alkatrészekhez igazítva leegyszerűsítettem a dolgot, illetve igyekeztem minél kevesebb ellenállást felhasználni, tökéletesen végzi a dolgát, 4,1 Voltig tölt, ha megengeditek, felteszem ide a rajzot: Ha még nem írtam, ez egy egy cellás akku töltő 5Voltos USB kábellel. A rendelkezésemre álló telefontöltők bírják az áramot, ezért nem kell bele külön áramkorlátozás, 5 Voltról nem éri el az 1 Ampert az áram, amikor kész van, a MosFetnek és a TL431-nek köszönhetően szivárgó áram nélkül áll le, Mivel a kimenetén nincsen ellenállás osztó, század Volnyi pontossággal hirtelen kapcsol le a megadott értéknél. Az egyes félvezetőkön eső feszültségek adják meg pontosan az említett 4,1 Volt végfeszültséget.
Én nem használnék ilyen kapcsolást, mikor 5db TP4056 alig pár 100Ft, és korrekt!
Esetleg a komplett paneles változatot rendelném meg, nem akarok SMD-hez még panelt is gyártani. Nem tudtam, hogy van ilyen, illetve azt se tudtam, hogy milyen néven keressem? Köszönöm.
Ebay-ről nagyon olcsó, és jó kis töltő, nyákkal, USB csatlakozóval. Megbízható. A keresőszó a TP4056 lesz, de magyarországi forgalmazóktól is beszerezhető, akár a nyákos verzió is, nem sokkal drágábban, mint kínából, pár napon belül a hónapok helyett. Üdv!
Tegnap jött meg kínából. 4,22v dc kapcsol le. Elvileg túl merítés elleni védelem is van az enyémben. Még tesztelem de jónak tűnik. Komoly 200 ft volt 2db postával együtt.
A hozzászólás módosítva: Jún 3, 2019
Sziasztok! Gondolom a mellékelt képen látható töltőt vásároltál. Azt szeretném megtudni hogy , milyen táp szükséges a működtetéséhez, pl, 5V 2A-es telefontöltőről üzemel? Olvastam olyat is hogy csak cc/cv tápról üzemel de ez elvileg benne van. Nekem már egy elfüstölt.
5V, áram 0.7A-tól felfelé. Az elfüstölés nem a táp miatt volt (kivéve, ha AC 5V-ot adtál neki).
|
Bejelentkezés
Hirdetés |









Hozzászólásom többi része okafogyottá vált.
Csak hiába néz az ember, ha nem lát... a cukros dobozt sem találom elsőre reggel mikor kávét csinálok...






