Fórum témák
» Több friss téma |
Fórum » LM1036 sztereo hangszínszabályzó áramkör
Témaindító: Krajcsooo, idő: Máj 29, 2006
Témakörök:
Sziasztok!
Szeretném megépíteni,de nem tuom,milyen kondik kellenek hozzá. Azt tudom,hogy 5db elektrolit kondi kell hozzá,na de hogy a többi milyen,azt nem tudom... Szeretném,ha valaki írni egy kondis alkatrészlistát,nagyon megköszönném!! Valamint az még a kérdésem,hogy az IC 3-as lábára csatlakozó Ct kondi az biztos,hogy 0.01 uF? Mert ilyen kis kapacitású kondiról nemtudok. Előre is köszönöm szépen! Üdv: Zoltán
Nézd meg jobban az adatlapját, ott van hozzá a kapcsolás és ottvan az alkatrészek melett az érték is!
Ha jobban rákeresel itt a fórumon megtalálhatod egy zip fájlban minden kapcsolással és alkatrészlistával , tudom mivel én is innek másoltam
Ha jól emlékszem a harmadik vagy negyedik oldalon van ebben a témában .
Az értékeket le tudom olvasni,azzal nincs is gond,hanem a fajtájukkal. Mert ugye több fajta is van: elektrolit,tantál,fólia,kerámia. Tudom melyik kondik elektrolitok,mivel azok 2pólusúak. Na de a többi?
Énis ugyanebben a cipőben járok néha , de azt szoktam csinálni hogy a hestore-n megkersem a tantál kondikat és ot van mellékelve kép minden egyes alkatész mellé a kondenzátorok kapacitását pedik nagyon egyszerűen meg tudom állípítani Kondi értékek . ha fapadosak is a módszereim remélem tudtam segíteni.
Hali! Én a gyári adatlapban szereplő kapcsolást építettem meg, műanyag kondikkal (ezek 63V-os polarizálatlan kivitelűek), szokott lenni rajtuk egy kis fekete pont az egyik lábnál, ez a külső fegyverzetet jelöli, zavarvédelmi célból ezt szoktuk a földponthoz közelebb kötni. Egyet építettem már kis kerámia kondikkal is, azzal is jól működött. A 0.01 µF az 10 nF-os érték lehet kapni ilyen értékű kondikat, az IC 3-as és 18-as lábára kell.
Sziasztok , lenne egy kérdésem megjött ugye az új ic az előző LM1036N-1 es helyére a mostani pedig sima 1036N és a mellékelt felvételben hallható zaj mitől keletkezik (esetleg más karakterisztikájú a két ic ? ), ezt nem értem tudnátok segíteni előre is kössz.
De amúgy szól a cuccos semmi baj vele. Itt találtam a probmlémámra megoldást Idézet: de nem vagyok benne biztos hogy ez segít. „Megjegyzés: Ha zajokat, vagy zúgást észlelünk, akkor érdemes a tápfeszültségét megszűrni, 10ľF - 100ľF/25V-os elektrolit kondenzátorral.”
Próbáld meg a tápfeszt szűrni, de ha nem segít kösd le a bemeneteket 100K-s ellenállással földre
10000 kössz
probálgattam pár elko-val , a kicsik "hatástalanok voltak" de egy nagyobb 16V 2200µF -os teljesen megszűntette a búgást És még annyit ha párhuzamosan a 230V -ra bekötök egy zavarszűrő kondit attól csak mégjobb lehet a hangja az egész rendszernek nem?
A 230V-os oldalra kötött zavarszűrő elsősorban nem ilyesmik miatt van ott, hanem a készüléked által keltett zavarok hálózatra történő visszajutását hivatott meggátolni.
Az LM1036 tápágába az elkó elé betehetsz pártíz ohm soros ellenállást, ez védelmet nyújt a más fokozatokkal a tápfeszültségen keresztül történő csatolás kialakulása ellen (fokozatok egymásra hatása, tápfeszültségen keresztüli gerjedés). Ugyanakkor az IC táplábára is érdemes párszáz nF-os hidegítést tenni, lehetőleg az IC-hez minél közelebb. A másik, amit érdemes szem előtt tartani az a fokozatok helyes erősítésének, jelszintjeinek a megválasztása, illetve a szintek illesztése. Ha az LM1036 után egy olyan végfok van, ami viszonylag érzékeny, és emiatt a hangerőt alig feltekerve már torzításhatáron dolgozik a végfok, akkor az LM1036 kimeneti zaja már zavaróan hallható lesz a végfokban akár teljes lehalkításkor is. Ilyenkor nem az a megoldás, hogy az LM1036 bemeneti oldalát leosztjuk, hogy az végfok a hangerőpotméter normális tartományában használható legyen, hanem a végfok erősítését kell lecsökkenteni.
Sziasztok! Lenne 1 olyan problémám, hogy a a hangerő potim 1 sony erősítőé 100kA sztereó, és nem szabályoz csak kb. a 3/4-étől ot is nagyon gyorsan. Mit lehetne ezzel csinálni, esetleg vehet 1 50k potit? Esetleg ha összekötném az 1. és a 2. sort a poti lábkiosztása szerint akkor meg tudnám felezni 50kra?
Biztos hogy lineáris? Próbáld meg kimérni egy ohm mérővel. Ráteszed a mérőt a be és a csúszka kivezetéseire, és ha a potenciométer 100K, akkor negyed fordulatnál kb. 25K, félfordulatnál a felét, háromnegyednél értelemszerűen 75K-t kellene mérni nagyjából. Ha ettől nagyon eltér, akkor logaritmikus.
Természetesen, ha összekötöd a két sort, akkor feleződik az érték. Ha netán a potid logaritmikus, akkor úgy kösd össze, hogy az első sor bemenetét a második sor kimenetével, csúszka a csúszkával, maradékot pedig a maradékkal. Nem lesz ugyan teljesen lineáris, egy próbát viszont megér.
Már bocsánat de lm1036n-nek nem 10K-s poti kell??
Bocsi hogy közbeszólok de 47K A lineáris potik kellenek neki .
Hmm..érdekes tényleg 47K de én már láttam 10K-ssal és még 5K-ssal is
Rég jártam erre.. unalmamban most kicsit olvasgattam. Érdekes, hogy mennyiféle hibát tudtatok összehozni ezzel a kis IC-vel
/utalva a régebbi hozzászólásokra/. Én igaz már nem használom, de annakidején, amikor összeraktam (13,8V-os tápfesszel LM317-tel) két TDA7294-et hajtott. Igaz, a kimeneti kondit én is kicseréltem 1 mikrósra. Koppanást meg megoldottam a TDA Standby bemenetét használva egy integrátorral. De sem zajt, sem torzítást, sem kis hangerőt nem tapasztaltam. És a loudness kapcsolóra kivezetve is szépen működött.
Hát azért nem mindenki olyan profi hogy elsőre össze tudja rakni
Pedig ha úgy vesszük, egyszerű mint a balta
Én kb egy éve újragyártottam a Videoton EA6383S két végpaneljét, és összeraktam új alkatrészekkel.. láss csodát, az is működött elsőre. Bár az is úgy van megtervezve, hogy működjön is elsőre, nem egy bonyolult téma az sem. De abban azért már nem egy szem IC van..
hello!
LM1036 -al építettem hangszínszabályzót. kérdésem az lenne hogy ha balance-t ki szeretném hagyni mit kösek össze? A kimenet másik lába a test a (+ az megvan)?
Hali!
A hozzá tartozó poti helyére tegyél be két sorbakötött 22k-s ellenállást. (A két ellenállás közös pontja felel meg a poti középső kivezetésének.)
Igy gondoltad a balance poti kihagyását ?csatolom a képet
47K lineáris potit tettem a többi helyre.
Hello én is meg szeretném csinálni a hangszínszabájzot de ki szeretném hagyni a be ki kapcsolót meg még annyi, hogy jók lenének ezen a B50K potik mert ez van ingyen itthon
Nem mindegy milyen potikat teszel mert csak a poti végén fog magasat vagy mélyet adni meg a balansz középállása is elcsúszik stb... ha akarod később megnézhetem én milyeneket alkalmaztam. Nekem is elég sokat kellet cserélgetni a tökéletes szabályzásért. De többnyire B10K potikat meg a hangerőnak A47K -sat alkazmaztam.
Az A47K az nem logaritmusos hangerönek szerintem lineáris jobb lene de én csak ezt ugy mondom
Sziasztok
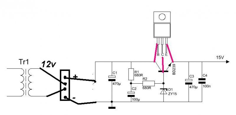
Ismét adódott egy kicsike gondom. Az Lm1036-os hangszínszabályzóhoz készítettem egy tápegységet az általatok közzétett kapcsolásból. A gondom vele hogy a kapcsolást megépítettem de az egyenirányítónál grezt használtam amit egy monitorból szedtem ki . A trafó az egy 120w-os 0,12,24 volt-ot ad le a 24V-ot az 7294-es erősítő meghajtására használnám a 12v-os kimenetett pedig a hangszínszabályzóra. A tápegység 12,77V-ot ad le a grezt után , a kapcsolás kimenetén pedig 17,6 V-t jön ki . De a dióda pillanatok allat felmelegszik terhelés nélkül is ! Mi lehet a gond vele? Viszont ptóbáltam adapterrel Egyenirányítást kihagyva úgy jónak tünt (nem volt melegedés). A csatolt rajzot átalakítottam ahogy bevan kötve az alkatrészek nálam köszönöm a segítséget.
A tranzisztorod hogy van bekotve? (A rajzodon a bce irany, nem tul jo, a B-C lab fel van cserelve)
BC 239 Ugy ahogyan a csatolt rajzon van pirossal jelölve . (akkor az nem jó így ezek szerint?) Légyszi kijavítanád a rajzon a helyes bekötésre? sajnos nem sokat értek a tranzisztorok bekötéshez.
Köszönöm már megoldottam,a tanácsod alapján. igaz megnéztem az adatlapját a BD239-nek és igazad volt fordítva kötöttem be.
köszönöm |
Bejelentkezés
Hirdetés |




Ha jól emlékszem a harmadik vagy negyedik oldalon van ebben a témában .
És még annyit ha párhuzamosan a 230V -ra bekötök egy zavarszűrő kondit attól csak mégjobb lehet a hangja az egész rendszernek nem?
/utalva a régebbi hozzászólásokra/. Én igaz már nem használom, de annakidején, amikor összeraktam (13,8V-os tápfesszel 






