Fórum témák
» Több friss téma |
Fórum » Motorgyújtás
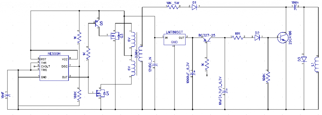
Terveztem egy kapcsolást, megnéznétek, hogy szerintetek működik-e? CDI gyújtás lenne, 12V-ról. A gyári trafó(0,8R-3,5K) és 180nF párosítást szeretném használni. Az 555 700Hz-en hajtaná a 2x6V-os (vagy 2x9-12) pár VA-es paneltranszformátort, aminek a megnövelt frekvencia miatt nőne a szórási induktivitása, így biztosítva, hogy amikor a 4106-os tranyó 10K ellenállson keresztül földel, ne menjen tönkre, és hogy a max 6000-es fordulatot tekintve 100Hz-es gyújtás egy periódus alatt biztosan fel tudjon tölteni (3 fél szinusz tölt kb). A jeladó egy tárcsa a főtengelyen, és egy optoszenzor, ami fordulatonként egyszer, nagyon rövid ideig letestel. Ennek a szezornak a jele jönne a szabad végű 1K ellenállásra, és a 10µF-os kondi nyújtaná el a gyújtást a 10R-es ellenálláson keresztül kisülve olyan 1ms-re. A paneltrafót meghajtó fetek PC alaplapról lebányászott P70N02 vagy hasonló.
Az előbb véletlen rányomtam a "Mégsem" gombra. Hála az oldal fejlesztőinek, hogy visszajött "Új hozzászólás"-ombra újra. szerk: a képen az 555 bal aljánál összecsúszott két vonal, de a 100K nem a földre van kötve A hozzászólás módosítva: Szept 11, 2012
Sziasztok! Szeretnék segitséget kérni,egy hozzáértőtől! Egy négyütemü benzinmotor,ha rálépek a gázra,miért durrog bele a levegőszűrőbe!? Tudna valaki ebbe segiteni? Gyujtás probléma lehet? Pedig egyre indul szép az alapjárat,veszi a fordulatot,csak,ha hirtelen odalépek neki,beledurrog a levegőszűrőbe!? Nincsen benne semmi elektronika,ez egy házi készitésű kistraki,skoda octavia motoros. Azt hiszem 1962-es kiadású a motor.
Sziasztok. A képen látható gyújtásról szeretnék többet megtudni. Kivezetések bekötése (mit hova) kapcsolási rajz, esetleg a gyújtásról pár szót. benzin-gáz üzemű kis teherautóra szeretném tenni.
Az alapelőgyújtáson visszáb kellene venni egy kicsit.
Sziasztok!Nekem verhovinára kéne elektronikus gyújtás.Amit csatoltam képet, az jó lenne?Nem hall-t akarnék használni jeladónak,hanem a megszakítókalapácsot. Megolgható?Át kell-e alakítani valamit?Vagy tudtok ajánlani valamit?Köszönöm.
Sziasztok. A képen látható jelzéseket szeretném segítségül hozzáfűzni hátha valamivel így már könnyebb lesz. 1=К 2=0 б щ ez a test 3= nincs bekötve 4=12B 5=Бл 6=Пр 7=Cm . Várom a segítséget. Üdvözlettel hzsiga.
A hozzászólás módosítva: Szept 22, 2012
Pár hozzá szólással fentebb van 3db kép. Most már az előző oldalon egy tirisztoros gyújtás lenne ha jól gondolom.
A hozzászólás módosítva: Szept 22, 2012
Sziasztok. A képen látható jelzéseket szeretném segítségül hozzáfűzni hátha valamivel így már könnyebb lesz. 1=К 2=0 б щ ez a test 3= nincs bekötve 4=12B 5=Бл 6=Пр 7=Cm . Várom a segítséget. Üdvözlettel hzsiga.
Orosz oldalakon is kérik a bekötést, de nincs válasz.
A hozzászólás módosítva: Szept 22, 2012
Ez egy "elriasztó" kinézetű tirisztoros gyújtás.
Érdemben sajnos nem tudok hozzászólni, nem ismerem a kapcsolását, de a feltérképezése segíthet-bár nem ér annyit az egész szerintem. Az orosz (szovjet) ellenségmegtévesztő technika nem merült ki az egyforma színű huzalok alkalmazásában, de az üvegtokos diódáik egy részén is a körbefutó csík az anódot jelölte, ezzel jól be is vitt az erdőbe...
Sziasztok. E kapcsolási rajz alapján a 7=Cm jelzés a megszakítóra megy???
A megszakító rajta van a rajzon. A Cm nevű alkatrész pedig a megszakítónál lévő kondenzátort jelenti.
A 123- dik oldalon lévő orosz plazma gyújtásnál is van egy ”K„ jelzés ez esetleg egy kapcsolót jelez amivel a gyújtás letiltható??? Akkor már csak két kivezetés van hátra ami ezek szerint ha minden igaz a gyújtótrafóra menő két ki vezetés hiányzik de vajon melyik hova??? A válaszokat előre is köszönöm. Üdvözlettel: hzsiga.
A hozzászólás módosítva: Szept 24, 2012
Ne oldalszámot írj, hanem a hozzászólást linkeld be, mert így nehéz megtalálni melyikre is gondolsz.
Sajnos ezt én sem látom. Jobb kép nincs?
sziasztok, bocsi de csak most vagyok gépközelbe. Feltöltöm a képet még egyszer nagyobb felbontásba. Remélem így már jó lesz? Előre is köszönöm a segítséget.
Kedves hzsiga!
Akkor most inverterest, vagy plazmát szeretnél? Az elsőt, ahol a cm-et kérdezted, én kb. 10 éve megcsináltam, és jó volt. A plazmához nem tudok hozzászólni. A hozzászólás módosítva: Szept 26, 2012
Sziasztok!
Barátom 110ccm-es quad blokjának gyújtását próbálom megjavítani. Én a CDI-re gyanakszom. Meg is lett rendelve az új áramkör. A gyújtótrafót megmértem. Trafó A primer oldalon 3 Ohmot mértem. A szekunder oldalon pedig 5.5 Kohmot. Szerintetek ezek jó értékek? Nem szeretném az új CDI-t tönkretenni egy rossz gyújtótekerccsel.
A primer ellenálást sokallom, az CDI trafónál pár tized ohm szokott lenni.
A műszered mérőzsinórellenállását levontad a mért értékből? Csak azért írom, mert nem biztos, hogy Te is le szoktad ellenőrizni a mérőzsinórok, csipeszek, tüskék átmeneti ellenállását, és ez bizony ilyen alacsony értékek mérésekor becsaphatja az emberfiát.
Köszönöm a gyors választ. Mérő zsinórok illetve az átmeneti ellenállások értéke. Az 0.5-0.8 Ohm és természetesen levontam. De megmérem akkor egy másik DVM-mel is.
A CDI elektronika hibájára miből következtettél?
Akkus táplálású, vagy tekercsről kapja az energiát? Bizonyosan CDI,rendszerű, vagy csak valószínűsíthető? A jeladó tekercses, vagy hallos megoldású? A hozzászólás módosítva: Szept 26, 2012
Bizonyosan CDI rendszerű. ilyen CDI van benne. És ilyen tekercsről kapja a feszültséget. Indítózás közben a CDI-t tápláló tekercsen terheletlenül 45 VAC-ot mértem. A jeladó tekercses. Ott 135 ohmot mértem.
CDI hibára abból következtettem, hogy feszültséget kap. Inditó jelet is. (szkóppal mértem) Új gyertyakábel és gyertya van benne. Ebből gondoltam, hogy vagy a gyújtótekercs vagy a CDI a bűnös. És mivel elég közel sikerült a blokkhoz rögzíteni gondoltam túlmelegedett és tönkrement. A jármű ![]() Közben felcsiszoltam a csatlakozásokat a gyújtótekercsen. Így már 0,9 Ohm az ellenállása. A hozzászólás módosítva: Szept 26, 2012
A terheletlen 45V AC feszültséget szkóppal nézted, vagy DVM-el?
DVM-mel mértem a 45 VAC-ot. A szkóppal is néztem/mértem a jelet. De nem olvastam le az értéket. Ha kell holnap megmérem újra.
Sziasztok. Kedves Szammer végül is ennek az gyújtás elektronikának a kivezetései érdekelnének.
Szia!
Hát ez nehéz ügy. Ez egy ehte Szovjet békebeli gyártmány. Ha esetleg tudod, miben volt, talán lehet hozzá találni valamit, vagy ha nagyon ragaszkodsz ehhez, keresni kéne egy öreg autovillamossági szakit. Megjegyzem, jobban jársz, ha építesz egyet. |
Bejelentkezés
Hirdetés |













