Fórum témák
» Több friss téma |
Fórum » Motorgyújtás
Írj neki egy privit, és megkapod az aktuális verziót
Erre esetleg lenne valakinek ötlete?
Vagy itt látom, hogy más is építgetett CDI-ket. Én benne lennék abban is, hogy összerakok egy másikat, csak nem tudom, mit válasszak. Rengeteg a hozzászólás a topicban, így elég lenne valami támpont, mit érdemes megnézni. Mi az, ami bevált megoldás. Pl. nem tudom, hogy egy 50-es 2T-nél számít-e némi előgyújtás szabályzás a fordulatszám függvényében. Biztos számít valamit, csak kérdés, hogy érdemes-e vele foglalkozni.
Hy! Megépítettem egy belső induktív jeladós Ducati Energia gyújtáshoz egy fordított forgásirányhoz (Simson) való CDI-t. A probléma hogy nincs szikra. Valaki tudna javasolni egy olyan megoldást hogy állórészre felszerelés nélkül tudjam szimulálni neki működéséhez szükséges feltételeket pl hálózati 230V áramról a gerjesztő tekercs helyén és valahogy a jeladó tekercs helyett mondjuk 10V-ot kapcsolgatnék rá? Működőképes lenne? Elég nehéz egyedül rúgni a motort és közben mérni....
Hello! Leszimulálhatod a dolgot, de az mégsem a valóság lesz, mert a jelformát amit a tekercsek adnak, így nem tudod leutánozni. Akkor meg értelmét veszti a dolog, hiszen jelformáló tagokból áll a rajz..
Én a helyedben kivenném a gyertyát a motorból, sebességbe tenném, és a kereket tekerném. Az talán jobb szimuláció, mint más. Tekerni is könnyű lesz, mert nincs kompresszió..
Szia itt vagyok. Adnák csak milyet .
![]() Görbe alakja , több szikra , bemeneti jelalak milyensége, leszabályzási fordulat? Összedobok egyet ha gondolod.
Szia! Úgy is megoldható, sőt fúrógéppel is tudom hajtatni a főtengelyt most már. Amúgy ahogy nézegettem a rajzot utólag észrevettem hogy a trafót fordítva kell bekötni nem úgy mint "hagyományos" CDI esetében. Ahogy észrevettem megfordítottam tehát a trafó közösített része ami eredetileg a test itt az megy a gerjesztő részre a másik vezeték pedig a test részére az elektronikának de így sem volt szikra.. Utána kimértem a tirisztort nem-e ment tönkre, de az jó. Az optocsatolóra is rámértem ott a infra led dióda-fele "diódaként viselkedik" a másik fele viszont szakadást mutat de gondolom az akkor válik vezetővé mikor az az infra led megnyitja.
Egy "abszolút" próbának persze megteheted, hogy megtáplálod 230V-al, és egy 555-rő adsz impulzusokat. De a 230V-ot inkább két szembe kapcsolt trafón keresztül és soros ellenállással (izzó) kellene táplálni. Részben hogy ne üssön agyon, részben, mert a tirisztor rövidre zárja a tápot. Gyújtásnál ez lehetséges, de 230V táplálásnál, a két 1N4007 meg fogja köszönni és veszi a kalapját..
Üdv.
Kössz az önzetlen segítséget,de még nyomozgatok,pontosan mire is volna szükség,csak időm nem nagyon engedi.Egy Harley sporters -ről volna szó .Még nem néztem utánna van e a neten valami róla,de gondolom nem nagyon lőnénk mellé ha a Guzzi előgyújtás görbélyét vennénk alapnak ami 5000 for. perc nél 35 fok. Nagyobb gond az ,hogy egy jelvevő (még nem néztem meg pontossan mi,gazdája szerit" három szál drót "jön ki belőle) van,és két jelet kap .Nem tudom az álltalad közzétett kapcsolással ez kivitelezhető e? Szóval szikra van mint két hengeren ,bármelyik gyújt is éppen,mivel egy gyújtótrafó van .Esetleg ha van ötleted ,hogyan tudnánk ezt kivitelezni,azt megköszönnénk!
Köszi! Értem tehát egy leválasztó trafóval és egy izzóval a leválasztó trafó szekunder körével sorban meg tudom táplálni a CDI-t és egy 555-ös áramkörrel adhatom neki az impulzust.
Üdv mindenki.
Hall jelvevő esetén ,mekkora mágnest érdemes használni,van valami bevált méret,illetve mágnes ? Kösz!
Nem kell túl nagy. Nekem van itt 2x3mm-es henger. Az elég.
A hozzászólás módosítva: Máj 25, 2015
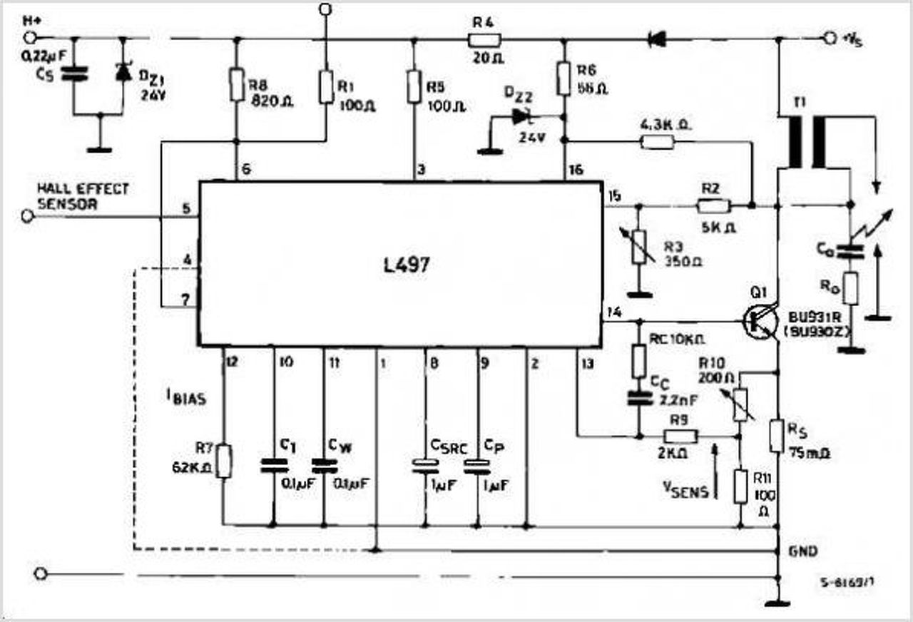
Üdvözlök mindenkit a fórumon. Szeretnék gyújtást készíteni. Azt szeretném kérdezni, hogy az L497- es vezérlővel épített- e már valaki. Mellékelem a kapcsolási rajzát.
A HQ elektronikában is van. Rajta felejtett gyújtás esetén le kapcsol-e, hogy ne menjen tönkre semmi sem. Azt sem tudom, hogy lehet-e használni 2t és 4t-re is? Ha valaki tud segíteni előreis köszönöm.
A hozzászólás módosítva: Máj 26, 2015
"Nem tartjuk raktáron, csak rendelésre szállítjuk"
Mihez akarod? Motorhoz? Autóhoz? Amúgy ez hagyományos akkumulátoros, megszakítós gyújtáshoz jó. Ennyiből egy jó tirisztoros is kijön. A hozzászólás módosítva: Máj 26, 2015
Ha lehet mind kettőhöz. Nem figyelted meg a kapcsolási rajzot jól ez hallos.
A hozzászólás módosítva: Máj 26, 2015
Sziasztok!
Érdekelne, hogy valakinek van-e birtokában olyan cdi kapcsolási rajz, ami szabályozza az előtolást, akkumulátor nélkül. Egy cross motorról lenne szó (tehát nincs benne töltőtekercs), gyárilag olyan nagyot tol a gyújtás, hogy 8-9 ezres fordulatnál már átugrana felső holtpont utánra. Ha állítok a gyújtáson, akkor nagyon nehezen indul. Szóval, ha valakinek van publikus kapcsolási rajza, amiben van előtolás szabályozás, azzal sokat segítene, ha megosztaná velem, vagy valamilyen formában segítene a jelenlegi tökéletesítésében.
Hello! Ha már ilyenre adtad a fejed.. "Előtolás" fúrógépen van. Motornál előgyújtás van..
A hozzászólás módosítva: Jún 10, 2015
Ezt megépítettem. Bővebben: Link Remélem nem esztergát építesz. Saját tapasztalatom, hogy gyári krosszmotornál a saját gyújtása tökéletes. Mit értesz azon hogy nehezen indul? Visszarúg? Összes kábelt át kell nézni, mérni kompressziót és beállítani a karbit.
A hozzászólás módosítva: Jún 10, 2015
Igazad van, esztergálásról beszélgettem barátommal, amikor írtam a hozzászólást, így elfogalmaztam
Szia. A kapcsolásoddal az a problámám, hogy fix tápfeszültséget igényel, ami nekem nem áll rendelkezésre. A motor patika, teljesen felújított, kompresszió, karbi, vezetékek (az a kettő darab
) tökéletes. Igen a problémát jól elkaptad, visszarúg a motor (Olyannyira, hogy nem egy berúgótengelyem bánta már..). A problémát megpróbálom másképpen megfogalmazni: Ha az előgyújtás átugrik a felső holtpont után (utógyújtássá), az okozhat olyan jelenséget, hogy a motor "leszabályoz"? Nem durrog, nem lilul a kipufogó, szimplán olyan, mintha a gyújtás tényleg leszabályozná a motort.
Létező a jelenség, például a Cagiva Mito-ba 2T lévén olyan módon van tiltás, hogy a gyári gyújtással 11.000-es fordulat körül utógyújtás lesz, így efelett nem lesz már erő benne. Pontosan milyen motorról van szó? 2 vagy 4 ütem?
TM MX 125 1994 Motoplat gyújtással (2 ütem). Az a fajta állórész van rajta (belső rotoros), amiben van két dióda, és be van öntve az egész műgyantával. Még arra gondoltam, hogy a tiltás jelenséget ezek a diódák is okozhatják, vagy tévedek?
Sziasztok
Érdeklődésképpen kérdezem, az újabb crossmotoroknál az előgyújtás szabályozás már gondolom nem analóg módon van megvalósítva, hanem mikroproceszorral. Ehhez a tápfeszültséget honnan kapja? (Akksi nincs bennük)
Töltőtekercsről.
Nekem nemrég pusztult el a gépem gyújtása, most én is ezzel küzdök.
Sziasztok!
Sikerült életre kelteni a stroboszkópom, így újra meg tudtam vizsgálni a motor gyújtását. Tehát amiről szó van, az egy belső rotoros Motoplat gyújtás (Kép1, Kép2). Eddig úgy gondoltam, hogy a 8000 1/min körüli leszabályzást az előgyújtás okozza. Most már világossá vált, hogy a szikra marad el. Próbáltam a motelek.net-en javasolt dióda beiktatást a cdi egységhez (Kép), de nem hozott változást. Esetleg tudna valaki tanáccsal szolgálni, hogy merre folytassam a kutatást, mi okozhat ilyen hibát?
Annak a diódának mind2 lába ki van vezetve tehát kimérhető, ha jó, biztos felesleges, sőt csak ront a helyzeten a külső dióda!
Én kipróbálnék egy külön CDI + trafó gyújtást is, olyat amiben nincs korlátozás! (amilyen egyszerű összeraknék 1-et)
Köszönöm a választ, hétvégére összerakok egyet, és kiderül lesz-e változás.
Sziasztok!
Nekem egy 620-as KTM-mel akadt problémám. Egyik napról a másikra nem indul, csak "bele lő" a kipufogóba, mechanikusan már mindent átnéztem rajtam, már nem tudok másra gondolni csak a CDI-re, mint hibaforrás. Nem bontható sajnos és nem is találtam róla túl sok adatot. Egy nem teljesen megbízható szerelő azt mondta, hogy hasonló a 2T gyújtáshoz, vagyis minden felső holtponton gyújt, sűrítésnél és kipufogásnál is. Ötletek, hogy mit tudok vele kezdeni? (Elég ritka típus, nem találtam bontva, újat már nem árulnak) |
Bejelentkezés
Hirdetés |













