Fórum témák
» Több friss téma |
Fórum » Motorgyújtás
A gyújtás tirisztoros lesz, jeladója induktív, de olyat szeretnék, aminél nem kell mágnest ragasztgatni a lendkerékre, így esett a választás az optos jeladóra.
Ebben az esetben a jeladó változtatása nélkül a lendkereket körbe kell ragasztani a tükörfóliával,és a két vége közt kell egy~1cm hézagot hagyni. A gyújtás akkor indul amikor a fóliáról nem verődik vissza fény.
én fordítva csinálnám mingyá lerajzolom mire jutottam.
no meg is van..
ja .. csak egy rövid csíkot kell felragasztani,
a csík első élénél küldi az impulzust a tirinek..
Ez is műxik tökéletesen. Tulajdonképp mindegy,a lényeg az állapotváltás. Mechanikai szempontból talán jobb,lenne ha hosszú lenne a csik,jobban tapadna.
Mindenesetre a szennyeződésre oda kell figyelni. Az a 100ohm kicsit kevés.
ja igen..
igazad van vagy optonak is egy kollektorellenállás (1K), BC bázisosztójának méretezve... vagy 2 dióda nyitóirányba 100 ohm helyett + egy bázisellenállás BC nek (5,6K) , kollektorellenállás az optonak (1K)..
Rajzold át ha ráérsz,mert Vacok nem tudja követni.
de melyik a job?? én a diódásra szavazok.
mennyi áramot képes kapcsolni egy opto? (100 ohmhoz 10mA-t saccoltam)
10mA-hez ~1k kell kollektorellenállásnak 12V-nál.
A bázisáramnak elég 1mA is,de legyen több, 5.6k.
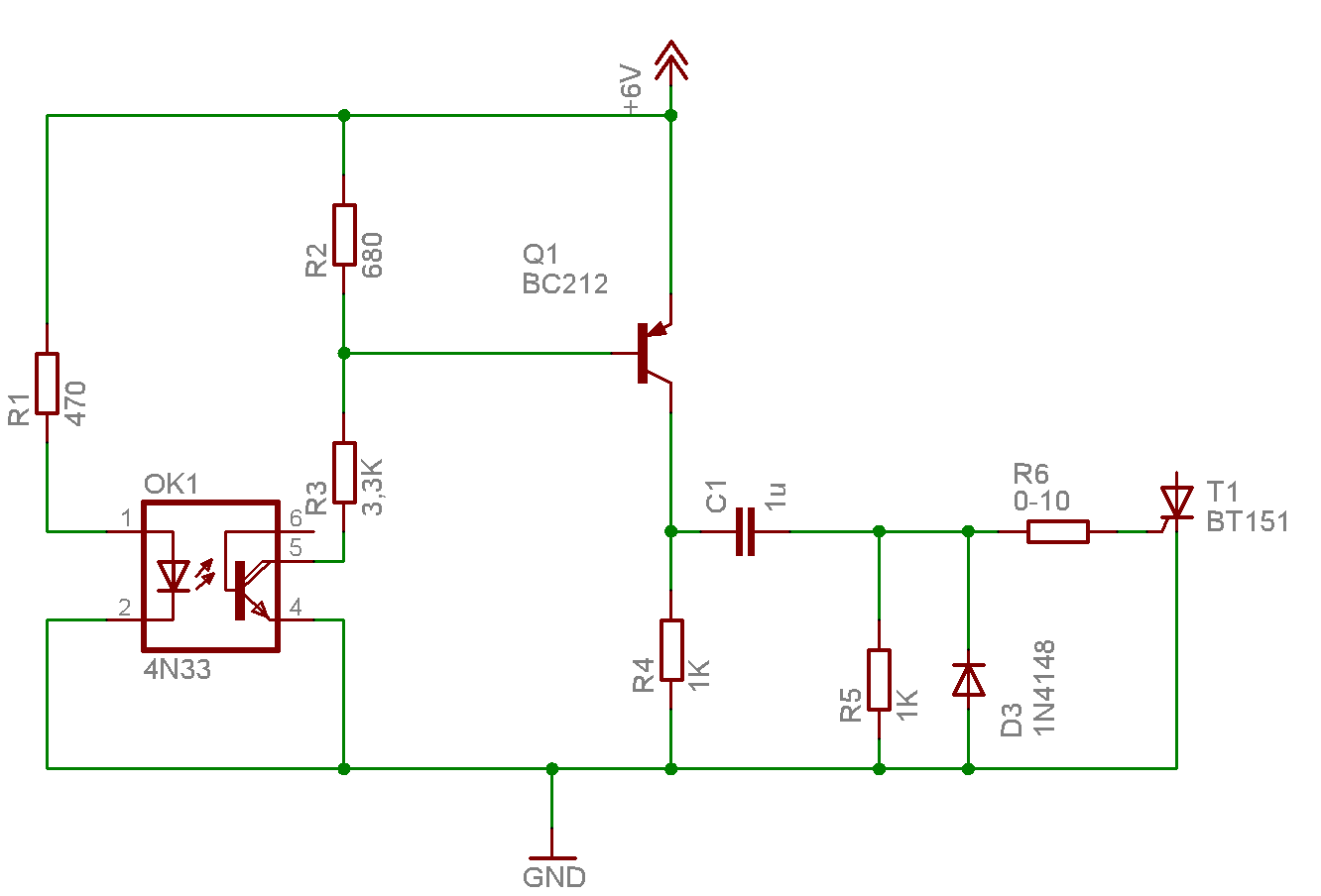
na akkor ártajzoltam...
C1 az továbbra is 1µF csak lemaradt...és a D3 is lehet 1N4148 szerintem...
Bocsi,de nem kellenek a diódák,mert nem fog tudni lezárni a bc,és minden zajt összeszed ha az opto zárt. A bázisellenállást kösd az opto kollektorára és ennyi.
az csak akkor jó, ha az opto teljesen telítésbemegy, amiben nem vagyok biztos, hogy bekövetkezik.
és akkor túl kicsi lenne még az Rb..
Az opto kollektorellenállása megmaradna,a diódák helyére vezetéket húzz,és a bázisellenállást kösd át az opto kollektorára. Működik az telités nélkül is,de miért ne lehetne telitésbe vezérelni egy néhány mm távolságra levő reflexiós optokaput ha a visszaverő felület tiszta,és ahogy irtad is(tényleg hová tűnt)az alap matt fekete?
ja igen volt de kiitöröltem hogy írok újat/összevontat..
de kimaradt.. szóval a lendkereket mattfeketére illene lefesteni. mennyit mondasz akkor a BC bázisellenállására? én 90-95K közöttit mondanék. (kb 11,2mA BC kollektorárama erősítés kb 100-120--> Ib 110uA, egy kicsit nem árt föléméretezni szerintem)
Azt nem lehet megcsinálni, hogy a legelső optos jeladóban a bc337 emitterét nem a testre kötöm, hanem mondjuk a gyújtáselektronika jeladó bemenetére, és elhagyom az 1k-ós ellenállást? És így 6V-ról táplálnám a jeladót, mert csak ennyim van.
A BC337 bázisára meg egy osztót tennék, és akkor nem menne rá az összes tápfesz, meg a fototranzisztor sem kapcsolgatna akkora áramot.
hmm mondasz valamit.
mex ehhez mit szólsz?
Működik. Csak én mindig fanyalgok,ha eredetileg kapcsolóüzemre tervezett áramkörbe emitterellenállást látok. Nade mára lassan kiszállok,nemsokára mennem kell dolgozni.
Az eddig felvázolt kapcsolásokból melyik a legjobb?
ÖÖÖ... Nekem a kép helyett a fórumot nyitja meg valami nagyon káosz formában, ez miért van?
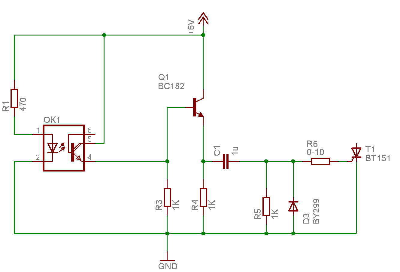
na az az utolsó ennek már jónak kell lennie!!
(írtam már ezt a megoldást...) vacok: (elöbb 12V ra számoltam, elfelejtettem hogy 6 V os a rendszered) töröltem.. azér nem jön be
Igen ez jó,de itt tényleg le kell ültetni az optot. Esetleg 1.5k+1.5k?
Na mára elég a kekeckedésből. További jó fórumozást.
Ezt hogy érted, hogy le kell ültetni az optot?
úgy érti hogy közel kell rakni a lendkerékhez, hogy a tranzisztora el tudjon menni telítés közelbe.
Értem. Köszi a segítséget mindkettőtöknek.
Sziasztok,
nem tudtok olyan helyet, ahol komplettan tudnék venni olyan CDI-s elektronikát, amely 12V-ról megy? Esetleg hogyan lehet ezt megvalósítani? Sajnos az állórészemen nincs nagyfesz tekercs, feszültségszabályzót pedig most csinálok hozzá.
Sziasztok, új vagyok még, az előbbi kérdésemhez hozzáfűzöm: Egy veterán motorra akarok feltenni egy Honda VF500 generátort, és ehhez fogok majd fesszabot, és gyújtást csinálni. Van még CDI-s trafóm hozzá, és a jeladót még nem tudom mivel oldajam meg. Egy 2 hengeres 2-ütemű motorról van szó.
Segítségeteket kérem. Üdv Szilárd
A lényeg van egy motoros gördeszkám. 33 ccm
és szétment a gyujtása nincs akksi meg semmi ijyesmi a gyujtótekercs primer köre 212 menetet tartalmazott a szekunder kb 8600 at(kb mert össze volt égve) a primer körbe be volt kötve aza kis áramkör amit már láttál, de nem tudom pontosan hogy mert összevissza volt gyantázva az egész ezért is van az hogy kérdeztem h mekkora teljesitményre méretezzem a trafót és mekkora frekivel számoljak |
Bejelentkezés
Hirdetés |





igazad van 








