Fórum témák
» Több friss téma |
Hali!
Szükségem lenne egy olyan intercomra amely két bukósisakba épített headset között létesít kapcsolatot. Motorosok is használnak ilyet, én repüléshez használnám. Továbbá szeretném hozzákapcsolni a reprádiómat is. A Lidl áruházban volt hasonló akcióban a múlt héten, de lemaradtam róla. A headset-jeim hangszórója 2*0.25W monóban bőven megfelel tehát kb 0.5 w-os erőlködö kell hozzá. Jó lenne sisakonként külön megoldani a hangerőszabályozást. Ha valaki ismer ilyet, kérem segítsen! Thx!
Igazándiból neked 2 darab "roncs" zsebrádió is meg teszi aminek a hangfrekis fokozatai jól működnek.
(ja olyanok amiknek jól elkülöníthető fokozataik vannak )Azon kívül bármilyen "házi telefon" kapcsolás amiben 2 - 3 tranzisztorból kialakított erősítő kapcsolás van. Érdekesebb az energia igényed és a repülés időtartama.Ez befolyásolja azt hogy milyen alkatrészekből lenne érdemes építeni a rendszert. Beszéd váltó kapcsolók beépítése is szükséges, 1 keverő pultot is kell csinálnod mert legalább 6 eszköz van amit szeretnél üzemeltetni. Mik is ezek: 1. repülő rádiód mikrofon/hangszoró 2. interkom1 mikrofon/hangszoró 3. interkom2 mikrofon/hangszoró Ezek közt milyen "prioritási" viszonny lépjen fel ? A interkomban mindig szeretnétek 1mással beszélni. Reprádióból/ba mindketten/egyedül akartok szólni/hallani stb . Ezt is figyelembe kell venni majd a csatlakozok beszéd irányok kialakításakor. Bocsi hogy ha kicsit bonyolítottam volna a problémádat. De világosan kéne látni mi is lenne a célszerűbb/egyszerűbb megoldás.
Igen én ilyesmikre gondoltam
... kösszi a keresgéléstcsak majd 1 keverő kell a repcsi rádió és ezek közé ..
Köszönöm válaszod!
A gépem subaru 1.8 100Le motorral szerelt (12 voltos), tehát az áramellátással nincs gond. A pilóta és az utas között folyamatos oda-vissza kapcsolatra van szükség. A reprádió hangját is szeretnénk mind a ketten hallani, viszont csak a pilóta mikrofonja küldjön jelet. A rádiónak külön adásindító gombja van, tehát a mikrofonjelet folyamatosan rá lehet küldeni, úgyis csak akkor továbbít, ha megnyomom az adásindítót. A gyári kütyün van egy bekapcsoló és két poti amelyekkel sisakonként lehet a hangerőt szabályozni. A rádió hangerejét magán a rádión is tudom állítani. Nem vagyok szaki ezért kérlek amatőr számára is érthetően válaszolj. THX!
akkor inkább rajzolok csak kicsit később mert lassan indulok haza ...
Tehát nem annyira bonyolult a belkom drótozása a kívánt kommunikációs irányok szerint ...
Mért buktad volna ?!
Alkoss vmit Te is és Én is aztán majd ütköztetünk ... hátha még jobb dolog sül ki belőle több többet :eek2: a végén meg
Szorosan ehhez kapcsolódó fórum téma:
[link=http://www.hobbielektronika.hu/forum/topic_35.html]http://www.hobbielektronika.hu/forum/topic_35.html[/link]
Engem a vezetékes megoldás érdekel, de hozzá kell kapcsolnom a reprádiót is.
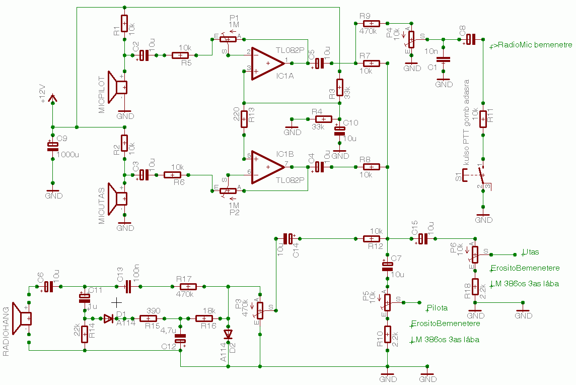
Tökéletes választ eddig még nem kaptam, ezért magam rajzoltam valamit. Közzétenném véleményezésre.
A rajz alapját a szabi83 által ajánlott link adta. Az ott található intercomot két részre osztottam (mikrofon és erősítő).A mikrofon részt megdupláztam és rákötöttem egy erősítőre. Ez a pilóta és az utas mikrofonja lesz. Csak egy erősítőt használnék, ezért beépítettem még egy hangszórót, így mindketten ugyanazt halljuk. A reprádió alapban egy kb 0,5-1w os fülhallgató hangszórót hajt meg ezért azt 150n.en és 56-k-n keresztül kötöttem be az erősítőbe. A bukómba épített mikrofon 2 érintkezős ezért a rajzon szereplő harmadik lábat az 1k-s ellenállással lehagynám. Mellékelem a képet és kérném a szakikat, hogy véleményezzétek. Mik az esetleges hibák és hogyan javítsam őket? THX! welger.
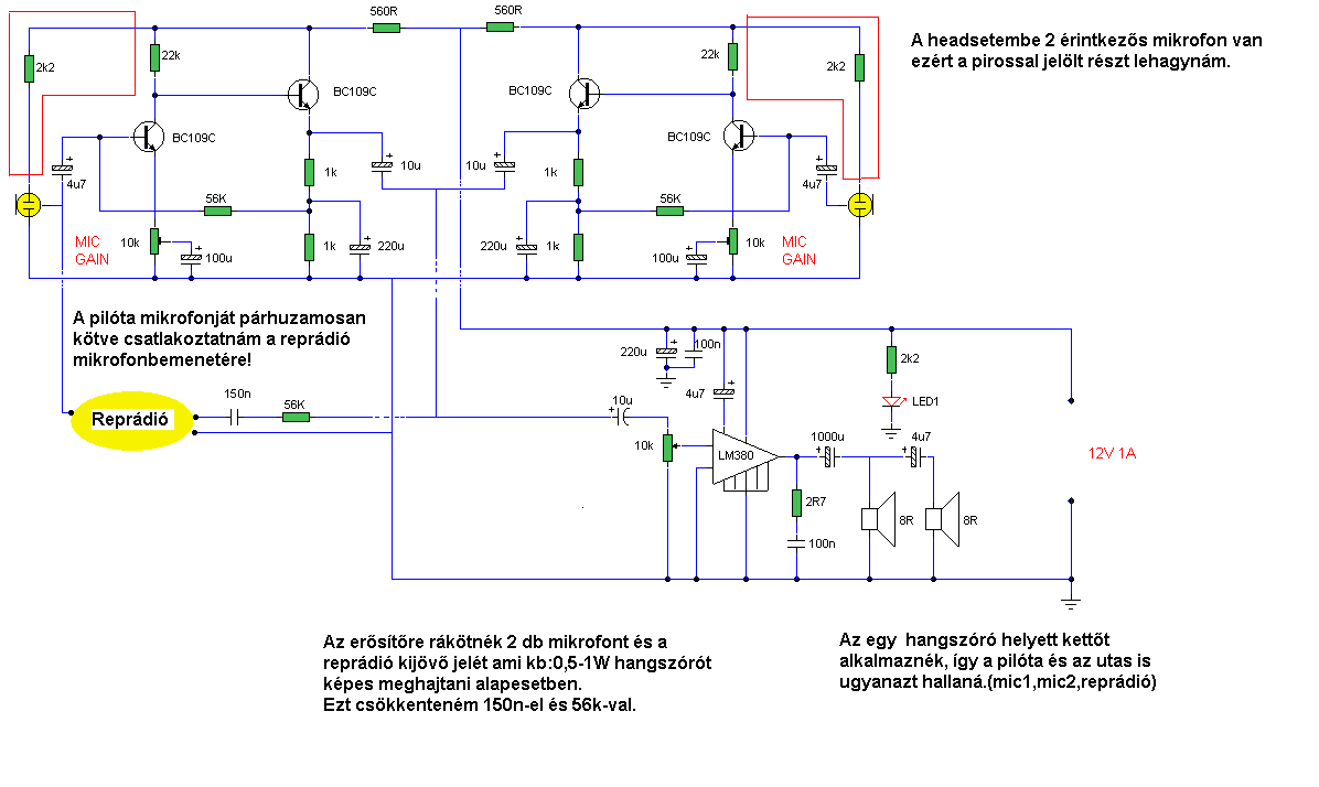
Hi!
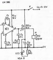
No előkerültem Közben rajzoltam 1 keverőt. Ami minden bemeneti csatornádat mikrofon utas/pilota/reprádiohangszóró rákeveri a közös erősítőd bemenetére. Közös erősítőd bármilyen erősítő lehet ami meg hajtja a 2 fejhallgatódat Utas/Pilota oldalakon. A radio mikrofonjára a pilota mikrofonjelét vezeti ki. Van olyan gyári adóvevő aminek az adásra kapcsolása így történik ahogy a PTT gombot bekötöttem a rajzon. Tehát ha a mikrofon meleg pontját 1-10 kiloohmos ellenállással a földre, negativ pontra kötöd akkor megy adásra.Ezt nézd meg az adóvevőd adatlapján lévő külső mikrofon csatlakoztatásáról szóló leírásban ha éppen máshogy lenne mindenképp nézz utána!!!!!! A UTAS/PILOTA mikrofon elektret tipusú, minden esetben így kell bekötni. 2 kivezetése van 1ik maga az egész ház ami földre megy, másik a jel kimenete.Ennek 1 munka ellenállásra kell kapcsolódnia , ez az ami a tápfesz fele megy. Ezen keresztül kap tápot is egyben. A P1 - P2 potencióméterekkel tudod az mikrofon csatornák erősítését beállítani. P3 potival a reprádió hangerejét tudod beállítani. P4-el a reprádióra jutó mikrofon jelszintjét szabályozhatod. Ui.: BOCS! mic utas / mic pilota fel cserélődött igaz elég késő volt már ...
Hi!
Ne hari! De elkövettem 1 kis elkötést !!!Ilyen későn/korán már/még ne hagyjátok hogy írjak is valamit ide :yes: ! Köszönöm!Szóval a lényeg hogy a mikrofon erősítő potik csúszkái és álló részeit összecseréltem !!! Itt van az újabb javított rajz !!! Közben megjegyzéseket is fűztem hozzá ... Pl.: dinamikus mikrofon erősítővé lehet alakítani ha az elektret mikrofon részére berakott munka ellenállást elhagyod . Akkor csak csatoló elektrolit kondenzátor marad a bemeneten. A P1, P2 ilyen módon való bekötése széles erősítési tartományt biztosít. kb.: 0-100 szoros közt. Mivel maximum esetben : a 1M / 10k = 100. Minimum esetben pedig 10k/0 = 0. Ha a trimmerpotit kicseréled nagyobbra akkor nagyobb erősítést is betudsz állítani mint 100szoros.
no itt a végén is
10k/1M = 0.01 !!! tehát csillapító is a tag 1ben 0,01 - 100 erősítést tudsz beállítani ![]() és nem 10k/0 és az nem 0 hanem végtelen lenne
Köszönöm az alapos munkádat! Elfogadom megoldásnak.
A héten én is gyengén állok szabadidővel, de igyekszem megcsinálni és leírom, hogy mükszik. THX! welger.
Még 1 kis apróságok ... sztem nagyon nem kell hangerő szabályzó se .. esetleg csak hangosabb legyen
.Repcsin van is zaj rendesen ... .Military kivitel kell neked, ott sincs halkitás nagyon vagy fix állandó hangerőtől felfele lehet csak növelni. Repcsirádiód hangerő potiját ne nagyon tekergesd el mert akkor a trimmerrel beálltott érték is változni fog. Érdemes 1 fix közepes értéket megjelölni/jegyezni amire állítod a vevő hangerő szabályozóját. Ez részben jó is lehet ... tudsz bejövő jelet növelni csak ne torzitson nagyon ... Ügyeseb esetben lehetne bonyolítani a dolgot 1 ugynevezett AGC áramkörrel kiegészíteni ami meghatározott jelszint tartományban állandó kimenő szintet biztosít.(amolyan "bolond biztossá" tehető a rendszer valamekkora közepes hangerőt adsz neki és utána nem kell vele törődni.) A trimmerek segítségével lehet belőni majd a jelszinteket amiknél még nem torzit a fejhalgatódban a jel. Adó irányban is ez a helyzet a mikrofon bemeneten lévő potit addig kell állítani míg a kontroll vevőben nem kezd el torzítani a jeled. Össze gerjedésre is vigyázni kell pláne a fejbeszélő készlet esetében !!!Ezen elvileg a P1 P2 mikrofon erősítés szabályzó potikkal tudsz segíteni. No meg a fejhallgató erősítőn is. Külön független erőlködőt is tehetnél a keverő kimenetére UTAS/PILOTA pl.: 2db lm386-os ICből. Igy jól lesznek lezárva az erősítők terheléssel. Most ha 1 erősítőre 2 hangszórót kötsz akkor párhuzamosan érdemes inkább de akkor feleződik a terhelés impedancia értéke ezért jobban terheli az erősítőt. De ha pl 2 darab sztereo fejhallgatót kötsz (32 ohmosak általában ) párhuzamosan akkor negyedelődik és pont 8 ohmra jön ki !Természetesen mind a 4 darab fülest párhuzasan monoba kell kötni egymással. Potik jók de ha sikerült vmi jó állapotot elérni akkor érdemes megmérni a csúszka és a 2 fix láb közti értéket meg mérni és potik helyett közeli FIX értékű ellenállást tenni. Miért is ?! Mert repül/mozog/remeg ...stb ... ez meg 1 kis káhás hibát eredményezhet idővel.Jó minőségű potikkal azért nem lehet gond remélhetőleg. No meg a madzagozás pláne a füles és a miki madzag az inkább legyen valami "bivaly kötőfék" vezeték mert nem igazán jó ha hamar eleszi a töredezetség. Háát hirtelen ennyit.
Hi!
Elvileg itt a full verzió ... ha vmi kérdéses akkor írjál.
És ehhez mit szóltok mint mikrofonerősítő?
JÓ kis szintre ok ...csak nem miki kis szintű erőlködés kell hanem éppen külső hangszóró jelkimenetet kell meg zabolázni .
Ember, ha neked van egy kompresszált, limitált jeled, amit lesugárzol FM-en, akkor az tuti nem lesz sem hangos, sem halk a vételi oldalon, ha már egyszer kondícionálva van a jel, és be van állítva egy ideális hangerőre fixen. Sőt a rádióátvitel jellemzői miatt (a halkabb hangok elvesznek az éterben) előnyösebb is, ha egyből a mikrofon jelét kompresszálod, és úgy kerül az adóra. Ezt a nagyok is így csinálják (rádiók).
Sziasztok !
A segítségeteket kérném. Én egy olyan szerkezetet szeretnék készíteni, ami a motoron ülő két személy közötti kommunikációt valósítja meg vezetékes módón. Ez egy mono, de duplex kommunikáció lenne. Érzésem szerint ez megvalósítható két darab egymástól független mono erősítővel, aminek a bemenetén egy kondenzátor mikrofon, a kimenetén pedig egy fülhallgató lenne (32ohm). A tápfeszültség lehet akár alkáli elem (9V), vagy esetleg motor aksiról (12V) is táplálható. Megköszönném, ha segítenétek, küldenétek nekem ilyen erősítő kapcsolást. Előre is köszönöm ! Tibor
http://www.hobbielektronika.hu/forum/topic_35.html
Azaz:Sisakbeszélő, avagy kisteljesítményű adóvevő
Köszönöm a segítséget, először ezzel a kapcsolással próbálkozom:
http://www.hobbielektronika.hu/forum/getfile.php?fn=d22295e4afab711...ic.GIF Egy olyan kérdésem volna, hogy a szél által okozott zajokat hogyan tudnám kiszűrni? Tibi
Üdv!
Az alábbi rajz megépítéséről engem lebeszéltek, mert elég nagy a háttérzaj és ezt nem tudja kiszűrni. Még nekem sem sikerült működőképes intercomot építenem. Részben szabadidő hiányában. A linkelt rajzok nagyrészét megépítettem, de nem igazán úgy működött ahogy elvártam. Ha lessz időm én mindenképpen a következőkből fogok építeni: Conrádnál találtam mikrofon előerősítőt: http://www.conrad.hu/conrad.php?name=Products&cid=VkZaU1ZrMVZNVVZVV...ZPUT09 Építek hozzá erősítőt amely az előerősített hangot 0,5-1w hangszórónak megfelelőre növeli. Pl amit Kera_Will rajzolt nekem:http://www.hobbielektronika.hu/forum/getfile.php?fn=c9e28df84c3f4d2...86.gif Vagy valamilyen építőkészletet, ha találok. De lehet ilyet készen is venni a conradnál 23000-90000 huf.ért Egy másik lehetőség, hogy az alábbi, halláskárosultak számára kapható zajerősítőt megbuherálja valami hozzáértő, de lehet, hogy elég csak mikrofont cserélni rajta:http://www.conrad.hu/conrad.php?name=Products&cid=VkZaU1ZrMVZNVVZVV...ZPUT09 Ha sikerül valamit építened, kérlek írd le a tapasztalataidat. welger.
Szivaccsal a mikrofonra.Vagy gége mikrofon kell.
Köszi a segítséget, a conrados cucc az jónak tünik, a halláskárosult készülék szerintem nem jó, mert pont a szélzajt fogja felerősíteni.
Ha előbb tudom ezt a conrádos kütyüt, csak ezt vettem vóna ![]() Most megépítettem egyet : http://www.redcircuits.com/Page78.htm Ezt. Működik, csak nagyon búg...nem tudom mi lehet vele, kicsit tornázok rajta, ha nagyon nem megy, akkor marad a conrados kütytü...
http://www.d-audio.hu/product_113/category_53/product_info.html
Ezt most találtam !! Olyan mint a conrad, és csak 470.- Ft |
Bejelentkezés
Hirdetés |




)
... kösszi a keresgélést
többet :eek2: a végén meg


!!!









