Fórum témák
» Több friss téma |
Fórum » MultiSim - tapasztalatok
sziasztok!!nem tudjátok,ezt a hibaüzenetet miért kapom a 10-es multisim-ben? :This circuit has no power sources: unable to determine the simulation timestep automatically.
Please add a power source or set the simulation timestep under "Interactive Simulation Settings" to proceed.
Elfelejtettél tápot adni a kapcsolásnak,és azt kéri még,hogy manuálisan állitsd be a szimuláció időbeli felbontását az "Interactive Simulation Settings" fülön.
de működő kapcsolással próbáltam,de úgy is mindig ezt dobja ki
Tehát adtál tápot és GND-t is? Egyébként meg állitsd be ahogy már irtam az időlépést,mert automatikusan nagyon kicsi és lehet,hogy ezért nem működik.
igen,van táp is,meg GND-is.az időlépést,hogy kell beállitgatni?
Fölül:Simulate-Interactive simulation settings-user defined-start time (például 0.01sec)-end time(pédául 1sec),bepipálod a Set timestep kockát,pontot teszel a maximum timestep körbe,és az ablakba beirod az időlépést(például 0.0001sec).
Ha nem megy, küldd el a kapcsolást, megpróbálom szimulálni,ha sikerül visszaküldöm a jó beállitásokkal.
ez a kapcsolás,egyik hozzászólásban volt,egy egyszerű lámpa.kipróbáltam azokkal a beállításokkal,amiket írtál,és ezt a hibaüzenetet kaptam:
Nekem működik,de ez annyira egyszerű áramkör,hogy el sem lehet cseszni. Rakd fel a te álltalad összehuzalozott kapcsolást,mert ahogy olvastam szkópot is kötöttél rá (ott lesz valami gebasz).
ugyan ezt töltöttem be én is,nincsen rajt szkóp.
de itt valamit hiányol,nem?:Error: C:\DOCUME~1\RENDSZERGAZDA\LOCAL: No such file or directory
hali! senki nem tudna tanácsot adni,hogy milyen fájl-t hiányol?
Uninstall, és telepítsd fel újra a programot !
A proginak szüksége van egy Work mappára, ahol a kreált fájlokat tárolja. (schematic, szimuláció, pcb, stb).
Options/Global preferences -> Paths fül. Itt tudod belőni a kívánt könyvtárakat. Javaslom, hogy vmi egyszerű elérési utat válassz. Ha ez megvan, akkor az újonnan beállított mappákban legyenek a fájljaid, amikkel dolgozol. Ha ez sem segít, akkor tényleg egyszerűbb a reinstall.
Srácok ! Most vettem észre, hogy a legutóbbi verzió már vektorosan nyomtat !
Sziasztok! A trafót hogyan tudom beállítani, hogy hány V-os legyen?
Sziasztok!
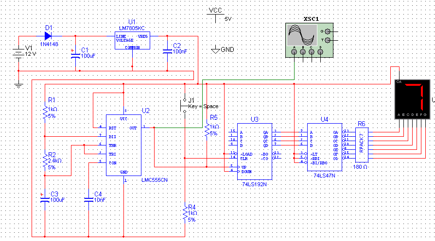
Még csak két hete foglalkozok a multisim9-essel. Szeretnék egy számlálót készíteni 74Ls192, 74Ls47 segítségével, ami egy 7szegmenses kijelzőt hajtana meg. Az órajeklet egy 555-össel állítom elő. A neten sok ilyen kapcsolást találtam, de amikor összeállítottam a kijelző nem működik. Az 555-ös 3. lábán még megvan a jel. És ami furcsa, hogy az IC Vcc, GND lábát nem jelöli. Valaki tudna mutatni egy olyan kapcsolást amiben működik a 7szegmenses kijelző. Segítségeteket előre is köszönöm.
Rakjál le Vcc feszültségforrást, vagy nézd meg hogy az 5V os áramforrásod + fele milyen net számot kapott, és azt állítsd be az ic tulajdonságainál vcc nek. A kijezőnél meg figyelj arra hogy közös anódos, vagy katódos-e. Jah, és ha feldobod a rajzod, amit multisimmel készítettél, akkor rá tudunk nézni....
Szia Lidi!
Köszi a gyors választ. Csatoltam az "elkészült" kapcsolást.
Na megnéztem: hiányzott a háló ellenállás a ledkijelzőnél, nem közös anódosat raktál, nem volt gnd és vcc, nem jól volt bekötve a bcd to decimal dekóder, ja meg a számláló sem a sszem. Más baja nem volt.
Szia Lidi!
Nagyon köszönöm a segítséget. Ha Miskolc környékén jársz vendégem vagy egy sörre Magamtól biztos nem jöttem volna rá a hibára.
Sziasztok!
Nem vagyok valami nagy elektronikus szaki, de szeretnék egy egyszerű, szabályozható habvágót készíteni. Találtam is egy cikket, amit mellékelek, és ennek a kapcsolási rajzát készítettem el ms10-el. A motor helyén lenne a huzal, mert kanthal-t nem találtam az alkatrészek között. A multimeter valamiért csak nA-eket mutat, és a potira sem reagál. Gondolom, hiba van a kapcs.rajzban. De, hol? Igazából, 42V-os trafóval szeretném használni, - mert az már megvan erre a célra-, de olyan kapcs.rajzot nem találtam. Tudna valaki segíteni? Előre is nagyon köszönöm a segítséget!
Első körben két hiba van: nincs leföldelve az áramkör sehol, és a berakott motornak nincs modellje. (fekete)
Inkább egy ellenállást kell betenni, hogy tudjon folyni az áram. Pl 10ohm. Szerk: Találtam még hibát: az nem volt a rajzon hogy a cmos icnek mekkora a tápfsze, és hogy azt honnan veszi. A rajzon volt egy 4.7V oz zeneres stab, amit te 2.7 nek rajzoltál be, azt kijavitottam, kicseréltem 5V -ra a vcc-t, meg kicseréltem a kapukat is 5V osra. Ettől helyrejött kb.
Lenne egy gyors kérdés multisim9-ben a potmétert miért csak felfelé lehet "tekerni" vagy csak beállítás kérdése??
Tartsd közben lenyomva a Shift gombot és akkor lefele tekeri...
Köszi megy
|
Bejelentkezés
Hirdetés |












