Fórum témák

» Több friss téma
Fórum » MultiSim - tapasztalatok
 
Témaindító: SD, idő: Jún 30, 2006
Lapozás: OK   22 / 37
(#) pajti2 válasza (Felhasználó 46585) hozzászólására (») Nov 4, 2009 /
 
Yepp, az volt az automata számozás! Részemről egy gombot, vagy szimpla menupontot kerestem hozzá, mert microcap alatt ilyesmit szoktam meg. Köszönöm.



"Egyszerűen hibás" - szerintem te is úgy vagy vele, hogy ha valaki ilyet mond, akkor az illető simán csak miszticizál, az meg nem sokat nyom a latban, ergo te meg simán csak ignore. Egy kapcsolástechnika az nem mítosz. Ha valami el van szúrva benne, azt meg lehet határozni.

Az egész cumó jellegében egy step-down stabilizátor. Oszcillátor jel előállítás alapból, mellette a kimenetről visszacsatolt jel összehasonlítása referencia értékkel, kettő kimenetén egy ÉS kapu megnézi, hogy ha mindkettő kimenete magas, akkor behúzza a töltő tranzisztort. Ez akkor fog előfordulni, amikor a kimeneti áramkör feszültsége kevesebb a referenciánál, és éppen az oszcillátor is az adott fél periódusban van.

Elvileg így működne. Gyakorlatilag meg valamiért nem szereti a Multisim a +12V / GND táp bekötést - mi a rákért nem? Itt is valami beállítás szivat, amit nekiesek kikotorni, mert valahol az is ott lesz a felfordulás legalján.
(#) dbase válasza macera2 hozzászólására (») Nov 4, 2009 /
 
Nekem sokszor kilépek a progibol és kavar a proci hűtő mint állat. Utánna nézek és a multisimm még mindig 100% on fogja a procit. Külön ki kell nyomni. 10 használatból 8 szor előfordul.
(#) pajti2 hozzászólása Nov 4, 2009 /
 
Van valami szolgáltatása, ami települ vele, azért is kell installkor újraindítani. Valami "nidserv" - ctrl-alt-del és nézd meg a process listedet. Ha befagy egy szimuláció, akkor az a service ugyanúgy pöröghet.



Leszedtem a kapcsrajzon a tápokat az IC-kről, és összekötögettem a passzív elemeken a gnd pontot, rá közvetlen a tápegységre. Így már nem jelzett hibát. Viszont elszalad a jel 10KV-ra kiakadni az OPA kimeneten. Akárhogy is nézem, jó dolog, hogy alkatrész adatbázis van a multisimben (microcapban minden zéner miatt izzadni lehetett), de amúgy az opa kapukkal legalábbis totálra nem tud bánni. Szutyokabb, mint a microcap volt. Rajzolhatom át az egész kapcsolást tranzisztorosra.
(#) (Felhasználó 46585) válasza pajti2 hozzászólására (») Nov 4, 2009 / 1
 
Hát, azért kellene érteni a tranzisztorok működéséhez is, ha már (pláne) kapcsolóüzemű tápot csinálsz. Szerinted, a végén, a darlingtonnak kötött két tranzisztor bázis-emmitter diódájából milyen úton fog távozni a tárolt töltés? Mert hogy nincsenek bázis-emmitter ellenállások...

Azért javasoltam egy sokkal egyszerűbb áramkört szimulálásra, mert a Multisimnek még nagyon sok paraméterét kell beállítani, hogy fusson egy-egy analízis. És eleve elkezdeni egy ilyen bonyolult áramkörrel, hát, te tudod...

Azért tettem ide egy nagyon egyszerű áramkört, hogy azon lehessen tanulmányozni a programot. Egyébként, az csak felépítésében egyszerű, a működése már nagyon bonyolult. Meg érdemes megnézni, hogy a szimulátor hogy van beállítva. Mert hogy az sem mindegy... Legfeljebb elköszön "time step to small"-lal...
És, hogy opa-kal nem tud bánni? Hm... előfordulhat, hogy a modell rossz. Mint ahogy a schottkyknál is van rossz modell. Persze, nem lehet csak a szimulátorra hagyatkozni. Ha nem értesz az áramkör működéséhez, akkor nyilván a szimulátort fogod okolni...
És, hogy szutyokabb lenne? Szerintem, a világ egyik legjobb hozzáférhető szimulátora. Legfeljebb te nem értesz hozzá...
(#) pajti2 válasza (Felhasználó 46585) hozzászólására (») Nov 4, 2009 /
 
Meg tudom ígérni, hogy csakugyan nem értek a multisim-hez. Részemről azt reméltem, hogy a "fejlett technológia" a könnyű kezelhetőséget jelenti. Valóban egyedül lennék a véleményemmel?

Példának okáért mit lehetett eltolni egy olyan aprócska áramkörön, mint amit alant beillesztettem? Gyakorlatilag egy tápra kötött OPA az egész. Alatta pedig az error check végeredménye. Szóval vannak dolgok, amiket csakugyan nem értek.

A többit pedig legalábbis napoljuk el. Az OPA beállítás a célpont, nem az én búrám. Köszike.

Névtelen.JPG
    
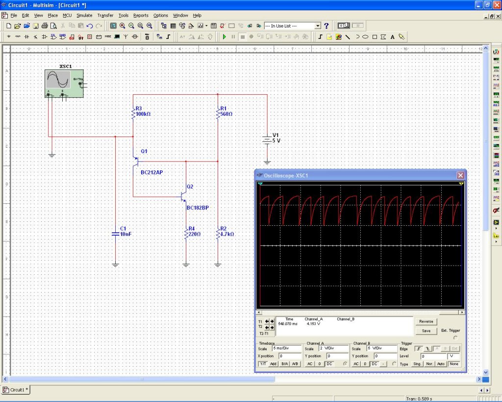
(#) valve válasza pajti2 hozzászólására (») Nov 4, 2009 /
 
Ugyanazt a kapcsolást rajzoltam le (csatolt kép)

Circuit1.png
    
(#) (Felhasználó 46585) válasza pajti2 hozzászólására (») Nov 4, 2009 /
 
Egy opát nem így használnak. Szerinted, ennek mi lesz a kimeneti feszültsége? Egyáltalán, ez a típus kibírja, hogy a teljes betápfesz kerül a bemenetére differenciális módusú vezérlésként? Nem kellene esetleg a bemeneteket a fél tápfeszültség közelébe tenni?
Nekem megy az, amit berajzoltál, bár ez a kapcsolás így teljesen értelmetlen. A kimeneti feszültség 12 V, hiszen a pozitív bemenet a plusz tápra, a negatív bemenet a negatív tápra ( földre ) van kötve.
Kicsit kibővítettem, hogy azért látni is lehessen valamit. A 4-es ponton a bemeneti jel 10-szerese, az 5-ösön meg a megkomparált 4-es jel van. A szimulációt ugyanúgy kell elindítani, ahogy az előbb írtam. De nézd meg az analizátor beállításait is.
(#) (Felhasználó 46585) válasza (Felhasználó 46585) hozzászólására (») Nov 4, 2009 /
 
Ha megnézed a szimuláció eredményét, akkor azt is lehet látni, hogy miért nem jó a Multisimbe beépített modell! Tehát, ezt nem árt tudni. Sajnos, semmi sem tökéletes...
(#) pajti2 válasza valve hozzászólására (») Nov 5, 2009 /
 
valve: Ugyan az a kép, de másmilyen feszültség forrás. Honnét vetted azt a tápfeszültség forrást? Úgy tűnik a battery jeles dc supply-t nem szereti a multisim opa-ra használni, de láthatóan a te tápoddal nincsen baj. Kotorásztam azután a jelölésért a sources között, de nálam nincsen meg a listában. Ugyan azt a rajzjelet nem adta ki egyik lehetőségre sem. Részemről csak a 30 napos eval versiont használom a 10.1-ből. Elképzelhető, hogy abban egyszerűen nincs benne?

katt: köszönöm a felvilágosítást az opa felhasználási lehetőségeit illetően, de kicsit túlszaladtál a problémán. Azt a kapcsolást csupán azért rajzoltam meg, hogy legyen egy legegyszerűbb kapcsolás, amiben meg tudom mutatni az opa és a tápjel kapcsolatának problémáját. A lábakat csak azért kötöttem bárhová is, hogy ne a not connected warningokat kapjam. Erősítőnek nyilván nem így használnám én sem, de most amúgy is csak szintkomparátorként lesz szükségem az OPA kapukra, és szimmetrikus tápot például nem fogok tudni adni neki. +Ut / GND tápot fogok tudni adni.

És egy apróság a P2-es kapcsrajzodról az alanti képen.

Névtelen.JPG
    
(#) (Felhasználó 46585) válasza pajti2 hozzászólására (») Nov 5, 2009 /
 
Nem igazán értem, nálam tökéletesen fut.
(#) pajti2 hozzászólása Nov 5, 2009 /
 
Feltelepítettem a 10.1 eval-t, minden beállítás úgy van, ahogy azt az install beállította. Egyetlen dolog lett eddig átállítva benne, mégpedig a csomópont megjelenítés. Merthogy alapból az nem volt benne.

Amúgy meg biztos tud olyan sokat is, mint írod, de kezelhetőség terén még van hová fejlődnie.
(#) (Felhasználó 46585) válasza pajti2 hozzászólására (») Nov 6, 2009 /
 
Nem, az enyémben sincs ilyen tápfeszgenerátor,pedig az nem trial verzió.
(#) pajti2 hozzászólása Nov 8, 2009 /
 
AC analízis kellene. A kimeneti pont még okés is, de hol adom meg neki a bemeneti pontot? Egy szűrő frekifüggő átviteli karakterisztikájának kiszámolására akarom rávenni.
(#) (Felhasználó 46585) válasza pajti2 hozzászólására (») Nov 8, 2009 /
 
A bemeneti pontra köss egy funkciógenerátort. Ő ebből tudni fogja, hogy az a bemenet. ( Ez azért nem biztos, hogy így van, de nekem így működik. De az is lehet, hogy nem kell semmit rákötnöd, egy négypólusnál érthető is lenne.)
(#) El_Pinyo válasza pajti2 hozzászólására (») Nov 8, 2009 /
 
Szia!
Úgy kell, hogy a szűrő bemenetére egy AC generátort kell aggatni. Sources/Signal_Voltage_Sources/AC_Voltage jelű generátort használd. A generátor default beállítása teljesen megfelelő, nem kell variálni rajta. Aztán a Simulate/Analysis/AC Analyses analizációt választod, ahol értelem szerint megadod a frekvencia paramétereket, az Output fülön pedig megadod, hogy az áramkör mely pontján vagy kíváncsi az átvitelre. Nagyjából ennyi.
Egyébként van EXAMPLES mappa is, ahol meg lehet nézni, hogyan kell használni ezeket az analizációkat.
Üdv.
(#) pajti2 válasza (Felhasználó 46585) hozzászólására (») Nov 8, 2009 /
 
Megvan, köszi.
(#) macera2 hozzászólása Nov 8, 2009 /
 
Üdvözlet Mindenkinek!
A napokba töltöttem le a multisim 10.0-t . Néhány egyszerű tranzisztoros áramkört vizsgáltam vele. A tapasztalat meg a kapott eredmény nagyjából összhangba van. Azért vannak még bőven sötét foltok. PL.: a csatoló kondikat, a progi, mintha rövidzárnak tekintené. A mellékelt ábrán ha bekötöm a C1 kondit, akkor a kaszkád tranzisztor bázisa föld, Uki, = telep. Direkt nem használtam elkót. Az erősítő munkapontját is csak úgy tudom beállítani, ha a meghajtó funkció generátornál egy 1.4 V-os offset feszültséget állítok be. Mi lehet a probléma? Hogy lehet ezen változtatni? A segítséget előre is köszönöm.

Próba2.ms10
    
(#) pajti2 hozzászólása Nov 9, 2009 /
 
Azért akadnak ám gondok még a legegyszerűbb tranzisztoros alapkapcsolásokkal is. Pld nem kellene alant annak a 3-as pontnak fűrészelnie?

Névtelen.JPG
    
(#) (Felhasználó 46585) válasza pajti2 hozzászólására (») Nov 9, 2009 /
 
Lehetséges. Ha esetleg elküldenéd olyan formátumban, hogy rögtön betöltődjön aZ Ms-be, akkor meg tudnám nézni. Remélem, nem várod el tőlem, hogy berajzoljam a Móricka szintű problémáidat.

Egyébként, volt nekem egy tanárom, vizsgáztatásnál nem azt nézte, hogy ki mit nem tud... Hanem azt, hogy ki mit tud. Vetted a különbséget?

Esetleg, megpróbálkozhatnál azzal, hogy megkeresnéd ennek a programnak a jó oldalát is...Hidd el, akad. Még akkor is, ha te mindenáron be akarod bizonyítani, hogy ez mekkora egy hulladék....
Én, a helyedben megpróbálnám megérteni azokat a folyamatokat, amik lezajlódnak pl. abban a kapcsolásban amit utoljára belinkeltél. Kicsit nézz utánna.... Komoly hiányosságaid vannak... de ezeket nem én fogom pótolni...
(#) valve hozzászólása Nov 10, 2009 /
 
Komolyan mondom én nem értek egyes embereket!

Most ki mit vár el ettől a programtól? Ez a világ egyik legjobb szimulátor programja és akkor jönnek egyesek azzal, hogy ha nem a megfelelő vagy mondjam úgy a számukra kedvező eredményt kapják akkor az máris a a program hibája.

Hát el kellene gondolkodni azon, hogy a NI az egyik világelső mind software mind hardware téren az elektronikában, jelfeldolgozásban, méréstechnikában. És ha valami nem úgy van ahogyan azt elvárjuk akkor azért nemcsak a program a felelős, hanem az aki azt használja. Ha termékeik megfelelnek a CERN-nek a kutatásokhoz, akkor csak megfelel nekünk is.

Egy láda sörbe fogadnék, hogy a felhasználók 99%-a nem olvasta el a program használati utasítását!
Arról nem is beszélve, hogy egyesek még egy két ledes pillogót sem tudnak helyesen leszimulálni...


Elnézést kérek az Off-ért. Mégcsak annyit, hogy: (egyik nap írtam még le egy jó közmondást, meg is van)

"Nem a pék a hibás, ha a hentes rossz zsemlét süt."
(#) valve válasza macera2 hozzászólására (») Nov 10, 2009 /
 
Szerintem a kapcsolást rajzold újra. Probáld meg úgy, hogy nem pakolsz le olyan alkatrészeket amelyeket nem használsz a programban a szimuláció során. Másodszor hiányzik a kapcsolásod földelése. Harmadszor minek a torzítását akarod mérni a Distortion Analyzer-rel?

Proba2kep.png
    
(#) (Felhasználó 46585) válasza valve hozzászólására (») Nov 10, 2009 /
 
Tökéletesen egyetértek!

Még csak annyit: a dolgokhoz szelíd alázattal kell nyúlni. Ha így teszünk, a dolgok meghálálják. Semmit sem adnak ingyen... meg kell szenvedni a sikerért. Vagy inkább a tudásért. Vagy a kudarcért...

Persze, vannak akik ezt máshogy látják. Nekik biztos tálcán kínálja az Élet az Eredményeket. Aztán, ha mégis máshogy van, akkor az Élet a hibás...

(#) Pioneer válasza pajti2 hozzászólására (») Nov 10, 2009 /
 
Szia!
Valami ilyesmire gondoltál?

fureszgen.JPG
    
(#) macera2 válasza valve hozzászólására (») Nov 10, 2009 /
 
Köszönöm a javaslatokat. Az fel se tűnt, hogy olyan alkatrészek is vannak a placcon amiket pirossal bekarikáztál. Valószínűleg kilógott a „munkaterületről. Földeléssel kapcsolatosan, akkor ezek szerint nem elég a telep +- ágait bekötni, mint pl. egy labortápnál? A torzításmérővel az erősítő kimenő jelét mérem. Az feltűnt, hogy ezt a műszert nem kell földelni, ill. a telep negatív sarkához kötni. És ennek ellenére, itt is, és más áramköröknél is, a gyakorlattal tendencia szerűen összhangba lévő eredményeket kaptam. Még egyszer ezer köszönet és próbálkozok tovább.
(#) macera2 válasza valve hozzászólására (») Nov 10, 2009 /
 
Hi valve!
Az instrukcióid nem voltak pusztába kiáltott szavak. Újra rajzoltam a kapcsolást. Ügyelve, hogy kóbor, partizán elemek ne legyenek benne, huzalozások helyett földelési jelek, stb., szóval erőltettem az ésszerűséget. És nem tudni miért, de a kondik már nem játszanak rövidzárat. Az egész úgy működik ahogy az e.k rajz alapján várható. A progi meg mindent olyan szépen precizen számol, kijelez, hogy öröm nézni. Még egyszer ezer köszönet.
(#) valve válasza macera2 hozzászólására (») Nov 10, 2009 /
 
Szuper. Sok sikert a továbbiakban is.

Még egy: a dokumentációt érdemes átolvasni, és a Sample mappában levő szimulációkat megtekinteni.

Nemtudom ha ismered a Quad-405-ös erősítőt, viszont ha gondolod akkor tanulmányozhatsz egyet rajta.
(a kiterjesztése azért .ms8 mert ez a rajzom még a Multisim 8.0.45-ös időkből való ami kissé idejemúlt)
(#) valve hozzászólása Nov 13, 2009 /
 
Egy kis bemutató: Multisim 8 Product Tour
(#) frob hozzászólása Nov 13, 2009 /
 
Tiszteletem a nagyérdeműnek!

egy transzformátort ( myrra 74030 ) szeretnék berajzolni és azzal szimulálni egy áramkört
sajnos megakadtam ott hogy a trafó adatai ból sok nicns meg az adatlapon, na meg ha meglenne mit hova kellene írkálni...
addig eljutottam hogy ki tudtam másolni a trafót egy külön , user adatbázsiba, vagy minek hívja, de sajnálatos módon valami szájbarágós leírást nem találtam az értékek átírásához, így jutottam el idáig, tiktetek is a google dobott ki

segítségeteket előre is köszönöm!
R.
(#) (Felhasználó 46585) válasza frob hozzászólására (») Nov 13, 2009 /
 
Ha jobb ötlet nincs, akkor használj ideális trafót és a primerével kössél párhuzamosan egy megfelelő értékű induktivitást. Ez fogja modellezni a valóságos trafó mágnesezési impedanciáját. ( ettől lesz flyback, már ha egyáltalán azt próbálsz modellezni )
(#) bundyland hozzászólása Nov 18, 2009 /
 
Sziasztok!

Valaki hozzáértő meg tudná nekem mondani hogy
miért ingadozik a szimulált áramkörben a kimenet.
Egyszerű fesszab.
Már mindent próbáltam de semmi eredmény.

Előre is köszönöm!

proba1.ms10
    
Következő: »»   22 / 37
Bejelentkezés

Belépés

Hirdetés
XDT.hu
Az oldalon sütiket használunk a helyes működéshez. Bővebb információt az adatvédelmi szabályzatban olvashatsz. Megértettem