Fórum témák
» Több friss téma |
Fórum » MultiSim - tapasztalatok
Természetesen értem hogy mit mondasz.Viszont elsőnek is azt tudni kellene szimulálni hogy mennyivel tér el xy fokon a nyugalmi áramfelvétel. Nade azt hogyan lehet leszimulálni Multisimben.
A hozzászólás módosítva: Szept 22, 2015
Hát, ha az MS műszereit használod megjelenítésre, akkor lehet, hogy sehogy. Legalábbis én nem jöttem még rá, igaz, annyira nem is kerestem.
Ezért használom a Display Graphot és nem szkópot. Amikor megírod pl. a Tranziens Analízis Output listáját, akkor ott be lehet állítani, hogy hány fokon működjön a szerkezet. De az egyes alkatrészeknek is ( többnyire ) be lehet állítani a működési hőmérsékletét ( modellek editálásával ), tehát megcsinálhatod azt is, hogy az eleje 40 fokon megy a végtranyók meg mondjuk 80-on. Ehhez sok idő kell, mire be lehet állítani úgy, hogy nagyjából hőfokfüggetlen legyen a nyugalmi áram. Ezt nem nagyon érdemes kikisérletezni, elég, ha berajzolod a megfelelő áramkört, ismered a működését és tudod, hogy a valóságban mit kell vele csinálni.
Kell hogy működjön valahogy az ms-ben is, talán ha jártunk volna ms oktatásra akkor tudnánk is hogy hogyan. A Tinában pl. szépen látszik a munkapont elmászása ha átírom az adott félvezető hőmérsékletét, ami alapból 0 fokon van minden alkatrésznél.
MS oktatásra? Hm... nálunk ilyen nem volt... visszakérem az iskolapénzt...
![]() Érdekes, az MS-ben 27 fokra vannak paraméterezve a modellek, legalábbis egy részük. Mert pl. a 2N2222 az 27 fok, egy IRF 540 meg sehány, editálásnál meg sem lehet adni ilyesmit. Mindegy, mert be lehet állítani az analizisnél.
Sziasztok!
Ultiboard-ban viszonylag elég egyszerű a 3D komponens készítő. Lehet rá textúrát tenni? Vagy a csatlakozókon pl amelyiken a tüskék furatai vannak, azt szerintem sehogy sem lehet benne megrajzolni (a megrajzolni túlzás) így hogyan lehet bele igényes 3D modelleket importálni? Vagy melyik 3D rajzoló progi tud az Ultiboard nyelvén amelyet be lehet importálni 3D modellként?
próbáltam a Google sketchup-ot de valamiért a DXF exportálója nem működik normálisan
pl itt van ez a csatlakozó, vagy az ellenállás, hogyan lehet ilyet csinálni benne? Nem találtam semmi 3D tutorialt csak max az ic-hez de az meg elég rosszul néz ki
Sziasztok. Miért nincs benne a Multisim 14.0 ba a tl494 ? Hogy lehetne beletenni?
Néhány hónapja belinkeltem ide egy mintát. Keresd meg.
Hogy tudom elindítani ezt a kapcsolást? 10-es verzió a multisim.
Igy. Gondolom azt tudod melyik gombal kell a programot elinditani ? Ha mégsem a zöld háromszög.
az úgy már megvolt.
Nem értem mire vagy kiváncsi.
Nem tudtam mit kell csatolni a bemenetre és a kimenetre, hogy lássam működik-e.
De már közben én is rájöttem nagy nehezen. A hozzászólás módosítva: Aug 26, 2016
Szia !
Ultiboard-ban hogyan lehet a teli GND forr.szem bekötéseit szélesíteni ? Izolációt tudom állítani, de kb ennyi. Köszi !
Tudna valaki segiteni a multisim program konyvtaranak a kibovitesevel olyan alkatreszekel
amelyek nincsenek meg benne ? (Peldaul 2sc5200)
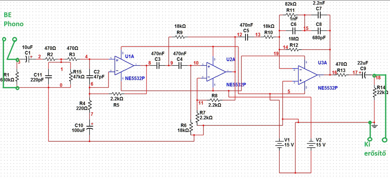
Miért nem tudom a nyugalmi áramot rendesen beálitani az alábi rajzban ? Segitsen már valaki...
Próbára feltelepítettem a 13 -ast berajzoltam egy VF3-at és nem megy . Mi lehet az oka?? egyáltalán alkalmas e ez a dolog ilyesmire ?
Ezt most nem tudom megnézni, de emlékeim szerint sem ez, sem a Tina nem számolja a műveleti erősítők tápáramát, így nem fogod tudni modellezni, csak épített műveleti erősítővel.
Sziasztok!
IR1253 félhíd meghajtót hogyan tudnám bevinni a programba?
Szervusztok!
Szükségem lenne egy multisimes "alkatrészre", a 10-es verzióban még láttam (nekem 14-es van, abban már nincs). Nevezetesen egy áramváltóra. Valahol a speciális alkatrészek között lesz, nem rajzjele van, hanem egy tekercselt toroid képe a jele (vagy valami ilyesminek néz ki, elég fura). Aki megtalálja, kiexportálná nekem és feltenné ide? Előre is köszönöm!
Tapasztalatom még nincsen.
Volna esetleg egy linkje valakinek? Privátban lenne a legjobb. Köszi.
Találtam egy Multisim 10 demót.
Feltettem egy 7490-et, de nem látszik minden lába. Nem tudok neki pozitív tápfeszültséget adni. Hogy lehet megoldani?
Nézd meg a tulajdonságaiban a Pins fület. Ott vannak a tápfeszlábak, csak "Hidden" tulajdonsággal. A VCC meg a GND nevű netre fog csatlakozni automatikusan.
A hozzászólás módosítva: Aug 5, 2020
Nekem az alsó táblázat nem jelenik meg. Csak a felső.
Kiexportáltam, hátha sikerül beemelned, bár, hogy megjelennek-e a hidden pinek abban a verzióban, nem tudom.
|
Bejelentkezés
Hirdetés |















