Fórum témák
» Több friss téma |
Inkább átgondolom még egyszer...
A hozzászólás módosítva: Feb 17, 2015
Azt hiszem az egész kapcsolásom úgy rossz ahogyan van.
![]() Ha szépen megkérlek, ki tudod javítani? Én már feladtam az egészet...
Megfordítottam a diódát, így a pozitív visszacsatolás megvan, bár kérdés hogy gyakorlatban jó lenne-e így.
Illetve amit javasolsz, az hogyan tartaná az IC bemenetét maximum 1,1V-tal annak tápfeszültsége alatt?
Csak a visszacsatoláshoz: ez még mindig negatív.... pozitív akkor lenne, ha a 3. lábra hatna.
Persze más értékekkel. A hozzászólás módosítva: Feb 18, 2015
Ennek az áramkörnek csak annyi lenne a célja, hogy szürkületkor kikapcsolja a +3,6V -tal jelzett pontra a B1 akkumulátor feszültségét?
Hello!
- Egy visszacsatolás nem attól pozitív vagy negatív, hogy egy dióda hogy áll, hanem attól hogy az őt létrehozó vezérlőjel ellen, vagy azonos irányba hat. - Ha egy műveleti erősítő neminvertáló bemenete (+) felfelé mozdul el, akkor a kiment is ebbe az irányba megy. Tehát ha a kimenetről a neminvertálóra csatolunk, akkor pozitív lesz a visszacsatolás. - De visszacsatolhatunk az invertálóra (-) is pozitívan. Mert a lényeg, hogy a visszacsatolás fázisa azonos legyen. Vagy is 0 vagy 360 fok. A kimenet az invertáló bemenethez képest 180 fokos fázisban van. Ha a kimenetei jelet meginvertáljuk, akkor a fázisfordítás már 360fok lesz. Mivel egy közös forrású (vagy akár emitterű) kapcsolás, 180 fokos fázist fordít. - Itt az R1/R2 osztásával lehet beállítani az 1V-os kapcsolási szintet, és az R3-al a hiszterézist.
Szia!
Köszi szépen, jó lett! ![]() Pluisz FET-re nem is igazán gondoltam, hogy azt használjak a hiszterézishez. A diódát illetően pedig: Jól gondolom hogy csupán a maximumként meghatározott 6V ellen védi a bemenetet?
Én FET -ekkel csináltam meg a kapcsolást, annak nappal kb. 1,5-1,8 uA, éjjel pedig kb. 270-300 nA lenne a fogyasztása a 3V -os aksiból.
(Az IC -nek 18-25 uA körül van az áramfelvétele) De látom, már jó lett az IC -s is...
Igazából még nem vettem meg az IC-t, szóval nyitott vagyok arra is ha nem túl bonyolult, állítható az alkonyodási pontra, illetve 0/1 kimenetű.
![]() Szerk.: Ja, a kapcsolási pont is mászik együtt az akkumulátor töltöttségi szintjével. Jó lenne, bár nem számítok arra hogy ennyi minden legyen benne. A hozzászólás módosítva: Feb 18, 2015
Egy alapkapcsolást tudok adni, módosítsd magadnak. Pillanatnyilag akkor kapcsol, mikor eléri a napelem feszültsége az aksi feszültségét, az a referenciája. Lejjebb nem lehet sokkal menni a FET -ek UG-S nyitófeszültsége miatt. Úgy emlékszem, vannak viszont olyan FET -ek, amiknél ez jóval alacsonyabb, olyannal meg lehet próbálni, akkor le lehet osztani az aksi feszültségét referenciának.
A hozzászólás módosítva: Feb 18, 2015
Na ez már egy kicsivel bonyolultabb, de köszi, jó lesz majd még másik projecthez.
![]() proli007 Na, közben észrevettem a dok 3. oldal tetején amit eddig nem. Analóg inputra Vdd +1V, így már értem. Köszi a kijavítást még egyszer!
Sziasztok!
Egy 0-4V-os analóg jelet kellene leválasztanom. 5V-os tápfesz áll rendelkezésre. Van olyan műveleti erősítő aminek a kimenete (aszimmetrikus táplálás esetén) le tud menni 0V-ra? A hozzászólás módosítva: Feb 21, 2015
Igen, pl. LM358, kb. 5mV-ig. De fel már csak kb. 5V-1.3V-ra tud menni.
A hozzászólás módosítva: Feb 22, 2015
Hello! A nem rég felemlegetett MCP606 megfelelő lehet.
Sziasztok!
Kérnék egy kis segítséget. Bár a hangerőszabályzáshoz nincs köze,de a digitális potméterhez igen. Van egy kis mini plc-m,aminek npn-tranyós kimenete PWM jelet ad és ehhez kellene illeszteni egy digitális potmétert, 5,vagy 10k Ohmost,hogy egy fordulatszám szabálytót tudjak vele vezérelni. Miként lehetne ezt illeszteni? Segítségeteket előre is köszönöm.
Hello! Első ránézésre nem sok értelme van a dolognak. A PWM-el nem lehet digitális potit vezérelni. De minek is, mikor a PWM-et integrálva analóg jelhez jutunk. Mert gondolom a cél ez lett volna.
Szia!
Végül is igen. Lehet a próbálkozásaim voltak rosszak,azért nem sikerült. Egy pic-nek a bemenetére megy a poti. A bemenetet földre húzva teljes fordulat, + 5V-ra húzva a motor megáll. Tranyóval nem sikerült,de egy BS 250-es fettel összehoztama feszültség szabályzást. Mérve a feszültség szépen változott is,de a pic mégse érzékelte rendesen. Vagy megállt a motor,vagy teljes kakaó volt. Milyen megoldást javasolsz rá?
Nem tudom mit vártál volna egy szem BS-től analóg szabályozásban. De tegyél egy potit a PIC +5V-ja és a GND közé. A csúszkát meg a PIC bemenetére. Azzal tisztázhatod, hogy a PIC bemenete tényleg analóg jelet dolgoz fel, vagy csak egy digit IO a bemenet és azért a két véghelyzet. Eztán lehet tovább lépni.
Biztos hogy analóg,mert potival szépen működik. Ez már egy meglévő jó kapcsolás,csak a plc-hez kellene illeszteni valahogy. Az elektronikai tervező tudásomból csak egy BS ötletre futotta....
A hozzászólás módosítva: Márc 1, 2015
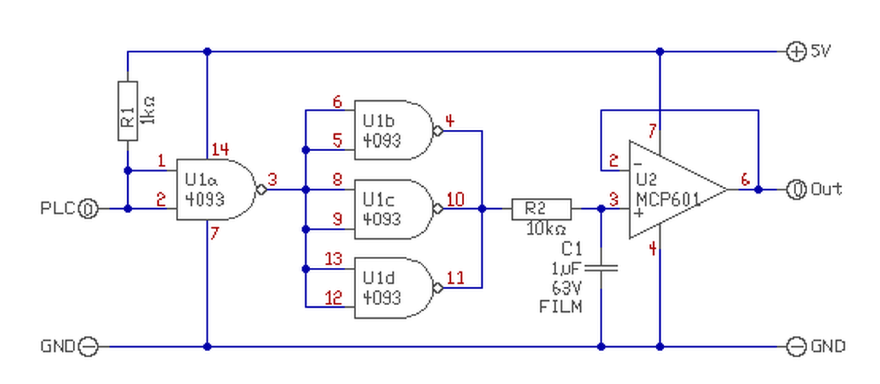
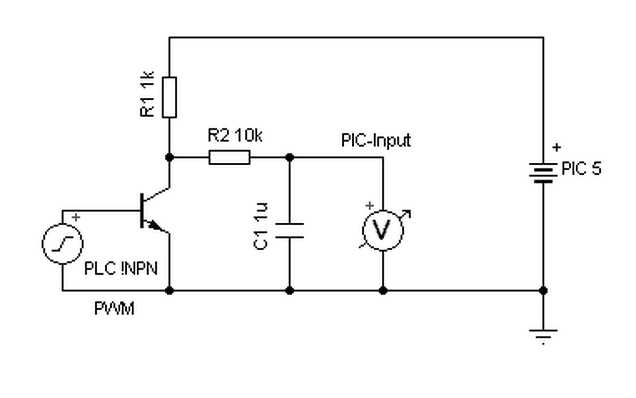
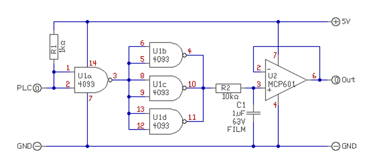
Azt írtad, hogy a PLC PWM jelet ad ki, egy nyitott kollektoros tranyó kimenetén. Ha ez igaz, akkor a következő módon lehet illeszteni. Természetesen nem mindegy mekkora a PWM jel frekvenciája az R2*C1 integráló tag időállandójához képest. Olyanra kell választani, ahol már elég sima az analóg jel, de még nem szól nagyon bele a motor fordulatszám változási sebességébe.
(Az NPN tranyó a PLC-ben van. Tegyél elsőre egy műszert az áramkör kimenetére, ahol a rajzon is látható, és nézd meg mit mutat a PLC jelére.) A hozzászólás módosítva: Márc 1, 2015
Köszönöm a rajzot. Holnap ki is próbálom. A frekvencia nem gond,mert 1 és 10 kHz között oda állítom a programban,ahova akarom. A megadott 10k és 1µF-hez te kezdésnek milyen frekit javasolsz?
Leginkább a 10kHz-et.. Ha tényleg ilyen a PLC kimenete, akkor 50%-os kitöltésre kb. 2,5V feszültséget kell adjon. Az időállandó így 10ms. Tehát ennyi késéssel fogja követni a PWM változását.
A PIC táp GND pontját ne feledd el összekötni a PLC táp GND pontjával.. A hozzászólás módosítva: Márc 1, 2015
Ok,köszönöm. Kipróbálom,aztán jelentkezek majd.
Szia!
Köszönöm rajzod,tanácsod. Kipróbáltam,szépem működik. Mondjuk az átfogása nem teljes tartományos,de ez gondolom a motor miatt van. Nem számít,lényeg hogy működik.
Az átfogáshoz, az integrált feszültséget kellett volna megmérni, milyen tartományt fut be. A meghajtó tranzisztornak is lehet maradék feszültsége (Főleg ha pld. darlington a PLC vége.) Ha a kollektoron a PWM négyszögjele nem tud táptól-tápig elmenni, akkor az integrált feszültség sem tud. Ekkor pld. lehet egy CMOS invertereket használni a jel formázására és azt integrálni. Továbbá nem terhelheti a PIC az integráló tagot. Ha terheli, Rail-to-Rail műveleti erősítőt kell alkalmazni. De ha így is megfelel, nekem nem lehet kifogásom..
Húúú. Köszönöm tanácsod. Az elektronikai tudásomhoz képest a leírtak már nekem egy kicsit kínai volt. Amit írsz,a feszültséget persze meg tudom mérni. A PLC a kitöltési faktort kiírja 1 és 99 közti szám értékben. Jelenleg a motornál 30 és 70 között van a szabályzási faktor.
Mondjuk,ha megtennéd,hogy a leírtakról készítesz egy kis kapcsi rajzot,akkor lehet hogy azt is kipróbálnám...
Elsőként azt kell megmérni egy műszerrel, hogy az 1..99% kitöltésre jelen kapcsolással a tranyó kollektorán (PLC kimenete) mettől-meddig változik a feszültség. (Optimális esetben 0..5V mert a műszer is integrál.) Aztán érdemes gondolkodni.
Lemértem a kért adatokat.
1% : 5,03V 99% : 0,08V Motor alap fordulat : 4,00V Motor max fordulat : 1,62V
Ez az 1..99%/5..0V mérés jónak tűnik. Esetleg mérd meg, hogy a PIC bemenetén is meg vannak-e ezek a feszültségek. Ha meg van, nincs mit tenni, hiszen a PIC megkapja a feszültség tartományt.
(Az, hogy 1%-ra van az 5V és nem 99%-ra, nem okoz gondot?) De egyébként erről lenne mindössze szó. Két IC néhány alkatrésszel. A hozzászólás módosítva: Márc 2, 2015
Ezeket az értékeket a PIC bemenetén mértem. Az hogy 1%-ra van az 5V az nem baj,sőt jó is,mert 5V-nál áll a motor és testre húzva van teljes fordulat csak.
Köszönöm a rajzot,megépítem. Amúgy a kapcsolást hogy lehet majd kalibrálni,hogy ugye 5V-ra 4 jöjjön ki,0-ra pedig 1,62? |
Bejelentkezés
Hirdetés |
















