Fórum témák

» Több friss téma
Fórum » Műveleti erősítő
 
Témaindító: petrik, idő: Júl 31, 2005
Lapozás: OK   56 / 112
(#) Wind-Storm hozzászólása Feb 10, 2015 /
 
Köszi a választ.
Az eredeti alkatrészek árára tekintettel az OPAMP egy MCP606-I/P lett, a feszültség-referencia IC pedig egy LM385, szóval ez megkerülhetetlen volt, mivel több ezer forintot nem adnék ki értük. (és kizárólag Ebay-en megtalálhatóak..)
Az új "zéner" áramára (~15uA) tekintettel arányosan változtattam az R3 és R4-en.
Egyébként nagyban értem az áramkör működését (habár ez a referencia IC-s megoldás most új számomra), csak most nincsenek kéznél megaohm fölötti ellenállások és a költséghatékonyság végett inkább csak a feltétlenül szükséges értékűekből vennék, illetve bonyolult dolgokat számolgatni nem nagyon szeretek.. ugyanis ahonnan van a rajz, van képlet is, csak nem magyaráz el semmit, így szintén nekem kéne kitalálnom hogy mi micsoda...
Szóval akkor maradjunk az R5 módosításánál ha azt volna a legcélszerűbb.
A 3V lockout feszültséget változatlanul hagyva, mondjuk 3,1-3,5V-ig állíthatóra szeretném a hiszterézist megoldani, például egy potméterrel.
Ehhez tudnál felvázolni egy egyszerű képletet? (Na nem a potméterhez, hanem csak az R5 kiszámolásához.)
(#) proli007 válasza Wind-Storm hozzászólására (») Feb 10, 2015 / 1
 
Hello! Ezt nem lehet egy egyszerű képletben felvázolni, mert számítgatni kell. De kapásból látok egy gondot. A választott zéner feszültsége 2,46V és ehhez még hozzájönne az R4 feszültségesése. Az IC adatlapján a "Common Mode Input Range: VDD-1,1V". Vagy is a 3,1V tápfesz mellett a bementi feszültség nem léphetné túl, a 2V feszültséget. Ami jelenleg 2,5V körüli értékű.
Egyébként meg mérd meg az aksidat, hogy ha terhelés esetén 3V-nál leveszed a terhelést, hova megy fel a feszültség..
(#) Wind-Storm válasza proli007 hozzászólására (») Feb 11, 2015 /
 
LM385-ből ez a kiszemelt típus: link
Jó hogy említetted a műveleti erősítő bemeneti feszültség tartományát, én erre nem is figyeltem... Remélem 1,5V körül még nem lesz gond.
Az akku egy öreg darab, MCP1653 már oszcillált vele, melynek hiszterézise 117mV.
Átmenetileg ez az akku lesz használva és inkább egy ilyenhez fogom beállítani a rendszert mint egy szuper cellához.
(#) CyberLaci hozzászólása Feb 11, 2015 /
 
Sziasztok,
A következőben kérném a segítségetek.
Adott egy raspberry pi egy mcp4725 DAC. De mivel 3,3v-on van használva, emiatt az analog jel is ekkora lesz. Ezt a jelet kellene háromszorosra erősíteni. Sajnos ilyenirányú ismereteim elég hiányosak
Van egy bss138 is, de úgy nézem analogra nem használható, vagy mégis?
Egy 0-10v vezérlőjelű belimo motor meghajtása lenne a cél. Mint itt, csak ez egy komplett eszköz: Bővebben: Link
Tudnátok benne segíteni?
köszönöm
A hozzászólás módosítva: Feb 11, 2015
(#) proli007 válasza CyberLaci hozzászólására (») Feb 11, 2015 /
 
Hello!
Az érthető, hogy 0..3,3V-ot 0..10V-ra szeretnéd erősíteni. Csak azt nem írtad, mekkora lesz a terhelés. Maga a motor, vagy csak a 0..10V feszültségre van szükséged. Mert ha 12V tápfeszültséged van, és csak a feszültség kell, akkor egy LM358-al neminvertáló módban meg lehet oldani az erősítést. (Ennek 12V tápfesz mellett, kb. 10V lesz a maximális kimeneti feszültsége.)
Ha pedig áramra is szükség van, megoldható pld. így ezen módon. Mindössze a táp 12V és a visszacsatoló ellenállásokat kell 2:1 arányba beállítani. (Pld. R4 20kohm és R5 10kohm.) Akkor az erősítés 3-szoros lesz, a 3,3V-ra meg így 10V.
Egy fet, az csak egy tranyó, azzal a bementi jellel arányosan erősíteni még nemigazán lehet.
A hozzászólás módosítva: Feb 11, 2015
(#) proli007 válasza Wind-Storm hozzászólására (») Feb 11, 2015 / 1
 
Hello! Én egyébként "fejre fordítanám" a kapcsolást, mert nem igazán szép, hogy a refrencia alá feszültségeket adunk. Plusz, így nagyjából függetlenné lehet tenni a kapcsolási pontot és a hiszterézist. És annak változtatására nem változik a kapcsolási érték. Szóval valahogy így..
(#) pucuka válasza proli007 hozzászólására (») Feb 11, 2015 /
 
Nem lenne egyszerűbb ablak komparátort használni, mint a hiszterézissel bajlódni? A hisztrézis amúgy sem arra való, hanem a biztonságos gyors átbillenés elősegítésére.
(#) Wind-Storm válasza proli007 hozzászólására (») Feb 11, 2015 /
 
Ez remek lett, köszi!
Kútfőből?
A potival mekkora hiszterézis állítható így be?

Még pár kérdés:
Egyébként mi történik a komparátorral ha túl nagy bemenetet kapna, tönkremenne?
Illetve ezt tapasztalatból tudod hogy 2V-ig még működőképes?
(#) proli007 válasza pucuka hozzászólására (») Feb 11, 2015 /
 
Hello! Ablakkomparátor után RS tároló kell, vagy abból kialakított tároló, mint itt tettem.
De itt a kis fogyasztás, és az egyszerűség a fontos. Végül is a hiszterézist mindegy hogy mire használjuk, attól még hiszterézis.
(#) proli007 válasza Wind-Storm hozzászólására (») Feb 11, 2015 /
 
Hogy mitől megy tönkre, nem az üzemmódtól függ, hanem hogy túllépjük-e az adatlap maximális értékeit. Tapasztalatból nem tudhatok semmit, mert nincs ilyen alkatrészeim.
Egyébként a potival, kb. akkora hiszterézis állítható be, amekkorát szerettél volna.
(#) Wind-Storm válasza proli007 hozzászólására (») Feb 11, 2015 /
 
Nem az üzemmódra gondoltam.
Én úgy láttam hogy túlléptük a megengedett 1,1V-ot már 1,37V-tal, illetve most is 1,25-tel.
Vagy valamit elnézek?
Látom az absolute maximum ratings-nél hogy -1-től +1V-ig írja, de itt nincsenek negatív feszültségek ha jól gondolom.
(#) proli007 válasza Wind-Storm hozzászólására (») Feb 11, 2015 / 1
 
Nem nézted meg az adatlapot? Írtam, hogy a "Common Mode Input Range" paraméter mutatja meg, milyen bementi feszültség tartományban tudja teljesíteni az OPA a megadott paramétereit.
Ez VSS – 0.3.. VDD – 1.1 tartományban igaz. Vagy is bemeneti feszültség tartománya függ a tápfeszültség értékétől is. A VSS-0,3V azt mutatja, hogy a bement elérheti negatív oldalon a tápot (itt ez a GND). Sőt akár alá is mehetne 0,3V-al.
A "VDD – 1.1V" azt mutatja, hogy a bementi feszültség a pozitív értékéénél kisebbnek kell lenni a plusz tápfeszültségnél, 1,1V-al. Vagy is 3V táp esetén ez maximum 1,9V-ot jelent.Re mivel a refrencia 1,24V értékű, az nagyobb mint az 1,1V és nem tudja a bement megközelíteni annyira a tápot.
A komparátor átváltása mindig akkor van, mikor a két bemenet azonos feszültsége van. Ha meg átbillent, és cseppet több, akkor sincs baj, csak már kilép a CMRR tartományából. Amúgy bebillent komparátor esetén és maximális hiszterézis emellett, is 1,09V-ra fogja a bement megközelíteni a tápot..
(#) Wind-Storm válasza proli007 hozzászólására (») Feb 12, 2015 /
 
Igen, néztem, de az imént az abszolút maximum értékeket figyeltem.
De így már értem, köszi!
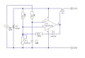
(#) olahtamas hozzászólása Feb 12, 2015 /
 
Üdvözletem!
A mellékelt képen látható hogy egy műveleti erősítőt felhasználva a szív impulzusokat lehet mérni. Azonban nem találtam itthon csak NE5532 tőt. Minimum 100X-os erősítésre van szükségem. Kipróbáltam és nem működik ezzel a kapcsolással, mit változtassak rajta? Tápfeszt 12-30V ig próbáltam
A hozzászólás módosítva: Feb 12, 2015
(#) proli007 válasza olahtamas hozzászólására (») Feb 12, 2015 /
 
Hello! Ez messze nem oly egyszerű probléma mint elsőre látszik. Nagy impedanciás kis offset feszültségű erősítő kell, kimunkált kapcsolással. De mivel életveszélyes kísérletezés, az embert összekötni bármely hálózati készülékkel, a helyedben hanyagolnám a témát..
(#) olahtamas válasza proli007 hozzászólására (») Feb 12, 2015 /
 
Milyen műveleti erősítőt ajánlana, és milyen kapcsolással. A tápját megoldanám valamilyen elem/akummulátor megoldással.
(#) pucuka válasza olahtamas hozzászólására (») Feb 12, 2015 /
 
A kijelző eszközét is?
(#) olahtamas válasza pucuka hozzászólására (») Feb 12, 2015 /
 
Per pillanat csak azon megy/menne. Mobil telefon mikrofon bemenete.
(#) pucuka válasza olahtamas hozzászólására (») Feb 12, 2015 /
 
Nem tudom honnan származik a rajzod, de a műveleti erősítődnek nincs beállítva a munkapontja. A rajz szerint oda áll be, ahová neki tetszik. A másik, nem invertáló bemenetre is kívánkozik valamilyen ellenállás, egy valamilyen referencia feszültségre, elvileg lehetne a föld is, de akkor olyan erősítőt kell használni, amelyik nem reteszelődik.
(#) olahtamas válasza pucuka hozzászólására (») Feb 12, 2015 /
 
Hogyan lehetne megoldani, hogy működő képes legyen?
(#) pucuka válasza olahtamas hozzászólására (») Feb 12, 2015 /
 
Használd a leírásban szereplő alkatrészeket úgy ahogy ott van, ha utánépítesz. Ha változtatsz, sajna meg kell tanulni a műveleti erősítők működését, de legalább hasonlítsd össze a két műveleti erősítő adatlapját, és nézd meg, miben különböznek.
Jótékonyan hatna egy 1 kohm -os ellenállás a földre a + neminvertáló bemenetről. De ez sem biztos, hogy segítene, mert a bemeneti ellenállás drasztikusan lecsökkenne, de próbát megér.
(#) kadarist válasza pucuka hozzászólására (») Feb 12, 2015 /
 
Szia!
Innen származik a rajz.
(#) olahtamas válasza pucuka hozzászólására (») Feb 12, 2015 /
 
Milyen ICt ajánlana ami mondjuk beszerezhető és ide jó lenne?
(#) reloop válasza olahtamas hozzászólására (») Feb 12, 2015 /
 
Mielőtt végképp letennél róla, amit azért melegen ajánlok, olvasd el mire jutott vele egyik fórumtársunk.
(#) olahtamas válasza reloop hozzászólására (») Feb 12, 2015 /
 
Valószínű hogy felhagyok vele. Egy oszcilloszkóp bővítési lehetőségét akartam megcsinálni, de úgy néz ki más kell néznem. Esetleg valamilyen ötlet?
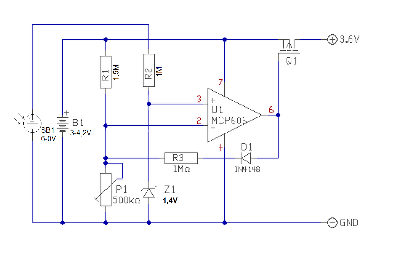
(#) Wind-Storm hozzászólása Feb 17, 2015 /
 
Helló ismét!

Ez egy napelemhez tervezett alkonyatkapcsoló akarna lenni, ehhez a meglévő akkuvédő kapcsolását szerkesztettem át.

A P1-gyel lehetne beállítani a nem fix referenciát, az akku töltöttségétől függően.
A napelem 0~1V közötti értéke jelentené az alkonyatot.
Ha alacsonyabb az akku töltöttségi szintje, nagyobb sötétség kéne a kimenet átváltásához.
A napelem akár 6V leadására is képes, így a Z1 az opamp bemenetét védené a túl nagy feszültségtől. Én egy 1,4V-os Z diódára gondoltam, nem tudom hogy ez volna-e a legideálisabb erre a célra.
Osztó nélkül gondoltam a napelem feszültségének bekötését, így egyszerűbb lenne a beállítás.
A visszacsatolás értékét nem számolgattam, a gyakorlatban 100mV hiszterézis valószínűleg megfelelő lesz.
Ha bármi nem lenne jó, szóljatok!
A hozzászólás módosítva: Feb 17, 2015
(#) proli007 válasza Wind-Storm hozzászólására (») Feb 17, 2015 /
 
Hello!
- Csak hogy ez nem fog adni hiszterézist, mert a visszacsatolás nem pozitív, hanem negatív.
- Az 1,4V-os zéner pedig nem jó egy 1Mohm-al, mert az ilyen kis áramot messze a könyökfeszültsége alatt is átengedi.
(#) Wind-Storm válasza proli007 hozzászólására (») Feb 17, 2015 /
 
Szia!
Igen, most látom én is hogy negatív...
1,4V-os zéner helyett szerinted mit volna célszerű betenni?
A minimális fogyasztás lényeges.
(#) proli007 válasza Wind-Storm hozzászólására (») Feb 17, 2015 / 1
 
Egy sima diódát kel tenni a 3-as és a 7-es láb közé. (Katód a 7-es felé)..
(#) Wind-Storm válasza proli007 hozzászólására (») Feb 17, 2015 /
 
Értem, bár ebből nem lesz baja az opamp-nak hogy a táp fölé megy az egyik lábán a fesz?
Következő: »»   56 / 112
Bejelentkezés

Belépés

Hirdetés
XDT.hu
Az oldalon sütiket használunk a helyes működéshez. Bővebb információt az adatvédelmi szabályzatban olvashatsz. Megértettem