Fórum témák
» Több friss téma |
Szia.
Szerintem meg az a gond, hogy kevés az opamp kimenő árama. Rátettél egy 10nF -os kondit a kimenetére egy 10 Ohmon keresztül. Minden billenésnél megszólal az opamp kimeneti rövidzár védelme és átmegy áramgenerátorosba a kimenete. Kb 5 Ohmot "lát" a kimenetén abban a pillanatban. Nem néztem a katalógusát, de kb. 20-30mA körül szokott lenni a max. kimenő árama egy átlagos opampnak, az ide az átbillentéshez kevés. Tegyél egy pnp-npn tranyó párost a kimenetére. E-B elektródáik párhuzamosan, a kollektorok a tápokra. Közös bázisok az opamp kimenetére, közös emitterek a terhelésre. Találtam egy nyomi rajzot hirtelen a neten hozzá, a lényeg rajta van.. A hozzászólás módosítva: Nov 3, 2016
Hello! Ez egy viszonylag mezei lelkületű OPA. Belsőleg kompenzált, tehát "integrál". A sávszélessége 1,1MHz. Slave Rate 0,6V/us. Vagy is ez van..
Nekem a "Slew Rate" rész nem tetszik, ami 0.6V/us. Adatlapot se kell megnézni, a HEStore-s
terméklapon az utolsó sor - "feszültségnövekedés sebessége" mutatja. A lényeg, hogy bármit csinálsz a bemeneten, a kimenet 1 us alatt csak 0.6V-ot tud változni. Ez persze kihat a zártláncú erősítés minőségére is: késleltetés, kilengés, rosszabb esetben oszcillál. Azaz hiába visz 1.1 MHz-es jeleket, azt csak mV-os nagyságrendben tudod rendesen kezelni. Remélhetőleg a C28 helyén tényleg nincs semmi, az kegyetlenül le tudja rontani a mérést.
Néztem a slew reate-ot és épp ez amit nem értek mivel nem is igazán az emelkedés sebessége a baj hanem olyan mintha 10us-ot késne az egész. Minimális késés kell hogy legyen mert a belső áramkörnek van egy bizonyos reakcióideje nade hogy 10us? Egyébként a kimenő jel kb 200mV-ot ugrik ez alatt a 10-20us alatt az ezért messze van a 0,6V/us-től.
Még ha pl 10mA nél bekorlátozna és áramgenerátorosan hajtaná meg az is 10nF terheléssel 1V/us.
A C28 helyén ugye nincs semmi? Az nagyon be tudja lassítani.
Nos,találtam itthon régi termékmintát OPA2353EA 44Mhz 22V/us. Bár jóval gyorsabb de nem egy precíz IC elég nagy az offset-je.
Összehasonlítás kép beraktam az LM2902-t is. Tisztán látszik a különbség. Mindenesetre akkor is többet vártam volna a LM2902-től mert amit produkált még mindig elmarad az adatlapban leírtaktól vagy lehet azok a nagyjelű változásra vonatkoznak. Egyenlőre hagyom benne a LM2902-t mert eredetileg azért volt az egész hogy lássam nem e ez okozza a szabályozásban a szaggatottságot ami a képen is látszik. Rendeltem pár MCP6022-t arra még azt mondom árban elfogadható. A hozzászólás módosítva: Nov 3, 2016
Mikor kapacitív terhelést hajtottam OPA-val MC34072-t választottam, mivel ezt ajánlották. Érdemes lehet megnézegetni az adatlapját, mivel a terhelő kapacitással összefüggő dolgok is vannak benne.
Majd lehet rendelek egy ilyet is próbának. Mindenesetre nem a terhelőkapacitással volt a baj mert előtte a kapacitás előtt 10R helyett 1k volt ami teljesen leveszi a terhet a műveletiről és akkor is ugyan olyan lassan reagált. Tehát inkább maga az IC response time nagyon sok amit pl komparátoroknál magadnak de műveleti erősítők adatlapjában szinte sosem látni. Amit likeltél MC34072 abban setting time van ami hasonló adat 1,2us.
A hozzászólás módosítva: Nov 3, 2016
Amit beírtam reggel, meg sem nézted.. ott pont szépen látszik a 10 us késés a bemeneti "négyszögre" adott válasz a kimeneten, amit reklamálsz.
Most nem azért, de jó helyre kötötted a szkópkábeleket?
A 2-es csatorna (5V/div) a söntellenállásé? Akkor 20V esik 0.5mR-en? 40000 Amper? Paks?Ugye nem a szkópbemeneten keresztül kötötted össze a két különálló földet? Lehet hogy én nem figyeltem eddig, de miért integrál a kimenet, mikor a kapcsolásod egy egyszerű analóg különbség-erősítő áramkör? Az a 10nF nem hiszem hogy ilyen energiákat tárol. A hozzászólás módosítva: Nov 3, 2016
Az a négyszög csak a félhíd kimenete. Azért integrál mert az terhelés áramát méri ami tisztán induktív rövidre zárva egy folytótrafóval így tudok tesztelni akár 100A-t is anélkül hogy kellene nagy táp és terhelés hozzá. A disszipált teljesítmény pedig tisztán a felvett teljesítmény a labortápból ami nem sok csak ki kell vonni belőle a a fojtó ohmos veszteségét. De ez már más téma.
A hozzászólás módosítva: Nov 4, 2016
Oké, már értem. Tehát a "nagyobb" fesz az egész cucc vezérlő bemenete, a "kisebb" a mérőkimenet.
Én azért rámérnék a söntökre is, ill. ha már kétcsatornás a szkóp akkor vezérlőbemenet+sönt, és sönt+mérőkimenet. Ügyelj arra hogy a két szkópbemenet földje azonos földre kerüljön. Lehet hogy egy ilyen alaposabb mérés megmutat még pár meglepetést. A hozzászólás módosítva: Nov 4, 2016
A gyors műveletivel látszik, hogy már jó a jel az LM2902 volt valóban lassú.
Sziasztok!
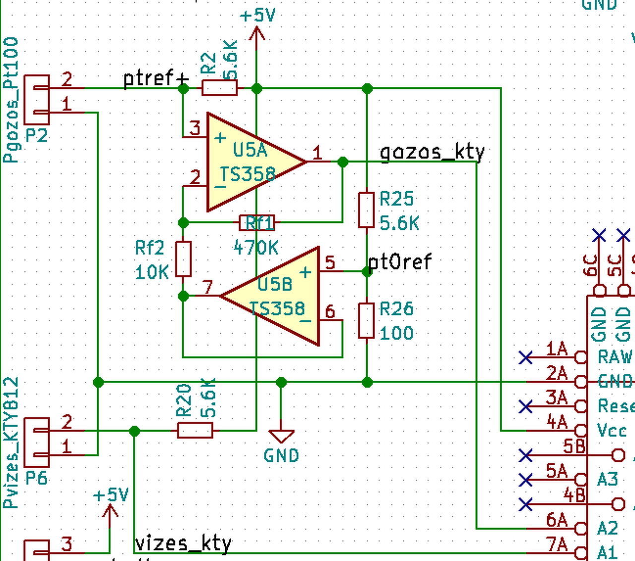
Adott egy feszültségosztóban lévő pt100 Arduino ADC-re kötve, az elfogadható felbontás érdekében műveleti erősítővel. Egy másik porton kty81-200 ugyanúgy feszültségosztóban, erősítő nélkül. A probléma, hogy a a nyákon lévő relé bekapcsolásakor kissé leesik a tápfeszültség és ilyenkor az ADC-vel mért érték stabilan megemelkedik (~+1%). Ez a jelenség csak az LM358A-n keresztül van, a kty feszültségosztóján nem lát változást az ADC, tehát nem ott a baj. Segítsetek légyszi; miért nem lineáris a kapcsolásom a Vcc=Vref=4..5V tartományban? Szimulátorral (QUCS), ideális alkatrészekkel nem tudom reprodukálni a hibát. A hozzászólás módosítva: Nov 22, 2016
Műszerrel is mérted a műveleti erősítő kimenetét? Csökkent ott is a feszültség a táp változással arányosan? Az ADC a lecsökkenő Vref miatt ugyan azt nagyobbnak látja. A passzív osztós kty együtt marad vele, de a pici különbséget felerősítő műveleti erősítő (nem számoltam), nem biztos, hogy annyi %-al kisebb eredményt ad. A vref és a hőmérséklet szenzorok esetleg kaphatnak önálló stabilizált feszültséget.
Ha lineáris a tápfesz<-->hiba aránya, akkor szoftveres kalibrálással oldanám meg. Megmérem ugyanazt 4V-on, és ugyanazt 5V-on. A kiértékeléshez persze kelleni fog a tápfesz mérésének lehetősége, ezt referenciával oldanám meg (pl. TL431). Ez alapesetben mindig 2.5V-ot ad ki, a változó tápfesz(így ADC referencia) miatt a tápfesztől arányosan függő lesz. Elemes táplálásnál megteheted, hogy beáldozol egy I/O portot, és onnan táplálod a TL431-et hogy csak akkor fogyasszon, amikor mérsz is vele!
Műszerrel a tápfeszre mértem rá, most csak az esett kézre: 1%-os tápfesz esésre az ADC 2.5%-ot növekszik! Ez így már végképp furcsa, maximum 1%-os növekedést várnék. Az Arduino Mini Pro-n a Vref láb sajna nincs kivezetve, ez nem opció.
![]() Megépítem egy próbanyákon ezt a kapcsolást és jobban ránézek.
Breadboardon összerakva arra jutottam, hogy valószínűleg a vezetékek ellenállása a probléma forrása. A feszültség ingadozására ugyanis nem érzékeny a rendszer, +-160mV egy bit eltérést sem okoz az ADC-n.
Ugyanakkor 100mA terheléssel teljesen meg tudom borítani a mérést. Az, hogy plusszba vagy minuszba fog csalni az attól függ, hogy a szenzorhoz vagy a referenciához teszem-e közelebb a terhelést. Ugyanez a kty-n szerintem azért nem okoz látható problémát, mert: a. a szenzor feszültségosztója közelebb a szimmetriához (R1:5.6K, R2~2K), ezért a Vcc és a GND együttes változása kevébé mozdítja ki b. nincs referencia, kisebb az esély hogy "felveszi" a hibát c. rosszabb a felbontás d. a próbapanel talán úgy van kábelezve, hogy a kty távolabb esik a relétől - nem tudom A relét ennek fényében átkötöm közvetlenül a betáp lábához, hogy a panelen belül már ne folyjon komolyabb áram. Majd megírom, hogy segített-e. A hozzászólás módosítva: Nov 22, 2016
A vref lábra rá is tudsz forrasztani. Meg kell keresni, melyik pin, csak ügyes kéz kell hozzá.
Ez volt a megoldás. Elmászott a föld. Köszi, hogy gondolkodtatok rajta!
Mekkora erősítésre lenne szükség? Ha egyszeres, akkor a kimenetet egyszerűen össze kell kötni az invertáló bemenettel. Ha nagyobbra, akkor az alábbi adatlapon levő példakapcsolásokból (LM358 adatlap) a 10. oldalon a 19-es ábrát javaslom tanulmányozni. Az ellenállások nagyságrendileg 10K és 1M közé essenek, de a pontos érték nem kritikus (csak az ellenállások aránya), ha átlagos felhasználásról van szó.
Nagyon szépen köszönöm a segítséget! Egyenlőre 1x-es nem invertáló erősítést fogok építeni, ettől függetlenül bele nézek az adatlapba.
Az 1 -szeres erősítés az nem erősítés. Az jelkövető. Milyen célra lenne az áramkör?
Üdvözlet mindenkinek! Végül nem lett elegendő a sima jelkövetés,amit előző hozzászólásomban írtam,így kénytelen vagyok erősíteni. Kalkulálásom szerint 10x-es nem invertáló erősítés teljesen megfelelő lenne. A kérdésem a következő: R2 esetén 90kOhm és R1 esetén 10kOhm-ot raknék, az megfelelő lenne ugye?
Válaszokat köszönöm!
Hello! Alapvetően igen. Neminvertáló erősítő erősítése: Au=1+(R2/R1) nagyságú.
Hello!
Igen, így nagyjából 9-szeres az erősítés (1+R2/R1), viszont a 90k nem szabványos ellenállás érték. A legközelebbi szabványos érték a 91k. |
Bejelentkezés
Hirdetés |









Paks?





